프랑스에 대한 '지적 감성 소비' 트렌드

투자정보+문화탐구+감정공유를 한번에

by Trenza Impact
전통적인 '여행·문화' 관심에서 '다층적 지적 탐구'로 진화했으며, 뉴스는 정책
분석, 블로그는 실용 정보, 인스타그램은 학술적 접근, 유튜브는 감정적 공감의
플랫폼으로 명확히 분화되면서 '프랑스 담론의 입체화' 현상이 나타남


프랑스에 대한 관심은 전통적인 우호 협력 관계를 바탕으로 하면서도, 플랫폼별로 매우 차별화된 담론 구조를 형성하고 있습니다. 단순한 '파리 여행'이나 '프랑스 문화'에 대한 관심을 넘어서, 각 플랫폼이 고유한 탐구 영역을 개발하고 있었습니다. 이러한 결과는 지난 '독일' 키워드에 대한 분석 결과와 유사합니다 (참조 : 한국인의 독일 인식: 다르게 독일 바라보기).

독일, 프랑스 등의 유럽 교역국들은 EU의 대표적인 국가들이자, 예로부터 '선진국'이라는 인식을 가지고 있던 국가들입니다. 그래서인지 전통적인 독일, 프랑스 전략이 비슷했지만, 요즘에는 우리의 인식이 다원화되고, 전문적으로 세분화 되면서 다층적인 '지적 탐구'대상이 되고 있습니다. 또한 프랑스가 한국의 유럽 내 제4위 투자국이자 유럽연합 국가 중 제5위 교역국이라는 경제적 관계가 온라인 담론에도 직접적으로 반영되고 있다는 것입니다. 이는 한국인들이 프랑스를 단순한 관광지가 아닌 다면적 파트너로 인식하고 있음을 보여줍니다.


트렌자랩은 '프랑스' 키워드를 중심으로 최근 7개월간 뉴스, 블로그, 인스타그램, 유튜브 데이터를 분석했습니다. 2025년 1월 1일부터 7월 11일까지 수집된 데이터를 통해 한국 사회에서 '프랑스'에 대한 담론이 어떻게 형성되고 있는지 살펴보겠습니다. 분석 대상은 총 92,570개 (뉴스 22,885개, 블로그 24,944개, 인스타그램 5,019개, 유튜브 39,722개)의 문서입니다.


국제특집 - 프랑스의 정치, 경제적 상황 및 우크라이나 전쟁에서의 포지션과 영향력

본 절은 급변하는 국제 사회의 이해를 위해 정성적 방식으로 분석하여 정리하였습니다. 다양한 데이터와 현지 정보를 종합하여 현재 프랑스의 정치·경제 상황을 진단합니다.


2025년 현재 프랑스는 마크롱 대통령 집권 이래 가장 심각한 정치적 위기를 맞고 있습니다. 2024년 말 미셸 바르니에 총리 내각의 불신임안 가결은 프랑스 제5공화국 62년 역사상 처음 있는 일로, 마크롱 정부의 정치적 권위가 크게 실추되었음을 보여주고 있습니다.


1. 마크롱 정부의 정치적 위기 심화

1.1 지지율 추락과 정치적 고립

마크롱 대통령의 정치적 위기는 수치로도 확연히 드러나고 있습니다. 2025년 1월 현재 그의 지지율은 21%로 임기 중 최저치를 기록했습니다. 이는 2018년 노란조끼 시위 당시와 비슷한 수준으로, 국민들의 정부에 대한 불만이 극에 달했음을 시사합니다. 특히 주목할 점은 64%의 국민이 마크롱 대통령의 하야를 요구하고 있다는 여론조사 결과인데, 이는 단순한 정책적 불만을 넘어 대통령 자체에 대한 신뢰가 근본적으로 흔들리고 있음을 보여주고 있습니다.

정치적 고립은 의회 구조에서도 확인됩니다. 현재 프랑스 하원은 좌파연합 182석, 중도범여권 168석, 극우연합 143석으로 분산되어 있어 어떤 세력도 과반을 확보하지 못한 상태입니다. 이러한 분점 정부(divided government) 상황에서 마크롱 대통령은 정책 추진에 심각한 제약을 받고 있으며, 특히 예산안 통과나 중요 법안 처리에서 야당의 협조를 얻어야 하는 어려운 상황에 처해 있습니다.


1.2 마크롱의 정치적 생존 전략

이러한 위기 상황에서 마크롱 대통령은 여러 생존 전략을 구사하고 있습니다. 먼저 그는 2027년까지의 임기 완주 의지를 공개적으로 천명하며 조기 퇴진 압박에 선을 긋고 있습니다. "프랑스 국민이 나에게 민주적으로 위임해준 임기는 5년이며, 이를 충실히 이행할 것"이라는 그의 발언은 정치적 정당성을 강조하려는 의도로 해석됩니다.

동시에 그는 의회 해산이라는 최후의 수단도 고려하고 있는 것으로 알려져 있습니다. 2024년에 이어 2025년에도 조기 총선을 통한 정치적 돌파구 마련을 검토하고 있다는 관측이 제기되고 있으며, 이는 현재의 교착 상태를 타개하려는 고육지책으로 보입니다. 다만 지난해 조기 총선이 오히려 여당의 의석수 감소로 이어진 만큼, 이러한 전략이 성공할지는 미지수입니다.


2. 경제적 현실과 구조적 도전

2.1 성장 둔화와 재정 위기

프랑스 경제는 현재 성장 동력 부족과 재정 위기라는 이중고에 직면하고 있습니다. 2024년 4분기 GDP가 전분기 대비 0.1% 감소한 것은 경기 침체 우려를 증폭시키고 있으며, 연간 성장률도 0.6%에 그쳐 주요 선진국 중 낮은 수준을 기록했습니다. 2025년 성장률 전망치는 1.2%로 다소 개선될 것으로 예상되지만, 이마저도 정치적 불안정이 지속될 경우 하향 조정될 가능성이 높습니다.

더욱 심각한 문제는 재정 건전성 악화입니다. 프랑스의 정부 부채는 GDP 대비 110.6%에 달해 EU 기준(60%)을 크게 초과하고 있으며, 2023년 재정적자는 GDP의 5.5%로 EU가 초과재정적자 시정절차를 개시할 정도로 심각한 수준입니다. 이러한 재정 위기는 마크롱 정부가 추진하려는 경제 정책의 재원 확보를 어렵게 만들고 있으며, 증세나 긴축 정책을 둘러싼 정치적 갈등을 심화시키고 있습니다.


2.2 구조적 경제 개혁의 한계

마크롱 대통령이 집권 초기부터 추진해온 노동시장 유연화와 법인세 감면 등의 구조적 개혁은 상당한 성과를 거두었습니다. 스타트업 생태계 활성화와 외국인 투자 유치에서 긍정적 결과를 보였으며, 특히 디지털 기술과 녹색산업 분야에서는 세계적 경쟁력을 확보했습니다.

하지만 이러한 개혁은 동시에 사회적 갈등을 야기했습니다. 연금 개혁을 일방적으로 추진하면서 발생한 대규모 시위는 마크롱 정부에 대한 국민적 반감을 증폭시켰습니다. 또한 유류세 인상으로 촉발된 노란조끼 운동의 경험은 마크롱 대통령이 개혁 추진에 있어 국민적 합의를 경시하는 경향이 있음을 보여주었습니다. 현재의 정치적 위기는 이러한 독선적 리더십의 한계가 드러난 결과로 해석됩니다.


2.3 인플레이션 안정화와 새로운 도전

긍정적인 측면도 있습니다. 인플레이션은 2023년 7.3%에서 2024년 1.1%로 크게 안정화되었으며, 에너지 가격 하락과 공급망 정상화가 이러한 개선에 기여했습니다. 하지만 여전히 ECB의 목표인 2%에는 미달하고 있으며, 가계 구매력 회복은 더딘 상황입니다.

더욱이 프랑스는 새로운 경제적 도전에 직면하고 있습니다. 미국의 보호무역주의 강화와 중국과의 기술 경쟁 심화, 그리고 우크라이나 전쟁의 장기화는 모두 프랑스 경제에 부담을 주고 있습니다. 특히 에너지 안보와 공급망 다변화 문제는 향후 프랑스 경제 정책의 핵심 과제가 될 것으로 전망됩니다.


1. 플랫폼별 프랑스 담론의 완전한 분화

2025년 상반기 프랑스 관련 데이터를 분석한 결과, 각 플랫폼이 프랑스라는 주제를 다루는 방식에서 명확한 특화와 차별화가 이뤄지고 있음을 발견했습니다. 한국은 아시아에서 프랑스의 가장 오랜 파트너 중 하나라는 역사적 배경 위에서, 현대적인 정보 소비 패턴이 새롭게 형성되고 있습니다.

스크린샷 2025-07-13 오전 9.11.47.png


2. 감정적 반응 패턴: 긍정적 탐구 욕구의 확산

2.1 플랫폼별 감정 표현의 다양성

2025년 상반기 프랑스 관련 감정 키워드 분석 결과, 전반적으로 긍정적 탐구 욕구가 강하게 나타났으며, 각 플랫폼별로 독특한 감정 표현 패턴을 보였습니다. 한불 양국의 새로운 분야 협력과 파트너십 모색이 활발해지는 상황에서, 이러한 긍정적 인식이 온라인 담론에도 반영되고 있습니다.

스크린샷 2025-07-13 오전 9.12.28.png


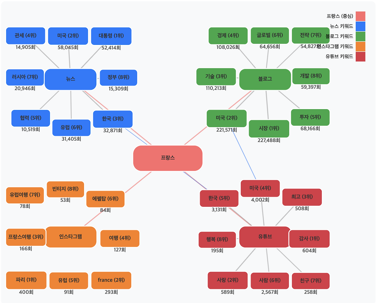
3. 프랑스 키워드 네트워크 분석: 다층적 관심 구조의 시각화

프랑스 관련 키워드들의 연결 구조를 분석하면, 2025년 현재 한국인들이 어떤 방식으로 프랑스를 이해하고 접근하는지 명확히 파악할 수 있습니다. 프랑스가 2020년 두 번째로 많은 한국 투자 프로젝트를 유치한 유럽 국가라는 경제적 관계가 온라인 담론의 복합성으로 이어지고 있습니다.

스크린샷 2025-07-13 오전 9.13.53.png 중심 노드는 '프랑스' 키워드이며, 각 플랫폼별 상위 키워드가 연결되어 있습니다.데이터 출처: 2025년 1월-7월 뉴스, 블로그, 인스타그램, 유튜브 플랫폼 키워드 분석 결과


3.1 네트워크 분석 결과의 핵심 발견

정치-경제-문화의 삼각 구조: 뉴스의 '대통령'(52,414회), '협력'(10,519회)이 블로그의 '투자'(68,166회), '기술'(110,213회)과 연결되고, 인스타그램의 '여행'(127회), '문화'(18회)가 이를 보완하는 구조입니다.

감정적 연결망의 형성: 유튜브의 '감사'(604회), '사랑'(589회)이 인스타그램의 '행복', '아름다운'과 연결되어, 프랑스에 대한 감정적 유대감이 플랫폼을 넘나드는 네트워크를 형성하고 있습니다.

실용 정보의 허브 역할: 블로그의 '시장'(227,488회), '투자'(68,166회), '기술'(110,213회)이 중심적 위치를 차지하며, 다른 플랫폼의 키워드들과 광범위하게 연결되어 실용적 정보의 허브 역할을 수행합니다.

문화와 학습의 조화: 인스타그램의 '프랑스여행'(166회), '파리'(400회)가 유튜브의 감정적 키워드들과 연결되면서, 문화적 탐구와 감정적 만족이 결합된 새로운 형태의 프랑스 담론이 형성되고 있습니다.

네트워크 분석을 통해 2025년 프랑스 담론이 정치 분석 → 경제 정보 → 문화 탐구 → 감정적 공유의 순환 구조를 갖추고 있음을 확인할 수 있었습니다. 특히 '프랑스'라는 키워드가 단순한 국가 정보를 넘어 '투자 기회', '문화적 영감', '감정적 만족'의 복합적 의미로 확장되고 있는 것이 주목할 만합니다.


4. 2025년 프랑스 담론의 새로운 특징: 입체적 탐구의 시대

4.1 한불 관계의 현실적 기반과 온라인 담론

한국과 프랑스의 교역 규모가 2019년 최고치를 기록한 후 코로나19로 인해 감소했지만, 프랑스에 대한 한국의 2019년 투자 신고금액은 전년도 대비 5배로 증가했습니다. 이러한 경제적 관계의 심화는 온라인 담론에도 직접적 영향을 미쳤습니다.

스크린샷 2025-07-13 오전 9.17.30.png


4.2 한국인의 프랑스 인식 진화: 4단계 모델

한불 양국의 새로운 분야 협력과 파트너십 모색이 활발해지는 상황에서, 2025년 상반기 데이터 분석 결과 한국인의 프랑스 인식이 4단계로 진화하고 있음을 발견했습니다.

스크린샷 2025-07-13 오전 9.18.05.png


스크린샷 2025-07-13 오전 9.19.17.png 2025년 상반기 프랑스 관련 플랫폼별 키워드 빈도 및 감성 분석 결과


5. 미래 전망: 2025년 하반기와 그 이후의 프랑스 담론

5.1 한불 관계의 지속적 발전과 담론 진화

2050 탄소 중립 정책 달성을 위한 친환경 자동차 산업, 전기 배터리 및 자동차 부품 등 저탄소 산업 분야가 프랑스 9대 미래 산업에 포함되면서, 한국의 그린뉴딜 정책과의 접점이 늘어날 것으로 예상됩니다. 이는 새로운 형태의 프랑스 담론을 촉발할 것입니다.

스크린샷 2025-07-13 오전 9.19.58.png


6. 결론: 성숙한 문화적 탐구의 시대

'문화적 레이어링' 현상의 확산: 뉴스의 정치 분석, 블로그의 투자 정보, 인스타그램의 문화 탐구, 유튜브의 감정 공유가 각각 고유한 영역을 형성하면서, 프랑스에 대한 입체적 인식 구조가 확립되었습니다.

'감성적 지적주의'의 등장: 학술적 정보와 감정적 만족을 분리하지 않고 통합적으로 소비하며, 지적 호기심과 인간적 감정을 동시에 충족시키려는 새로운 정보 소비 패턴이 자리잡았습니다.

실용적 문화 탐구의 확산: 프랑스 문화에 대한 관심이 단순한 호기심을 넘어 투자, 학습, 라이프스타일과 직결되면서, 일상적이고 실용적인 차원에서의 문화 이해가 보편화되었습니다.

플랫폼별 전문화의 심화: 각 플랫폼이 프랑스 담론에서 고유한 역할을 수행하면서, 정보의 다각화와 해석의 풍부화가 동시에 이뤄지고 있습니다.

지속적 긍정성의 확보: 프랑스의 정치적 위기에도 불구하고 문화적·경제적 관심은 지속되었으며, 이는 한국인들의 프랑스 인식이 정치적 변화에 좌우되지 않는 안정적 기반을 갖추었음을 보여줍니다.

2025년 상반기에 확인된 이러한 변화는 단순한 일시적 현상이 아닌, 한국 사회의 국제 문화 인식이 근본적으로 성숙해가는 과정의 시작입니다. 한국과 프랑스의 다방면에 걸친 협력 확대를 통해 한국인들은 표면적 관심에서 벗어나 입체적이고 실용적인 문화 이해를 발전시켰습니다.

중요한 것은 이러한 변화를 더욱 발전시켜 나가는 것입니다. 특히 현재 20-30대가 주도하는 새로운 문화적 탐구 방식이 사회 전반으로 확산되고, 교육과 정책에도 반영될 수 있도록 하는 것이 필요합니다.

2025년 하반기와 그 이후, 우리는 이 '문화적 탐구의 민주화'가 어떻게 발전해갈지 지켜볼 필요가 있습니다. 분명한 것은 이 변화가 한국 사회의 국제적 문화 감각과 글로벌 소통 역량을 크게 향상시키는 긍정적 방향으로 나아가고 있다는 점입니다.


Reference

한불 관계 - 위키백과

'내각 붕괴' 마크롱, 끝까지 간다 - 경향신문 (2024.12.06)

62년 만에 붕괴된 프랑스 정부, 하야 요구받는 마크롱 - 시사저널 (2024.12.14)

왜 프랑스인가? - CCI FRANCE COREE


*본 글은 2025년 1월 1일부터 7월 11일까지의 '프랑스' 키워드 관련 데이터를 분석한 내용입니다.
개인의 주관적 견해를 반영하지 않으며, 데이터에 기반한 객관적 분석을 목표로 작성되었습니다.*

© 2025 트렌자랩 데이터 인사이트

keyword
매거진의 이전글한국인의 독일 인식: 다르게 독일 바라보기