brunch

원티드= 채용? 커리어? 프리랜서?

pm공부일지

by 배부른하마
img.png


국내 IT 계열 채용 플랫폼 원티드를 아시나요? 원티드는 매년 급성장(2020년 대비 2021년 115% 매출액 증가)하고 있는 채용 플랫폼입니다. 그런데 혹시 원티드에 채용 말고 주력하는 서비스가 두 개더 있는 것을 아시나요? 바로 커리어 커뮤니티 기능과 프리랜서 마켓(원티드 긱스)입니다. 오늘을 그 3가지 서비스들에 대해 이야기해보려고 합니다.


문제 찾기

원티드가 제공하는 서비스의 질은 분명히 훌륭하고 많은 이용자가 사용한다고 생각합니다.

다만 그 서비스들이 한 페이지에 전부 포함되어 있다는 것이

고객들이 이용할 때 그다지 좋은 경험을 가지진 않을 것이라 생각하고 판단하고

이야기를 진행하려 합니다.

img.png

원티드 홈페이지의 네비게이션바입니다. 굉장히 복잡합니다.

하나의 네비게이션바에 3가지 큰 기능이 한 번에 들어가 있습니다.

기능별로 묶어 드리자면


img.png

: 채용 관련 카테고리

img.png

: 프리랜서마켓 관련 카테고리

img.png

: 커리어 커뮤니티 관련 카테고리


보시다시피 여러기능들이 묶여있지 않아 상당히 복잡해 보입니다.

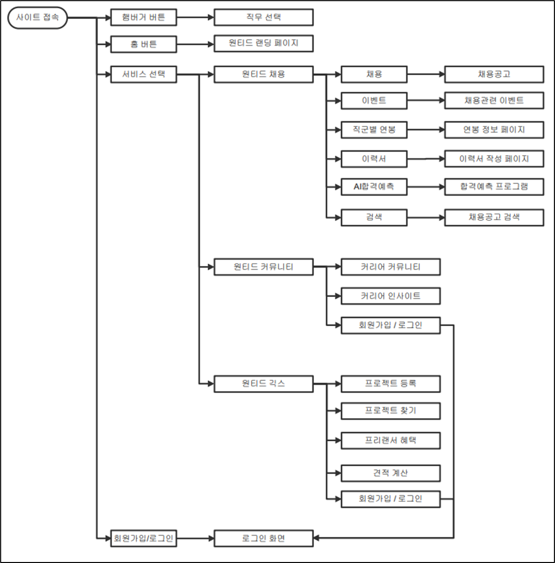
이를 플로우차트로 구현하면 아래와 같습니다.


img.png


보시다시피 네비게이션 바 하나에 굉장히 많은 정보들이 포함되어 있습니다.

사람들은 작업기억에 한 번에 최대 7개 정도까지밖에 저장을 못한다는데 너무나도 많은 정보입니다.

저는 이 부분을 해결해보려고 고민했습니다.


퍼블리처럼?


원티드같이 여러 가지 서비스를 같이 제공하는 사이트들은 여러가지 있습니다.

네이버 같은 대형 포털 같은 경우가 그렇죠.

그 서비스들 중 유독 관심이 갔던 건 원티드에서 최근 새로 제공하는

커리어 커뮤니티 기능을 마찬가지로 제공하고 있는 '퍼블리'입니다.


img.png


위 사진은 퍼블리의 내비게이션 바입니다.

원티드와 비슷한 디자인이지만 훨씬 덜 복잡합니다.

그런데 다른 서비스들이 바로는 안보입니다.


img.png


그 서비스들은 여기에 있습니다.

홈버튼 우측의 열기/닫기 버튼을 클릭 시

퍼블리에서 제공하는 또 다른 서비스인

"커리어리"와 "커리어리 스킬업" 페이지로 이동합니다.

서비스별로 페이지를 나누면서 좀 더 깔끔한 UX를 제공합니다


원티드의 새로운 플로우 차트


. 이와 같이 페이지를 나눈 원티드의 새로운 플로우 차트를 그리면 이런 느낌일 듯합니다.

img.png


기존 원티드가 너무 많은 정보를 한 페이지에 담았다면

서비스들을 묶은 페이지를 따로 두어 원하는 서비스만 편하게 이용할 수 있게 합니다.


화면 구성?


해당 플로우 차트를 기반으로 화면을 구성하여 보았습니다.


1) 채용공고 관련 화면 구성

img.png


2) 커리어 커뮤니티 관련 화면 구성

img.png


3) 프리랜서 마켓 관련 화면 구성

img.png


요구사항 정의서


img.png

오늘은 원티드 서비스를 어떻게 하면 사용자들이 쉽게 보게 할 수 있을까 고민해보았습니다.

원티드야 워낙 인기가 많은 서비스이기 때문에 어떠한 문제점을 찾기가 어려웠고

제가 나름 찾은 문제점도 문제점인지 모르겠지만! 해결책도 해결책인지 모르겠지만!

언젠가 저도 원티드를 이용한 취직을 꿈꾸는 만큼 서비스가 많이 많이 발전하면 기쁠 듯합니다.

keyword
매거진의 이전글알리고를 좀 알리고 싶어서