brunch

급성장하는 물류 기업에서 사용자 중심 도구 설계 방법

복잡한 물류 문제를 해결한 디자인 프로세스. 물류플랫폼 UI 제작기

by 김석민

NEOPORT는 복잡한 물류 시스템에서 다양한 사용자 유형과 워크플로를 지원하기 위해 철저한 사용자 연구와 디자인 과정을 진행했습니다. 시스템의 사용자 경험을 개선하고 운영의 효율성을 극대화하기 위해 NEOPORT는 고객 인터뷰부터 시작해, 온보딩 프로세스, 물류 대시보드, 청구 관리 시스템까지 모든 디자인 과정을 사용자 중심으로 설계했습니다.


사용자 조사에 집중하다

시스템이 효과적으로 작동하기 위해서는 사용자 요구와 워크플로를 철저히 분석하는 것이 필요했습니다. 초기 단계에서 사용자 인터뷰와 맥락적 문의 및 분석, 페르소나 개발 등을 통해 NEOPORT 시스템의 개선 방안을 도출했습니다. 이 과정에서 카드 분류와 같은 연구 기법을 활용해 사용자들이 복잡한 국제 물류 과정을 어떻게 이해하고 있는지 파악했습니다.

각 인터뷰와 연구에서 얻은 데이터는 NEOPORT 시스템의 정보 구조 설계에 직접적으로 반영되었습니다. 특히 사용자들이 실제로 어떤 절차를 가장 많이 사용하고, 어떤 단계에서 혼란을 느끼는지를 분석하여 시스템 전반의 흐름을 최적화했습니다.


도전과 기회

국제 물류 시스템은 다양한 전문 지식을 가진 사용자가 협업하는 복잡한 환경입니다. 많은 사용자들이 주제별로 깊이 있는 지식을 가지고 있지만, 인접한 영역에 대해서는 상대적으로 제한적인 이해를 가지고 있었습니다. 이를 해결하기 위해 NEOPORT는 다양한 역할 체인의 교차점을 중점으로 두고 시스템을 설계했습니다.

예를 들어, 주요 사용자 유형을 우선적으로 고려하면서도, 보조 사용자들도 쉽게 접근하고 이해할 수 있도록 UX 설계를 다듬었습니다. 이를 통해 서로 다른 역할을 수행하는 사용자들이 정보를 효과적으로 공유하고 활용할 수 있는 통합된 시스템을 구축할 수 있었습니다.


규정 준수 온보딩 프로세스의 재설계

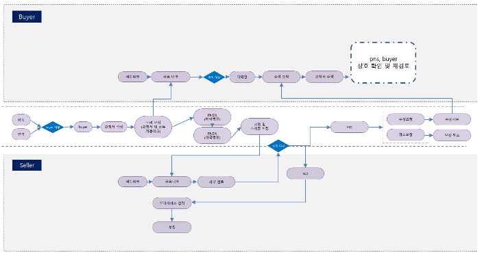
국제 물류에서 규정 준수는 필수적이며, 새로운 고객이 서비스를 이용하기 전에 거쳐야 하는 중요한 절차입니다. 그러나 이 과정은 종종 복잡하고 시간이 많이 소요되었으며, 사용자에게 큰 부담을 주었습니다. 이를 해결하기 위해 NEOPORT는 규정 준수 절차를 단순화하는 대대적인 재설계를 진행했습니다.

먼저, 업무 분석 연구를 통해 규정 준수에 필요한 주요 단계와 예외 사항을 정의했습니다. 여기서 조건부 흐름을 설정하여, 사용자가 자신에게 맞는 경로를 따라갈 수 있도록 설계했습니다. 이러한 초기 작업은 스케치 단계로 이어졌고, 스케치 과정에서 다양한 아이디어와 접근법을 시각적으로 정리했습니다.

이후 저충실도 와이어프레임을 제작하여, 사용자가 규정 준수 과정을 어떻게 이해하고 진행하는지 테스트했습니다. 사용성 테스트를 통해 실제 사용자들이 겪는 문제점을 파악한 뒤, 예외 상황을 반영해 프로세스를 반복적으로 개선했습니다.

img.png
img.png 프로세스 구성도 초안


고충실도 프로토타입과 사용성 테스트

고충실도 프로토타입은 사용성 테스트 후 발견된 문제를 해결한 후에 완성되었습니다. 이 프로토타입은 더 직관적이고 사용하기 쉽게 설계되어, 사용자들이 규정 준수 절차를 몇 분 안에 완료할 수 있었습니다. 이러한 재설계는 이전보다 규정 준수 절차를 70% 이상 단축시켰으며, 복잡한 국제 물류의 첫 단계를 보다 간단하고 효율적으로 만들었습니다.

재설계된 온보딩 흐름은 온보딩 비용이 너무 높아 처리하기 어려웠던 고객도 수용할 수 있게 해주었습니다. 이를 통해 NEOPORT는 보다 많은 고객을 유치하고, 더 높은 사용자 만족도를 달성할 수 있었습니다.


img (2).png
img (5).png
img (1).png
img (4).png


메인 디자인

NEOPORT의 메인 페이지는 사용자 친화적이고 직관적인 UI 설계로 물류 관리와 예약 과정을 간편하게 처리하도록 돕습니다. 헤더와 내비게이션 바는 다양한 서비스에 쉽게 접근할 수 있게 하여 사용자 경험을 향상시킵니다. 메인 배너는 "Booking is easy and fast"라는 메시지를 통해 사용자의 즉각적인 행동을 유도하는 CTA 버튼을 배치하였습니다. BOOK A NEW SHIPMENT 섹션은 드롭다운 메뉴를 통해 직관적인 예약 경험을 제공합니다. 프로모션 상품 정보는 명확하게 제공되어 사용자가 쉽게 비교할 수 있게 돕습니다. 마지막으로, 하단 섹션은 NEOPORT의 서비스 강점을 명확히 전달하여 사용자 신뢰를 형성하는 데 기여합니다. 이러한 요소들은 NEOPORT의 서비스 이용을 더 쉽고 빠르게 만들어줍니다.


img.jpg



물류 대시보드 및 배송 관리

물류 대시보드는 NEOPORT 시스템의 핵심 기능 중 하나로, 고객들이 실시간으로 화물의 상태를 모니터링할 수 있는 기능을 제공했습니다. 이 대시보드의 설계는 수많은 스케치와 아이디어 브레인스토밍을 통해 다양한 방향으로 발전되었습니다.

최종적으로는 세 가지 주요 뷰가 도출되었습니다.


글로벌 배송 맵 뷰에서는 사용자들이 전 세계적으로 이동하는 화물의 위치를 한눈에 볼 수 있도록 지도 기반의 시각화 기능을 제공했습니다.

배송 목록 뷰는 선형적으로 정렬된 화물 정보를 통해 사용자가 필터링과 정렬을 통해 필요한 정보를 빠르게 찾을 수 있도록 했습니다.

배송 세부 정보 뷰는 개별 화물의 경로, 상태, 관련 문서 등 세부 정보를 보여주는 기능을 갖추고 있어, 사용자가 배송 상태를 명확하게 파악하고 필요한 조치를 취할 수 있도록 도왔습니다.


이러한 뷰는 사용자들이 복잡한 물류 데이터를 직관적이고 효율적으로 관리할 수 있도록 설계되었습니다.

img.png


청구 관리 시스템

청구 관리 시스템은 국제 물류의 복잡한 회계 문제를 해결하는 데 중요한 역할을 했습니다. NEOPORT는 고객이 송장을 쉽게 관리하고, 결제 방법을 간편하게 추가할 수 있는 시스템을 설계했습니다. 특히 연체된 송장 알림과 항목별 송장 관리 기능을 통해 고객은 서비스 비용을 명확하게 파악할 수 있었습니다.

사용성 테스트를 통해 송장 검토와 지불 과정을 단순화하고, 사용자 경험을 최적화하여 결제 시스템의 효율성을 크게 향상시켰습니다.


에러 페이지

물류 시스템에서는 에러 페이지도 중요한 사용자 경험 요소입니다. 시스템 오류가 발생하거나, 네트워크 문제로 인해 정보 접근이 불가능한 경우, 사용자에게 명확한 안내를 제공하는 것이 필수적입니다. NEOPORT는 이러한 에러 상황에서 사용자 친화적인 에러 페이지를 설계했습니다.


명확한 에러 설명: 단순히 ‘에러 발생’ 메시지를 보여주는 대신, 오류의 원인과 상태를 구체적으로 설명했습니다. 네트워크 문제, 서버 과부하 등 사용자가 현재 상황을 이해할 수 있도록 명확한 메시지를 제공했습니다.

해결 방법 제시: 사용자에게 페이지를 새로고침하거나, 네트워크 연결 상태를 확인하도록 안내하고, 문제가 지속될 경우 고객 서비스에 문의할 수 있는 링크를 제공했습니다.

편안한 디자인: 에러 페이지에는 일러스트와 함께 간단하고 명확한 설명을 제공하여 사용자에게 불필요한 스트레스를 주지 않도록 설계되었습니다. 이를 통해 사용자들은 시스템 복구가 진행 중이라는 신뢰를 느낄 수 있었습니다.



시스템점검_시스템점검_CSPERR003U.jpg
404 error_404 error_CSPERR001U_CSPERR002U.jpg




NEOPORT는 사용자 중심의 디자인 과정을 통해 복잡한 국제 물류 문제를 해결하는 데 성공했습니다.

규정 준수 온보딩 절차의 단순화, 실시간 배송 관리 시스템, 청구 관리 시스템, 그리고 사용자 친화적인 에러 페이지까지, 모든 설계는 사용자 요구에 기반하여 철저히 분석된 결과입니다.

이를 통해 NEOPORT는 고객들에게 효율적이고 투명한 물류 관리 도구를 제공했으며, 앞으로도 글로벌 물류 산업에서 선도적인 역할을 할 것입니다.








--

홈페이지 제작이 필요하세요? 제품 소개를 위한 웹 디자인이 필요하신가요? 브랜드에 맞는 퀄리티 있는 디자인을 원하시면 연락 주세요.


비쥬얼스토리 UX Designer

keyword