한눈에 보는 중국

2025.6.26

by 이철

본 블로그는 이 달 말로 종료하겠습니다.

�[미국 NYT] 중국의 황해 ‘양식장’ 건설로 한국 내 우려 커져

최근 몇 년 동안 중국은 해체된 해상 석유 굴착 장치와 두 개의 거대한 팔각형 강철 케이지를 중국과 한국 사이의 해역으로 견인했으며, 이 시설들이 공유 수역에 심해 양식장을 건설하는 데 사용되었다고 주장했습니다. 그러나 한국인들은 이 시설의 용도가 그 이상이며 중국의 군사적 영향력을 확대하는 데 사용될 수 있다고 우려하고 있습니다. 워싱턴에 본부를 둔 전략국제문제연구소(CSIS)가 화요일 발표한 보고서는 이러한 우려를 더욱 뒷받침했습니다. “추가 확장 없이도 이러한 플랫폼은 이미 해저 항해 및 탐사에 유용한 데이터를 수집하고 있을 수 있습니다.”라고 보고서는 말합니다. 한국인들이 서해라고 부르는 황해에서 중국의 플랫폼을 둘러싼 긴장 고조는 이번 달 취임하는 이재명 정부가 직면한 첫 번째 과제 중 하나가 될 것으로 보입니다.


AD_4nXcNjWP3CLgzlqBZ2Xa_ZHYPRyQOjMRXbym-ViSpPhD-aiqRLf_fdYWsH8ySC8t0mbhZbdFwL74MKsO2rpjCOMpFQHxrZaTmqv2X1ygdJRdShsQ2uIcyItNELVXPHjG2J7JDruWU4w?key=tG9wlNaQzvUpdZRTM_CQnkLT

https://cn.nytimes.com/asia-pacific/20250625/china-south-korea-sea-dispute/

�[프랑스 rfi] 왕이: 중국은 대만의 분리를 결코 허용하지 않을 것이다

중국 외교부장 왕이는 6월 25일 베이징에서 열린 EU 대사 회의에서 "완전한 재통일"을 달성하는 것이 중국의 사명이라고 말했습니다. 왕이는 유럽연합 이사회 의장국 폴란드의 임기 종료를 기념하기 위해 중국 주재 폴란드 대사관에서 열린 외교 만찬에서 연설하면서 중국은 결코 대만이 분리되는 것을 허용하지 않을 것이며, 집권 민주진보당이 지역 안정에 위협이 되는 거짓말을 조작하고 있다고 비난했습니다.

https://www.rfi.fr/cn/%E4%B8%AD%E5%9B%BD/20250625-%E4%B8%AD%E5%9B%BD%E7%BB%9D%E4%B8%8D%E5%85%81%E8%AE%B8%E5%8F%B0%E6%B9%BE%E5%88%86%E8%A3%82%E5%87%BA%E5%8E%BB-%E7%8E%8B%E6%AF%85

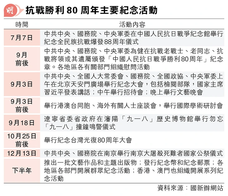
�[홍콩 명보] 전승 퍼레이드, “새로운 유형의 전투력”을 선보이다

중국의 대일 항일 전쟁 및 세계 반파시스트 전쟁 승리 80주년 기념 활동이 어제 공식 발표되었습니다.중앙군사위원회 합동참모부 작전국 부국장 우제커는 열병식에는 주전용 전통 무기와 장비는 물론 비전투 분야의 새로운 유형의 전투 병력이 포함될 것이며, 모든 장비는 주전용 최첨단 장비가 될 것이라고 밝혔습니다. 10 개의 기념 활동 중 5 개는 기념 회의, 리셉션, 기념 메달 수여, 주제 전시회 개막식, 전국 공개 추모식 등 중국 공산당 중앙위원회와 국가의 이름으로 개최되었습니다. 시진핑 주석은 천안문 광장 타워에서 연설을 통해 평화와 발전에 대한 중국의 입장을 선포할 예정입니다.


AD_4nXfuOlSo43O6g2-KvPUCbCg5CSproOTTDq5rXp0FOAaaQr8uHYJT2FefaSzL9olgxHg99Vsm0e4WgbJxqLd72d7Gs0ZrFxTBaoqDY6WoHLNbbolYazH6oH4zCLgPRFzwYWtkTSJOyg?key=tG9wlNaQzvUpdZRTM_CQnkLT

https://news.mingpao.com/pns/%e4%b8%ad%e5%9c%8b/article/20250625/s00013/1750787999663/%e6%8a%97%e6%88%b0%e5%8b%9d%e5%88%a9%e5%a4%a7%e9%96%b1%e5%85%b5-%e5%b1%95%e3%80%8c%e6%96%b0%e5%9e%8b%e4%bd%9c%e6%88%b0%e5%8a%9b%e9%87%8f%e3%80%8d-%e7%b4%80%e5%bf%b580%e5%91%a8%e5%b9%b410%e9%a0%85%e6%b4%bb%e5%8b%95-%e7%bf%92%e5%a4%a9%e5%ae%89%e9%96%80%e7%99%bc%e8%a1%a8%e8%ac%9b%e8%a9%b1

�[일본 산케이] 자민당·코바야시 타카유키 전 경제안보 담당 장관 “절대 대만을 고립시키지 않겠다” 라이 총통과의 회담에서 발언

대만의 라이칭더(頼清徳) 총통은 25일 타이베이의 총통부에서 자민당의 코바야시 타카유키 전 경제안보 담당 장관과 회담을 갖고 “민주주의 진영의 우위를 결집하여 강인한 '중국을 제외한 공급망'을 구축하고 싶다”고 호소했습니다. 고바야시 씨는 “일본의 중요한 전략은 절대 대만을 고립시키지 않는 것”이라고 말했습니다.

https://www.sankei.com/article/20250625-WW6HT5Q4ZBMP7CMUFI7KQAISEM/

�[러시아 모스크바 타임즈] 트럼프, 중국에 이란산 원유 구매 허용…자국 제재 위반

도널드 트럼프는 예상치 않게 관대함을 보이며 중국에 이란산 원유 구매를 공개적으로 허용했다. 이 원유는 주로 제재를 회피하기 위해 음성적 선박으로 운송되고 있습니다. 트럼프의 발언은 블룸버그 보도에 따르면 석유 거래업체와 자신의 행정부 관료들을 크게 놀라게 했으며, 이번 주 이란-이스라엘 갈등 완화로 급락한 석유 가격을 더욱 하락시켰습니다. 중국은 이란 석유의 90% 이상을 수입하고 있으며, 이 수출에는 엄격한 제재가 부과되어 있습니다. 이는 2018년 트럼프가 이란의 핵 프로그램에 대한 협정에서 미국을 탈퇴시키며 직접 부과한 조치입니다.

https://www.moscowtimes.ru/2025/06/25/tsentrobank-obyavil-novuyu-datu-vvedeniya-tsifrovogo-rublya-posle-trebovaniya-putina-potoropitsya-a167077

�[미국 블룸버그] TSMC, 환율 변동에 대응해 100억 달러 규모 주식 발행

TSMC는 환율 변동에 대비하기 위해 주식을 발행할 예정이라고 회사 성명을 통해 밝혔습니다. 이는 2024년 이후 세 번째이자 단연 최대 규모의 거래입니다. 대만 달러가 강세를 보이는 시기에 이러한 거래가 이루어졌습니다. 이러한 움직임은 해외 투자 및 헤지 운용을 담당하는 TSMC 글로벌에 환율 리스크 관리에 있어 자본 유연성을 높여줍니다.

https://www.bloomberg.com/news/articles/2025-06-25/tsmc-unit-to-issue-10-billion-of-stock-to-counter-forex-swings?srnd=homepage-asia

�[중국 신화망] 리챵, 2025 하계 다보스포럼 개막식 참석 및 연설

리창 국무원 총리가 6월 25일 오전 톈진에서 열린 2025년 하계 다보스포럼 개막식에 참석해 연설을 했습니다. 노보아 에콰도르 대통령, 웡 추안 차이 싱가포르 총리, 카세르말리예프 키르기스스탄 총리, 손코 세네갈 총리, 팜 민 탄 베트남 총리를 비롯해 90여 개 국가와 지역의 각계 대표 1700여 명이 참석했습니다. 리창 총리는 첫째, 대등한 입장에서 협의를 통해 갈등과 차이를 해결해 나갈 것과 둘째, 상호 호혜적인 협력에서 공동의 이익을 보호하고 셋째, 증량(增量) 확대에서 상호 성과를 구현할 것이라고 말했습니다. 중국 시장은 지속적으로 확대되고 질이 향상되어 국제 무역과 경제가 침체에서 벗어날 수 있는 증량(增量)의 공간을 창출할 것입니다.


AD_4nXe5E7sr23FqHtzvTWCK_acBhWpvcjnEEsNp9W1LZHKvREOLcyQnPvg87z790OwfCr9IGyxaa63c5k-s_cS5sTXPBBstJNpfrCx79tYQK5h65727rejFoquSIgfsmINX0avIXc-olQ?key=tG9wlNaQzvUpdZRTM_CQnkLT

http://www.news.cn/politics/leaders/20250625/2d50d8ce04d64f78bcb8d5a4e624c86c/c.html

�[타이완 연합보] 중국, '선착순 대만 시민'에 대한 동포증 수수료 면제.

지난 25일 중화민국 재정부가 국가발전개혁위원회(NDRC), 출입국관리국(EEA)과 협의해 대만 동포의 중국 왕래를 더욱 원활히 하고 양안 교류와 협력을 확대하기 위해 2025년 7월 1일부터 2027년 12월 31일까지 동포증 선착순 신청자의 신청 수수료를 면제하기로 결정했습니다. 이 새로운 정책은 대만의 '처음 입국하는 사람'에게 동포 허가 신청 수수료를 면제해 주며, 이는 1,500 대만달러를 절약할 수 있는 금액입니다. 일부 대만 청년들은 본토에 가본 적이 없는 사람들을 유치하려는 '좋은 의도'라면서도 무료가 가장 비싸다는 인상을 줄 것이라고 우려하며 수수료와는 별도로 많은 대만 청년들에게 중요한 점은 '심리적 장벽'을 뚫는 것이라고 생각하고 있다고 합니다.

https://udn.com/news/story/7331/8831454?from=udn-catebreaknews_ch2

�[중국 CAIXIN] 중국의 반도체 산업은 저가 경쟁에서 벗어나야 한다

3월, 중국 리창 총리는 정부 차원의 ‘내부 경쟁 억제’ 정책의 일환으로 중소기업(SME)에 대한 적기 결제 보장을 위한 국무회의 결정했습니다. 반도체 산업에서 과도한 경쟁의 가장 대표적인 사례는 ‘최저가 입찰 승리’ 모델입니다. 또 다른 증상은 과도하게 긴 결제 사이클입니다. 공급업체 결제 조건은 3~5개월이 일반적이며, 경우에 따라 1~2년으로 연장되기도 합니다. 긴 결제 기간과 극히 낮은 마진으로 인해 공급업체는 현금 흐름 중단 위기에 지속적으로 직면하며, 이는 공급망 안정성을 위협합니다. 세 번째 문제는 제품 도입 단계에서 스타트업의 광범위한 착취입니다. 2023년 중국 에어컨, 냉장고, 세탁기의 생산 능력은 전 세계 총량의 65.5%를 차지했습니다. 이는 중국 제조업체에게 대체 불가능한 제조 우위를 제공했습니다. 그럼에도 불구하고 오늘날까지 주요 중국 가전 대기업은 공급업체 결제 조건으로 90~130일을 적용하고 있으며, 이는 업계 전반에 걸쳐 일반적인 현상입니다. 이것이 바로 국무원이 3월에 해당 명령을 발표한 이유입니다. 명령에 따르면, 대기업은 화물, 프로젝트 또는 서비스의 인도 후 60일 이내에 중소기업에 지급해야 합니다. 정부 기관과 공공 기관은 중소기업에 30일 이내에 지급해야 하며, 최대 60일까지 연장 가능합니다.

https://www.caixinglobal.com/2025-06-25/commentary-chinas-chip-industry-must-end-its-race-to-the-bottom-102334520.html

�[중국 제일재경] 다양한 변칙적 관행으로 드러난 사모 투자 혼란

올해부터 사모 펀드 위반 규제 당국이 자주 “칼”을 휘두르면서 업계는 온갖 종류의 혼란이 발생했습니다. 선전(深圳) 증권감독국은 최근 발표한 '선전 사모펀드 감독 상황 보고서'에서 사모펀드 기관의 주요 업무 중 일부가 불충분하고 '브로커'의 유사 금거래소 역할과 채권 발행, 회사 지분을 거꾸로 넘기는 등 '부업'이 있다고 지적했다.일부 사모펀드는 이익 이전과 불법 자금 조달의 통로가 되기도 했습니다. 선전(深圳) 증권감독관리국의 브리핑에 따르면 일부 사모펀드 운용사는 유사 금거래소, 채권 발행, 기업 금융 및 기타 사업 ‘중개인’ 역할을 하는 등 수익을 창출하기 위해 다양한 유형의 '부업'을 수행함으로써 본연의 책임과 본업에서 벗어난 것으로 나타났습니다. 선전(深圳) 증권감독관리국에 따르면, 한 주식형 사모투자기관이 신고한 펀드는 1개에 불과하지만, 미신고 합자형 공모펀드 수십 개를 설립해 자금 모집 규모가 클 뿐만 아니라 투자자에게 원금 보장 수익을 보장하고, 다수의 인원이 참여해 불법 자금 모집 범죄 혐의를 받고 있습니다.

https://www.yicai.com/news/102690097.html

�[일본 요미우리] 트럼프 행정부의 분담금 삭감·동결로 인해 유엔이 인력 20% 감축을 추진하며, 140개 이상의 관련 기관 등 통합·폐지 방안도 검토 중

유엔은 24일 총회에서 사무국 직원(약 3만 9,000명)을 20% 감축하는 방안을 회원국에 제시했습니다. 미국은 유엔에 가장 많은 자금을 지원해 왔지만, 트럼프 행정부가 감축과 동결을 추진함에 따라 유엔은 대응을 강요받았습니다. 유엔 본부 건물 인력 감축은 단순 계산으로 7,000명 규모가 될 전망입니다. 현재로선 인건비가 높은 유엔 본부와 제네바의 유엔 유럽 본부에서 사무를 담당하는 고위직을 중심으로 2,000명 규모를 단계적으로 감축하는 방침입니다. “공석 직위를 보충하지 않고 조기 퇴직을 모집하는 등 감축을 추진할 것”(유엔 관계자)이라고 밝혔습니다.

https://www.yomiuri.co.jp/world/20250625-OYT1T50147/

�[중국 인민망] 53,000 명 이상 체포한 검찰의 마약 방지 효과

최고인민검찰원은 2024년 1월부터 2025년 5월까지 전국 검찰 기관의 마약 범죄 총 체포 건수는 5만 3000여 명, 마약 범죄 기소 건수는 6만 5000여 명, 최근 몇 년간 마약 범죄 사건의 체포와 기소가 전반적으로 지속적인 감소 추세를 보여 마약 방지 업무의 효과가 두드러진다는 사실을 알게 됐다고 밝혔습니다. 2024 년 1 월부터 2025 년 5 월까지 전국 검찰 기관은 마약 관련 자금 세탁 범죄를 700 건 이상 체포했습니다.

http://society.people.com.cn/n1/2025/0625/c1008-40508689.html

�[영국 로이터] 삼성, ZTE와의 영국 특허 분쟁에서 잠정 라이선스 획득

6월 25일 삼성전자가 ZTE 의 임시 사용 허가를 받기 위해 런던 고등 법원으로부터 판결을 받았습니다. 영국 법원은 최근 아마존과 노키아 간 분쟁 , 레노버와 에릭슨 간 분쟁 등 재판이 진행되는 동안 당사자들이 단기 특허 라이선스를 추구하도록 허용한 바 있으며 , 두 사건 모두 최종적으로 합의에 도달했습니다 .

https://www.reuters.com/world/china/samsung-wins-interim-licence-uk-patent-fight-with-zte-2025-06-25/

�[영국 FT] 중국, 라틴아메리카 항구에 막강한 영향력 행사

전략국제문제연구소(CSIS)의 연구 결과 의 연구에 따르면 중국 기업이 라틴아메리카와 카리브해에 31개의 항구를 건설 또는 운영 중이며, 이는 기존 예상보다 훨씬 많은 수입니다. 연구에 따르면 중국 기업이 라틴아메리카와 카리브해에 이전 예상보다 훨씬 많은 31개의 활성 항구를 건설하거나 운영하고 있습니다. 중국은 멕시코에서 칠레에 이르는 이 지역 전역에서 미국 연구자들이 이전에 보고한 것보다 두 배 이상 많은 수량의 항구에 관여하고 있습니다. 홍콩의 CK 허치슨 인더스트리(CK 허치슨)가 운영하는 7개의 활성 항구가 포함되었습니다. 전략국제문제연구소(CSIS)의 평가에 따르면 CK 허치슨이 운영하는 멕시코의 만사니요와 베라크루즈 항구가 미국 안보에 두 번째로 큰 위협이 되는 것으로 나타났습니다. “미국은 이 항구들의 무역에 극도로 의존하고 있습니다.” 짐머는 “만사니요 항구에서 문제가 발생하면 미국 경제에 하루 1억 3,400만 달러, 베라크루즈 항구에서 문제가 발생하면 미국 경제에 하루 6,300만 달러의 손실을 입힐 수 있다”고 말했습니다. 가장 큰 우려는 중국이 항만 시설을 이용해 미국 무역을 방해하거나 미중 분쟁 시 미국 군함의 입항을 막거나 중국 해군 함정에 재보급을 할 수 있다는 것입니다.

https://www.ftchinese.com/story/001106842

�[중국 CCTV] 하이훈호(海昏侯) 무덤에서 중국 최초의 강철 의료용 밀리미터 침 발견

장시성 문화 유산 고고학 연구소에서 새로운 고고학 연구 결과에 따르면 하이 훈호 무덤에서 발굴 된 바늘 모양의 금속 물체가 의료용 밀리미터 바늘로 만든 강철 기술을 가장 초기에 사용한 것으로 확인되었으며, 서한 시대, 재료와 형태에서 의료기구의 변형의 직접적인 증거가 중국 침술과 뜸의 발전사 연구에 있다는 것을 알 수 있습니다. 하이훈호 무덤 고고학 발굴 책임자 양쥔(杨军)은 류자(刘贺)의 무덤에서 출토된 이 의료용 침은 옥관 안의 금칠한 나무 상자 관 속에서 발견됐으며, 매장 환경의 영향으로 한 부분 이상 파손되고 부식, 보존이 불량한 상태에서 발견됐다고 말했다. “옥관의 단면에서 최소 5개의 바늘을 볼 수 있는데, 그 중 하나만 빼낼 수 있고 그 중 몇 개는 내부가 부러졌으며 표면 부착물에서 탁한 직물을 알아볼 수 있습니다.” 양쥔은 이러한 바늘 모양의 물체를 천으로 감싼 다음 옥관에 넣어서 위생적이고 쉽게 가져갈 수 있도록 한 것으로 추측했습니다.


AD_4nXe-tdJB8cLKgItq0v-yLkzyl7fW7YEHlrwDlomFsd7Q06Y7JkezXU9B80_1V_yt4Au7mAqjIpILQ4ELO76yPUQbzEUGofLY3fIpORBMqKltgqwqVKQeqoRNINlBG-r2KhZwPKG83Q?key=tG9wlNaQzvUpdZRTM_CQnkLT

https://news.cctv.com/2025/06/25/ARTILKyBCrmzAlv1yowNldtA250625.shtml?spm=C94212.PGZDd8bkBJCZ.E850fz1ryIUd.48

keyword
매거진의 이전글이박사 차이나 테크 뉴스 클립