통치자이길 원했던 왕비 : 스웨덴의 로비사 울리카 13

홀슈타인-고토로프 가문과 아돌프 프레드릭

by 엘아라

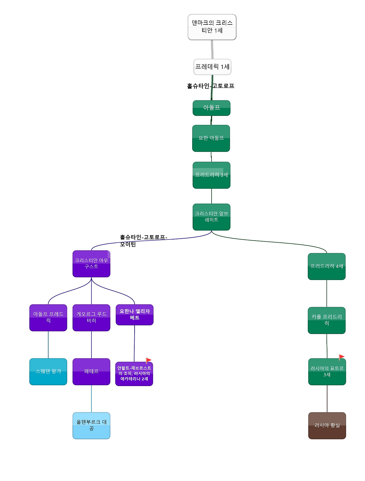
로비사 울리카의 남편이자 스웨덴의 왕위게승자로 선출된 아돌프 프레드릭은 홀슈타인-고토로프 가문 출신이었습니다. 홀슈타인-고토로프 가문은 원래 덴마크 왕가인 올덴부르크 가문의 분가로 슐레스비히-홀슈타인 지역의 일부를 봉토로 물려받아서 생긴 가문이었습니다.


img.png 홀슈타인-고토로프 가문의 문장


홀슈타인-고토로프 가문의 첫번째 인물은 덴마크의 국왕 프레데릭 1세의 아들이었던 아돌프였습니다. 아돌프는 아버지로부터 슐레스비히-홀슈타인 공작령의 일부인 고토로프 지역을 중심으로 하는 영지를 물려받았습니다.


슐레스비히-홀슈타인 공작령은 덴마크와 신성로마제국에 걸쳐있는 덴마크 국왕의 개인 영지였습니다. 사실 슐레스비히 공작령은 덴마크의 영지였고 홀슈타인 백작령은 신성로마제국의 영지였습니다만, 올덴부르크 가문 출신으로 덴마크의 국왕이 된 크리스티안 1세는 이 두개의 영지를 모두 상속받았습니다. 이후 복잡한 상속문제를 거쳐서 두개의 지역은 하나의 공작령으로 묶이는 대신 크리스티안 1세의 후손들인 덴마크 국왕의 개인 영지로 남게 되었습니다. 그렇기에 초기의 슐레스비히-홀슈타인 영지에 대해서 덴마크 국왕이 자신의 아들들에게 영지를 분할해서 상속시켰으며 이 홀슈타인-고토로프 가문 역시 이런 슐레스비히-홀슈타인 공작령의 일부를 상속받은 올덴부르크 가문의 분가 중 하나였습니다.


img.jpg 덴마크의 아돌프, 덴마크의 국왕 프레데릭 1세의 아들, 홀슈타인-고토로프 공작


이후 홀슈타인-고토로프 공작령은 아돌프의 후손들이 계속해서 이어받게 됩니다. 하지만 시간이 지나면서 덴마크 왕가측에서는 슐레스비히-홀슈타인 공작령에 전체에 대해서 독립적 권한을 인정하지 않으려 합니다. 사실 이것은 어쩌면 덴마크가 하나의 국가로 성장하는 과정에서 당연한 결과였을 것입니다. 하지만 홀슈타인- 고토로프 공작은 이미 덴마크 국왕의 봉신이긴했지만 홀슈타인-고토로프 공작령안에서는 독자적인 권한을 행사하고 있었습니다. 덴마크 왕가에서 이런 권한을 제한하려하는 것에 대해서 홀슈타인-고토포르 공작은 당연히 대해서 불만을 품게 됩니다. 결국 이들은 독립적 지위를 유지하기 의해서 덴마크 왕가의 숙적이기도 한 스웨덴 왕가와 손을 잡게 됩니다. 이를테면 칼 10세 구스타프가 홀슈타인-고토로프의 헤드비히 엘레오노라와 결혼을 했었던도 이런 이유와 연결이 됩니다. 그리고 홀슈타인-고토로프 가문은 스웨덴과 연결고리를 지속적으로 이어가는데, 헤드비히 엘레오노라의 조카였던 홀슈타인-고토로프 공작 프리드리히 4세와 헤드비히 엘레오노라의 손녀였던 스웨덴의 헤드빅 소피아와 결혼할수 있었으며 둘의 손자가 바로 이모 옐리자베타 여제에 의해서 러시아의 황위계승자가 되는 페테르(표트르 3세)였습니다.

헤드비히 엘레오노라의 또다른 조카였던 홀슈타인-고토로프-오이틴의 크리스티안 아우구스트는 바로 아돌프 프레드릭의 아버지이도 했었습니다.


img.jpg 슐레스비히-홀슈타인의 헤드비히 엘레오노라, 스웨덴의 헤드빅 엘레오노라 왕비, 칼 10세 구스타프의 왕비, 칼 11세의 섭정, 칼 12세의 할머니


홀슈타인-고토로프 가문의 첫번째 공작이었던 덴마크의 아돌프는 아들이 여럿 있었으며 세아들인 프리드리히, 필립, 요한 아돌프가 차례로 공작령을 이어받게 됩니다. 또 아돌프의 딸이었던 크리스티나는 스웨덴의 국왕 칼 9세와 결혼했으며 크리스티나의 아들이 바로 구스타브 2세 아돌프이기도 했었습니다. 요한 아돌프는 형들이 후계자가 없었기에 결국 공작령을 상속받을수 있었습니다.

img.jpg 홀슈타인-고토로프의 요한 아돌프


요한 아돌프의 아들인 프리드리히 3세는 공작령을 이어받았으며 프리드리히 3세의 딸인 헤드비히 엘레오노라는 스웨덴의 국왕 칼 10세 구스타브와 결혼했었고 칼 11세의 어머니가 되었습니다.

img.jpg 홀슈타인-고토로프의 프리드리히 3세


프리드리히 3세의 아들인 크리스티안 알브레히트는 아버지의 뒤를 이어서 공작령을 이어받게 됩니다. 그는 두명의 아들이 있었는데 장남인 프리드리히는 아버지의 뒤를 이어서 공작령을 이어받았으며 차남인 크리스티안 아우구스트는 숙부의 뒤를 이어서 오이틴 지역의 통치자가 됩니다. 그리고 이들은 각각 러시아쪽 홀슈타인-고토로프 가문과 스웨덴쪽 홀슈타인-고토로프 가문의 선조들이 됩니다.

img.jpg 홀슈타인-고토로프의 크리스티아나 알브레히트


크리스티안 알브레히트의 장남이었던 프리드리히 4세는 아버지의 뒤를 이어서 공작이 되었으며 사촌인 스웨덴의 헤드빅 소피아와 결혼합니다. 둘의 어머니는 자매간이었기에 사촌이었는데 헤드빅 소피아의 할머니가 프리드리히 4세의 고모이기도 했었습니다. 헤드빅 소피아는 오래도록 동생 칼 12세의 추정 왕위계승자였었는데 오래도록 왕위계승자였습니다. 헤드빅 소피아는 아들인 카를 프리드리히를 낳았습니다만, 아들이 2살때 프리드리히 4세는 대북방전쟁에서 전사했었으며 헤드빅 소피아 역시 아들이 8살때 사망했습니다.


img.jpg 홀슈타인-고토로프의 프리드리히 4세


카를 프리드리히는 어린시절 부모를 잃었지만 스웨덴의 중요한 왕위계승자 후보중 하나였습니다. 증조할머니이자 대고모이기도 했던 헤드비히 엘레오노라 왕비가 그를 왕위계승자로 지지했었지만 외삼촌인 칼 12세가 죽은뒤 이모인 울리카 엘레오노라에게 밀려났으며 결국 이모가 스웨덴의 국왕이 되었으며 그는 왕위를 얻지 못했었습니다. 그는 지속적으로 스웨덴의 왕위를 얻길 원했으며 러시아의 도움을 얻길 바랬습니다. 그래서 그는 표트르 대제와 예카테리나 1세의 딸인 안나 표트로브나와 결혼했었습니다. 이것은 그가 스웨덴 뿐만 아니라 아내의 권리를 통해서 러시아의 황위를 얻을수 있는 기회를 얻는 것이었습니다만, 그가 스웨덴 왕위를 놓쳤던것처럼 러시아 황위와도 인연이 없었습니다. 그는 안나 표트로브나는 유일한 아들인 카를 페테르 울리히를 낳고 사망했었습니다. 이 카를 페테르 울리히는 후에 이모인 옐리자베타 여제에 의해서 후계자로 지목되어서 러시아의 황태자가 되었고 후에 표트르 3세가 되었으며 이후 러시아의 황제들의 선조가 됩니다.


img.jpg 홀슈타인-고토로프의 카를 프리드리히, 표트르 3세의 아버지


크리스티안 알브레히트의 차남이었던 크리스티안 아우구스트는 오이틴 지역을 물려받게 됩니다. 그는 표트르 3세의 종조부였으며 이런 관계 덕분에 그의 아들인 아돌프 프레드릭이 스웨덴 왕위를 얻을수 있었습니다. 또 크리스티안 아우구스트의 장남인 카를 아우구스트는 원래 옐리자베타 여제와 약혼했었습니다만 둘은 결혼하기전 카를 아우구스트는 사망했었고 엘리자베타 여제는 복잡한 정치적 문제때문에 공식적으로는 미혼으로 남게 되었습니다만 여제는 죽은 약혼자에 대해서 좋은 마음을 가지고 있었고 이때문에 아돌프 프레드릭을 더욱더 지지하는 원인이 되었습니다. 크리스티안 아우구스트의 딸이었던 요한나 엘리자베트는 안할트-제브르스트의 크리스티안 아우구스트와 결혼했고 요한나 엘리자베트의 딸인 안할트-제브르스트의 조피가 바로 표트르 3세와 결혼하는 예카테리나 알렉세예브나- 바로 예카테리나 2세였습니다.


img.jpg 홀슈타인-고토로프-오이틴의 크리스티안 아우구스트, 아돌프 프레드릭의 아버지, 러시아의 예카테리나 2세의 외할아버지


스웨덴의 왕위계승자가 된 아돌프 프레드릭은 사실상 힘이 있는 인물이 아니었습니다. 그의 오촌인 표트르는 러시아의 황태자였으며, 그의 형은 러시아의 옐리자베타 여제의 전약혼자였으며 그의 조카인 조피(예카테리나 알렉세예브나)는 러시아의 황태자비였습니다. 이런 관계 때문에 그는 스웨덴에서 왕위계승자로 선출된 인물이었습니다. 그리고 그는 이런 자신의 처지를 스스로 잘 알고 있었으며 스웨덴 내에서의 자신의 위치 역시 인식하고 있었습니다. 그렇기에 훗날 그는 정치적으로 아내보다 훨씬 소극적으로 행동했을 것입니다.

img.jpg 홀슈타인-고토로프의 아돌프 프리드리히, 스웨덴의 아돌프 프레드릭


11.jpg 가계도

그림출처

위키 미디어 커먼스

나(가계도)


keyword
이전 12화통치자이길 원했던 왕비 : 스웨덴의 로비사 울리카 12