brunch

“인공지능, 어디까지 알고 있니?”

추천부터 검색까지, AI로 변화하는 비즈니스 솔루션

by 블럭스
image16.png


‘인공지능’이라는 말, 요즘 정말 많은 곳에서 들려옵니다. 블럭스도 인공지능 기술을 활용해 제품을 개발하고 있는데요. 저희가 ‘AI 기반 B2B 마케팅 솔루션’이라고 소개하다 보니, 많은 분이 “AI? 그럼 ChatGPT 같은 건가요?”라고 묻곤 합니다. 하지만 인공지능은 단순히 ‘ChatGPT’에 국한된 것이 아니며, 더 다양한 기술로 우리 생활 속에 녹아 있습니다.


그런데 인공지능 기술은 워낙 빠르게 발전하다 보니 지속적으로 관심을 가지지 않으면 어떤 기술이 개발되고 있는지 알기 쉽지 않습니다. 오늘은 현재 어떤 인공지능 기술들이 다양한 분야에서 어떻게 활용되고 있는지 쉽게 설명하고, 블럭스의 인공지능이 요즘 화제가 되는 챗지피티와는 어떤 차별점을 가지고 있는지 살펴보겠습니다.


인공지능, 머신러닝, 딥러닝? 뭐가 다른거야?

image?url=https%3A%2F%2Ffgobbnslcbjgothosvni.supabase.co%2Fstorage%2Fv1%2Fobject%2Fpublic%2Fimages%2Fpost_image%2F2024-11-04T04%3A14%3A08.178Z-6c08e05c-2006-4a45-8c38-b26c43b5dec3&w=1920&q=75 출처: Guide on Machine Learning vs. Deep Learning vs. Artificial Intelligence


제목만 보면 ‘인공지능이면 인공지능이지, 머신러닝이나 딥러닝은 또 뭐지?’라는 생각이 들 수도 있습니다. 사실 이 세 가지의 차이를 정확히 이해하기란 전문가가 아니면 쉽지 않죠. 결론부터 말하자면, 인공지능 안에 머신러닝이 포함되어 있고, 머신러닝 안에 딥러닝이 포함된 개념입니다.


‘인공지능(AI, Artificial Intelligence)’은 말 그대로 '인공적으로 만들어진 지능'을 뜻합니다. 사람이 의도적으로 지능을 갖춘 시스템을 만들어 냈다면, 그것은 모두 인공지능의 범주에 들어갑니다. 이 시스템이 꼭 컴퓨터일 필요는 없고, 어떤 형태로든 지능을 가진 시스템이라면 인공지능으로 볼 수 있다는 의미죠.


‘머신러닝(Machine Learning, ML)’은 인공지능의 한 갈래입니다. 지능을 가진 시스템을 만들기 위해 기계(Machine)에게 학습(Learning)을 시키는 방식을 말하죠.


여기서 핵심은 바로 학습이라는 점입니다. 학습의 중요한 특징은 무엇일까요? 많이 배우면 더 똑똑해진다는 겁니다. 그럼 기계는 무엇을 통해 배울 수 있을까요? 바로 데이터를 통해서입니다.


머신러닝 기술이 발전하기 전에는, 데이터가 많다고 해서 반드시 더 똑똑한 시스템이 만들어지지 않았습니다. 당시에는 데이터를 활용하기보다는 사람이 일일이 다양한 상황에 맞는 규칙을 만들어 컴퓨터에게 지시하는 ‘룰 베이스(Rule-Based)’ 방식이 일반적이었기 때문입니다.


하지만 머신러닝 기술이 발전하면서 상황이 달라졌습니다. 머신러닝은 데이터가 많아질수록 성능이 향상되는 특징이 있기 때문에 더 많은 데이터가 추가되었는데도 시스템이 발전하지 않는다면 그것은 머신러닝이라고 보기 어렵습니다.


‘딥러닝(Deep Learning, DL)’은 머신러닝의 하위 분야로, 주로 인공신경망을 사용해 시스템을 학습시키는 방식을 뜻합니다. 인공신경망은 사람의 뇌 구조를 본떠 만든 컴퓨터 시스템으로, 복잡한 패턴을 인식하고 분석하는 데 유리합니다.


사실 2015~2016년 이전까지는 딥러닝이 지금처럼 널리 쓰이지 않았습니다. 인공신경망을 이용한 방법론이 의미 있는 결과를 내기 위해서는 거대한 연산 능력이 필요했으나 당시 컴퓨터 성능이 이를 충분히 뒷받침하지 못했기 때문입니다.


그러나 2016년경부터 ‘그래픽 처리 장치(GPU)’의 연산 성능이 크게 발전하면서 인공신경망 기반 연구가 빠르게 확산되었고, 다양한 분야에서 성과를 거두기 시작했습니다. 그 결과, 오늘날 대부분의 머신러닝 시스템은 딥러닝 기술을 채택하고 있습니다.


우리의 온라인과 오프라인 생활을 변화시키는 딥러닝 기술

딥러닝이 활용되는 분야는 셀 수 없을 정도로 많습니다. 이 모든 분야를 글로 담자면 책 몇 권이 부족할 만큼 방대하죠. 그래서 이번에는 온라인과 오프라인이라는 두 가지 큰 틀로 나눠 주요 적용 분야들을 간략히 살펴보겠습니다.


온라인에서의 딥러닝: 이미지와 동영상

요즘 우리는 매일 이미지와 동영상을 접하고 있습니다. 이미지는 주로 스마트폰 사진첩을 통해 보고, 동영상은 넷플릭스와 같은 OTT(Over-The-Top, 인터넷 연결만으로 영상을 어디서나 볼 수 있는 서비스) 서비스를 많이 이용하고 있죠.

image?url=https%3A%2F%2Ffgobbnslcbjgothosvni.supabase.co%2Fstorage%2Fv1%2Fobject%2Fpublic%2Fimages%2Fpost_image%2F2024-11-04T04%3A19%3A16.385Z-0f8cfd39-8d77-4142-bd18-1b09f21c6d31&w=1920&q=75 출처: Counterpoint, 국내 스마트폰 점유율 : 분기별 데이터


여기서 활용되는 딥러닝 기술은 어떤 것들이 있을까요?


IT 리서치 회사 ‘Counterpoint’의 자료에 따르면, 우리나라 국민의 99%가 삼성 또는 애플 스마트폰을 사용하고 있습니다. 이 두 회사 모두 사진 앱에서 사용자 경험을 높이기 위해 딥러닝 기술을 적극적으로 개발하고 활용하고 있습니다.


예를 들어, 삼성은 사진 속에서 원하지 않는 물체를 지울 수 있는 기능을 개발해 사진 앱에 적용했는데, 이 기능은 두 가지 기술이 결합된 결과입니다. 첫 번째는 ‘인스턴스 세그멘테이션(Instance Segmentation)’으로 이미지 속 개별 물체를 픽셀 단위로 식별해 분리하는 기술입니다. 두 번째는 ‘인페인팅(Inpainting)’으로 선택한 영역을 지우고 주변 정보와 자연스럽게 연결되도록 그 자리를 채워 넣는 기술입니다.


이 두 기술의 조합 덕분에 삼성 스마트폰 사용자는 사진 속 불필요한 물체를 깔끔하게 지울 수 있으며, 자연스러운 편집 결과를 얻을 수 있습니다.

image?url=https%3A%2F%2Ffgobbnslcbjgothosvni.supabase.co%2Fstorage%2Fv1%2Fobject%2Fpublic%2Fimages%2Fpost_image%2F2024-11-04T04%3A20%3A04.612Z-2b26a11d-d93e-470b-8d00-afb73132700c&w=1920&q=75 출처: How to remove unwanted objects from photos on your Galaxy phone


이러한 기술을 개발하기 위해 삼성전자의 연구개발 조직인 Samsung Research는 2022년에 ‘LaMa’라는 인공지능 모델 연구를 세계적인 인공지능 학회 WACV에 발표하기도 했습니다. 이 연구는 인페인팅 기술을 한 단계 더 발전시키는 데 기여했습니다.


또한, 2023년에는 달 사진 촬영을 최적화하는 기술을 개발해 사진 앱에 적용하기도 했습니다. 보통 고가의 전문 카메라로만 찍을 수 있었던 선명한 달 사진을 이제 스마트폰으로 촬영할 수 있다니! 참 낭만 있네요.

image?url=https%3A%2F%2Ffgobbnslcbjgothosvni.supabase.co%2Fstorage%2Fv1%2Fobject%2Fpublic%2Fimages%2Fpost_image%2F2024-11-04T04%3A21%3A16.769Z-cdec0ca8-bc06-45dd-98fd-0c028f2e2ee1&w=1920&q=75 출처: How Samsung Galaxy Cameras Combine Super Resolution Technologies With AI Technology to Produce H


애플은 삼성처럼 원하지 않는 물체를 지우는 기능은 제공하지 않지만, 사진 속 특정 물체를 길게 누르면 해당 물체만 배경이나 다른 요소와 분리해 복사하거나 편집할 수 있는 기능을 제공합니다. 이 기능은 사진 속 물체를 픽셀 단위로 식별하는 점에서 삼성의 인스턴스 세그멘테이션과 유사한 기술에 속한다고 볼 수 있습니다.


2021년에 애플의 인공지능 블로그에 소개된 HyperDETR 모델에 대한 글을 보면, 애플이 이 기능을 위해 독자적인 연구를 수행했음을 알 수 있습니다. HyperDETR은 애플이 딥러닝을 활용해 이미지 속 다양한 요소를 정밀하게 분할하기 위해 개발한 모델로, 이와 같은 세부적인 사진 편집 기능의 핵심 역할을 하고 있습니다.

image?url=https%3A%2F%2Ffgobbnslcbjgothosvni.supabase.co%2Fstorage%2Fv1%2Fobject%2Fpublic%2Fimages%2Fpost_image%2F2024-11-04T04%3A21%3A53.886Z-e5ba1beb-311a-442c-848a-fc4f6692d08a&w=1920&q=75 출처: On-device Panoptic Segmentation for Camera Using Transformers


그럼 이번에는 동영상을 한 번 살펴보겠습니다. 글로벌 1위 OTT 서비스인 넷플릭스는 전 세계에 매년 720억 시간에 달하는 영상을 송출하고 있습니다. 이를 위한 네트워크 비용도 상당할 것으로 보이는데요. 그래서 넷플릭스는 동영상을 고객에게 효율적으로 전달하기 위해 비용을 최적화하는 다양한 기술적 노력을 기울이고 있습니다.

image?url=https%3A%2F%2Ffgobbnslcbjgothosvni.supabase.co%2Fstorage%2Fv1%2Fobject%2Fpublic%2Fimages%2Fpost_image%2F2024-11-04T04%3A26%3A19.594Z-6291b172-827b-4db3-918a-a148b0aea4c9&w=1920&q=75 출처: For your eyes only: improving Netflix video quality with neural networks


그 일환으로 넷플릭스는 2022년에 이미지와 비디오에 최적화된 딥러닝 기술인 ‘CNN(Convolutional Neural Network)’을 활용해 기존보다 비용 절감과 화질 개선을 동시에 이룬 새로운 비디오 인코딩 기술을 선보였습니다. 이 기술은 기존 인코딩 방식에 비해 사용자의 77%가 더 선호하는 것으로 나타났습니다. 우리가 아무렇지 않게 편리하게 이용하는 서비스에 이런 기술적 노력이 담겨 있다니 참 신기한 일입니다.


온라인에서의 딥러닝: 자연어 처리

딥러닝이 자주 활용되는 또 다른 분야로 ‘자연어 처리(Natural Language Processing, NLP)’가 있습니다. 자연어 처리는 컴퓨터가 사람의 언어를 이해하고 처리할 수 있도록 돕는 인공지능 분야입니다. 일상에서는 ‘자연어’라는 표현을 잘 사용하지 않지만, 인공지능 분야에서는 사람이 사용하는 언어를 다룬다는 점을 강조하기 위해 ‘자연어’라는 용어를 씁니다.


자연어를 활용한 딥러닝 시스템 중 요즘 가장 유명한 것은 단연코 오픈AI(OpenAI)의 ‘챗지피티(ChatGPT)’일 것입니다. 챗지피티는 인간과 유사하게 대화를 나눌 수 있는 딥러닝 기술로 가장 초기 버전은 자연어만 처리할 수 있었음에도 많은 사람들에게 큰 놀라움을 주었습니다.


심지어 최신 버전의 챗지피티는 질문에 답하는 것뿐만 아니라 글쓰기 보조, 번역은 물론, 코딩, 수학 문제 풀이, 그림 그리기 등 다양한 작업을 수행하며 자연어의 한계를 넘어서는 모습을 보여주고 있습니다.


사실 챗지피티는 단기간에 완성된 기술이 아닙니다. 지금의 챗지피티가 있기까지는 오랜 시간 동안 연구자들의 끊임없는 연구와 발전이 있었기에 가능했습니다.


어떤 노력이 담겨 있는지 궁금하시죠?

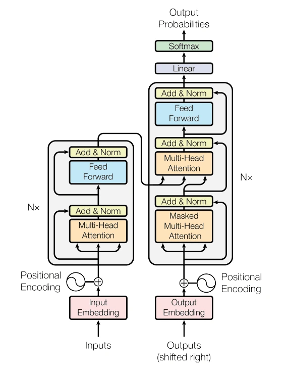
image?url=https%3A%2F%2Ffgobbnslcbjgothosvni.supabase.co%2Fstorage%2Fv1%2Fobject%2Fpublic%2Fimages%2Fpost_image%2F2024-11-04T04%3A28%3A49.462Z-9cfe29be-f458-40a7-aedf-62ee27a0ef05&w=1920&q=75 출처: Attention Is All You Need


딥러닝에서 자연어 처리 기술의 가장 초기 단계는 ‘순환신경망(Recurrent Neural Network, RNN)’입니다. 순환신경망은 문장이나 소리와 같은 연속적인 데이터를 처리하면서 앞선 정보와의 관계를 파악하기 위해 고안된 신경망 구조입니다. 순환신경망은 이전 단계의 출력을 다음 단계로 전달하는 구조를 가지고 있어 앞선 단어들의 정보를 기억할 수 있습니다.


그러나 이 정보를 더 오래 유지하거나 효과적으로 활용하기 위한 장치가 부족해 긴 문장에서 정보를 잊어버리기 쉽다는 한계가 있었습니다. 이 때문에 긴 문맥을 필요로 하는 자연어 처리 작업에서는 순환신경망만으로는 충분하지 않은 경우가 많았습니다.


이 한계를 보완하기 위해 ‘어텐션(Attention) 기법’이 순환신경망에 추가로 적용되기 시작했습니다. 어텐션 기법은 순환신경망이 순서대로 입력한 정보를 처리하면서 중요한 부분에 더 집중할 수 있게 합니다. 예를 들어, 긴 문장을 번역할 때 앞쪽 단어가 뒤쪽 단어의 해석에 영향을 미칠 수 있습니다. 이때 어텐션 기법을 사용하면 필요한 단어나 구절에 집중할 수 있어 중요한 정보를 놓치지 않고 문맥을 더 정확히 이해할 수 있게 됩니다.

이후 어텐션 기법을 적극적으로 활용한 혁신적인 모델인 ‘트랜스포머(Transformer)’가 구글에 의해 개발되면서 자연어 처리 기술은 큰 도약을 이루게 됩니다. 트랜스포머는 병렬 처리에 강해 순환신경망보다 더 빠르게 대량의 데이터를 학습할 수 있으며, 긴 문장도 효과적으로 이해할 수 있는 장점이 있습니다.


챗지피티 역시 이 트랜스포머 기술을 기반으로 개발되었습니다. 방대한 양의 데이터를 학습한 덕분에 인간 수준의 자연스러운 대화를 나눌 수 있는 능력을 갖추게 된 것입니다. 트랜스포머는 현재 자연어 처리의 핵심 기술로 자리 잡으며, 다양한 응용 분야에서 활용되고 있습니다.


지난 9월, 오픈AI는 새로운 인공지능 모델 시리즈의 프리뷰 버전인 ‘o1-preview’를 발표했습니다. 이 모델은 복잡한 문제 해결과 추론 능력 향상에 중점을 두고 개발되었습니다. 쉽게 말해, 챗지피티가 풀기 어려운 문제를 물어보면, 몇 초간 생각한 후에 정답을 말하는 것으로 과학, 수학, 코딩 분야에서 더 특화된 모델입니다.

image?url=https%3A%2F%2Ffgobbnslcbjgothosvni.supabase.co%2Fstorage%2Fv1%2Fobject%2Fpublic%2Fimages%2Fpost_image%2F2024-11-04T04%3A29%3A42.659Z-bec903f6-3180-40f8-bc11-d5d7c166e9da&w=1920&q=75 출처: 글쓴이


OpenAI가 o1-preview를 어떤 기술로 개발했는지 아직 구체적으로 밝히지는 않았습니다. 하지만 전문가들은 OpenAI 연구자들의 최근 논문과 관련 문헌들을 참고할 때, ‘Q*’라는 기술과 ‘Chain of Thought’를 기반으로 했을 가능성이 높다고 보고 있습니다.


‘Q*’는 챗GPT와 지도에서 최단 경로를 찾을 때 자주 사용되는 ‘A* 알고리즘(최단 경로를 찾기 위해 만들어진 효율적인 탐색 알고리즘으로 주로 지도에서 출발지에서 목적지까지 가장 빠른 길을 찾거나 게임에서 캐릭터가 장애물을 피해 목적지에 도달하게 할 때 많이 사용)’을 결합한 연구입니다. Chain of Thought는 프롬프팅 방법 중 하나로, 챗지피티에게 질문을 하기 전에 ‘단계별로 생각해봐’와 같은 짧은 문장을 넣어 단계적으로 사고하도록 유도하는 방식입니다.


온라인에서의 딥러닝: 추천

지금까지 자연어 처리에서 딥러닝이 어떻게 활용되는지 살펴보았습니다. 그렇다면 다른 분야에서는 딥러닝이 어떻게 쓰이고 있을까요?


앞서 이미지와 동영상 관련 기술에서 넷플릭스의 사례를 언급했었는데요. 요즘에는 특별한 영화 마니아들을 제외하면 대부분 집에서 ‘넷플릭스’나 ‘왓챠’ 같은 OTT 서비스를 통해 영화를 시청하는 경우가 많습니다. 원하는 영화나 드라마가 없을 때는 넷플릭스가 추천해 주는 콘텐츠를 보게 되는 경우가 많죠.


넷플릭스만이 아닙니다. 침대에 누워 시간 가는 줄 모르고 보게 되는 유튜브, 출퇴근길에 함께하는 스포티파이도 마찬가지로 ‘나에게 맞는 추천 서비스’를 제공합니다. 이렇게 사용자의 취향에 맞는 콘텐츠를 찾아주는 추천 시스템에도 딥러닝이 적극적으로 활용되고 있습니다.


사실 추천 시스템에 딥러닝이 처음부터 사용된 것은 아닙니다. 초기의 추천 시스템에서는 주로 협업 필터링이라는 기술이 많이 쓰였습니다. 협업 필터링은 사용자들의 과거 행동과 선호도를 기반으로, 비슷한 취향을 가진 사용자들이 좋아하는 아이템을 추천하는 방식입니다. 이 기술은 사용자 개별 데이터를 활용하기 때문에 비교적 정확한 추천이 가능하다는 장점이 있습니다.


그러나 추천 시스템의 중요성이 높아지고, 딥러닝 기술이 발전하면서 협업 필터링에 딥러닝을 결합한 방식이 도입되기도 했습니다. 더 나아가, 완전히 딥러닝 기반의 추천 시스템을 사용하는 경우도 점차 늘어나고 있습니다.


넷플릭스도 초기에는 간단한 협업 필터링 기법을 추천 시스템에 사용했습니다. 넷플릭스는 뛰어난 추천 시스템으로 이미 업계에서 정평이 나 있었죠. 그중 가장 유명한 사례가 2006년부터 2009년까지 진행된 ‘넷플릭스 프라이즈(Netflix Prize) 대회’입니다. 이 대회는 넷플릭스가 자사 영화 추천 알고리즘 ‘Cinematch’의 성능을 10% 이상 개선하기 위해 개최한 것으로, 참가자들은 약 1억 개에 달하는 영화 평점 데이터를 활용해 새로운 알고리즘을 개발하고 예측 정확도를 높이는 데 도전했습니다.


이 대회는 협업 필터링과 ‘행렬 분해(Matrix Factorization) 기법’ 등 추천 시스템 기술의 발전에 크게게 기여했으며, 이후 넷플릭스의 추천 시스템이 고도화되는 계기가 되었습니다.

image?url=https%3A%2F%2Ffgobbnslcbjgothosvni.supabase.co%2Fstorage%2Fv1%2Fobject%2Fpublic%2Fimages%2Fpost_image%2F2024-11-04T04%3A31%3A04.926Z-26cf1837-3b46-41d9-a124-0d4412aa4736&w=1920&q=75 출처: Netflix Awards $1 Million Prize and Starts a New Contest


넷플릭스는 2009년 넷플릭스 프라이즈 이후에도 추천 시스템을 지속적으로 고도화해 왔습니다. 넷플릭스 리서치(Netflix Research) 블로그를 보면, 2012년부터 수없이 많은 연구 시도를 해오고 있습니다. 초기에는 협업 필터링을 주로 사용했지만, 2012년부터는 딥러닝 기술을 도입하여 추천 알고리즘을 발전시켰습니다. 현재 넷플릭스는 완전히 딥러닝 기반의 추천 시스템을 운영하며, 이를 지속적으로 개선하고 있습니다.


유튜브 역시 딥러닝을 통해 추천 알고리즘을 혁신했습니다. 2016년에 발표된 논문 ‘Deep Neural Networks for YouTube Recommendations’에서 유튜브는 딥러닝을 적용한 추천 시스템의 구조와 작동 방식을 상세히 설명하고 있습니다.


이 논문에서는 방대한 사용자 행동 데이터를 딥러닝 모델로 처리해 개인화된 동영상 추천을 제공하는 방법을 제시하였습니다. 이후 2019년 ‘Recommending What Video to Watch Next: A Multitask Ranking System’ 논문을 통해 추천 시스템을 더 고도화하여, 딥러닝을 활용한 개인화 추천을 더욱 발전시켰습니다.


음악 추천에도 딥러닝이 활용되고 있습니다. 그리고 스포티파이는 음악 추천의 선두 주자입니다. 스포티파이 리서치 블로그에는 2014년부터 지금까지 약 150편에 달하는 논문이 게재되어 있어 스포티파이가 음악 추천을 위해 어떤 딥러닝 기술을 연구하고 있는지 쉽게 확인할 수 있습니다.

image?url=https%3A%2F%2Ffgobbnslcbjgothosvni.supabase.co%2Fstorage%2Fv1%2Fobject%2Fpublic%2Fimages%2Fpost_image%2F2024-11-04T04%3A31%3A47.217Z-d4d7bdef-45bc-4fc3-a1c9-83a8326153cf&w=1920&q=75 출처: Spotify R&D Research


특히 스포티파이는 고객의 선호뿐만 아니라 음악의 음향적 특징을 분석하여 이를 추천 시스템에 반영하는 연구에서 독보적인 위치에 있습니다. 음악은 이미지, 비디오, 자연어, 사람의 음성보다 딥러닝을 통해 분석하기가 더 까다로운 특성이 있습니다. 이런 점에서 음악 추천을 위해 딥러닝을 적극 활용하고 성과를 보인 기업은 사실상 스포티파이가 거의 유일하다고 할 수 있습니다.


오프라인에서의 딥러닝: 로봇

딥러닝은 온라인뿐만 아니라 오프라인 세계에서도 큰 변화를 일으키고 있습니다. 특히 로봇 공학 분야에서는 딥러닝 덕분에 로봇의 인지와 행동 능력이 크게 향상되었습니다.


가장 대표적인 사례로는 테슬라의 자율주행 기술을 들 수 있습니다. 로봇이라고 하면 보통 인간 형상의 기계를 떠올리지만, 실제로는 사람처럼 생기지 않아도 사전에 설정된 규칙에 따라 스스로 목적을 달성하는 모든 기계를 로봇이라고 할 수 있습니다. 자율주행차도 스스로 운전해 목적지에 도달할 수 있으므로 로봇의 한 종류라 볼 수 있습니다.

image?url=https%3A%2F%2Ffgobbnslcbjgothosvni.supabase.co%2Fstorage%2Fv1%2Fobject%2Fpublic%2Fimages%2Fpost_image%2F2024-11-04T04%3A32%3A36.256Z-d4f00bd8-8734-4153-b4d2-8ccb37c7d950&w=1920&q=75 출처: Tesla AI Day 2021


테슬라는 2014년에 처음 ‘오토파일럿 기능’을 선보였고, 이후 지속적으로 ‘FSD(Full Self-Driving) 기술’을 개발하고 있습니다. 오토파일럿은 자동으로 앞차와의 거리를 유지하는 크루즈 컨트롤과 자동 핸들 조정을 지원하며, FSD는 완전한 자율주행을 목표로 합니다. 이를 통해 자동 차선 변경, 자동 주차, 앱을 통한 차량 호출 등의 기능을 제공합니다. 테슬라는 FSD 개발에 딥러닝을 어떻게 활용하는지 Tesla AI Day 행사와 기술 세션을 통해 지속적으로 공유하고 있습니다.

image?url=https%3A%2F%2Ffgobbnslcbjgothosvni.supabase.co%2Fstorage%2Fv1%2Fobject%2Fpublic%2Fimages%2Fpost_image%2F2024-11-04T04%3A34%3A09.623Z-447719d7-efdf-4c4c-afcd-299dc9d6d10c&w=1920&q=75 출처: Tesla AI Day 2022


테슬라 기술의 큰 특징 중 하나는 엔드-투-엔드 딥러닝 시스템을 통한 차량 제어와 반자동화된 데이터 수집 및 라벨링입니다. 이 시스템은 입력부터 출력까지 모든 과정을 하나의 모델로 통합해 처리하여 차량을 제어합니다.


사실 데이터 수집과 라벨링은 딥러닝 기술 개발에서 매우 중요한 부분입니다. 그러나 고품질의 데이터를 대량으로 확보하는 일은 쉽지 않습니다. 수집된 데이터를 딥러닝 시스템에 학습시키기 위해서는 각 데이터가 어떤 의미를 지니는지 라벨링 과정을 거쳐야 합니다. 이 과정에서 사람이 직접 데이터에 추가 정보를 입력해야 하기 때문에 상당한 시간과 노력이 필요합니다.


만약 수억 건의 데이터가 있다면, 그 모든 데이터에 추가 정보를 기재해야 합니다. 비교적 딥러닝 기술이 초기 단계였던 2017년까지만 해도 수억 건의 데이터를 요구하는 경우는 드물었지만, 지금은 이런 대규모 데이터가 필요한 상황이 점점 늘어나고 있습니다. 이러한 작업은 라벨링 과정을 ‘비싸고, 오래 걸리며, 지치는 일’로 만들었습니다.


테슬라는 FSD 개발 과정에서 이러한 문제를 해결하기 위해 데이터 라벨링을 반자동화했으며, 이 과정의 혁신을 AI Day를 통해 공개하면서 선구자적인 역할을 했습니다.


엔드-투-엔드 시스템을 통해 딥러닝이 처음부터 끝까지 자동으로 처리하고, 여기에 반자동화된 대규모 데이터 라벨링 시스템을 결합한 테슬라는 타 자율주행 업체들과의 경쟁에서 압도적인 우위를 점하게 되었습니다. 최근에는 ‘테슬라 봇’을 발표하면서 자율주행 기술 개발로 얻은 딥러닝 인지 기술을 새로운 사업 분야에도 활용하고 있음을 밝히기도 했습니다.


오프라인에서의 딥러닝: 신약 개발

신약 개발은 오랜 시간과 막대한 비용이 드는 분야입니다. 그런데 최근 딥러닝이 이 과정에 혁신을 가져오고 있습니다. 인공지능을 활용해 새로운 분자의 구조를 예측하고, 약물의 효능과 부작용을 사전에 분석할 수 있게 된 것입니다.


이 과정에서 가장 큰 혁신을 이룬 연구 중 하나는 딥마인드의 ‘알파폴드(AlphaFold)’입니다. 딥마인드는 영국에 본사를 둔 인공지능 연구 회사로, 2010년에 설립되어 2015년에 구글에 인수되었습니다. 우리나라에서는 바둑 인공지능 ‘알파고’로도 잘 알려진 회사이며, 인간처럼 학습하고 문제를 해결하는 인공지능 기술 개발에 중점을 두고 있습니다.


그중 알파폴드는 단백질 접힘 문제에서 놀라운 성과를 내어 생명 과학 분야에 혁신적인 도구를 제공했습니다. 알파폴드를 개발한 ‘데미스 하사비스’는 최근 노벨 화학상을 수상하기도 했습니다.

image?url=https%3A%2F%2Ffgobbnslcbjgothosvni.supabase.co%2Fstorage%2Fv1%2Fobject%2Fpublic%2Fimages%2Fpost_image%2F2024-11-04T04%3A36%3A40.814Z-a7046bc4-8018-4349-a799-f2bdc1121714&w=1920&q=75 출처: 노벨위원회 홈페이지


단백질이 생명 시스템에서 수행하는 역할은 그 3차원 구조에 의해 결정됩니다. 모든 생명 활동이 단백질에 의해 이루어진다는 점을 감안하면, 단백질이 3차원에서 어떻게 접히는지를 이해하고 예측할 수 있는 알파폴드의 성과는 신약 개발뿐만 아니라 생명과학 전반에서 매우 기념비적인 성과입니다.

image?url=https%3A%2F%2Ffgobbnslcbjgothosvni.supabase.co%2Fstorage%2Fv1%2Fobject%2Fpublic%2Fimages%2Fpost_image%2F2024-11-04T04%3A37%3A29.587Z-af8b377b-c212-4d65-b591-fe1db0ec01ff&w=1920&q=75 출처: Central Dogma of Molecular Biology


알파폴드는 단백질 접힘 문제에 대한 새로운 이해를 열어주어, 신약 설계 과정에서 불확실성을 줄이고 효율을 높여 다양한 치료제 개발의 문을 열었습니다. 딥마인드는 알파폴드 개발에 그치지 않고, 직접 신약 개발사인 ‘아이소모픽 랩스(Isomorphic Labs)’를 설립하여 딥러닝을 활용한 신약 개발에 집중하고 있습니다. 이는 인류의 건강 증진과 생명 연장에 크게게 기여를 할 것으로 기대됩니다.


블럭스가 딥러닝 기술을 활용하는 방법

블럭스 역시 딥러닝을 활용해 추천, CRM, 검색이라는 3가지 주요 제품 서비스를 개발하고 제공합니다. 이 세 가지 기능은 대부분의 디지털 기업에서 온라인 의사 결정에 매우 중요한 역할을 하지만, 전문 인력이 없다면 직접 개발하거나 활용하기 어려운 기술입니다.


블럭스의 추천 서비스는 앞서 언급한 ‘온라인에서의 딥러닝: 추천’ 영역에 속합니다. 넷플릭스처럼 블럭스도 딥러닝 기반의 개인화 추천 시스템을 구축하여 다양한 클라이언트에게 서비스를 제공합니다. 특히 각 클라이언트의 특성에 맞는 맞춤형 시스템을 제공하기 위해 내부적으로 다양한 모델을 사전에 구축해 두고 이를 활용하고 있습니다.


현재 블럭스는 추천 시스템에 트랜스포머 구조를 변형해 활용하고 있습니다. 트랜스포머가 원래 자연어 처리를 위해 개발된 기술이지만, ‘그다음에 어떤 것이 올지’를 예측하는 데 매우 뛰어난 성능을 발휘하기 때문에 추천 시스템에도 적합한 기술로 자리 잡았습니다.


챗지피티가 ‘다음에 어떤 단어가 올지’를 예측하는 것처럼, 커머스에서의 추천은 ‘다음에 어떤 상품을 제안할지’를 예측하는 것입니다. 이에 따라 블럭스는 트랜스포머 구조를 자연어 처리에 국한하지 않고 상품 추천에도 적극적으로 활용하고 있습니다. 상품 추천 관련 더 자세한 기술 내용은 블럭스의 이전 포스팅 ‘딥러닝을 통한 블럭스 개인화 추천 시스템의 진화: 1편’에서 확인하실 수 있습니다.


블럭스의 CRM과 검색은 특정 기술에 국한되지 않고 다양한 딥러닝 분야를 종합적으로 활용하고 있습니다. CRM 기술에는 딥러닝에서 중요한 역할을 하는 ‘경사하강법(최적의 모델 파라미터를 찾기 위해 사용하는 알고리즘)’과 ‘전통적인 통계 방법론’을 적절히 결합하여 최적화하고 있습니다. 이와 관련된 자세한 기술 내용은 블럭스의 포스팅 ‘CRM 마케팅 솔루션을 위한 범용 인공지능 모델 제작기: 1편’에서 보실 수 있습니다.


블럭스가 새롭게 준비하는 검색 솔루션은 기존 검색 기술에 자연어 처리와 추천 기술을 창의적으로 결합한 것입니다. 이를 통해 사용자의 의도를 깊이 이해하고, 관련성과 개인화된 검색 결과를 제공하는 기능을 목표로 합니다.


실제로 블럭스 추천 솔루션을 사용하는 클라이언트들이 테스트해 본 결과, 실시간으로 자신의 검색 결과에 추천 결과가 반영되고, 고객 반응이 검색 결과 개선에 활용되는 과정을 보며 긍정적인 반응을 보였습니다.


블럭스와 함께하는 AI의 진화와 새로운 가능성

지금까지 다양한 딥러닝 분야와 그 구체적인 활용 예시를 살펴보며, 블럭스의 제품이 이러한 기술 중 어떤 영역에 속하는지 간략히 설명습니다. 블럭스는 더 고도화된 개인화 솔루션을 개발하기 위해 특정 인공지능 분야에 한정되지 않고 폭넓은 연구를 지속적으로 접목해 나가고 있습니다.


이를 통해 블럭스는 세계 최고 수준의 머신러닝 기술을 선도하며, 비즈니스 의사 결정 과정의 혁신을 이끌고자 합니다. 앞으로 블럭스가 선보일 최신 AI 기술에도 많은 기대와 관심을 부탁드립니다.


성장을 위한 AI 기술 정보를 더 알고 싶다면?


글쓴이

오준수(Joon) 블럭스 Machine Learning Engineer 다양한 머신러닝 분야들을 탐독하는 블럭스의 머신러닝 엔지니어입니다. 비즈니스, 엔지니어링, 리서치 등 다양한 분야에 걸쳐 관심을 가지고 있으며, 블럭스 솔루션이 많은 기업의 의사 결정에 실질적인 도움을 주길 바라는 마음으로 오늘도 탐험을 이어가고 있습니다.




keyword
작가의 이전글블럭스가 제안하는 고객 중심 세일즈의 핵심 성공 전략