서비스의 성장을 견인하는 ActiveUserModel

제품을 성장시키는 힘은, 결국 그 서비스를 반복해서 사용하는 사람에게서

by 김용석

접속이 아닌 행동으로 정의되는 "Active"

많은 디지털 서비스는 DAU(Daily Active User), WAU, MAU 등 접속 기반 지표로 유저의 활동성을 측정합니다. 이러한 수치는 제품의 사용성이나 관심도를 가늠하는 데 의미가 있지만, PO로서 항상 마음에 걸리는 질문이 하나 있었습니다.

"단순히 접속한 유저가 정말 우리 제품을 성장시키는 유저일까?"

특히 세탁처럼 접속은 자주 하지만 주문은 가끔 하는 서비스에서는 이 질문이 더욱 중요해집니다. 우리는 DAU보다 더 본질적인 지표가 필요했습니다. 우리의 성장을 이끄는 진짜 핵심 유저, 그들은 누구이며, 어떻게 정의할 수 있을까요?


고객의 '세탁 주기'에 집중하다

세탁특공대는 고객이 일정한 생활 패턴 속에서 세탁을 반복한다는 전제에서 출발합니다. 우리는 다음과 같은 가설을 세웠습니다:

"주기적으로 세탁을 반복하는 유저가 서비스의 성장을 견인할 것이다."


이 가설을 검증하기 위해 데이터팀과 함께 유저 주문 주기를 수집하고 분석했습니다. 흥미롭게도, 자신의 주기 안에서 꾸준히 세탁을 반복하는 유저들은

서비스 사용 기간이 2배 길었고,

평균 주문 횟수도 약 1.5배 높았습니다.


이 패턴을 정량화하기 위해, 우리는 팀 내 마케터와 CRM 시나리오를 정의하고, 데이터 사이언티스트와 함께 Active User Model을 설계하였습니다.


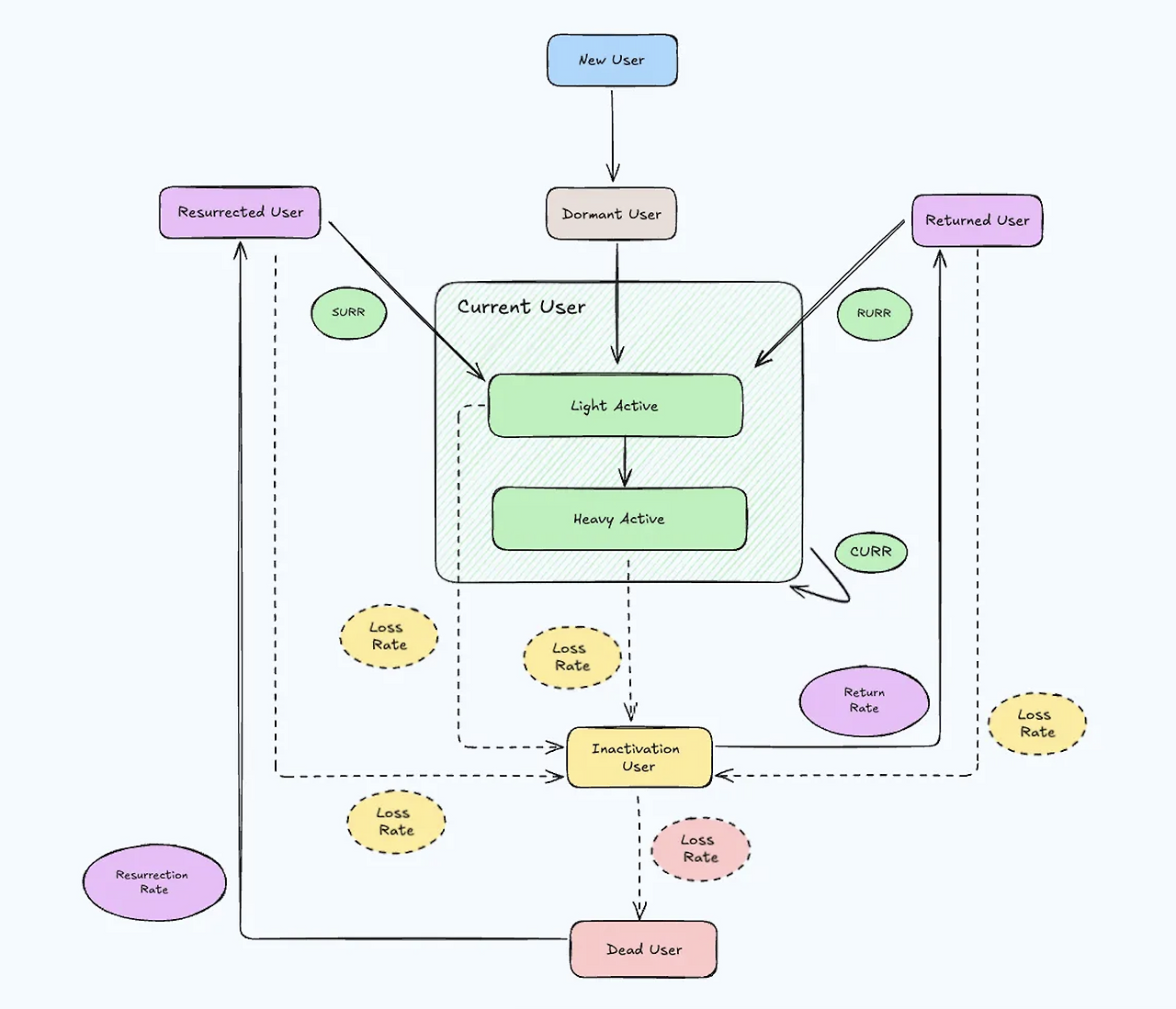
우리가 정의한 새로운 Active User

우리의 Active User는 단순히 앱을 켠 유저가 아닙니다.
‘개인 주기 내에서 반복 주문하는 유저’를 진정한 Active로 정의하였습니다.

스크린샷 2025-04-08 오전 9.47.28.png 세탁특공대 모델링

이 모델은 고객 여정을 다음과 같이 구분합니다:

New → Dormant → Light Active → Heavy Active → Inactive → Dead or Resurrected


그 전환의 핵심은 바로 ‘주문 주기’입니다.
우리는 이 구조를 기반으로 CRM 전략, 알림 시점, 쿠폰 메시지 등을 모두 개인화했습니다.


협업, 그리고 실행으로 이어진 전략

이 전략은 단순한 모델링에 그치지 않았습니다.
PO로서 저는 다음과 같은 방식으로 팀을 이끌었습니다:

마케터: 코호트별 리마인드 메시지 기획, 캠페인 시나리오 작성

데이터 사이언티스트: 사용자 주기 계산 알고리즘 설계, 코호트 이동 추적

개발자: 유저 세그먼트 자동 분류 로직 및 알림 딜리버리 구조 설계 & 자동화


우리는 각 전환 구간마다 실험을 설계했고, 그 결과 2024년 4Q 기준 월 주문 유저 수가 14.5% 증가했습니다.


놓치지 말아야 할 한계

모든 모델에는 예외가 있습니다.
우리가 만든 Active 모델은 세탁 주기를 가정합니다. 하지만 시즌성 제품이나 날씨 변화에 따라 비정기적으로 세탁하는 유저는 이 모델로 포착되지 않았습니다. 또한, 아이템별 세탁 주기까지 포괄하지 못한 점 역시 한계였습니다. 이 부분은 앞으로의 모델 고도화 방향이자, 새로운 데이터 축적의 기회가 될 것입니다.


결론: 진짜 Active를 정의하는 PO의 역할

단순히 데이터를 읽는 것이 아니라, 제품과 사용자 행동을 연결하고 비즈니스에 영향 주는 지표를 정의하는 것.
그것이 PO의 진짜 역할이 아닐까요?

우리는 접속이 아니라 행동을 기준으로 Active를 정의함으로써, 더 명확한 고객 정의와, 더 효과적인 전략, 그리고 더 건강한 성장을 만들어냈습니다. 그리고 이 여정은 아직 끝나지 않았습니다.


"세탁이 아닌, '습관'을 설계하는 것.
그것이 우리 서비스가 성장하는 방법입니다."



작가의 이전글02.1_스타트업 방법론: 린 스타트업