시니어 키오스크 UX 개선기 2

플로우 설계부터 AI 기반 시뮬레이션까지

by hhwang


들어가며

1편에서는 시니어 키오스크 UX의 문제를 정의하고, 기존 평가 지표의 한계를 파악한 뒤 6가지 새로운 지표를 제안했다.


이번 편에서는,

간편 선택 모드와 대화 모드로 구성된 플로우 설계

현장 관찰 기반 5인의 페르소나 설정

AI(Manus)를 활용한 가상 UT, 인터뷰 시뮬레이션까지

설계 구조의 논리적 타당성을 검증하기 위해 AI를 활용한 실험 과정을 공유하고자 한다.





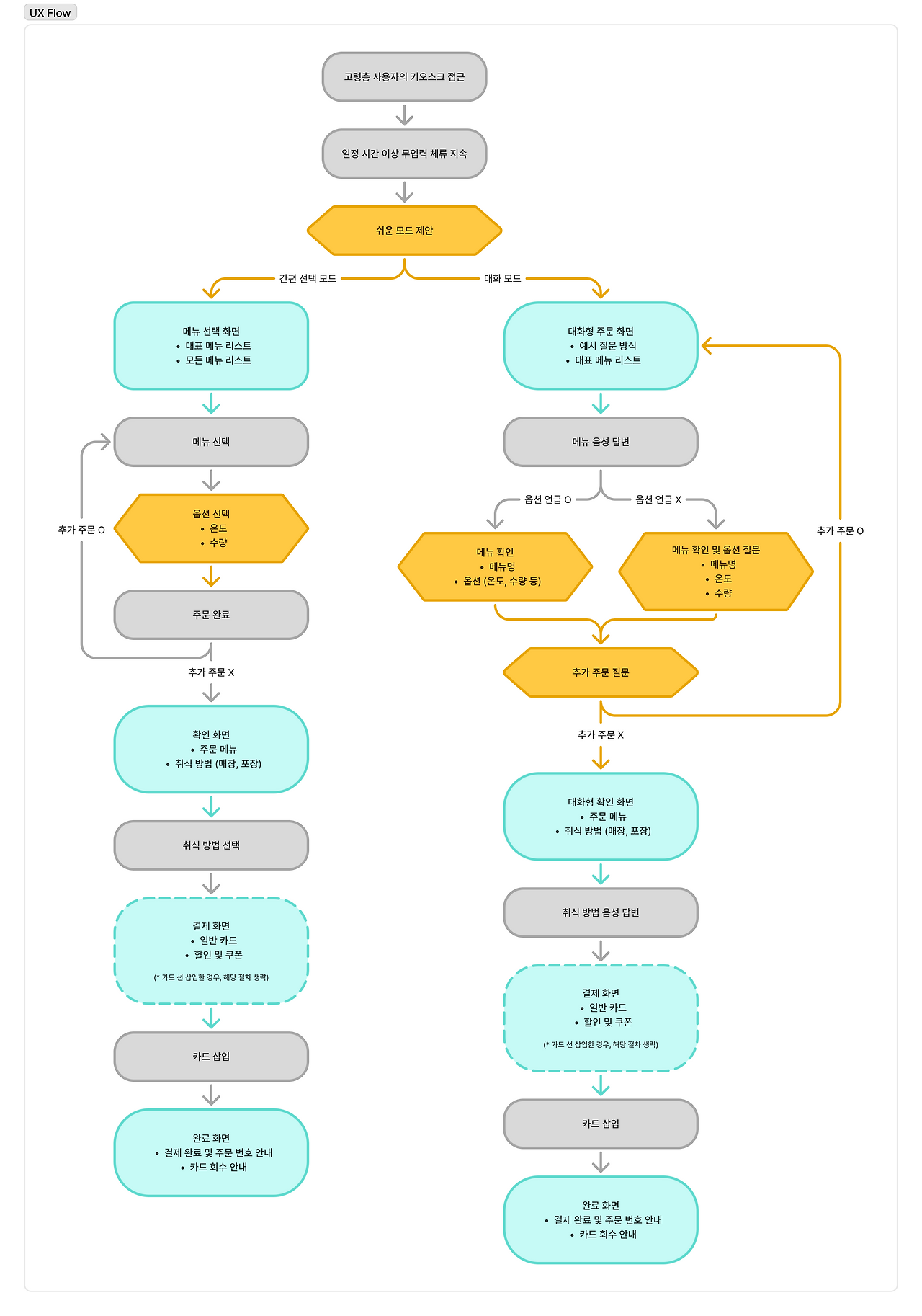
1. 플로우 설계


키오스크의 카메라와 센서를 활용해, 지체 시간이 지속된 경우 연령대를 판별하여 시니어 모드를 제안한다.


[제공 모드]

간편 선택 모드: 단순화된 선택 경험 제공

대화 모드: 익숙한 주문 경험 제공 (NUI 기반)


[공통 흐름]

탐색 → 결정 → 확인 → 결제

단일 절차 흐름으로 재구성하여, 어느 단계에 있는지 명확히 인지할 수 있도록 설계하였다.





2. 페르소나 설정


카페 아르바이트 현장에서 관찰한 시니어 특징과 관련 자료를 기반으로, AI 툴(Chat GPT, Gemini)을 활용하여 5명의 페르소나를 설정하였다. 이후 Manus의 'Skill'로 등록하여 가상 UT 및 사후 인터뷰 환경을 구축하였다.


스크린샷 2026-02-21 오전 10.59.58.png
스크린샷 2026-02-24 오후 12.07.27.png Manus에서 스킬로 등록한 5명의 페르소나 그룹





3. UT 및 인터뷰 설계


UT 및 사후 인터뷰를 통해 개선된 시니어 키오스크 UX에 대한 행동·태도 평가를 진행할 수 있도록, 각각의 목표와 측정 지표, 시나리오 및 스크립트를 설계하였다.


1. UT - 행동 검증

: 사용자의 실제 행동을 통해 수행 능력, 인지 부담, 복구 용이성, 재확인 빈도를 정량적으로 측정

스크린샷 2026-02-21 오전 11.00.11.png


2. 인터뷰 - 인지 및 정서 검증

: 사용자의 주관적 경험과 인지적 평가를 통해 단계 인지, 완료 확신, 인지 부담, 만족도를 정성적으로 측정

스크린샷 2026-02-21 오전 11.00.22.png





4. 디자인 및 프로토타입 제작


Figma를 통해 주요 화면을 제작하고, Figma Makes에서 프롬프팅을 통해 기타 화면과 플로우, 인터랙션 및 프로토타입을 구현하였다.


스크린샷 2026-02-21 오후 1.58.21.png 간편 선택 모드
스크린샷 2026-02-21 오후 1.58.40.png 대화 모드
스크린샷 2026-02-21 오후 1.58.55.png 카드 결제
스크린샷 2026-02-21 오후 1.25.26.png Figma Makes를 활용한 프로토타입 작업 화면

Figma Makes는 Figma의 디자인 파일을 불러와 프로토타입을 제작할 수 있기에, 초기 UI 세팅 공수를 많이 줄였다.



스크린샷 2026-02-24 오후 12.08.58.png 주어진 디자인 스타일과 플로우 맥락을 이해하고, 지체 시간 감지 화면을 제작해 준 Figma Makes

더불어 출시가 아닌 실험을 목적으로 했기에, 인터랙션이나 세부 플로우는 프롬프팅을 통해 즉각적으로 구현하여 제작 시간을 크게 감소시켰다.

(Chat GPT를 통해 영문 프롬프트문을 작성하는 방법을 추천한다.)





5. UT 및 시뮬레이션


현실적 제약으로 동일 조건 비교 실험은 수행하지 못하였다. 따라서 앞서 새로 정의한 시니어 UX 지표의 타당성을 검증하고, 개선된 프로토타입의 사용성 평가를 목적으로 하였다.


1. UT 시뮬레이션 결과

스크린샷 2026-02-21 오전 11.00.33.png


2. 사후 인터뷰 시뮬레이션 결과

스크린샷 2026-02-21 오전 11.00.44.png





6. 핵심 인사이트


1. 간편 선택 모드 vs. 대화 모드

AI 기반 시뮬레이션 결과, 개선된 키오스크 프로토타입은 전반적으로 높은 사용성을 보였다.


특히 대화 모드NUI(Natural User Interface) 기반으로,

간편 선택 모드 대비 소요 시간 30% 단축

터치 수 62% 감소

만족도 우위

라는 측면에서 개선 효과를 확인했다.


2. 소요 시간과 만족도의 역설

가장 흥미로웠던 점은 소요 시간과 만족도의 역설이다.


정명숙 : 65초 소요 → 만족도 5점, 불안감 1점

최영호 : 50초 소요 → 만족도 4점, 불안감 2점

이를 통해 시니어는 '빠른 주문'보다 '정확한 주문'을 선호한다는 것이 확인되었다.


즉 소요 시간이 다소 길더라도,

단계가 명확하고

오류 위험이 낮으며

완료 확신이 높을수록

불안감은 낮아지고 만족도는 높게 나타났다.





갈무리


앞서 설계한 시니어 키오스크 UX의 문제점, 해결 지표와 방안을 토대로, 플로우 설계부터 디자인, 프로토타입, AI 기반 시뮬레이션까지 본격적인 서비스 개선 작업을 진행하였다.


다음 편에서는 지표별 목표 달성 분석, 미달 지표에 대한 심층 분석과 결론, 덧붙여 AI 활용의 한계점과 미니 회고까지 다루고자 한다.

매거진의 이전글시니어 키오스크 UX 개선기 1