brunch

홈페이지제작 기본 프로세스

성공적인 홈페이지 제작을 위한 과정

by 이노스톤

기업의 마케팅 활동에 있어 가장 중요한 항목으로 인식되고 있는 홈페이지의 성공적인 도입을 위해서는 기존의 방식과는 조금 다른 체계적인 업무과정이 있어야 성공적으로 홈페이지의 도입이 완료될 것이다.

사실 기업의 비즈니스 활동에 있어 홈페이지 및 소셜 플랫폼이 차지하는 비중이 어느 때보다 높아진 상태이지만 그 활용 및 도입에 있어 전문성의 부족 등의 현실적인 문제로 인해 성공적인 도입이 쉽지 않으 것도 사실이다. 무엇을 먼저 해야 하고 무엇이 중요한지 담당자의 개인적인 역량에도 많이 좌우된다고 볼 수 있다.


본글에서는 이러한 성공적인 홈페이지제작 을 위해 홈페이지제작의 전 과정을 하나씩 설명하고 홈페이지제작 업무담당자의 이해를 위해를 돕기 위해 노력하고자 한다.


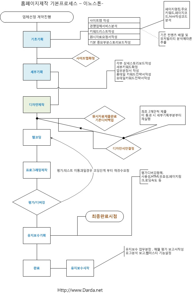
홈페이지제작 과정도


홈페이지제작과정 문서다운로드


홈페이지제작은 생각보다 깨 여러 가지 과정과 공정 속에 탄생된다.


업체 선정 : 업체를 선정할 시에는 업체의 업력 및 보유하고 있는 기술 등을 고려하여 경험 있는 업체를 선택하도록 한다.

기초기획:홈페이지의 카테고리 등을 설정할 사이트 맵등을 작성하고 홈페이지의 경쟁상황 및 주변 비즈니스 환경 등을 조사한다.

키워드설정:홈페이지로 유입시킬 가망고객 혹은 트래픽 유도 계층을 예측하고 컨텐츠의 제작 방향을 키워드 중심으로 맞추기 위해홈페이지에 가장 유리한 키워드를 찾는다 이을위해 구글 애드워즈 키워드 플래너를 사용하면 최근의 키워드 추세 및 트랜드를 실시간으로 알수 있다.

업무분장:업체 및 에이전시등과 업무에관한 정확한 협업을 위해 업무를 분할하고 커뮤니케이션에대한 계획을 문서로 작성한다.

디자인시안결정:디자인시안의 결정은 웹에이전시에서 제안하는 최신 트랜드 및 가장 안정적인 구조를 디자인에 채용해서 결정하도록 한다 특히 최종결정권자의 너무 일방적인 취향의 결정은 절대 경계해야 한다.
디자인안결정에있어 너무 심미적(보기에만좋은) 디자인또한 경계해야 한다. 디자인을 주도한다고 볼 수 있는 국내 대기업의 일부 웹사이트의 경우 와 비교 한다고 한다면 현실성이 너무 떨어질것이다.

유지보수: 유지보수는 사실 제작 및 기획등의 구조 제작 이전에 논의 및 기획되어야 한다 하지만 대부분의경우 완료된 이후 논의를 시작하며 아니면 아예 논의없이 진행되기도 한다 이경우 업데이트과정에서 문제가 발생되곤 한다.

홈페이지제작은 단순하게 우리회사의 단순한 홍보만을 위해서 제작되어서는 안된다. 홈페이지를 통한 활용은 무궁무진하며 다양한 활용방안을 사례를 통해 연구하고 적극도입해야 한다 특히 구글에대한 최적화는 상당히 중요한 항목이다 미래를 준비하는 개인 및 회사라고 한다면 반드시 구글과 친숙해져야 생존 할 수 있다.


홈페이지제작,홈페이지제작과정,홈페이지제작프로세스,홈페이지

#홈페이지제작 #홈페이지제작과정 #홈페이지제작프로세스 #홈페이지






keyword