brunch

Information Architecture 설계

by UX기획자 장기원

웹사이트나 앱을 사용함에 있어서 사용자는 적은 노력으로 원하는 정보에 접근할 수 있기를 기대합니다. 때문에 사용자는 원하는 정보에 쉽게 접근하지 못할 경우 쉽게 서비스를 이탈하게 됩니다. 때문에 Information Architecture는 UX설계이 있어 뼈대 역할을 한다고 볼 수 있습니다.



1. Information Architecture

Information Architecture(IA)는 서비스에서 제공하는 정보의 구성에 관여하여 어떤 절차에 거쳐 서비스에 접근하는지 시각적으로 표현하는 일입니다. IA에서는 내비게이션, 애플리케이션 기능 및 인터랙션방법, 콘텐츠의 흐름에 대하여 계층구조를 만드는 일을 합니다.

Figure+1.3+-+Considerations+for+effective+information+architecture+%2810%29 출처 : https://www.soeasie.com/blog/why-information-architecture-is-the-most-critical-component-of-any

IA 디자인에 시간을 투자하면 효율적인 사용자 경험을 위한 기반을 만들 수 있습니다. 그리고 잘 구성된 정보구조(IA)는 사용자가 제품과 상호작용하는 데 도움이 됩니다.



2. 정보구조(IA) 설계

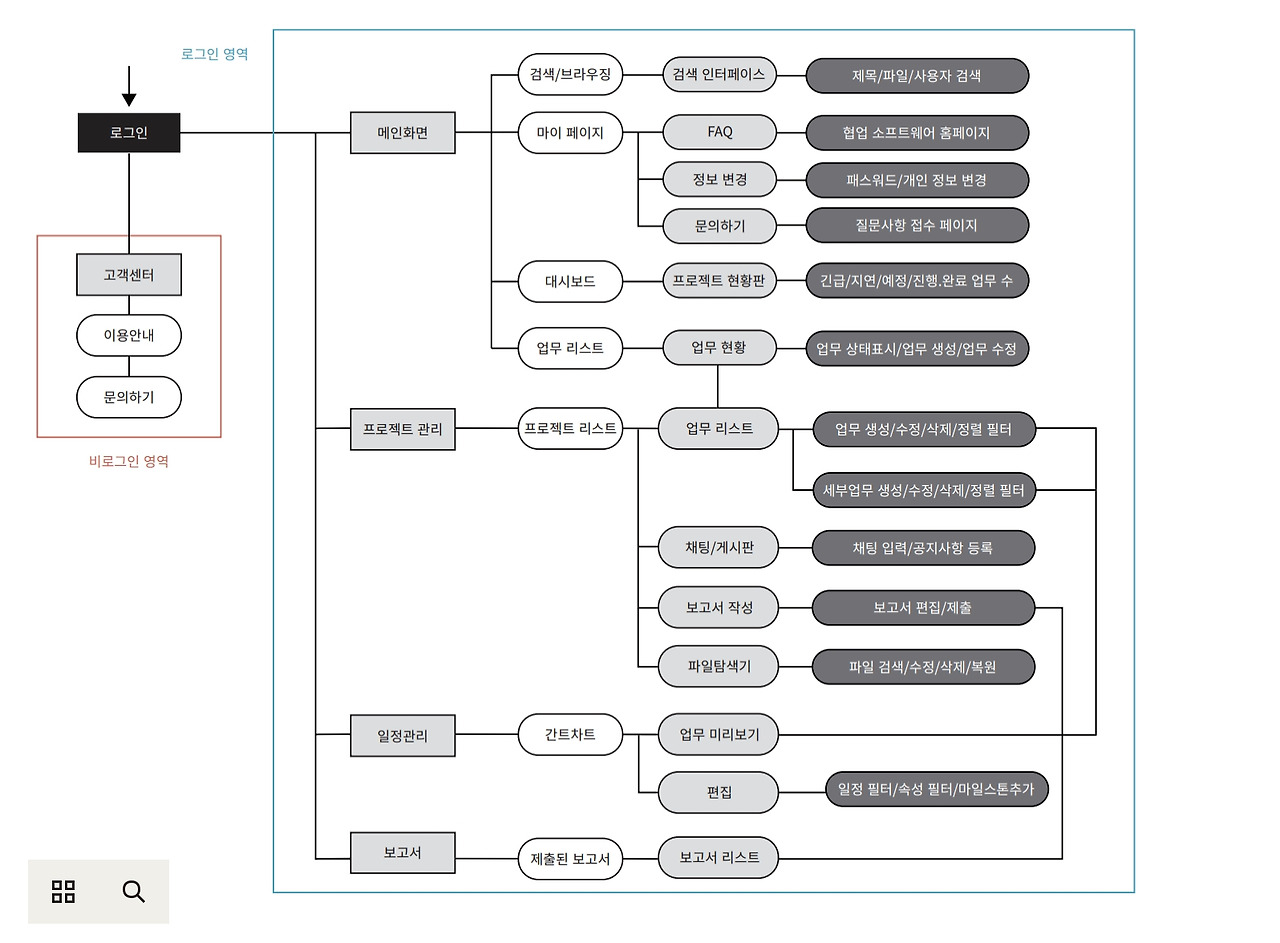
정보구조 설계는 사용자 조사를 통해 사용자에게 적합한 정보구조를 파악하고 계층구조에 따라 기능이 배치되는 위치와 레이블링(메뉴명)을 지정하고 도식화하는 것입니다. 아래는 협업툴을 위한 IA 예시입니다. IA를 통해 주요 메뉴와 하위 요소들이 어떻게 배치되어있으며, 세부 기능들이 어떤 절차에 따라 사용자가 서비스를 이용하는지 알 수 있습니다.

IMG_0120.jpg

정보구조의 설계는 콘텐츠의 흐름에도 관여합니다. 예를 들어 웹사이트에서 제공하는 콘텐츠가 텍스트 중심인 경우 F패턴 레이아웃, 텍스트 중심이 아닌 콘텐츠는 Z패턴 레이아웃 구성이 사용자가 정보를 스캔하는데 효과적이라는 연구들이 있습니다. 이러한 연구들을 참고하여 웹사이트의 콘텐츠를 구성할때 핵심 정보는 무엇인지, 정보가 표시되는 순서는 무엇인지, 웹페이지에서 달성하고자 하는 목표는 무엇인지에 따라 레이아웃을 달리 적용하여 효과적으로 콘텐츠의 흐름을 구성할 수 있습니다.

F-e-Z.png 출처 : https://www.news.srl/pattern-z-pattern-f/

IA는 다양한 분야와 연관성이 있지만 가장 밀접하게 연관된 분야는 인지심리학입니다. 인지시림학은 사람이 정보를 인지하고 행동하는 다양한 요인을 연구합니다. IA설계에 있어 멘탈 모델, 게슈탈트 이론, 인지부하 이론등과 같은 이론들이 활용되며, 이러한 학문적인 접근을 통해 화면을 프로토타이핑하여 사용자 인터랙션 방법을 정의하고 실제 디자인 단계에서 참조용으로 사용하게됩니다.


keyword
매거진의 이전글비즈니스 요구사항 정의