일본지리교육학회 제73회 학술대회에 참석했습니다.

해외 학술대회 참석 후기

by 이동민

2023.8.19.(토)~20.(일) 미야기교육대학에서 열린 일본지리교육학회 제73회 학술대회에 참석하고 왔습니다. 한국지리환경교육학회 글로컬연대차장을 맡고 있어, 한일 지리교육 분야의 교류를 위한 목적도 겸한 학술대회 발표였습니다.

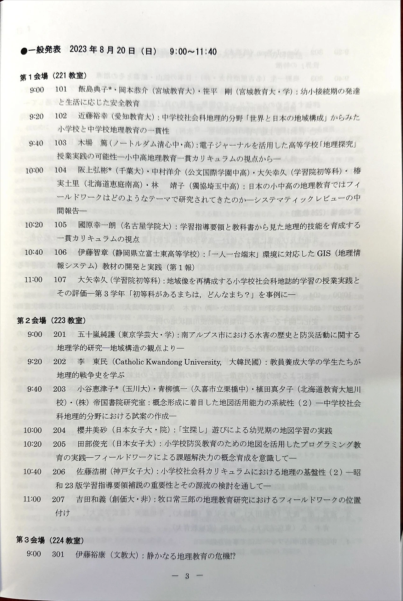
“예비지리교사의 지리적 전쟁사 읽기”라는 주제의 학술발표였습니다. 말 그대로 전쟁사를 주제로 한 역사지리학 수업을 들은 예비지리교사(사범대 지리교육과 학생)의 변화, 발전을 다룬 연구입니다. 발표원고는 사진으로 첨부했습니다. 아직 분석 중에 있는 연구이고, 발표의 요지는 예비지리교사들이 전쟁사 주제 역사지리학 수업을 듣고 그 내용을 카드뉴스로 재구성하면서 지리학에 대한 이해 심화, 지리-역사 통합에 대한 안목 증진, 전쟁사에 대한 깊이 있는 이해에 토대한 민주시민성 관련 성찰 등이 이루어진다는 내용입니다. 그나저나 전쟁사를지리교육과 접목하는 아이디어는 일본에서도 전례가 없더군요. 저만의 연구주제로 삼아 발전해 가겠다는 용기와 의지가 드높아지기도 했습니다.

이번 발표는 가톨릭관동대학교 지리교육과 소속으로는 마지막으로 하는 학술활동입니다. 이틀 뒤에는 진주교육대학교에서 새 출발을 하게 되니, 만감이 교차하기도 하네요.

매거진의 이전글지리학자가 살펴 본 제2차 포에니 전쟁