모든 걸 자동화하면 망합니다.

노션을 노션답게 | 노션다움 이현석

by 네버슬립
스크린샷 2025-03-14 오후 10.42.44.png


노션다움 이현석님 인터뷰


네버슬립 코멘트


노션과 Make로 매번 놀라운 자동화 시나리오를 보여주고 계신 노션다움님과 인터뷰했어요. 노션의 한계를 요즘 자동화 대세툴인 Make로 한없이 뚫고 계신데요, 이런 게 가능한가 싶은 게 한가득합니다.


저도 처음에는 "모든 걸 자동화하면 효율성이 극대화되겠지!"라는 환상에 빠져 있었어요. 하지만 자동화 프로세스를 구축하느라 더 많은 시간을 쏟게 되더라고요.


"굳이 이렇게 안 해도 되는데라고 생각드는 경우가 종종 있어요. 오히려 그 과정을 구축하는 데 더 많은 리소스가 들어가는 경우도 많죠."


현석님과 인터뷰 중에 이 말이 제 귀에 꽂혔습니다. 자동화가 목적이 되면 본질을 놓치게 되죠. 수많은 시행착오 끝에 깨달은 진짜 인사이트는 '선택적 자동화'였습니다. 정말로 노션을 써야 하는 업무 프로세스에는 노션을 쓰고, 자동화가 필요한 건 자동화하는 식으로 최적의 워크플로우를 만드는 게 중요해요.


모든 것을 자동화하려는 욕심보다 어떤 작업이 자동화의 가치가 있는지 판단하는 안목이 더 중요합니다. 자동화 구축하느라 정말 중요한 본질적인 업무를 놓치면 안되겠죠. 정말 필요한 자동화는 무엇인지 질문에서 시작해보셨으면 좋겠어요!




노션다움 인터뷰 요약

(24년 12월 인터뷰 기준)


1. 노션을 처음 접한 게 2019년이었는데, 처음에는 단순히 윈도우 탐색기처럼 계층적 구조로 활용했어요. 그러다 '노션을 노션답게' 사용하려면 데이터베이스 기반으로 써야 한다는 걸 깨닫고 자료를 찾아보며 제 방식을 개발했어요.


2. 노션을 계속 사용하면서 하나의 데이터베이스만으로는 다양한 기능 활용에 한계를 느꼈고, 데이터베이스를 관계형으로 설정하는 것도 노동이 되어버렸어요. 이런 문제를 해결하기 위해 Make라는 자동화 도구를 접하게 되었고, 당시 노션과 Make를 연동한 자동화 콘텐츠는 해외에서도 찾기 힘들 정도로 새로운 시도였어요.


3. 현재 노션다움의 매출 구조는 B2B 컨설팅이 약 8:2 비율로 월등히 높은데, 이는 단가 차이 때문이에요. 기업 강의나 B2B 컨설팅은 단가가 높아 자연스럽게 그쪽에 집중하게 되었어요.


4. B2B에 집중할 수 있음에도 B2C 강의를 계속하는 이유는 남들에게 알려주는 것을 정말 좋아하기 때문이에요. 특히 제가 배운 것을 알려드리는 과정이 재미있고, 동시에 수강생분들에게서 역으로 배우는 부분도 많아 이런 선순환 구조가 매력적이에요.


5. 오픈 특강을 지속적으로 운영하다 보니 이 강의가 팬들을 유지하는 독보적인 콘텐츠가 되었어요. 노션과 Make로 자동화하는 사례가 드물다 보니 수강생들이 계속 남게 되는 이유가 되었고, 오픈 특강 참여자 중 60~65%가 노션 중급, 고급 사용자일 정도로 충성도 높은 커뮤니티가 형성되었어요.


6. 현재는 무료 멤버십으로 운영하고 있지만, 기존 강의들을 하나의 코스로 통합해 유료 커뮤니티로 전환할 계획이에요. 유료 전환을 통해 커뮤니티에 제공하는 콘텐츠에 더 집중할 수 있고, 수입의 일부를 다시 커뮤니티에 투자하는 구조를 만들어 지속 가능한 모델을 구축하려고 해요.


7. B2B 컨설팅은 컨설팅 서비스와 솔루션 제작 두 가지 방식으로 진행하고 있어요. 솔루션 제작같은 경우, 고객사 앞에서 직접 솔루션을 만드는 과정을 함께 진행하여 마치 1:1 강의처럼 고객사 담당자들의 노션 역량이 내재화되도록 도와드리고 있어요.


8. Make 자동화는 경험적 지식이 많이 필요하고 오류가 발생하지 않도록 신중하게 작업해야 해요. 같은 업종이라도 업무 방식과 방향이 다르기 때문에 매번 커스터마이징 작업이 필요하여 비즈니스 효율은 낮을 수 있지만, 그만큼 단가가 높아지는 구조죠.


9. 자동화를 통해 제가 직접 사용하는 사례로는 특강 신청부터 후기 수집까지의 전 과정, 운전 중 음성으로 일정 등록하기, AI 구독 툴 관리, 유튜브 영상 추천 등이 있어요. 자동화 과정에서 가장 중요한 것은 문제 설정이며, 아이젠하워 매트릭스를 활용해 중요하지만 긴급하지 않은 B영역은 시스템으로 해결하고, 긴급하지만 중요하지 않은 C영역의 업무를 자동화하는 것이 핵심이에요.


10. 노션다움의 1년 후 목표는 [노다의 방주] 커뮤니티를 제대로 빌딩하는 것이고, 장기적으로는 글로벌 자동화 에이전시가 되는 것이에요. 노션은 팀원의 지식이 회사의 지식이 되도록 하는 좋은 도구이며, 특히 소기업이나 1인 기업에게 노션 자동화는 퍼포먼스가 좋은 필수적인 툴이라고 생각해요.



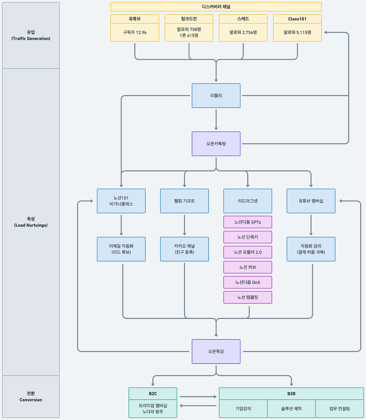
노션다움 마케팅 퍼널

(25년 3월 기준)

유튜브나 클래스101 같은 매체에서 오픈 채팅방으로 유입이 되거나 쓰레드 등 SNS로도 유입이 됩니다. 이 단계에서 노션 기본 강의를 들으신 뒤에 다음 단계인 NTT 강의로 전환이 됩니다. 이후 자연스럽게 커뮤니티, B2B로 전환됩니다.
노션다움 마케팅 퍼널.png


본 글에는 다 담지 못한 현석님의 깊은 인사이트는 아래 영상과 뉴스레터 전문에서 확인할 수 있습니다!

네버슬립 유튜브


네버슬립 뉴스레터



keyword