brunch

블렌더 단축키 화면에 보여주기(Shortcut VUr)

Blender3D

by 란타 RANTA

블렌더 작업 영상들에 단축키 표시는 애드온으로 간단하게 가능하네요.



https://github.com/jayanam/shortcut_VUr


위 깃허브 링크에서 녹색버튼->Download ZIP (압축 풀지 않음)

블렌더에서 Edit->Preferences

Add-on 메뉴에서 상단 Install 버튼으로 해당 Zip 파일을 찾아 설치

검색창에 shortcut 쳐서 나오는 애드온 체크해주기

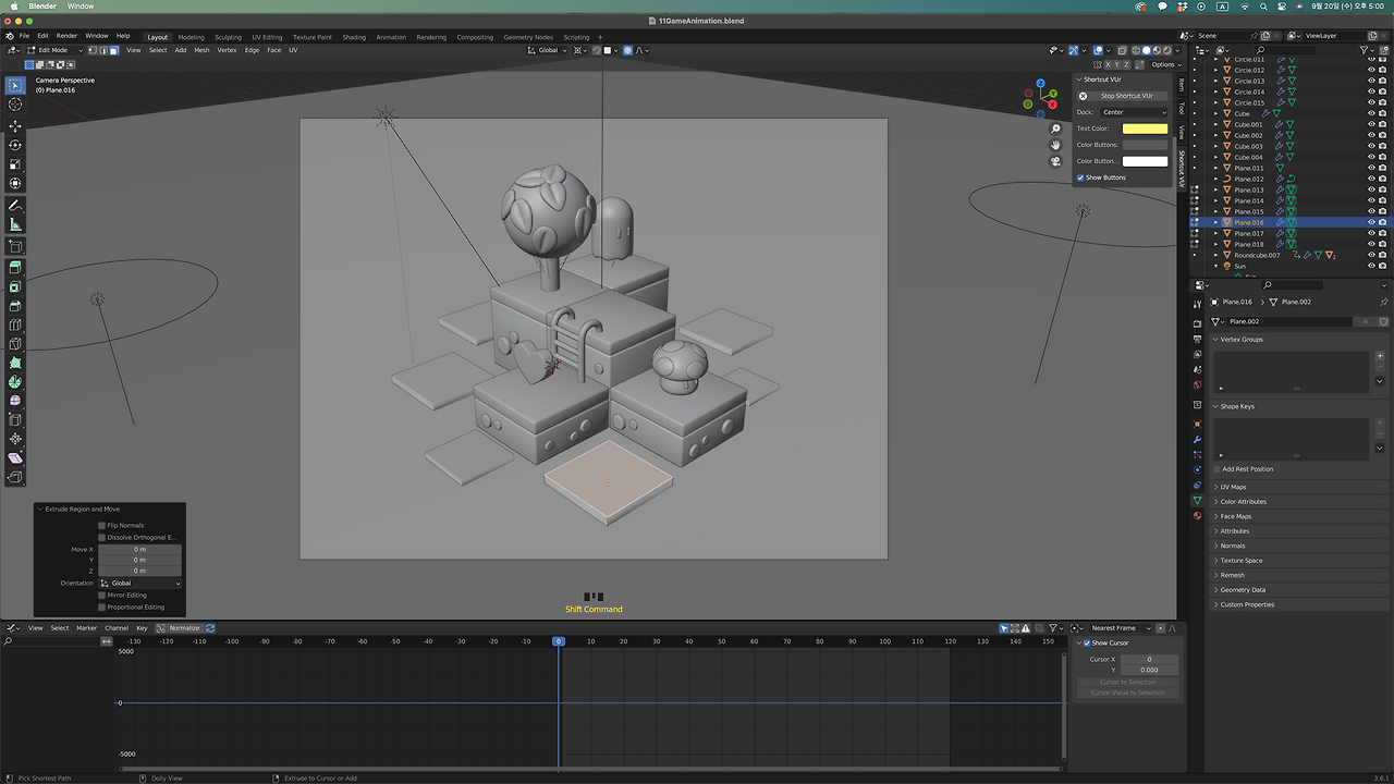
뷰포트Shortcut VUr 메뉴에서 Start Shortcut VUr 버튼 누르기


스크린샷 2023-09-20 오후 4.42.22.png 상단 Install 버튼 눌러 zip 설치
스크린샷 2023-09-20 오후 4.45.25.png 설치된 애드온 사용 체크
스크린샷 2023-09-20 오후 4.49.36.png Start Shortcut VUr 버튼 누르면 나타남


화면에 내가 누르는 단축키가 자동으로 출력되며, 컬러나 위치를 바꿀 수 있다.

스크린샷 2023-09-20 오후 5.00.19.png


keyword
매거진의 이전글넘패드 추가했습니다.