brunch

Mac에서 생성형 AI 클로드와 블랜더 MCP로 연결하

by 장순규

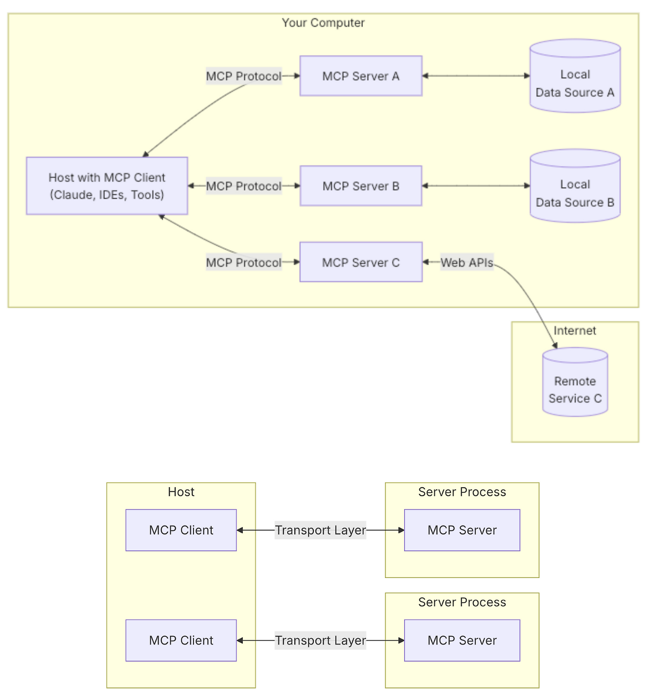
최근 생성형 AI의 발전으로 효율적인 디자인 툴에 대한 활용 방안이 중요한 이슈로 다뤄지고 있다. 이러한 상황에서 최근 화두가 된 것이 MCP다. MCP는 Model Context Protocol의 약자로써, AI가 실시간 정보 활용과 동적 콘텍스트가 필수적인 환경을 구축할 수 있도록 외부 데이터와 원활하게 통신하는 프로토콜 활용의 기술이라 할 수 있다.


즉, 대다수의 생성형 AI는 기존에 딥러닝 된 데이터를 기반으로 이미지와 영상을 구성하기 때문에 결과물 파일만 생성하여 수정이 어려웠다면, MCP를 통해 디자인 툴의 원본 데이터를 AI가 작업하는 방식의 차이로 이야기하면 쉽게 이해가 될 것이다.


현재 피그마(Figma)에서 UI 디자인 작업도 MCP를 통해 AI가 작업하고 원본 파일을 디자이너가 직접 활용할 수 있는 상황이다. 이보다 복잡한 3D 툴에서도 가능할까. 이러한 질문에 답을 하듯 최근 클로드(Claude) AI와 블랜더의 연결 사례가 등장하였다.



이처럼 실시간으로 사용자가 프롬프트(prompt)를 작성하고, 중간에 개입을 하며, 블랜더에서 만들어지는 3D 디자인의 도면과 랜더링 된 상황을 실시간으로 확인할 수 있다. 다수의 디자이너는 놀랐을 것이다. 그리고 이를 테스트해보고 싶을 것이다.


그러나 대부분 디자이너가 그렇듯 코드를 작성하는 순간부터 손을 떼게 될 것이다. 이에 클로드 - 블랜더를 MCP로 연결하는 과정을 되도록 쉽게 전달하고자 한다. 이 과정은 맥을 중심으로 구성되었기 때문에, 윈도우는 구글링을 통해 MCP 연결 과정을 확인해 보도록 하자.



(1) 블랜더 설치/버전 확인


우선 블랜더를 설치하자. 최신 버전을 다운로드하여 설치하면 문제가 없다. 하지만, 이미 설치한 사람이라면 블랜더를 열고 첫 화면에서 상단 우측의 버전을 확인하자. 버전은 3.0 이상이면 된다. 블랜더를 설치하지 않았다면, https://www.blender.org/ 사이트 접속 - 상단 탭 'download'을 들어가면 자동으로 mac 버전 다운로드가 추천될 것이다.




(2) 파이썬 설치


파이썬은 고급 프로그래밍 언어이다. 이제부터 파이썬을 통해서 파일을 설치하도록 준비해야 한다. 이를 위해 파이썬 사이트에 접속하여, 다운도르 탭에 들어가자. 다운로드한 파일을 통해 맥에 파이썬을 설치하자.



다운로드한 파일을 설치하면 하단 우측 '계속' 버튼을 클릭, 클릭하면 쉽게 설치할 것이다. 설치가 끝나면 응용 프로그램에서 파이썬 파일을 찾아볼 수 있다.




(3) 터미널 실행


이제 맥의 터미널을 실행해야 한다. 터미널은 통신 및 터미널 에뮬레이션 응용 프로그램 소프트웨어 프로그램이다. 맥의 홈 화면에서 손가락 4~5개를 트릭패드에 올리고 오므려보자. 그럼 런치패드 화면이 등장할 것이다. 여기서 터미널을 검색하면 쉽게 접속할 수 있다.



터미널에 접속하면 로그인한 시간 정보와 맥의 사용자 이름 정보 뒤에 명령어를 쓸 수 있도록 되어 있을 것이다. (username@usernameui-MacBook ~ %) 첫 명령어로 파이썬이 잘 설치되었는지 확인하기 위해서 Python3을 프롬프트로 입력해 보자.


잘 설치되었다면 정보와 함께 파이썬 내 명령어를 입력하라는 >>> 마크로 화면이 바뀐 것을 확인할 수 있다. 이렇게 터미널을 사용하는 기본 방법을 알았으면 터미널을 종료하자. 그리고 다음 단계에서 다시 터미널을 열도록 하자.





(4-1) 홈브루 설치


홈 브루는 개발 환경을 보완해 주는 소프트웨어다. 홈브루 설치를 위해 아래 웹사이트를 접속하자. 홈 브루 사이트에서 Install Homebrew 밑에 있는 코드를 복사하자. 복사 방법은 코드 끝 메모 아이콘을 클릭하면 된다.



복사가 끝났으면 앞서 3번의 방법처럼 다시 터미널을 열자. 그리고 터미널에 붙여 넣기(command + v)를 하면 코드가 쓰일 것이다. 코드가 넣어졌음 엔터를 클릭하자. 곧바로 비밀번호를 입력하라고 요청할 것이다. 비밀번호는 맥을 켤 때 혹은 앱을 설치할 때 사용하는 컴퓨터 비밀번호다.


일반적인 UI와 다르게 비밀번호를 입력해도 * 같은 텍스트가 입력되지 않을 것이다. 당황하지 말고 입력한 뒤 엔터를 클릭하자. 문제없이 비밀번호를 입력했다면 설치를 요청하기 위해 엔터를 눌러달라고 텍스트가 뜰 것이다. 그저 엔터를 누르자.



와이파이의 상태에 따라서 몇 분의 시간이 걸릴 것이다. Installing Command Line Tools for Xcode 이 부분에서 꽤 오랜 시간이 걸린다. 설치되는 GUI가 없기 때문에, 그저 시간이 걸리더라도 기다리자. 설치가 완료되었다면, Installation Successful! 메시지와 함께 터미널의 첫 입력창인 'username@usernameui-MacBook ~ %'가 활성화되어 있을 것이다.



설치 후 첫 프롬프트로 brew --version을 입력하자. 설치가 성공적으로 잘 되었다면, 홈브루 버전이 뜰 것이다. 문제가 없다면 설치한 버전이 뜰 것이다. 그럼 (5) 단계로 넘어가자. 다만, 지금 컴퓨터가 맥북프로 M1 이면 'zsh: command not found : brew' 애러가 뜰 것이다. 그럼 (4-2) 단계로 넘어가자.




(4-2) zsh: command not found : brew 애러 해결 방법


a. 아래 애러가 난다면, 터미널을 다시 닫고 새로 파일을 열자.


b. 새로 터미널을 열고, cd /opt 입력을 하면, 'username@usernameui-MacBook /opt % ' 상태로 프롬프트 창이 활성화될 것이다.



c. 관리자 권한으로 홈브루 디렉터리 열기 위해 sudo mkdir homebrew 입력하자. 앞에서 비밀번호 입력창이 다시 활성화될 것이다. 비밀번호를 입력하고 엔터를 누르자.


그럼 homebrew 텍스트 밑에 'username@usernameui-MacBook /opt %'가 활성화될 것이다. 그러면 sudo chown -R $(whoami) /opt/homebrew 코드를 입력해서 홈브루의 명령어 권한을 넘겨주자.


d. curl -L https://github.com/Homebrew/brew/tarball/master | tar xz --strip 1 -C homebrew 코드를 입력해 넣자.


브런치에서 복사/붙여 넣기가 안된다면, 맥에서 화면을 command + shift + 4를 눌러 스크린샷하고, 스크린샷 png 파일을 스페이스바를 눌러 열고 나서 마우스로 위에 코드를 드래그해 보자.


텍스트가 인식되어 복사가 쉬워질 것이다. 입력하면, 홈브루가 재설치되고 될 것이다. 그러면 'username@usernameui-MacBook /opt % '이 다시 활성화되어 있다.


e. echo "export PATH=/opt/homebrew/bin:$PATH" >> ~/.zshrc 코드를 입력하고 터미널을 종료시키자.



f. 터미널을 열고 brew --version을 입력해 보자. 문제가 없다면 홈브루 버전이 뜰 것이다. 그럼 (5) 단계로 넘어가자.



(5) UV 설치


UV는 패키지 설치 및 관리와 패키지 빌드 및 배포까지 가능한 궁극의 파이썬 패키지 및 프로젝트 관리 툴이다. 설치는 매우 간단하다. brew install uv 입력을 하면 끝난다. 위와 마찬가지로 설치가 끝나면 'username@usernameui-MacBook /opt %'가 활성화될 것이다.


가끔씩 이 단계를 모르고 넘어가는 학생들이 있었다. 만일 UV 설치를 안 하고 단계를 넘어간다면, 클로드 AI에서 MCP 서버 연결이 안 된다는 애러 메시지를 확인하게 될 것이다.


디자이너기 때문에 코드에 익숙하지 않아서 당황할 일이 생긴다면, (1) ~ (5) 단계에서 혹시 내가 건너뛴 단계가 있는지 차근차근 다시 진행해 보자. 터미널은 여기까지니 꼭 빠진게 없는지 확인하자.




(6) Github 접속 및 Blender MCP 파일 다운로드


위 단계가 끝났으면 Github에 접속하자. Github는 루비 온 레일스로 작성된 분산 버전 관리 툴인 깃 저장소 호스팅을 지원하는 웹 서비스이다. 깃허브는 영리적인 서비스와 오픈소스를 위한 무상 서비스를 모두 제공한다. 즉, 무료로 개발된 프로그램을 다운로드하여 사용할 수 있다고 할 수 있다. 이해하기 어려워도 상관없다. 아래 사이트에서 접속하자.



위 사이트는 블랜더의 MCP를 활성화하기 위한 파일이다. 위 사이트에서 파일이 나열된 리스트 위에 <> Code 버튼을 눌러보자. 그럼 팝업이 뜰 것이고, Local 탭에서 Download ZIP 파일을 다운로드하자.


그리고 파일의 압축을 풀어두고 준비하자. (이 과정에서 다운로드 폴더나 바탕화면에 압축을 풀어두는 편이 편할 것이다.) 파일을 압축하고 나서 중요한 파일은 'addon.py' 파일이다. 이 파일만 확실히 기억하고 있자.





(7) 블랜더 접속 및 MCP 연결 준비


이제 블랜더에서 MCP 연결을 위한 준비를 하자. 단계가 복잡하지 하나씩 확인하고 넘어가자.


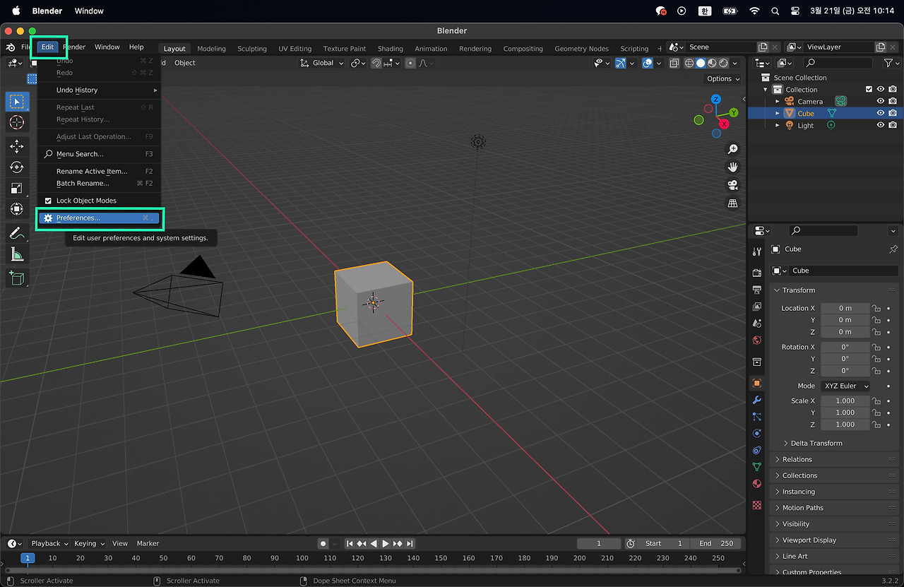
a. 블랜더를 실행하고 상단 탭 'Edit - Preferences' 접속을 하자. 다음 팝업창에서 'Add-on'에 접속하자. 다음으로, 'Install from disk'를 클릭하자.


만일 Install 버튼이 안 보인다면, 블랜더 버전의 차이 때문일 것이다. 당황하지 말고, 가장 우측에 (V) 버튼을 눌러보자. 그럼 숨겨져 있던 Install 버튼이 보일 것이다.



b. Install form disk를 선택하면 보이는 창 중에 가장 익숙한 폴더가 desktop 혹은 downlad일 것이다. 그래서 (6) 단계에서 바탕화면이나 다운로드 폴더에 MCP 파일의 압축을 풀라고 한 것이다. 압축을 푼 환경의 폴더를 클릭하고, Blender-mcp-main 폴더를 찾자.


그럼 설치할 수 있는 파일이 보일 것이다. 여기서 'addon.py' 파일을 선택하고, 하단 우측의 'Install Add-on' 버튼을 누르자. 그럼 파일이 설치된 것 을 확인할 수 있다. 반드시 체크 박스에 체크를 해두자.



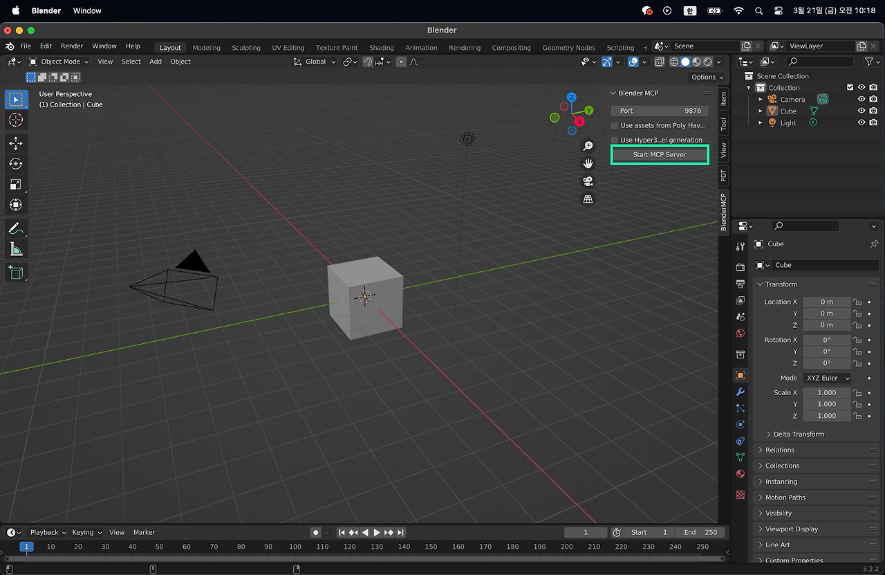
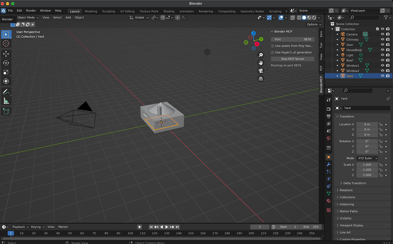
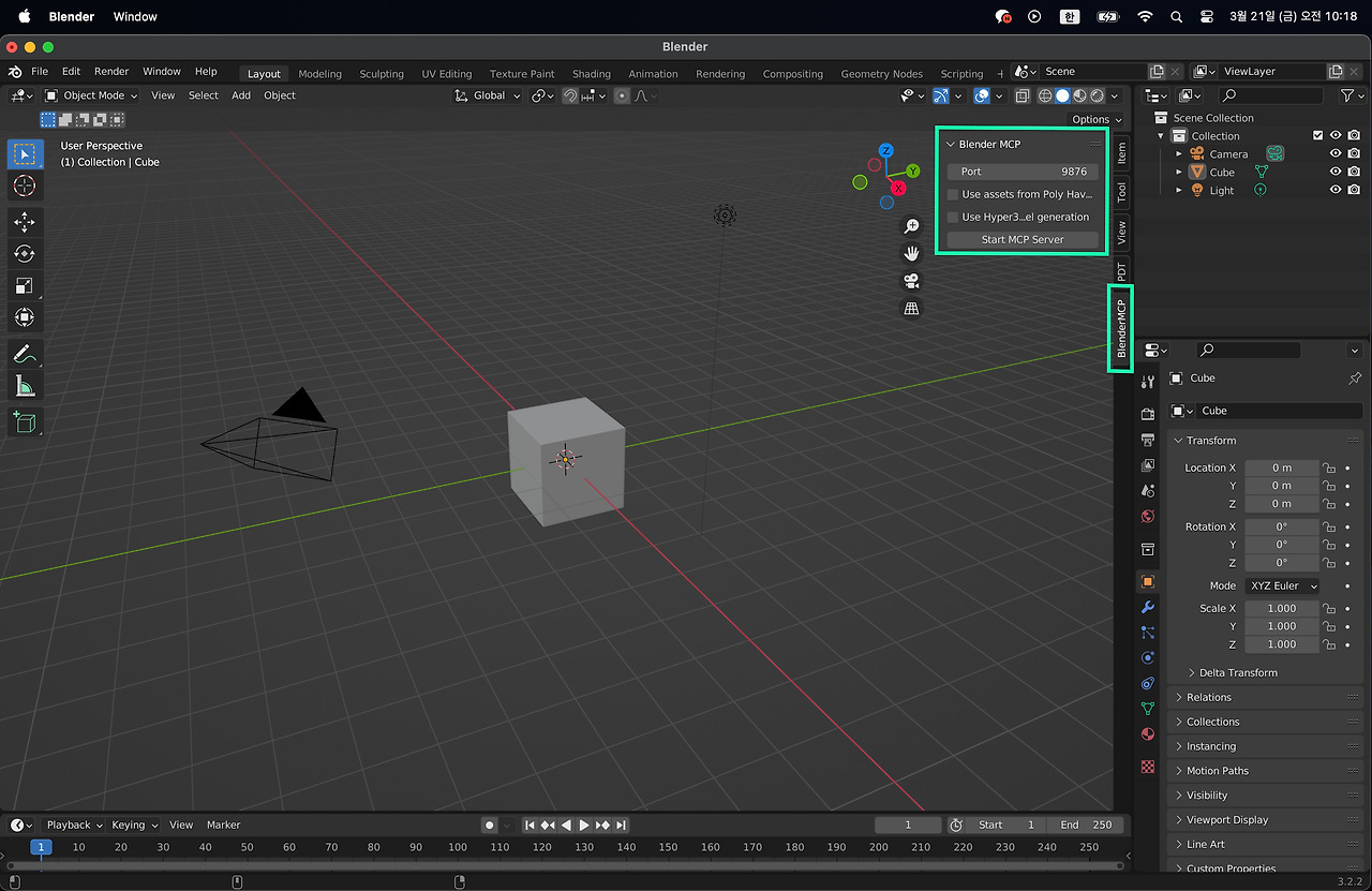
c. 작업환경의 우측 기능 버튼을 클릭하자. 그림 2~3가지 기능의 탭이 활성화될 것이다. 설치가 잘 되었다면, 기능 가장 하단에 BlenderMCP 탭이 보일 것이다.


탭을 클릭하면, MCP 서버의 Port 넘버, Start MCP server 혹은 Connect MCP Server 버튼이 보일 것이다. 우선은 MCP 서버 접속 버튼을 누르지 말고 대기하고 있다. 다음 단계 이후에 버튼을 눌러야 한다.




(8) 클로드 AI App 설치


클로드는 앤트로픽에서 개발한 대형 언어 모델 AI 프로덕트로서, ChatGPT와 유사하다고 생각하면 된다. 이러한 클로드는 웹 사이트에서 사용할 수 있다. 하지만 개발자 모드를 사용하기 위해서 App을 별도로 다운로드하여 설치해야 한다. 아래 주소에서 mac OS 버튼을 눌러 파일을 다운로드하고 app을 설치하자. (https://claude.ai/download)


파일 설치가 끝나고 파일을 실행해 보자. 이메일로 회원가입을 해야 한다. 회원가입이 끝나면, ChatGPT와 같이 프롬프트 입력창이 보이고, AI와 텍스트로 대화를 나누는 익숙한 환경이 보일 것이다.



app을 사용하는 중 맥의 상단 탭을 보면, 애플의 사과 마크와 함께 클로드의 기능이 보일 것이다. 여기서 'Cluade - 설정' 으로 이동하자. 그러면 일반/개발자 모드가 보일 것이다. 여기서 '개발자' 모드로 들어가고, '설정 편집' 버튼을 누르자.



설정 편집 버튼을 누르면, 클로드 폴더와 'claude_desktop_config.json' 파일이 선택되어 있을 것이다. 위 파일을 선택한 상태에서 우측버튼(혹은 손가락 2개)을 눌러 '다음으로 열기 - 텍스트 편집기'를 선택하자.


그럼 텍스트 편집기 화면이 활성화되고, [ ] 괄호만 있는 화면이 보일 것이다. 이 [ ] 괄호를 삭제하고, { "mcpServers": { "blender": { "command": "uvx", "args": [ "blender-mcp" ] } } } 코드를 붙여 넣자. 그리고 파일을 저장하고 종료하자.



위 과정이 끝났으면, 클로드를 종료하고 다시 시작하자. 다시 시작하지 않으면 MCP 서버 활성화가 되지 않는다. 클로드를 다시 실행하고 10~30초를 기다리자. 그럼 프롬프트창 하단에 망치 모양의 버튼이 활성화될 것이다. 아마 클로드 버전마다 차이가 있을 것이다. 가장 최신 버전은 중앙에 가까운 좌측에 버튼이 활성화될 것이다. 망치 버튼이 활성화되면 모든 준비는 끝났다.




(9) 블랜더 이동 및 MCP 서버 접속


블랜더로 이동하여 BlenderMCP 탭을 통해 보았던 Start MCP Server (혹은 Connect MCP Server) 버튼을 클릭하자. 접속에 성공하면 cancel MCP Server (혹은 Disconnect MCP Server) 버튼으로 변할 것이다.




(10) 클로드 이동 및 프롬프트 입력


이제 모든 과정이 끝났다. 클로드에 프롬프트를 입력하자. 테스트를 위해서 create 3d house, material is constructed by resin, such as figure and toy 프롬프트를 입력하였다. 그럼 AI가 인식을 하는 모션이 보일 것이다. 곧바로 blender(로컬)의 도구를 허용하시겠습니까 팝업이 활성화될 것이다. 그럼 '이 채팅을 허용' 버튼을 누르자.



클로드에서 계속해서 AI가 무언가 텍스트를 입력하면서 로딩되는 상황이 보일 것이다. 그러면 블랜더로 넘어가 보자. 아마도 10~20초 만에 어떠한 형상이 3D로 구현되어 있을 것이다.


아쉬운 점은 클로드를 유료 버전을 사용하지 않는 이상, 대화를 할 수 있는 한계가 있다는 점이다. 따라서 3D 작업에서 조명, 재질감, 컬러 등 명확하게 모든 작업을 해보고자 한다면 유료 버전을 결재하길 권장한다.





(ETC) 테스트 과정 및 후기


위 작업은 계명대학교 시각디자인과 전공수업에서 하루 과정으로 90분~120분 간 설치 및 테스트를 해보았다. 이 과정에서 아직은 완벽하지 않지만, 기본 작업을 하기 위해서 블랜더를 학습하고, 기능을 숙달하는 시간이 필요했는데, 이러한 기본 과정 학습 시간이 대폭 줄 것이란 경험을 할 수 있었다.


아직은 완벽한 3D 작업에 어려움이 있지만, 1~2년 동안 빠르게 발전하는 AI의 변화 속도를 고려하면 근시일 내 블랜더 기초 작업은 AI가 대응해주지 않을까 한다.


2024년 가을학기 생성형 AI 그래픽스 강의에서 '일러스트레이터의 ai 파일을 못 만들고, 블랜더의 3D 도면을 만들어주지 못하고 그저 로고와 상품 이미지만 만들어주는 생성형 AI는 아직 사람을 대처하기에 이르다'라고 했다. 하지만 반년도 안된 시점에 등장한 블랜더-MCP 상황은 아마 디자이너의 직업 환경과 형태를 변화시키지 않을까 한다.



생성형 AI로 인해 디자이너의 형태는 변할 것이란 예측이 많다. 하지만 인간의 역사에서 새로운 기술이 등장하면 새로운 직업이 생겼었다. 생성형 AI는 디자이너의 본업인 크리에이티브, 문제를 다른 관점으로 해석하고 재미있는 문제 해결안을 도출하는 생각에 더욱 집중하게 도와주지 않을까 한다. 이에 블랜더-MCP 과정을 통해 디자이너로서 새로운 기술을 습득하고, 다가올 미래의 준비를 하는 데 도움이 되길 바라는 마음이다.



* 작업 테스트 도우미 : 김소연, 윤예원, 최다빈 디자이너

* MCP 서버 연결에 도움을 준 정유경 디자이너에게도 감사 인사를 드립니다.

keyword
매거진의 이전글생성형 AI를 활용한 특수교육 아동 작품 캐릭터 상품화