brunch

(DevOps) 3. 데브옵스 로드맵-2024-08

by Master Seo

다음은 공부해야 할 기술입니다.

기본 자료는 아래 링크 참고하여 공부하시기 바랍니다.

추가 자료를 책을 사서 보시기 권장 합니다.



자료 링크가 많으니 이 사이트를 즐겨찾기 해놓고 보기 바랍니다.


<1> 데브옵스 로드맵 1

<2> 데브옵스 로드맵 2

<3> 데브옵스 로드맵 3

<4> 데브옵스 엔지니어가 알아야 할 기술-2024-08



<1> 데브옵스 로드맵 1


devops1-1.png
devops1-2.png
devops1-3.png

출처

https://roadmap.sh/devops



<2> 데브옵스 로드맵 2


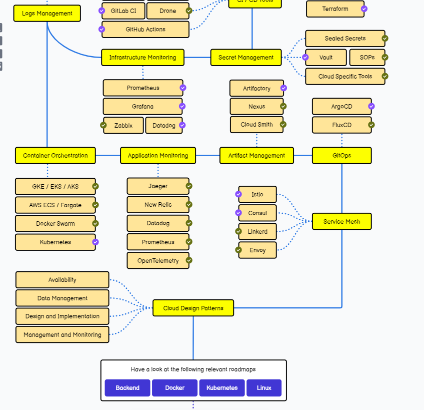
devops2.png


출처

https://www.scaler.com/blog/devops-roadmap/#what-is-a-devops-engineer




<3> 데브옵스 로드맵 3



1


DevOps Roadmap No Background.png

출처 :

https://github.com/milanm/DevOps-Roadmap/blob/master/DevOps%20Roadmap%20No%20Background.png





<4> 데브옵스 엔지니어가 알아야 할 기술-2024-08




# 공부해야할 기술


1

Learn a Programming Language

https://brunch.co.kr/@topasvga/878




2

자바스크립트

https://brunch.co.kr/@topasvga/1463




3

Operating System

https://brunch.co.kr/@topasvga/3348



4

스크립트

https://brunch.co.kr/@topasvga/3581



5

스크립트

https://brunch.co.kr/@topasvga/3583




6

Git 시작하기

https://brunch.co.kr/@topasvga/764



7

https://brunch.co.kr/@topasvga/765




8

Networking Protocols

DNS

https://brunch.co.kr/@topasvga/1387



9

DNS책

https://brunch.co.kr/@topasvga/1995



10

Cloud Providers

https://brunch.co.kr/@topasvga/1522



11

Provisioning

CloudFormation


https://brunch.co.kr/@topasvga/1781



12

네이버 클라우드 Terraform

https://brunch.co.kr/@topasvga/3975






13

AWS Terraform

https://brunch.co.kr/magazine/aws-iac




14

Google Terraform


https://brunch.co.kr/magazine/terraform




15

서버리스

람다

https://brunch.co.kr/@topasvga/1757



16

서버리스

네이버 클라우드 펑션

https://brunch.co.kr/@topasvga/2072





17

Container Orchestration

EKS, NKS, ECS, 쿠버네티스


쿠버네티스

https://brunch.co.kr/@topasvga/1656




18

https://brunch.co.kr/@topasvga/1801



19

GitOps

ArgoCD, FluxCD


https://brunch.co.kr/@topasvga/3674






시간이 없다면 , 필수 기술만 빨리 익히자~


https://brunch.co.kr/@topasvga/2803



keyword
매거진의 이전글(DevOps) 2. 업무 프로세스 잡기-2024-08