brunch

리더님, 1on1 하다가 번아웃 오셨나요

'빈도'가 아니라 '목적'의 문제입니다

by 우디코치

'빈도'가 아니라 '목적'의 문제입니다

#스타트업상담사례 #1on1 #리더십


'구성원들의 성장을 돕겠다!'는 좋은 의도로 전 직원 1on1을 시작한 리더님들이 많으시죠.

아마 이 글을 읽는 여러분도 그중 한 분일 겁니다.


그런데 현실은 어떤가요?


월 1회, 20명. 막상 캘린더에 잡아둔 시간이 되면 부담부터 됩니다.


만나서 "요즘 무슨 일 해요?", "어려운 건 없어요?" 묻다 보면, 결국 '성장' 얘기는커녕 '실무 현안 체크'만 하다가 30분이 훌쩍 지나갑니다.


리더는 지치고, 구성원은 '리더님이 왜 이런 걸 매달 물어보시지?' 의아해하죠.

결국 "이거 계속하는 게 맞나?", "주기를 바꿔볼까?", "아예 팀장하고만 할까?" 하는 고민에 빠지게 됩니다.


최근 만난 한 스타트업 대표님도 정확히 같은 고민을 털어놓으셨습니다.

결론부터 말씀드리면, 그건 '빈도'의 문제가 아닙니다. 1on1의 '목적'과 '대상'이 뒤섞였기 때문입니다.



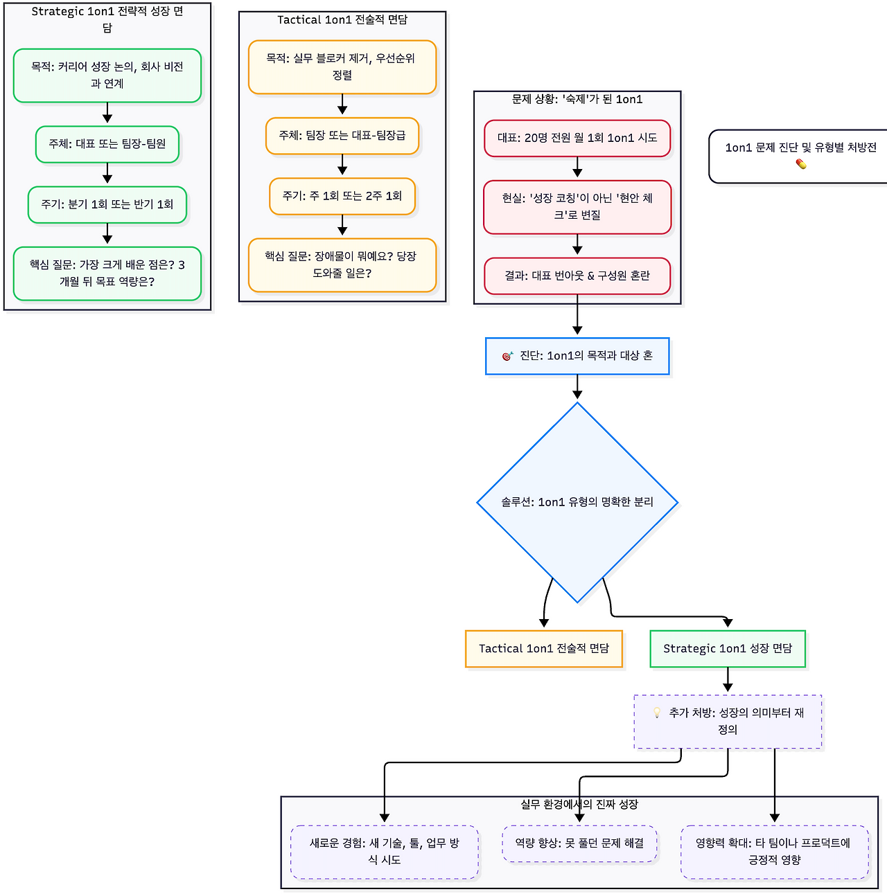
[문제 진단] 왜 우리의 1on1은 '성장'이 아닌 '숙제'가 되었나

상담을 요청한 대표님은 처음엔 '성장 욕구'를 자극하기 위해 20명 전원과 월 1회 1on1을 시작했습니다.


하지만 얼마 못 가 한계에 부딪혔죠. 실무 중심 환경에서 '성장'의 맥락을 잡기도 어려웠고, 대표님이 20명을 일일이 코칭하는 건 물리적으로 불가능했습니다.


결국 이 1on1은 **'성장 코칭'**이라는 원래 목적을 잃고 **'현안 체크'**가 되어버린 겁니다.


대표님이 20명 전원과 월 1회 만나는 것은 '성장 코칭'이 될 수 없습니다. 그건 '맥락 파악'이나 '문화 전파'에 가깝죠. 모든 1on1에서 '성장'이라는 무거운 주제를 다루려 했기 때문에 대표님도, 구성원도 지친 겁니다.

팀장은 '실무'를, 대표는 '성장/전략'을 맡아야 하는데 역할 분담이 모호해진 것이죠.



[솔루션 처방] 1on1을 '유형'별로 명확히 분리하세요

모든 1on1을 똑같은 무게로 할 필요가 없습니다.

저는 1on1의 목적을 두 가지로 명확히 분리하라고 처방해 드렸습니다.

바로 '전술적 1on1'과 '전략적 1on1'입니다.


1. Tactical 1on1 (전술적 면담) : 실무 블로커 제거

목적: 실무 장애물(블로커) 제거, 우선순위 정렬, 단기 피드백


주체: 팀장 (또는 대표가 팀장급과 진행)


주기: 주 1회 또는 2주 1회 (업무 호흡에 맞게)


핵심 질문: "이번 주 가장 큰 장애물이 뭐예요?" "A 프로젝트는 지금 우선순위가 맞나요?" "제가 지금 당장 도와줘야 할 일이 있나요?"

이 1on1은 '성장'보다는 '속도'와 '방향성'에 초점을 맞춥니다. 대표님이 20명 전원과 할 필요가 없습니다. 이건 팀장(혹은 실무 리더)의 핵심 역할이죠.



2. Strategic 1on1 (전략적/성장 면담) : 커리어와 비전 연계

목적: 커리어 성장 논의, 회사 비전과 개인의 목표 연계, 장기적 피드백


주체: 대표 (또는 팀장이 팀원과 진행)


주기: 분기 1회 또는 반기 1회 (호흡을 길게)


핵심 질문: "지난 분기에 가장 크게 배운 점은 무엇인가요?" "3개월 뒤(다음 분기)에 어떤 역량을 꼭 갖추고 싶나요?" "우리 회사의 비전에서 본인의 역할이 어떻게 연결된다고 생각해요?"


이 1on1은 실무 현안을 다루지 않습니다. 오직 '성장'과 '미래'에 대해서만 이야기하는 시간입니다. 리더는 전원이 아닌, 팀장 레벨과 이 Strategic 1on1을 집중적으로 진행하고, 팀원들과는 분기별로 스킵 레벨(Skip-Level) 1on1을 통해 맥락을 파악하는 것을 추천합니다.



[추가 처방] '성장'의 의미부터 다시 정의해 보세요

많은 사람들이 '성장 = 승진'이라고 오해하지만, 실무 중심의 스타트업에서 성장은 다르게 정의되어야 합니다. 1on1에서 '승진' 얘기만 오가면 대화가 막힐 수밖에 없죠.


실무 환경에서의 '진짜 성장'이란 이런 것들입니다.

1. 역량 향상: 이전에는 못 풀던 문제를 풀게 되는 것


2. 영향력 확대: 내 업무가 다른 팀이나 프로덕트에 긍정적 영향을 미치는 것


3. 새로운 경험: 새로운 기술, 툴, 업무 방식을 시도하고 배우는 것

1on1에서 '승진'이나 '연봉' 얘기 대신, 이런 질문을 던져보세요.

"이번 달에 해결한 가장 어려운 문제는 무엇이었나요?"
"그 문제를 푸는 과정에서 무엇을 새로 배웠죠?"
"그 경험이 다음 분기 목표 달성에 어떻게 도움이 될까요?"

이런 대화가 쌓일 때, 1on1은 대표님에게 '숙제'가 아닌 '전략적인 시간'이 되고, 구성원에게는 진짜 '성장의 나침반'이 될 겁니다.


대표님, 혹시 1on1의 '빈도'나 '시간'을 고민하고 계셨다면, 이번 주는 딱 한 가지만 점검해 보는 건 어떨까요?


"나는 지금 이 구성원과 '전술적 대화'를 하려는 걸까, '전략적 대화'를 하려는 걸까?"

목적만 명확해져도 1on1의 무게가 훨씬 가벼워질 겁니다.

SCR-20251027-oaza.png

.

.

.

<계속됩니다...>

keyword
매거진의 이전글직원은 10명인데, 왜 나 혼자 일하는 기분일까?