brunch

AI 에이전트 설명서 끝판왕 (구글 화이트페이퍼)

by 김영욱

지난해 구글은 생성형 AI 에이전트의 혁신적 기능을 설명하는 포괄적인 기술 백서를 공개했는데 최근 X와 링크드인을 중심으로 많이 회자되고 있습니다. 이 백서에는 AI 에이전트라는 개념이 지금까지 어떤 글보다 자세하면서도 명쾌하게 소개되어 있습니다. 시작하면서 먼저 AI 에이전트라는 개념을 정리해 드리면,


추론, 계획, 특정 목표 달성을 위한 행동 수행을 통해 오늘날의 AI 모델을 뛰어넘도록 설계된 소프트웨어 시스템입니다. 일반적으로 AI 모델이라고 하는 기존의 AI 시스템은 기존의 훈련 데이터만을 기반으로 응답을 생성하는 반면, AI 에이전트는 외부 시스템과 상호 작용하고, 스스로 결정을 내리고, 복잡한 작업을 완료할 수 있습니다. 이 에이전트들은 AI가 인간의 워크프로세스를 재구성할 뿐 아니라 자율 시스템이 달성할 수 있는 범위를 넓히고 있습니다.


이 백서의 저자들은 AI 에이전트가 어떻게 작동하고, 에이전트가 작동하기 위해 무엇이 필요한지에 대한 자세한 설명과 그 의미를 이야기합니다. AI 에이전트는 단순히 기존 기술의 업그레이드 수준을 넘어 조직의 운영, 경쟁, 혁신 방식에 변화를 가져오고, 이런 변화를 도입하는 기업은 효율성과 생산성 측면에서 극적인 성과를 거둘 수 있다고 이야기합니다.


백서에서 논의된 핵심 측면을 설명하면서, 제 의견과 경험을 덧붙여 자세히 살펴보겠습니다.

Google Agent.jpg


0. TL;DR 백서 핵심 요약

이 백서는 AI 에이전트의 자율성, 적응성, 통합 기능에 중점을 두고 설명합니다. 주요 내용은 다음과 같습니다.

- 정의와 목적: 생성형 AI 에이전트는 자율적인 의사 결정과 작업 실행을 위해 설계되었으며, 실시간 데이터와 동적 도구를 활용할 수 있습니다.

- 핵심 구성 요소: 추론을 위한 인지 프레임워크, 작업 관리를 위한 오케스트레이션 레이어, 외부 API 및 데이터 소스와의 통합할 수 있습니다.

- 응용 분야: 고객 서비스, 비즈니스 운영, 시스템 통합 전반에 걸친 사용 사례를 강조합니다.

- 윤리적 프레임워크: 편향 완화, 투명성, 데이터 보안과 같은 문제를 다룹니다.


이 백서는 또한 추가적으로 이러한 에이전트를 효과적으로 배치하고 관리하는 데 중요한 요소인 구글의 버텍스 AI 플랫폼에 대해서도 간략하게 설명하고 있습니다.



1. AI 에이전트는 AI 모델이 아니다.

구글은 AI 에이전트는 전통적인 언어 모델에서 근본적으로 벗어났다고 이야기합니다. GPT-4o나 구글의 Gemini와 같은 모델은 단일 회전 응답을 생성하는 데 탁월하지만, 학습 데이터에서 배운 내용에 국한됩니다. 반면에 AI 에이전트는 외부 시스템과 상호 작용하고, 실시간 데이터에서 학습하며, 여러 단계의 작업을 실행하도록 설계되었습니다.

가장 큰 차이를 이렇게 설명하죠. “전통적인 모델의 지식은 학습 데이터에 있는 내용으로 제한되지만, 에이전트는 도구를 통해 외부 시스템과 연결함으로써 이 지식을 확장한다.”

Model vs Agents.jpg 백서 본문에 있는 표를 번역하였습니다.

이 차이는 단지 이론적인 차이에 그치지 않습니다. 여행 일정을 추천하는 전통적인 언어 모델을 상상해 보십시오. 일반적인 지식을 바탕으로 아이디어를 제안할 수는 있지만, 항공편 예약, 호텔 예약 가능 여부 확인, 사용자 피드백에 따른 추천 조정 기능은 부족합니다. 그러나 AI 에이전트는 실시간 정보와 자율적 의사 결정을 결합하여 이러한 모든 작업을 수행할 수 있습니다.


이러한 변화는 에이전트를 복잡한 워크플로를 처리할 수 있는 새로운 유형의 디지털 파트너로 자리매김하게 합니다. 기업 입장에서는 이전에는 여러 사람의 역할이 필요했던 작업을 자동화할 수 있게 됩니다. 추론과 실행을 통합함으로써 에이전트는 물류에서 고객 서비스에 이르는 다양한 산업 분야에서 꼭 필요한 존재가 될 것입니다.


2. AI 에이전트의 특징과 구성요소

AI 에이전트는 자율성과 적응성으로 인해 전통적인 AI 시스템과 구별됩니다. 이들은 작업을 수행하고, 결정을 내리고, 실시간 입력에 따라 동적으로 진화하도록 설계되었습니다. 백서에서는 다음과 같은 특징을 강조합니다.


자율성과 의사결정

에이전트들은 인지 프레임워크(cognitive framework)를 활용하여 독립적으로 작업을 수행합니다. 이 프레임워크는 인간과 유사한 추론을 모방하여 에이전트 상황을 평가하고, 작업 우선순위를 정하고, 결과를 효율적으로 전달합니다. 또한 새로운 시나리오에 적응하는 방식을 관리합니다.


동적 도구 통합

외부 도구와 API에 액세스 하고 이를 활용할 수 있습니다. 이 기능을 통해 실시간 데이터 소스와 상호 작용할 수 있으므로 동적 환경에서 관련성과 효율성을 보장할 수 있습니다.


오케스트레이션 레이어

원활한 작업 처리와 관리를 가능하게 합니다. 복잡한 작업 흐름이 관리 가능한 단위로 세분화되어 정확하게 실행되도록 합니다. (밑에서 집중 설명합니다.)


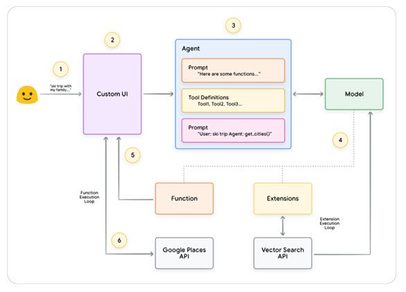
Agent Architecture.jpg AI 에이전트 구성 요소


3. 인지 프레임워크가 핵심

AI 에이전트의 기능의 핵심은 추론, 계획, 의사 결정을 위한 인지 프레임워크입니다. 오케스트레이션 레이어라고 알려진 이 구조는 에이전트가 주기적으로 정보를 처리하고, 새로운 데이터를 통합하여 행동과 결정을 개선할 수 있도록 합니다.


이 과정을 바쁜 주방에서 식사를 준비하는 요리사와 비교합니다. 요리사는 재료를 모으고, 고객의 선호도를 고려하며, 피드백이나 재료의 가용성에 따라 필요에 따라 조리법을 조정합니다. 마찬가지로, AI 에이전트는 데이터를 수집하고, 다음 단계에 대해 추론하며, 특정 목표를 달성하기 위해 작업을 조정합니다.


오케스트레이션 레이어는 의사결정을 하는 데 고급 추론 기술을 사용합니다. 추론 및 행동(ReAct), 사고의 사슬(CoT: Chain of Thought), 사고의 나무(ToT: Tree of Thought)와 같은 프레임워크는 복잡한 작업을 세분화할 수 있는 구조화된 방법을 제공합니다. 예를 들어, ReAct는 에이전트가 추론과 행동을 실시간으로 결합할 수 있게 해주는 반면, ToT는 여러 가지 가능한 해결책을 동시에 탐색할 수 있게 해 줍니다.


이러한 기술은 에이전트에게 반응적일 뿐만 아니라 능동적인 의사 결정을 할 수 있는 능력을 부여합니다. 이로 인해 에이전트는 적응력이 뛰어나고, 기존의 모델로는 불가능한 방식으로 불확실성과 복잡성을 관리할 수 있습니다. 기업에 있어 이는 에이전트가 공급망 문제 해결이나 재무 데이터 분석과 같은 작업을 자율적으로 수행할 수 있다는 것을 의미하며, 이를 통해 지속적인 인적 감독의 필요성을 줄일 수 있습니다.

Cognitive Framework.jpg AI 에이전트의 의사결정 프로세스 흐름


4. 도구를 사용한 확장성

전통적인 AI 모델은 종종 최신 지식을 학습하지 못한 “정적 지식 라이브러리”로 묘사되는데, 이는 학습된 당시의 학습 내용에 국한된다는 의미입니다. 반면에 AI 에이전트는 도구를 통해 실시간 정보에 액세스 하고 외부 시스템과 상호 작용할 수 있습니다. 이러한 기능 덕분에 실제 응용 프로그램에 사용할 수 있습니다.


“도구는 에이전트의 내부 기능과 외부 세계 사이의 간격을 메워줍니다"라고 백서는 설명합니다. 이러한 도구에는 에이전트가 정보를 가져오고, 작업을 실행하고, 시간이 지남에 따라 진화하는 지식을 검색할 수 있게 해주는 API, 확장 프로그램, 데이터 저장소가 포함됩니다.


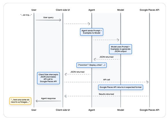
예를 들어, 출장 계획을 담당하는 에이전트는 API 확장 기능을 사용하여 비행 일정을 확인하고, 데이터 저장소를 사용하여 여행 정책을 검색하고, 매핑 도구를 사용하여 근처의 호텔을 찾을 수 있습니다. 외부 시스템과 동적으로 상호 작용할 수 있는 이 기능은 에이전트를 정적인 응답자에서 비즈니스 프로세스의 적극적인 참여자로 변화시킵니다.


백서에서는 이러한 도구의 유연성을 강조합니다. 이러한 유연성은 규정 준수 및 보안이 중요한 금융 및 의료 산업에 필수적일 수 있습니다.

Tools.jpg 도구를 사용한 데이터 저장소 간의 1:n 관계


5. 역시 믿을 건 RAG

RAG 기술을 사용하면 에이전트가 훈련 데이터가 부족한 경우 벡터 데이터베이스나 구조화된 문서와 같은 외부 데이터 소스를 쿼리할 수 있습니다. (RAG에 대한 이해가 필요하신 분은 "10분 만에 RAG 이해하기"를 참고하세요)

“데이터 저장소는 더 역동적이고 최신 정보에 대한 접근을 제공함으로써 [정적 모델의] 한계를 극복한다"라고 백서는 설명하면서, 에이전트가 사실에 근거한 정보를 바탕으로 실시간으로 관련 데이터를 검색할 수 있는 방법을 설명합니다.

RAG 기반 에이전트는 정보가 빠르게 변화하는 분야에서 특히 유용합니다. 예를 들어, 금융 분야에서 에이전트는 투자 권고를 하기 전에 실시간 시장 데이터를 가져올 수 있습니다. 의료 분야에서 에이전트는 진단 제안에 필요한 최신 연구 결과를 검색할 수 있습니다.


이 접근법은 또한 AI의 지속적인 문제인 환각, 즉 부정확하거나 조작된 정보의 생성을 해결합니다. 에이전트가 실제 데이터에 근거하여 응답함으로써 정확성과 신뢰성을 향상시킬 수 있으므로, 위험도가 높은 응용 프로그램에 더 적합합니다.

RAG sample.jpg ReAct 기능을 이용한 RAG 기반 애플리케이션 샘플


6. 랭체인과 버텍스 AI

이 백서에서는 AI 에이전트를 구현하고자 하는 기업을 위한 실질적인 지침도 제공합니다. 에이전트 개발을 위한 오픈 소스 프레임워크인 랭체인과 에이전트를 대규모로 배포하기 위한 관리형 플랫폼인 Vertex AI입니다. (랭체인에 대한 이해가 필요하신 분은 "10분 만에 랭체인(LangChain) 이해하기"를 참고하세요.)

랭체인은 개발자가 추론 단계와 도구 호출을 함께 연결할 수 있도록 함으로써 에이전트 구축 과정을 단순화합니다. 한편, Vertex AI는 개발자들에게 다음과 같은 도구를 제공합니다.
- 생성형 모델을 훈련하고 미세 조정합니다.

- 사용자 지정 API와 외부 데이터 소스를 통합합니다.

- 에이전트 성능을 모니터링하고 평가합니다.


이러한 도구는 AI 에이전트를 실험해 보고 싶지만 기술적 전문 지식이 부족한 기업들이 진입 장벽을 낮출 수 있도록 해줍니다.

Vertex AI Arch.jpg Vertex AI 플랫폼을 기반으로 구축된 엔드 투 엔드 에이전트 아키텍처


7. 윤리적 고려 사항

생성형 AI 에이전트의 잠재력은 엄청나지만, 백서에서는 다음과 같은 문제를 해결하는 것의 중요성을 강조합니다.
- 편향 완화: AI 에이전트가 내리는 결정이 공정하고 편향되지 않도록 보장합니다.

- 투명성: AI 에이전트의 행동과 결정에 대한 명확한 설명을 제공합니다.

- 보안: 이러한 에이전트가 액세스 하고 처리하는 민감한 데이터를 보호합니다.



8. 이 백서에 대한 김 PM 의견

AI 에이전트는 소프트웨어를 소비하는 패러다임의 변화를 의미합니다. 구글의 AI 에이전트 백서는 AI가 향하는 방향에 대한 상세한 설명을 제공합니다. 특히 기업에 대한 메시지는 단순한 이론적 개념이 아니라, 신중하고 윤리적으로 수용함으로써 기업의 운영 방식을 재구성할 수 있는 실용적인 도구라 전달합니다. 자율성, 실시간 적응성, 원활한 통합 기능을 결합한 이 에이전트는 산업 전반에 걸쳐 없어서는 안 될 도구로 자리 잡을 것입니다.

백서 설명이 많이 어렵지 않고 실용적인 면이 많아 많은 분들이 시간을 내어 꼭 읽어보시길 권합니다.


오늘도 더 좋은 세상을 만들기 위해 노력하시는 여러분들을 응원합니다!!

keyword
매거진의 이전글AI 시대의 불변 진실: 기술만으로는 해결할 수 없다.