솔리드웍스 유동해석 자료

by 유현태


각각의 에어로 파츠와 카울을 최적화하고 합쳐서 로테이션







image_728164741578016974176.png?type=w1200




1620188781456.jpg?type=w1200




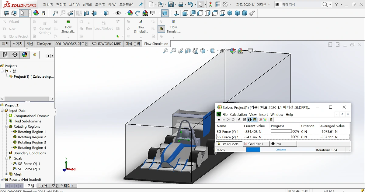
이러한 값이 나옴







1620188793087.jpg?type=w1200




공기 흐름







image_1444293451578016974026.png?type=w1200




결과








image_5006775341578016973987.png?type=w1200




라온과 유사한 환경에서, 각 파츠들을 살짝 수정하고 다시 파트화하여 해석







image_5455350951578016973959.png?type=w1200




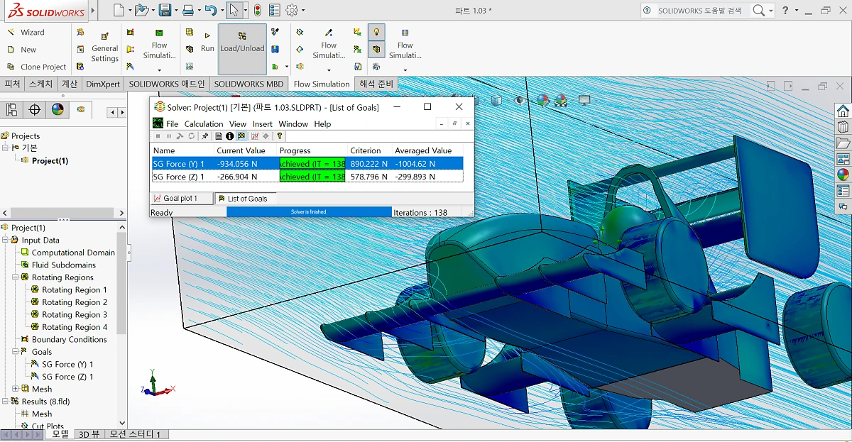
이러한 값이 나옴







image.png?type=w1200




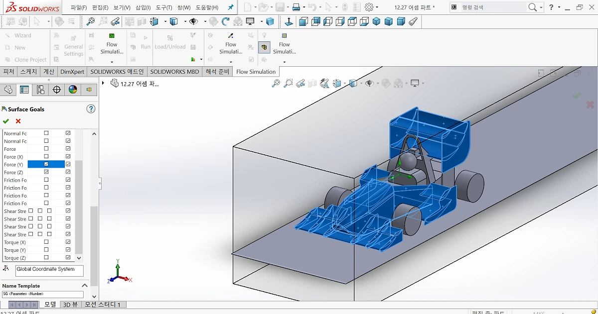
선택한 부분








image_5746522691578016973909.png?type=w1200



image.png?type=w1200







구체적인 값







1620188823696.jpg?type=w1200




1620188814098.jpg?type=w1200




image_2991419381578016973748.png?type=w1200




시각적으로 확인되는 유체의 흐름과 압력차







1620188864989.jpg?type=w1200




image_3209051441578016973709.png?type=w1200




image_9692151401578016973668.png?type=w1200




image_8428933881578016973606.png?type=w1200




image_7609011901578016973590.png?type=w1200




image_8511083211578016973532.png?type=w1200







라온과의 비교 (카울은 라온이 오류가 뜨므로 윙만 비교)







image_7941415801578016973511.png?type=w1200




image_2722038171578016973408.png?type=w1200




286 1135
93 262







image_5427481651578016973446.png?type=w1200




윙만 선택



임시 마운트 설정







image_4089859821578017030389.png?type=w1200




image_4568636261578016990556.png?type=w1200






19팀과 20공력팀 비교







image_3953452881578017318914.png?type=w1200




image_3360297301578035277796.png?type=w1200




image_4417788651578017673334.png?type=w1200




image_9432274341578017449590.png?type=w1200






70KM/h
엔시스 478N (112.6N)
알테어 800N (300N)
스타씨씨엠 1000N (??)
솔리드웍스 230N (80N) ???








image_970424011578035277720.png?type=w1200




image_4376511131578035950646.png?type=w1200




image_4606020571578035979839.png?type=w1200












image_8511083211578016973532.png?type=w1200&type=w1200




image_8929541001578036460564.png?type=w1200




카울 하단부 저기압형성의 차이 >








image_3957032531578037282971.png?type=w1200



image_8158382241578037110761.png?type=w1200







노즈 아랫 부분 초록색 면적의 차이 <


결론

894 1004
259 300








image_4206777571578299086198.png?type=w1200












1579148236696.jpg?type=w1200




1579148237479.jpg?type=w1200




1579148238393.jpg?type=w1200




1579148239850.jpg?type=w1200




1579148239149.jpg?type=w1200




1579148240580.jpg?type=w1200




1579148241283.jpg?type=w1200




1579148242857.jpg?type=w1200




1579148242161.jpg?type=w1200




1579148243674.jpg?type=w1200




1579148244360.jpg?type=w1200



keyword
작가의 이전글프레임의 설계 목표 설정과 진행 상황