이박사 차이나 테크 뉴스 클립

2025.6.23

by 이철


�[중국 CCTV] 지난 6월 22일 황강 터널을 관통하는 지난 황강 도로(黄岗路)가 1,376번째 튜브를 조립하여황강 구간 터널링 작업을 성공적으로 완료해 세계 최대 직경의 수중 방패 터널 건설이 돌파구를 마련했습니다. 프로젝트 팀은 황허 유역의 독특한 지질 조건에 보다 효과적으로 적응하기 위해 차폐 기계의 커터판 개방률을 높이고 고유량 중앙 세정 시스템을 설치하여 커터판이 진흙 케이크를 형성하는 것을 효과적으로 방지했으며, 커터 구성 최적화를 통해 불규칙하게 분포된 석회질 결절을 효과적으로 처리하고 ‘응집 + 농축 + 압력 여과’ 조합 공법을 혁신적으로 채택하여 시간당 1000톤의 생산 속도를 달성할 수 있었다고 합니다.

2025062211190575293.jpg

https://news.cctv.com/2025/06/22/ARTInK8BVVygXlwMt3UTawD5250622.shtml?spm=C94212.PGZDd8bkBJCZ.E850fz1ryIUd.129


�[중국 신화망] 6월 18일, 광시성 류저우시 북부 생태신구 로봇 산업단지에서 류저우 유비쿼터스 지능형 과학기술 유한공사(柳州优必选智能科技有限公司)가 생산한 산업용 휴머노이드 로봇 '워커 S1'이 공식적으로 생산라인에서 출고되었습니다.

스크린샷 2025-06-23 050150.png

http://www.news.cn/tech/20250620/98763a977fb44d3da26dbef21f89972f/c.html


�[중국 CCTV] 최근 톈진시 산업정보기술국, 시 민정국은 ‘지능형 노인 서비스 로봇 자매결연 및 현장 적용 시범 사업 개발에 관한 통지’《关于开展智能养老服务机器人结对攻关与场景应用试点工作的通知》를 발표하고, 2025~2027년 시범 기간인 지능형 노인 서비스 로봇 자매결연 및 현장 적용 시범 사업을 공동으로 진행했습니다. 장애 노인의 신체 상태에 따라 침실, 거실, 욕실 및 기타 장소에서 장애 노인의 이동 및 실내 보행을 돕기 위해 이동 로봇을 사용하고, 노인의 야외 보행 요구에 따라 노인의 야외 이동을 돕기 위해 야외 보행 로봇을 사용하여 이동성, 보행 지원 및 낙상 방지 및 기타 기능을 제공하고 계단, 경사로 등과 같은 복잡한 환경에 적응하고 주거 커뮤니티의 장벽없는 시설과 연결합니다. 대소변 관리 및 배변은 지능형 간호 침대, 간호 로봇, 소독 로봇 및 기타 장비를 사용하여 침대에 누워있는 장애 노인의 소변 및 대변 관리 및 치료를 지원하고, 지능형 침대 옆 화장실 로봇을 사용하여 장애 노인의 침대 옆 또는 화장실 배변을 지원합니다.

https://news.cctv.com/2025/06/22/ARTIvN2yQLJrvoaMyXHHM7pZ250622.shtml?spm=C94212.PGZDd8bkBJCZ.E850fz1ryIUd.107


�[영국 FT] 오늘날 로봇 택시는 현실이 되어가고 있으며, 웨이모와 많은 중국 기업들이 이미 세계 대도시에서 유료 무인 택시 서비스를 시작하고 있습니다. 이번 주 테슬라가 텍사스 오스틴에서 오랫동안 기다려온 로봇 택시를 출시할 준비를 하는 가운데, 엘론 머스크가 작년에 약속한 비전을 실현할 수 있을지 모든 시선이 미국 전기 자동차 대기업에 쏠리고 있습니다. 그러나 미국의 거대 전기자동차 업체는 무인 택시 경쟁에서 미국과 중국의 경쟁업체에 뒤쳐진 것으로 보입니다. 샌프란시스코에서 웨이모의 출시는 매우 성공적이어서 리프트(Lyft)를 제치고 샌프란시스코에서 두 번째로 인기 있는 온라인 택시 서비스가 되었습니다. 중국에서는 이미 여러 회사가 자율주행차를 도로에 투입했습니다. 바이두(百度)는 올해 1분기에만 140만 명 이상의 승객을 태운 아폴로 고 로봇 택시 약 1,000대를 운영하고 있습니다. Pony.ai(小马智行)는 300여 대의 차량을 보유하고 있으며 올해 말까지 1,000대, 2026년 말까지 2,000~3,000대로 확대할 계획입니다. WeRide(文远知行)는 약 400대의 차량을 보유하고 있습니다. 리 오토와 지리 자동차를 포함한 중국 자동차 제조업체들은 100% 국내 생산 칩을 탑재한 모델 출시를 준비하고 있으며, 최소 2개 브랜드는 이르면 2026년부터 대량 생산을 시작할 계획입니다. 최근의 정책 목표는 2027년까지 자동차 칩의 100%를 자체 개발 및 제조하는 것으로, 이는 정부가 올해 국내 완성차 업체에서 국산 칩을 25% 사용한다는 기존 목표보다 크게 앞당긴 것입니다.

https://www.ftchinese.com/interactive/211133


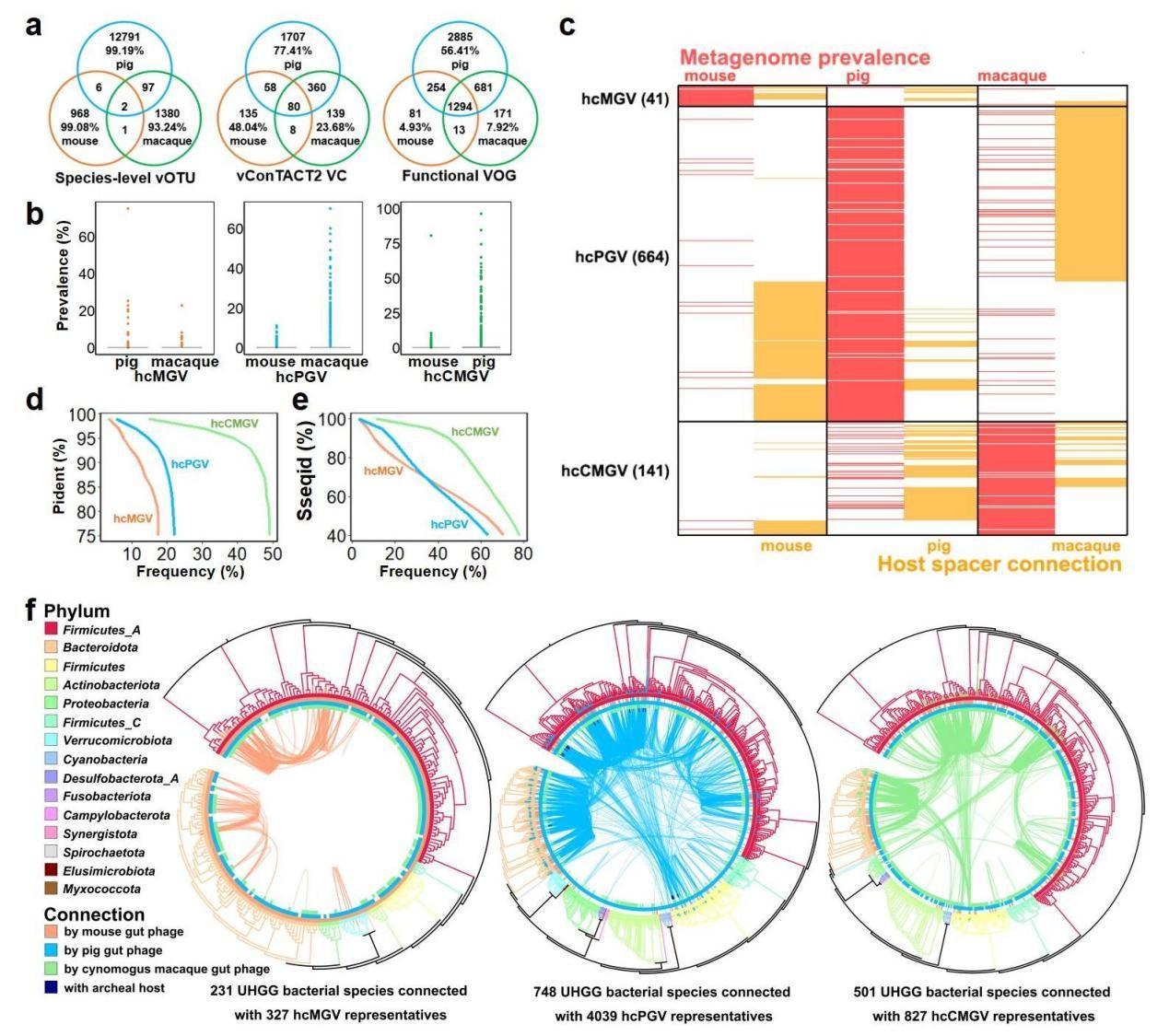
�[중국 CCTV] 6월 20일 중국과학원(中国科学院) 선전(深圳) 첨단기술연구소 전국 정량(定量) 합성생물학 중점실험실과 합성생물학연구소 합성미생물학 연구센터의 마잉페이(马迎飞) 박사팀은 쥐, 돼지, 게 먹는 원숭이 등 3대 고전 모델 동물의 장내 파지의 구성 특징과 분포 패턴을 처음으로 체계적으로 밝혔습니다. 박테리오파지는 장내 바이러스의 90% 이상을 차지하며 장내 세균총의 주요 조절자로서 염증성 장 질환, 대장암, 당뇨병 및 기타 질병과 밀접한 관련이 있습니다. 연구팀은 생물정보학 방법을 사용하여 약 1,500개의 마우스, 돼지, 시노몰구스 원숭이 장내 거대 유전체를 효율적이고 표준화된 방식으로 분석하여 마우스 977개, 돼지 12,896개, 시노몰구스 원숭이 1,480개의 고품질 바이러스 서열을 90% 이상의 완성도로 포함한 세 모델 동물의 고품질 데이터베이스를 구축하는 데 성공했습니다.

2025062212112653611.jpg

https://news.cctv.com/2025/06/22/ARTIgMQ3VQCpiGlJCwUHzLBr250622.shtml?spm=C94212.PGZDd8bkBJCZ.E850fz1ryIUd.96


�[중국 CAIXIN] 화웨이의 하모니OS, 생태계 독립 추진으로 개발자 800만 명을 돌파했습니다. 금요일 화웨이의 연례 개발자 컨퍼런스에서, 화웨이의 소비자 사업부 회장인 위청동(Yu Chengdong)은 화웨이의 40여 대 기기에서 실행되는 HarmonyOS 플랫폼에 현재 3만 개 이상의 앱이 등록되어 있다고 밝혔습니다. 상위 5,000개 앱은 이미 일반적인 사용 사례의 99.9%를 커버하고 있습니다. 하모니OS는 2023년 1분기 2%였던 글로벌 스마트폰 시장 점유율을 2024년 4분기 4%로 확대했습니다.

https://www.caixinglobal.com/2025-06-21/huaweis-harmonyos-hits-8-million-developers-as-it-seeks-ecosystem-independence-102332934.html


�[중국 CCTV] 중국 화중과기대(科华中科技大学)는 22일 보도자료를 통해 이 대학 국가 펄스강자기장과학센터 리량(李亮) 교수팀이 최근 71.36테슬라의 평면형 펄스 자기장을 구현하는 데 성공해 2018년 자신의 팀이 세운 64테슬라의 세계 기록을 갱신하고, 이 분야에서 중국의 국제적 선도적 위치를 더욱 공고히 했다고 발표했습니다. 마침내 연구팀은 기존 해외 수준보다 19% 높은 자기장 세기로 매우 안정적인(안정성 0.39%, 지속 시간 12.11ms) 71.36 테슬라의 평평한 펄스 자기장으로 세계 신기록을 세웠습니다.

https://news.cctv.com/2025/06/22/ARTIlRRJFoFsNxdXbqT3ZIjE250622.shtml?spm=C94212.PGZDd8bkBJCZ.E850fz1ryIUd.65



keyword
매거진의 이전글한눈에 보는 중국