트랜스포머는 전기먹는 괴물

트랜스포머는 지속가능하지 않다.

by 그로밋의 기술지능



개인적인 예측하나 하겠습니다. 2030년경이 되면


전기먹는 괴물인 트랜스포머 발 전력대란이 올지도 모르겠습니다.


이미 시작되고 있는 "Green AI" 같은 환경규제가 그때가 되면 큰 이슈가 될 수 있습니다.


따라서 현재의 트랜스포머(Transformer)는 사라지고 다른 알고리즘이 그자리를 대치할 가능성이 있습니다. 아니면 LLM 자체가 전혀다른 AI로 변환될수도 있구요 ...


일론 머스크가 주장하는 우주 데이타센터 보다 그게 훨씬 더 쉽고 현실적이거든요.


2025년인 작년에만도 이미, chatGPT에 질문을 하나 던지면 그에 답하기 위해

약 0.5리터의 물을 끓이는데 드는 전기가 필요했었다니 말 다했죠.


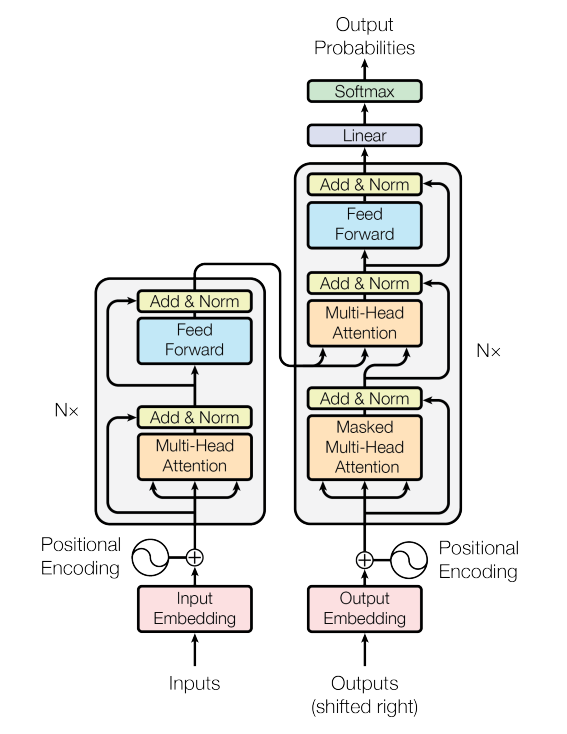
여기서 트랜스포머란, 변압기인 트랜스포머(도란스)가 아니고

챗지피티 같은 LLM모델에 쓰이는 딥러닝용 트랜스포머 알고리즘을 말합니다.


트랜스포머 라는 기술은 현재는 AI개발경쟁 때문에 대세이지만

지구환경 측면에서 지속가능한 기술은 아니라 생각됩니다.


그리고 그 경쟁의 거품이 걷히는 순간, 그리고 대체제가 등장하는 순간,

아니, 그게 아니더라도 그 천문학적 전력소모 때문에라도 전기먹는 괴물인 트랜스포머는 역사적으로 사라질거라고 봅니다.


image.png 트랜스포머, 전기먹는 괴물!


keyword
작가의 이전글멀티모달 성능 비교