brunch

4편_HR 기획을 위한 1단계

HR 업무들의 연관성 이해하기

by Simon Kim
비즈니스에 임팩트를 내기 위한 HR 전략을 기획하기 위해서
HR 각 기능들의 연관성을 명확하게 알고 있어야 합니다.



HR을 이제 시작하는 분들에게 "왜 HR 업무를 하고 싶으신가요?"라고 여쭤보면 많은 분들이 "사람에 대해 이해하고 사람을 좋아하는 것이 저의 강점이어서요." 또는 "사람들을 성장시키는 것이 재밌고 제가 잘하는 것이어서요."라는 답변을 주시곤 합니다.


그다음 "어떤 HR 업무를 하고 싶으신가요?"라고 여쭤보면, "HRM이요.", "HRD요.", "리크루터요.", "HRBP요." 등 다양한 기능들에 대해 답변을 주십니다.


그러면 저는 그분들이 더 잘 방향성을 찾아가실 수 있도록 본격적으로 HR의 본질과 각 기능의 연관성에 대한 설명을 드립니다. (라고 쓰고 이를 가장한 꼰대짓(?)을 시작합니다 하..ㅎ..ㅏ) 사실 이에 대한 설명을 드리는 이유는 이것이 HR 기획의 근간이 되며, HRer의 커리어 패스의 기본이라고 생각하기 때문입니다. 그럼 HR 업무가 서로 어떻게 연결되어 있는지 살펴보고 기획 단계에서 어떤 부분을 고려해야 하는지 알아보겠습니다.


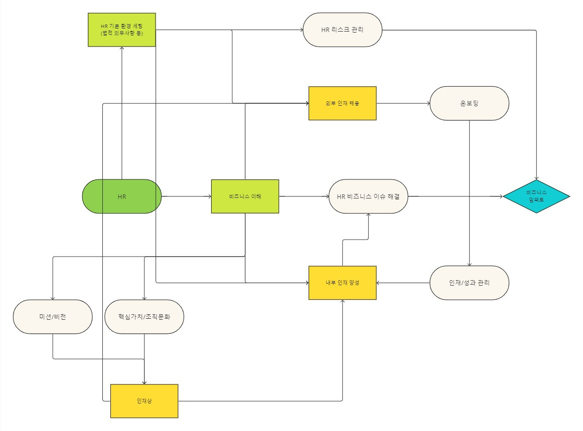
+ Flowchart - Frame 1.jpg

HR 기능을 단순화하고 또 단순화해도 위 이미지처럼 꽤나 복잡한 플로우 차트의 관계도를 얻게 됩니다. 이를 글로 풀어서 설명하면 다음과 같습니다.


HR에서 비즈니스 이해를 기반으로 회사의 미션과 비전 그리고 핵심가치/조직문화를 정의하고 내재화하여 인재상을 정립합니다. 이 인재상을 기반으로 외부에서 인재를 채용하고 내부의 인재밀도를 높여 비즈니스 문제를 해결합니다.


HR에서 또한 매우 중요한 파트는 HR의 기본 환경을(근로기준법 준수 등) 세팅하고 리스크를 관리하는 것입니다. 법적인 사항을 준수하고 리스크를 관리하는 활동은 문제가 없을 때는 드러나지 않지만 문제 발생 시 비즈니스에 매우 큰 영향을 줍니다. 이는 외부 인재 채용내부 인재 밀도를 높여 비즈니스 문제를 해결하는 과정에서도 꼭 필요한 HR 활동입니다. 이처럼 HR의 다양한 기능들은 서로 연결되어 비즈니스 임팩트를 만들어 내게 됩니다.


그렇다면 실제 기획에서 이러한 연결고리들이 어떻게 작동되는지 예시를 통해 살펴보겠습니다.


문제 상황 : 외부에서 채용된 경력직 구성원들이 적응에 어려움을 겪고 있음. 이로 인해 추가 채용을 하더라도 속도는 더욱 더뎌지고 있으며 성과가 나지 않고 있음.


문제 정의 및 구체화

1. 신규 입사자 : 온보딩 과정에서 구체적인 목표가 주어지지 않아 명확한 방향성을 갖고 업무 하기 어려움. 경력직이라는 이유로 모든 것을 찾아서 해야 하기 때문에 시행착오가 많음. 새로운 업무 환경에 대해 적응을 도와줄 동료가 부재함. 이로 인해 성과를 빠르게 내는 데에 어려움이 있음.

2. 리더 : 신규입사자 관리에 대한 가이드가 없어 도움을 주는 데에 어려움이 있으며 팀 매니지먼트와 실무로 인해 우선순위가 밀리게 됨.

3. 협업 동료 : 신규 입사자에게 알려주는 것보다 본인이 직접 하는 것이 빠르고 본인이 알려줘도 되는지가 애매하여 협업에 어려움이 있음


HR Action : 온보딩 프로그램 리뉴얼

개인의 문제가 아니기 때문에 인재상이나 채용 과정 (면접 질문이나 방식, 채용 기준 등)의 문제는 아님. 또한 특정 조직이 아니라 전반적인 신규 입사자들이 겪는 문제임으로 조직 진단을 통한 조직 문제를 해결해야 하는 영역이 아님. 온보딩 프로그램 리뉴얼과 명확한 가이드라인 제공을 통해 신규 입사자의 적응을 도움으로 문제 해결이 가능할 것으로 판단됨.


1. 리더

- 회사/업무 적응을 위한 버디 지정

- 조직별 온보딩 프로그램 세팅 및 운영

- 입사 2주 이내: 시용(수습) 기간 목표 세팅을 통한 성과관리 (인재상 및 성과 기반)

- 매주 1on1 미팅 : 성과 관리 및 적응 지원

- 입사 2개월 : 시용(수습) 기간 중간 피드백

- 입사 3개월 이전 : 시용(수습) 리뷰/평가


2. HR

- 입사 전 : 근로계약서 작성, 필수 서류 제출, 출근 안내

- 1일 차, 2일 차 체크인 미팅 (미션/비전, 핵심가치/조직문화, 일하는 방식 등 교육)

- 입사 1개월 이내: 적응을 위한 1 month 체크 미팅 (by HR)

- 조직장 가이드 작성 및 배포

- 버디 가이드 작성 및 배포

- 시용(수습) 리뷰/평가 시스템 기획 및 세팅

- 온보딩 프로그램의 지속적인 모니터링 및 고도화


HR Action의 기대 효과

비즈니스 문제 상황으로 정의된 부분들을 온보딩 프로그램을 통해 해결하여 외부 인재가 빠르게 회사에 적응하고 내부 인재가 되어 비즈니스 임팩트를 만들어 내도록 함.



위의 예시처럼 HR 기획에는 문제 상황을 해결하기 위해 연관 있는 각 HR 기능들이 모두 고려돼야 합니다. 온보딩 전략이라는 하나의 기획에 인재상, 성과 관리, HR 기본 사항 준수(근로계약서 작성) 등이 포함되는 것처럼 말이죠.


결론은 HR을 잘하려면 사람을 좋아하는 것만으로는, HR의 어느 특정 한 기능만 잘하는것으로는 어렵습니다. 진정으로 비즈니스 임팩트를 만들어 내기 위한 HR 업무를 하기 위해서는 비즈니스의 큰 그림 안에서 HR의 기능별 연관성을 이해하고 있어야 합니다.


다음 글부터는 비즈니스 문제해결 과정에서 실제 활용할 수 있는 채용 파이프라인 구축하는 법, 평가 체계 세팅 하는 법. Job Level 세팅하는 법 등 HR의 구체적인 전략과 전술, 방법론 등에 대해 공유해보고자 합니다.

keyword
작가의 이전글3편_HR, 비즈니스 얼마나 알아야 할까?