brunch

허리디스크 치료 잘하는 광주 한방병원 - 근위축의 회복

근육 위축이 된 경우에 전침치료로 회복이 가능한 이유


페북 제목.jpg


안녕하세요. 청연한방병원 김지용입니다.

오늘은 허리디스크에 근육의 위축이 왔을 때 침치료가 효과적인 근거에 대해서 알아보도록 하겠습니다.



14494645_10210640524306937_3487493522923965913_n.jpg?type=w2




허리디스크는 추간판이 탈출되어서 신경을 압박하면서 다리로 저리고 아픈 증상이 특징입니다. 추간판 탈출증이 진행되면 다리의 근육이 줄어들어서 힘이 빠지는 증상이 나타나기도 합니다. 초기에 증상이 심하지 않으면 저린 증상만 있지만, 증상이 심할 때에 주로 다리에 힘이 빠지기도 합니다. 이런 증상을 일러 근육 위축 muscle atrophy라고 합니다.



9%EC%B8%B5-%EC%B9%98%EB%A3%8C%EC%8B%A41%EC%9D%B8%EC%83%81%EA%B8%89-2.jpg?type=w2



급성, 진행성으로 하지의 힘이 빠지는 소수의 증상을 제외하고는 대부분 보존적 치료가 가능합니다. 물론 초기에는 수술적 치료에 비해서 반응이 느리지만, 2~3개월 시간이 지나면 수술과 비수술의 예후가 동등하기 때문에 수술은 대부분 필요하지 않습니다.



http://spinepain.co.kr/220026443043



그런데 침치료를 하면서 환자들의 근력을 꼼꼼히 체크하고, 환자들의 허벅지와 종아리 두께를 측정하면서 치료하다보면, 환자들의 근력이 회복한 것을 알 수 있습니다. 이런 효과는 어떤 과정을 거쳐서 나온 것일까요? 아래의 논문을 통해서 그 근거를 확인할 수 있습니다 .



http://aim.bmj.com/content/early/2017/01/09/acupmed-2015-011005.short?rss=1




1.png?type=w2


본 실험은 동물 실험 논문입니다. 허리디스크의 환자들이 하지근력저하가 발생한 이유가 신경손상에 있는 것처럼 좌골신경에 주사처리를 통해서 하지 근력을 감소시키고, 전침을 통해서 근력이 회복되는지에 대해서 확인한 연구입니다. 정말로 좌골신경이 손상된 쥐의 위축된 근육이 회복했을까요?




2.png?type=w2




연구자들은 좌골신경에 신경독성이 있는 페니실린 주사를 하여 마비시킵니다. 이렇게 신경이 손상된 쥐는 다리 근육에 가해지는 입력 신호가 없기 때문에 근력이 감소되게 됩니다. 그리고 보행의 능력 역시 떨어질 것입니다. 본 실험에서는 보행 능력은 발자국을 통해서 객관적인 수치로 확인하였는데요, 이를 Sciatic nerve functional index (SFI)라고 합니다. 그리고 쥐의 다리 근육의 무게와 단면적을 통해서 근육의 밀도까지 측정하였습니다.



정말 침치료를 통해서 좌골신경이 손상된 쥐의 보행패턴, 하지근육의 양, 근육의 밀도가 회복했을까요?




3.png?type=w2




빨간색의 경우 신경손상을 일으킨 다음에 치료를 하지 않은 쥐이고, 파란색의 경우 2~4주차 사이에 전침치료를 주3회 한 치료군입니다. 그 결과 보행기능이 회복한 것을 알 수 있습니다. 통계학적으로 유의미하게 증가했습니다.



4.png?type=w2



5.png?type=w2



그리고 하지 근육의 근육량과 근육섬유의 단면적 역시 증가한 것을 확인 할 수 있습니다. 녹색의 경우 하지 근력이 손상되지 않은 그냥 정상 대조군이기 때문에 정상수치를 유지하고 있습니다.


특히 치료를 받지 않은 군을 보면 4주차까지 근육양과 밀도가 감소한 다음에 6주차부터 회복됩니다. 그러나 전침치료를 한 군에서는 4주차에서 바로 회복이 시작됩니다. 즉, 전침치료를 통해서 본래 발생할 근육 위축을 방지하고 회복하게 한 것입니다.




electro.jpg?type=w2





그런데 과연 어떤 기전으로 이렇게 회복하게 한것일까요? 먼저 agrin과 acetylcholine receptor에 대해서 먼저 이해해야합니다.


http://terms.naver.com/entry.nhn?docId=436428&cid=42411&categoryId=42411

blank.gif

http://terms.naver.com/entry.nhn?docId=436665&cid=42411&categoryId=42411



근육이 활성화 되기 위해서는 신경의 지배를 받아야 합니다. 즉, 신경과 근육의 접합부 motor endplate에는 신경전달물질을 받기 위한 아세틸콜린 수용체가 있어야합니다. 그래야지 신경의 명령을 받아서 일을 할 수 있습니다.



Picture15.jpg?type=w2



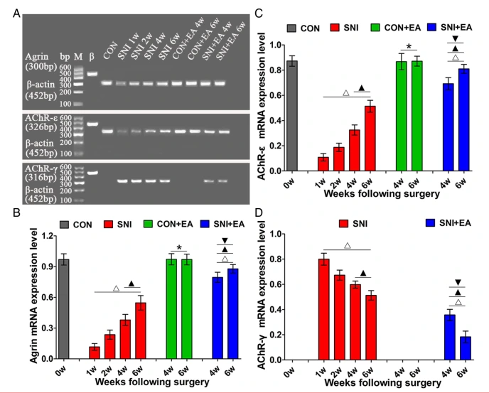
그런데, 근육에 있는 아세틸콜린 수용체가 태어난 초기에는 Gamma 타입이라고 해서 제대로 신경의 명령을 받지 못하는 미성숙한 상태로 태어나게 됩니다. 탄생 일종의 분화를 거쳐서 성숙한 Epsilon 타입의 아세틸콜린 수용체가 되어야 제대로 일을 할 수 있습니다. 그리고 이 과정을 조절하는 단백질이 Agrin입니다.


Agrin이 있어야 기능을 못하는 감마 아세틸콜린 수용체가 (AChR-r), 제대로 기능하는 Epsilon 타입의 아세틸콜린 수용체로 변하는 것입니다 (AChR-e). 그렇다면 전침치료 후에 우리의 예상되로 변해있을까요?



6.png?type=w2


네! 맞습니다. 전침치료를 한 경우에 Agrin과 AChR-e 의 유전자 발현이 증가하고, 그로 인해서 단백질 합성역시 증가한다는 사실을 본 연구진에서 발표했습니다. 즉, 신경손상의 회복이 유전자 수준에서 이루어진다는 것을 발표한 것입니다.


물론 동물실험이라는 한계가 있기는 합니다. 그러나 실제로 허리디스크로 인한 하지근력 저하 환자들에게 수술을 하거나 수술을 하지 않거나 중장기적인 근력회복은 큰 차이가 없었습니다. http://spinepain.co.kr/220346214485 (허리디스크 수술의 효과는 비수술에 비해서 겨우 6% 상위에 불과하다) 즉, 이런 임상적인 부분에서도 증명된 바가 있고, 이렇게 기전에 대해서도 동물실험으로 연구된 바가 모두 있기 때문에 더욱 믿고 치료받으셔도 좋을 것 같습니다.





청연한방병원은 광주 서구 / 양동 / 농성동 / 광천동 / 유덕동 / 치평동 / 상무동 / 상무지구 / 화정동 / 서창동 / 금호동 / 풍암동 / 동천동 / 평동 / 하남 / 송암 / 나주 / 함평 / 무안 / 화순 / 목포 / 담양 / 장성 / 고창 / 순천 / 여수 / 장흥 / 영암 / 한평 / 강진 / 장흥 / 보성 / 화순 / 광산 등에서 내원하실 수 있습니다.



15032054_10211059158492530_398879069508657714_n.jpg?type=w2



청연한방병원 상무점 병원장

한방재활의학과 전문의 김지용



학술활동
한방재활의학과 전문의
한방재활의학과학회 정회원
척추신경추나의학회 정회원
대한한의통증제형학회 정회원
한방초음파장부형상학회 정회원

대한도침의학회 정회원

FMS, SFMA certification
'움직임을 위한 가이드' 번역


외부활동
'한방재활의학과 진료실' SNS 채널 운영
한의약융합연구정보센터 칼럼 & IP
네이버 지식 iN 전문 상담 한의사
SBS 생활경제 건강 상담 한의사
메디컬리포트, ㅍㅍㅅㅅ 칼럼니스트
민족의학신문 '척추관절보감' 연재


봉사활동
여자 핸드볼 국가대표팀
트루드코리아
'KOMSTA' 봉사단 카자흐스탄
KCC 스위첸 - 김연아 아이스쇼
홍명보 자선축구경기 'Share the Dream Football Match'

CMB 꾸러기 축구단 주치한의사



SNS
Facebookfacebook.com/spineteller
Blog l spinepain.co.kr
지식_iN l kin.naver.com/kimjeeyong
Brunchhttps://brunch.co.kr/@goodbyepain
Instagram ㅣ instagram.com/kmd_kjy


keyword
매거진의 이전글광주 목디스크, 허리디스크에 효과적인 청연한방 도침치료