brunch

UX 디자인 프로세스

쓰면서 정리하는 UX 디자인 공부

by 헤일리

Design thinking에 입각한 UX 디자인 프로세스

Empathize with the users (learning about the audience)

Define the problem (identifying the users’ needs)

Ideate (generating ideas for design)

Prototype (turning ideas into concrete examples)

Test (evaluating the design)


Empathizing과 defining the program


종종 사용자 리서치란 이름으로 함께 진행된다.


퍼소나:

자신이 누구이며 무엇을 좋아하고, 무엇을 달성하고 싶어 하는지를 철저히 알 수 있다.


스토리보드:

영화 산업에서 차용된 아이디어. 사용자의 행동과 그들의 환경을 시각적으로 볼 수 있다.


Customer Journey Map (experience map):

타임라인을 따라 이루어지는 프로세스를 배치함으로써 디자이너는 상황에 다른 동기와 문제점, 요구사항의 변화를 이해할 수 있다. 사용자가 봉착하는 문제점을 식별함으로써 디자이너는 더 나은 상품이나 서비스를 제공할 수 있다.

Kerry-Bodine-Journey-Mapping-Template-Jan-2017.png 이미지 출처: https://kerrybodine.com/how-to-use-our-free-journey-mapping-template/




Ideation Deliverable (아이디어 산출)

Braninstorming

브레인스토밍은 디자이너 팀이 사용자 연구 단계에서 확인된 문제와 기회를 해결하는 방법에 대한 아이디어를 생성하는 프로세스이다. 이 개념은 가능한 한 많은 아이디어를 생성하는 것에 중점을 두고 있다. 나중에 디자이너는 가장 좋은 아이디어들을 뽑을 수 있다.

포인트는 팀원들이 모든 각도와 영역에서 자유롭게 탐구한다는 것.(the team members care free to explore all angles and realms.)


User flow

사용자 흐름도는 제품이나 서비스에 달성하기 위해 필요한 단계를 간략하게 설명한 차트. customer journey map과 달리 사용자 흐름도는 외부 요소는 무시하고 제품에서 발생하는 상황만 고려한다. (In contrast to the customer journey map, the user flow diagram considers only what happens with a product.)

이 다이어그램을 통해서 디자이너는 목표 달성에 필요한 프로세서의 효율성(efficiency)을 신속하게 평가할 수 있고 브레인스토밍을 통해 찾은 아이디어들을 정확히 찾을 수 있다.


Prototyping Deliverables

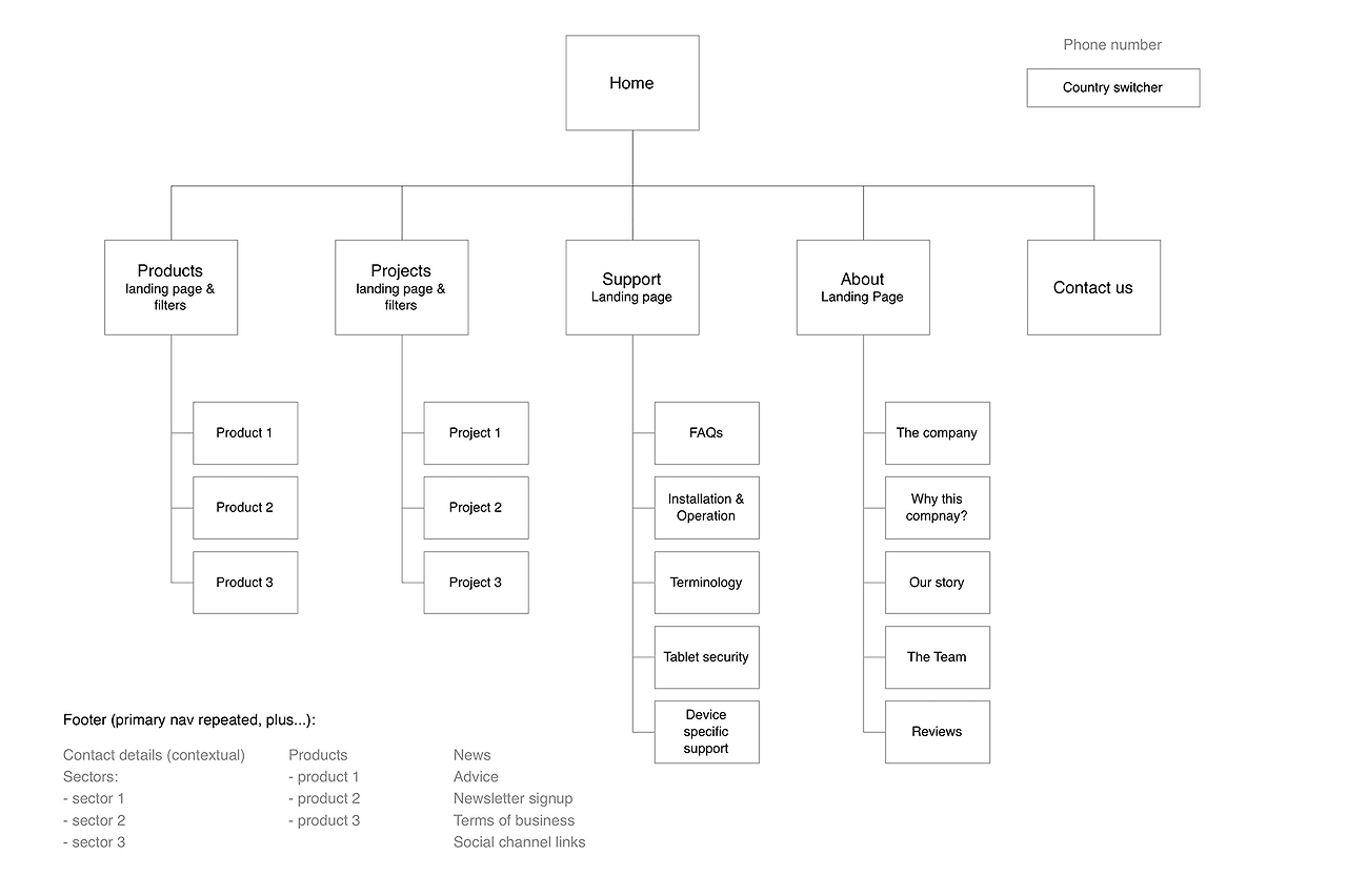
Sitemaps

사이트맵은 계층 구조와 탐색 구조를 보여준다.

sitemap-definition-example.gif 이미지 출처: https://www.everyinteraction.com/definition/sitemap/



Low-fidelity prototypes

사이트맵이 준비되면 각 화면에 콘텐츠가 배치되는 방법을 스케치할 수 있다.

low-fidelity 프로토타입은 시간적인 디자인의 세부 정보는 제거하고 디자이너가 내용을 어디에 어떻게 배치해야 할 것인지에 대한 느낌을 얻는 역할을 한다. 이 단계에서는 손으로 그린 프로토타입이 많이 사용된다. (빠르고 쉽고, 수정 용이)

이 단계는 시각적인 부분보다는 내용적인 측면에 중점을 둬야 한다.


High-fidelity prototypes

실제 화면에 표시되는 것처럼 제품의 모든 시각적 및 인쇄상의 디자인 세부 정보를 표시하는 단계. 물리적인 화면의 크기와 픽셀 등도 고려해서 주로 고객이나 이해 관계자들(stakeholders)에게 보여줄 때 많이 사용한다.


Interactive prototype

정적인 프로토타입을 더 이해하기 위해서 인터렉티브 프로토타입에선 상호 작용을 하는 대화식 데모를 보여준다.

위에서 언급 한 저 충실도 프로토 타입과 고정 충실도 프로토 타입은 정적 이미지 모음에 지나지 않습니다. 디자인을 더 잘 평가하려면 이러한 프로토 타입을 대화식 데모로 전환하여 상호 작용이 작동하는 방식을 보여줄 수 있습니다.




Evaluation Deliverables

Usability report

인터렉티브 프로토타입이 있으면 사용자 테스트를 할 수 있다.

그룹이나 개인을 초대해서 qualitative and quantitative 방법론을 적용할 수 있다. 디자인 평가 방법은 프로젝트에 따라서 달라지지만 일반적으로 사용자 평가 보고서는 다음의 단계를 거친다. 포인트는 이 보고서를 보는 대상에 따라서 중점적으로 다루어야 하는 것이 달라진다는 것이다. 즉, 매니저는 내 보고서에서 프로젝트가 끝나는데 얼마나 시간이 걸릴지가 궁금할 것이고, 디자이너는 고쳐야 하는 디자인 요소가 궁금할 것이며, 개발자는 기술적으로 필요한 부분에 관심을 가질 것이다.

배경 요약 : 사용 도구 및 장비와 연구에 참여한 사람이 테스트 한 내용 방법론 : 평가, 사용자에게 수행하도록 요청한 작업, 수집된 데이터, 사용된 시나리오, 참가자 및 인구 통계에 대한 평가 방법

테스트 결과 : 막대 차트 및 결과의 텍스트 설명과 같은 삽화와 사용자의 의견이 포함된 데이터 분석. 보고서를 전달할 대상자에 따라 섹션에는 사용된 통계 분석 유형과 같은 일부 기술적인 세부 정보가 포함될 수 있다.

결과 및 권장 사항 : 수집한 데이터와 발견 한 내용을 바탕으로 무엇을 권하고 있나? 잘 작동한 것, 그렇지 않은 것 및 이유도 적어 놓기. 디자인을 개선하거나 프로세스를 진행하기 위해 다음에 해야 할 일을 기술해 놓기.


Analytics report

제품이나 서비스가 출시된 후에 발견되는 사용자 분석 데이터. 실제 사용자의 경험 분석을 통해서 문제점을 보완한다.



Norman Nielsen 그룹의 2015 년 기사에는 UX 디자이너가 가장 자주 보고 한 UX 전달 물의 유형을 분석해 놓았다. 와이어 프레임과 프로토 타입이 가장 높고, 순서도, 사이트 맵, 유용성 / 분석 보고서가 그 뒤를 따르고 있다.

managers.png 이미지 출처: https://www.nngroup.com/articles/common-ux-deliverables/


keyword
매거진의 이전글인터렉션 디자인과 유저 빌러티란?