류마티스관절염 치료 원인 규명

일산백병원 김정곤 교수 ‘한빛사’ 등재

by 일산백병원

류마티스관절염 관절 파괴 원인 밝혀

일산백병원 김정곤 교수 ‘한빛사’ 등재


류마티스내과 김정곤 교수 이미지 사진3.jpg


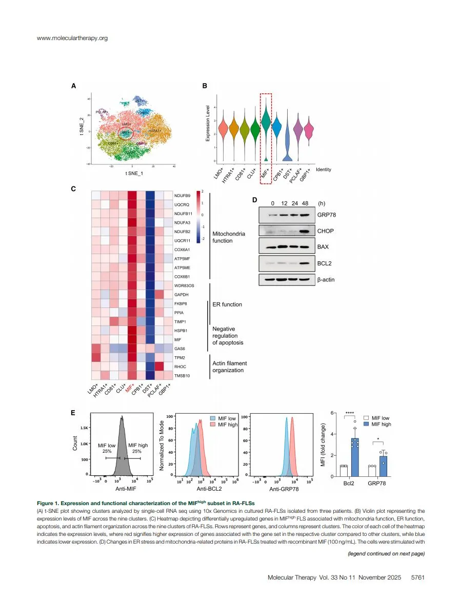
류마티스관절염은 면역 이상으로 관절에 염증이 생기고, 시간이 지나면서 연골과 뼈가 파괴되는 만성 질환이다.


인제대학교 일산백병원 류마티스내과 김정곤 교수는 관절을 지속적으로 파괴하는 병적 활막세포의 작동 원리를 밝혀내며 연구 성과를 인정받아 ‘한빛사(한국을 빛낸 사람들)’에 이름을 올렸다.


연구 결과는 세계적 생명과학 학술지 Molecular Therapy(IF 12)에 게재됐다.


1.JPG
2.JPG


김 교수 연구팀은 환자의 관절 활막세포를 단일세포 RNA 분석으로 조사해 염증 매개 물질 MIF를 과도하게 분비하는 특정 활막세포 집단을 발견했다.


이 세포들은 일반 세포와 달리 쉽게 죽지 않고 빠르게 증식하며 연골과 뼈를 지속적으로 파괴하는 특징을 보였다.


또한 연구팀은 갈렉틴-9(Galectin-9)이 이러한 병적 활막세포의 신호 전달을 차단해 관절 파괴를 억제할 수 있다는 사실을 밝혀냈다.


동물 실험에서도 기존 류마티스관절염 치료제와 비슷한 수준의 치료 효과가 확인됐다.


김정곤 교수는 “이번 연구는 염증 억제를 넘어 관절 파괴의 근본 원인을 조절할 수 있는 새로운 치료 가능성을 제시한 것”이라며 “앞으로 류마티스관절염 치료 전략 발전에 도움이 될 것으로 기대한다”고 말했다.


글: 일산백병원 홍보실 송낙중


김정곤 교수 연구논문 홍보 포스터1.jpg


매거진의 이전글“무릎 보존 수술” 나경욱 교수 국제학회 디렉터 참여