brunch

카테고리 데이터 및 정책

이커머스 카테고리 기획

by inun

이커머스 관리자시스템(Back Office)을 기획할 때 카테고리 기획이 업무 관심도가 적은 편이지만 중요도가 낮진 않다. 사용자가 상품을 찾는 방법을 크게 검색과 탐색으로 나눌 수 있는데 카테고리가 탐색에 해당되는 방법이기 때문이다. 서비스를 운영할 때 담당자는 사용자가 우리의 상품을 잘 탐색하고 있는지 조사하고 사용자 경험을 좋게 만들기 위해 카테고리 개편이라는 업무를 수행하기도 한다.


이커머스 기획자는 표준 카테고리와 전시 카테고리를 사용하는 것을 대부분 당연하게 생각한다. 하지만 관련 종사자가 아닌 경우 카테고리 하나만 사용하면 되지 왜 복잡하게 표준과 전시를 구분해서 사용하는지 의아하게 생각할 수 있다. 아래는 표준, 전시 카테고리를 사용하는 대표적인 경우이다.

1. 오프라인 등 기반사업의 기간이 긴 경우

2. 한 회사에서 여러 개의 이커머스 서비스를 운영하는 경우

3. 하나의 이커머스 서비스에서 여러 개의 샵을 운영하는 경우

4. 제휴 서비스가 여러 개인 경우

이런 경우를 살펴보면 이유를 유추할 수 있는데 표준, 전시 카테고리를 분류하여 사용하는 이유는 기준이 되는 카테고리 구조가 있어야 여러 사업적 요청사항이 발생할 때 엮여 있는 다른 접점의 영향도를 최소화하여 업무 대응이 가능해지기 때문이라고 볼 수 있다.


전시 카테고리의 일반적인 특징

- 표준 카테고리와 1:N 또는 N:N으로 연결된다.

- 대, 중, 소 등의 위계구조로 구성되어 있다.

- 카테고리의 최종 구성되는 UI는 상품 목록이다.

- 상품 목록의 정렬, 필터 기능 때문에 검색엔진과 연계되는 경우가 많다.


카테고리는 서비스에 직접적으로 노출되는 상품 목록 페이지로 연결되기 때문에 상품 목록을 함께 기획하는 경우가 일반적이다.

이때 상품 목록에서 상품의 정렬순서는 어떻게 할 것인지, 특정 상품만 어떻게 필터링할지 등의 문제들이 발생하게 되며 자연스럽게 검색 기능을 담당하는 이해관계자와 협의하게 된다.


카테고리 정렬

카테고리의 일반적인 정렬 옵션 : 추천순, 신상품순, 할인율순, 리뷰순, 낮은가격순, 높은가격순

상품목록 정렬 옵션 중 추천순이 없는 서비스를 찾기가 어렵다. 추천의 기준을 정하는 것도 서비스마다 다르며 기획자가 정의해야 하는 부분이다.

내부MD 등 사업담당자가 상품마다 중요도를 부여하는 점수, 판매량, 평점, 검색량 등 이러한 서비스적으로 의미 있는 값을 추출할 수 있는 요소들을 정의하고 이것들을 어떻게 계산할지 정의하여 추천순 기준을 세울 수 있다.

마켓 컬리의 정렬 예시


카테고리 필터

필터 기능은 원하는 상품을 골라내는 기능을 말한다. 필터의 옵션은 서비스마다 기준이 다르다. 그만큼 UX기획자가 어떻게 해야 사용자가 쉽게 상품을 찾을 수 있을지 고민을 많이 해야 하는 영역이다.

카테고리의 일반적인 필터 옵션 : 브랜드, 컬러, 사이즈, 제형, 가격대, 혜택유형, 배송유형, 품절여부 등

간혹 정렬(Sorting)과 필터(Filtering)를 구분하지 못하고 혼용하며 커뮤니케이션하는 경우가 있는데 명확한 커뮤니케이션을 위해선 바로 잡을 필요가 있다.

마켓 컬리의 필터 예시


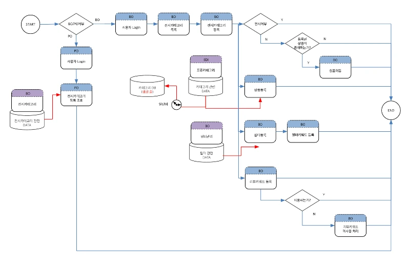
카테고리 Flow

아래는 전시 카테고리 관리 업무 Flow 예시인데 생각보다 복잡하다는 것을 알 수 있다.

전시카테고리 Flow 예시


카테고리 구조 만들기

사용자가 상품을 탐색할 때 상품 정보구조의 인지적, 시각적으로 정보전달 효율이 어떻게 되는지 고민하고 효율적인 카테고리 구조가 될 수 있게 여러가지 방법으로 고민해야한다. 카테고리의 위계구조적인 부분을 고민하며 동시에 카테고리명이 사용자가 잘 이해할 수 있는지 표현적인 부분도 함께 고민해야한다. 카테고리 구조를 고민할 때 주로 사용하는 방법론이 카드소팅이다.

스크린샷 2022-12-14 오전 9.11.59.png

생각보다 고려할 부분이 많기때문에 만만하게 보지 말고 깊게 고민해야하는 영역이 카테고리다.

keyword
매거진의 이전글이커머스 상품데이터의 종류와 정책