brunch

2. 우리도 만들어줘, 그런 서비스

성공적인 서비스 모델을 다른 사업에 적용시키며 일어난 일,

by 아리언니

이전에 오픈한 서비스가 참 좋은 반응을 얻었다.

방문객이 많은 4일간의 집중적인 박람회장에서 실제 회원 데이터 확보와 체계적인 안내시스템은

기존 교육업계 박람회장에서는 쉽게 볼 수 없는 풍경이었기 때문이다. 이번에 적용한 프로젝트도 박람회 고객정보를 전산으로 받는 프로젝트이다.


그러나, 과연 만들어진 시스템이 모든 곳에서 동일하게 적용될 수 있을까?


성공모델 벤치마킹과 그로 인한 부작용에 대해 오늘은 이야기해보려 한다.


그때 만든 거 우리 쪽에도 좀 해줘, 금방 하지?

물론 만들어진 시스템을 다른 곳에 맞게 적용시키는 건 아무것도 없던 상황보단 훨씬 수월할 수도 있다. 개발자와 기획자와 디자이너의 공수 파악이 용이하고 또 시스템 운영 시 이슈와 예외처리 등에 대해 닥치지 않고 예상할 수 있다는 점이다. 그렇지만, 분명 다른 강점을 가지고 사용할 서비스인데 상부에서는 모양을 같게 만들어 달라고 요청한다. 이름하여 '재개발', 아예 처음부터 만드는 거면 몰라도 해당 시스템에 덧붙이고 덧붙여서 동시 사용하게 하는 것은 고려해야 할 부분이 3배 이상 되는 것 같다.






Result

우선 해당 프로젝트 결과로는 박람회 종료 후 전산인력 감축, 정확한 고객 데이터 확보, 운영 이슈로 인한 문제, 브라우저 별 차이에 대한 무지, 상담사가 진정으로 원하는 정보 준비의 부족 등 아주 복합적인 결과로 마무리된 프로젝트이다.


투입비용은 직접비용 아이패드 에어 2대 구입 (43만 원 *2대) + 프린터기 189,000원+토너 290,000원 + 텔레릭25만원 (정가는 80만 원인데 이미 3개의 프로그램에서 사용 중이라 금액을 나눠서 지불했다.) + A4묶음 3개 3,670원*3개 = 1,600,100원

( 시스템이 없을 때는 당일 박람회 종료 후 아르바이트 생 2명 고용 일당 10만 원 지출 *4

매 박람회마다 400,000원의 비용이 매년 6회 이상의 박람회에서 지출)


간접비용 개발자의 M/M = 1/2 , 기획 및 디자인 M/M = 1/1 , 도메인 비용 이외 추가 간접비용은 없었다. 결론 적으로 본사 간접비용 제거 등 인력 비용이 많이 절감되었고, 무엇보다 정확한 고객 데이터 확보가 가능하게 되었다. 그로 인한 정성적 효과는 본사에 대한 파트너의 신뢰 강화, 영업활동에 실질적으로 필요한 데이터 제공을 들 수 있다.






Background


이번에 구축한 서비스는 유아교육박람회에서 방문객이 정~말 많은 사업부에서 사용하는 고객정보 확보 시스템이다. 해당 사업부의 특징으로는 1/ 박람회 매출이 높다. 2/ 그만큼 방문 고객도 많다. 3/ 프리미엄 이미지 브랜딩을 구축 중이다.라는 특징이 있다. 박람회 고객이 구매로 이어지는 일이 많은 만큼 고객정보를 더 디테일하게, 철저하게 수집을 해야 한다는 미션이 있었다.


그렇다면 어떤 고객정보를 받는가?

크게 기본 인적사항/ 영어교육에 대한 가치관/ 영어에 대한 아이와 부모의 커뮤니케이션이 있다.

우선 처음엔 적은 공수를 들여 진행하는 만큼 기존 설문 내용이 상담사에게 도움이 된다는 전제하에 설문 내용은 따로 손보지 않았다.



정보를 어떻게 받는가?

패드에 고객 휴대전화 번호를 입력하는 웹사이트를 통해 고객 정보를 받고 , 고객은 휴대전화로 도착한 문자로 설문조사를 진행하게 된다.

design by Suzie



그럼 어디서 어떤 경로로 받는가?

(1)이 표시된 부분이 고객 대기줄이 시작되는 부분이고, (2)는 (1) 보다 앞서 키패드에 고객정보를 확보하는 역할을 한다. (1), (2) 가 순서대로 서있는 고객의 전화번호 뒤의 4자리를 (3)에게 알려주면 (3)은 관리자 페이지에 들어가 고객정보를 검색 후 출력하고 (4)에게 준다. 그러면 (4)는 비어있는 부스에 고객을 배치하고 (5)는 고객을 해당 부스에 안내한다. 고객이 기다리는 시간을 짧게 하고 최대한 많은 고객이 들어갈 수 있게 앞부분에서 시간이 딜레이 되지 않게 하는 것이 매우 중요하고 대기시간 동안 (1), (4)의 고객응대도 중요한 포인트이다.







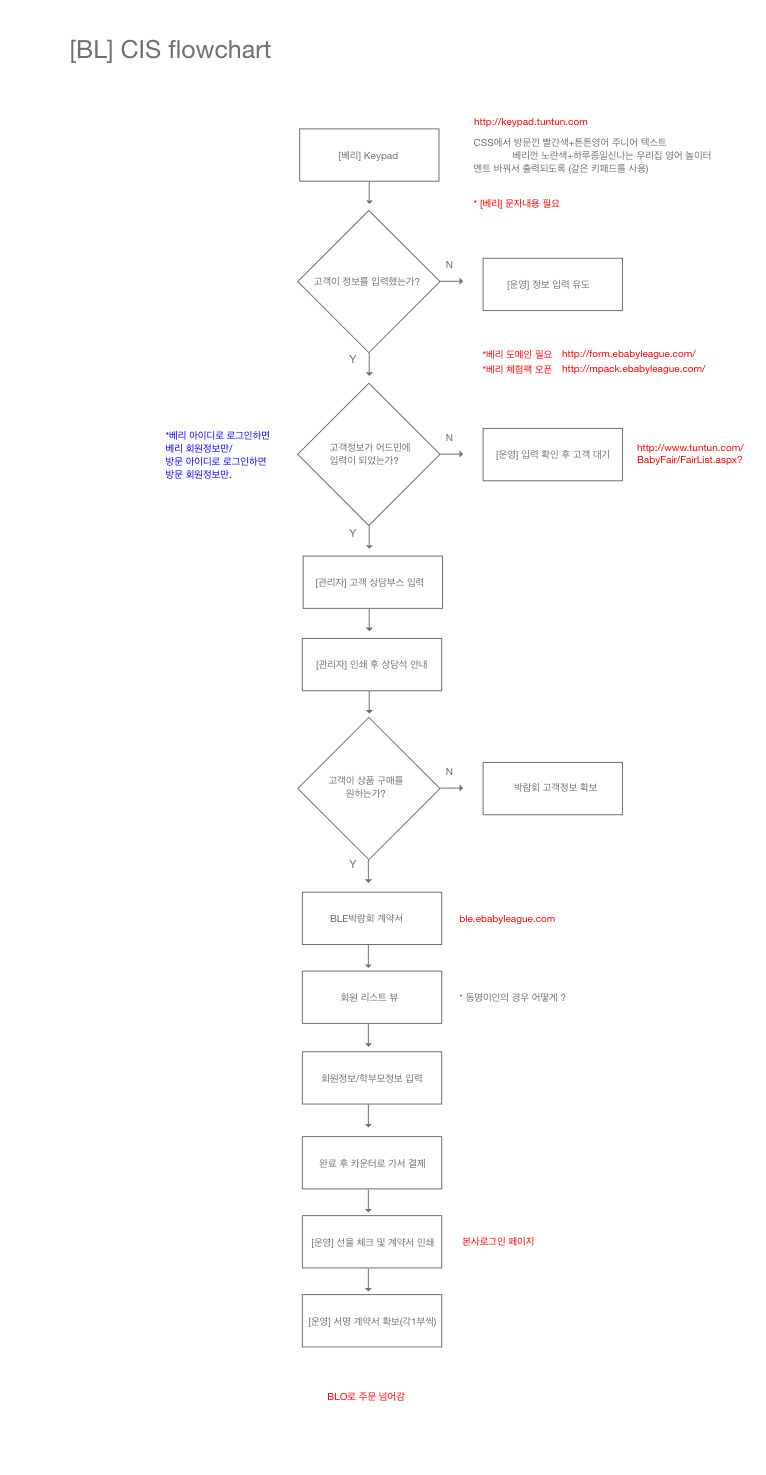
Service Process

기획 당시, 해당 프로젝트와 연관된 플로우들을 그렸다. 총 6개의 사이트가 유기적으로 연결되는 프로젝트이고, 이 프로젝트는 아래 도식에서 처음부터 중간까지이다. 관리자 페이지의 역할은 기존에 자사의 박람회에 상담을 진행한 적 있는지, 기존에 제품을 구매한 적 있는지 등까지 추가로 정보를 제공한 후 문서화해 제공한다.

사진으로 본 해당 프로젝트 프로세는 아래와 같다. 왼쪽에서 오른쪽 순서로 흐름을 보면 된다.

키패드에 고객정보를 확보하고, 고객 휴대전화로 설문조사를 진행한다.
고객정이 입력한 정보와 본사에서 확보한 정보를 하나의 인쇄물로 만들어 인쇄 후 고객을 상담 부스로 안내한다.


상담사에게도 필요한, 고객에게도 필요한 정보를 서로 주고받고, 더불어 본사에서도 실 회원 데이터를 확보할 만한 서비스. 말은 이상적이지만 실제로 운영을 하면서는 생각지도 못한 많은 문제들이 있었다.




Problem


이전에 진행해 본 프로젝트이고 추가된 부분이 적은 프로세스에서 어떤 문제가 발생했을까?


(1) 인터넷 통신망의 안전성 (박람회에서 에그 사용은 안 좋을 수도)

웹에서 정보를 받고 웹에서 실시간으로 정보를 관리하다 보니 인터넷 통신망이 정말 중요한데, 해당 사업부는 이 서비스 외에 30개 이상의 부스에서 통신망을 사용해야 하는 이슈가 있었다. 여기만 통신을 사용하는 게 아니라 대규모 통신을 하다 보니 운영 이슈가 컸다. 첫날 통신이 원활하지 않아 서비스 장애를 30분 정도 겪었다.


(2) 고객 안내의 어려움 (고객들은 정보제공에 반감이 크다)

이미 사전 신청이라는 제도를 통해 일부 고객정보를 확보한다. 하나 고객이 부스로 진입 시 사전 신청을 했다고 말을 해도 다시 번호를 입력해달라고 하는 운영이 고객의 반감을 산건 확실했다.

또한 어떤 내용을 추가로 기입해야 하는지에 대한 안내가 없다 보니 운영 담당자들도 많이 지쳤다.

시스템상에선 사전 신청 때 입력한 정보는 기 입력된 상태로 출력되고 추가 설문만 진행하도록 되어있다.


(3) 너무 긴 설문 ( 짐을 들고 유모차를 끌고 설문을 2분 하기에 고객은 힘들다)

고객정보와 조기 영어 교육에 대한 부모의 가치관, 경험 등 설문이 진행되는데 전 과정을 다 진행하면 약 2분 정도가 소요되다 보니 마지막 설문에선 이탈률이 높았다.


(4) 출력까지의 시간 (무조건 흑백)

고객이 입력을 다하고 대기하고 있으면 해당 고객정보를 본사 담당자가 관리자 사이트에서 고객번호 뒷자리 4개를 입력 후 인쇄하는데 종이로 쓰고 바로 들어가는 거에 비해선 인쇄라는 프로세스가 변수로 작용한다.


(5) 관리자 페이지의 사용성

기존 서비스를 약간 보수해서 성격이 다른 두 사업부가 함께 쓰고 있다 보니 사용성이 다소 떨어지는 감이 없잖아 있다. 그리고 초기 기획에선 설문을 모두 마쳐야 상담 설문지 pdf 인쇄가 가능했기에 만약 안내가 부실해 다 입력하지 않은 고객의 경우는 더더욱 불만이 많아졌다.


(6) 운영 기기의 낯섦

회사에서 우리실은 모두 맥을 사용해서 운영 때도 맥북을 가져갔는데 맥북의 최대 단점은 pdf 문서를 웹상에서 클릭하면 저장 후 인쇄를 할 수 있다. 윈도의 경우 pdf를 누르면 열기/저장이라는 옵션이 있어서 열기 후 인쇄를 누르면 되는데 한 단계가 추가되어 맥에 익숙한 사용자가 아니라면 대체하기 힘든 상황이다.

* 그리고 이렇게 실시간으로 서버에서 정보를 다운로드하여 인쇄하는 프로젝트의 경우 크롬 < 익스플로러 < 사파리 순으로 사용이 용이 히다. 사파리의 경우 다운로드 후 바로 PDF 문서가 열리기 때문에 클릭 수가 많이 준다.

(7) 앞선 동선에서 (4), (5) 프로세스의 간소화 필요

너무 많은 고객이 지속적으로 몰리다 보니 (4), (5) 업무를 진행하는 운영자들이 정말 많이 힘들어했다.

그래서 비어있는 부스를 실시간으로 한 자리에서 확인할 수 있는 서비스가 필요하다고 생각됐다.


(8) 동선에서 (1), (2)이 직접 적어서 순서 전달

고객이 줄 서있는 순서대로 정보를 (3)까지 와서 적어주다 보니 누락되는 데이터도 있고, 중복입력도 있었는데 (1), (2) 프로세스 진행 시엔 이 문제를 파악하기 어려워 (고객이 말하지 않으면 모르니까) (3)에서도 혼란이 있고 막히기도 했다.


쓰고 보니 문제가 정말 많다.




그렇지만 기획 후 운영까지 하루 10시간, 총 4일간 진행해보니 개선해야 할 점과 문제 되는 사항들에 대해 더 깊이 있게 파악되었고 현재 해당 문제를 해결하기 위한 설루션을 적어보려 한다.




Solution


1. 환경 설루션


(1) 인터넷 안전성 확보

시스템을 사용할 현장에 시스템 안정성을 확인해본다. 코엑스의 경우 유선 랜을 1대당 15만 원 정도 지불하면 제공해주는데 혹시 모를 상황을 대비해 하나 정도는 확보해두길 추천하고 또 Coex 무료 wifi가 잘 터져서 꽤 괜찮다. 단점이라면 2시간(예상)에 한 번씩은 다시 접속해야 한다는 것.


(2) 고객 안내를 위한 운영 체계화

고객 안내의 경우 아르바이트를 쓰는 경우가 종종 있어서 운영 가이드를 만들어야겠다고 생각한다.

각자 동선에서 최대한 움직이지 않고 침착하게 전산, 고객 대기줄 관리, 상담부스 인솔 안내 등 역할을 정하고 해당 역할에서 침착하게 운영할 수 있게 가이드가 필요하다.


(3) 운영 기기의 낯섦

맥 유저가 없는 곳에선 맥으로 운영하지 말자, 화장실 못 가고 싶으면 추천


(4) 인쇄 프린트

빠른 인쇄가 필요할 경우 프린트 흑백 설정을 꼭 확인하고 인쇄하도록 설정을 변경했다.

삼성 프린트 SL-C433W는 인쇄 색상 설정 시, 인쇄 애플리케이션에서 흑백으로 설정을 바꿔주면 된다.

해당 기기의 장점이 1분에 18장 출력인데 컬러로 되어있는 걸 확인 못해서 1분에 4장이 나오게 운영했었다.




2. 서비스 설루션


(1) 설문 프로세스 단축(사용자(상담자)가 진정으로 원하는 고객정보 제공 )

1차 설문, 2차 설문 프로세스 사이에 브리지 페이지를 없애서 자연스러운 입력을 유도했지만

더 더 간소화된 프로세스가 필요하다.


(2) 관리자 페이지 페이지의 사용성

기존에 쓰던 서비스를 함께 사용하다 보니 사용성이 다소 떨어져 2차 개편 때 사용성에 대해 기획을 해야겠다. 복잡한 환경에 한 가지 task에만 집중하도록 테스트를 하며 업데이트해야겠다. (복잡한 상황에서 대기 고객 순서대로 인쇄할 수 있도록). 기존에 사전 신청으로 받는 데이터와 현장 고객 데이터 카테고리를 분리해야겠다.


(3) 운영을 위한 서비스 구축

고객 안내 매뉴얼뿐만 아니라 부스 운영 또한 전산화시켜야 인력을 감축하고 효율적으로 일할 수 있을 것이다.

이 부분은 다음 과제로 진행할 예정이다.





이 글을 마치며 앞으로는 다른 사업부에 같은 서비스를 사용하는 일은 없도록 기획단계에서 더 많은 고민을 해야겠다. 2차 기획을 하루빨리 시작할 수 있도록 나 자신에게 동기부여를 해야겠다.

고객 대기순서대로 휴대전화번호 뒷 4자리 적는 과정
엉망진창 현장, 진짜 바빴지만 그래도 이런 운영은 안된다 앞으로.
그나말 깔끔했던, (3)운영 섹션
전경, 정말 어지럽고 정신없다.


2차 오픈 11월엔 컴퓨터, 아이패드, 프린터, 휴대용 와이파이를 제외한 물건은 부스에 놓지 않도록

운영 어시스트 플랫폼을 기획해야겠다. 그래도 들어온 데이터 보니 뿌듯하고 보람찬 프로젝트였다.

keyword