brunch

항공, 숙소, 일정까지 한 방에 <트리플> 킬

앱이 미쳐 날뛰고 있습니다.

by 하노마
해외여행이 사라져 버린 시대가 되었다. 발 없는 말이 천리를 간다던데, 발 달린 코로나는 천리고 만리고 온 세상을 다 집어삼킬 기세이다. 코로나가 없어진 세상을 상상해본다. 여행을 장려하고 마스크 따위는 전혀 필요 없는 그런 세상에서 사람들은 얼마나 자유롭게 살 수 있을까?

이처럼 여행이 다 사라져 버린 시대임에도 불구하고, <트리플>이라는 여행 관련 서비스를 선택해 역기획해보고자 한다. 여행이 다 사라져 버린 시대에 200억 투자를 유치해내는 여행 서비스, 도대체 어떤 매력이 있는 걸까?


여행의 모든 것, 트리플로 한 번에


<TRIPLE> Trip+People


2017년 5월에 서비스를 오픈한 <트리플>은 코로나로 관광 관련 사업이 곤두박질치던 작년, 200억 원의 추가 투자를 유치하며 누적 투자액 620억 원에 달하는 서비스다. 해외여행을 겨냥해 시작한 <트리플>은 코로나로 인해 국내여행으로 눈을 돌렸다. 이를 통해 추가 투자를 유치했을 뿐만 아니라 신규 회원이 50만 명 이상 늘어나는 등 성공적인 비즈니스 활로를 마련했다.


<트리플>은 여행자들이 편하게 여행할 수 있도록 항공, 숙박, 관광, 맛집 등 여행에 관련된 A to Z를 한 번에 제공하고 있다. 항공권을 예약하면 일정에 따라 숙소와 맛집, 그리고 들르고 싶은 곳이 있으면 그곳을 거쳐갈 수 있는 경로까지 알려준다. 더불어 다른 사람이 다녀온 일정과 경로, 장소에 대한 리뷰까지 한 번에 확인할 수 있다.


이번 역기획에서는 최근 <트리플>이 확장하고 있는 국내여행 서비스를 위주로 살펴보고자 한다.



<TRIPLE>의 핵심가치


<트리플>은 '여행을 여행답게', '여행자를 연구합니다', '여행의 시작부터 끝까지', 'NEXT, 여행은 트리플' 총 4가지 가치를 추구하고 있다.

<트리플의 핵심가치>


<TRIPLE>의 서비스


<트리플>은 '홈' 탭을 통해 여행 정보(OO(도시명) 여행, 국내 여행) 및 여행과 관련된 항공, 숙소, 투어, 혜택, 매거진 등 정보를 제공하고 있다. 더불어 특정 '도시' 정보를 접속할 경우, 여행과 관련된 ‘가이드', '항공', '숙소', '맛집', '혜택', '투어티켓' 등 관련 정보를 카테고리 별로 제공하고 있다.


'도시' 정보를 접속할 경우 '일정' 탭을 통해 등록한 여행 일정을 확인할 수 있으며 이외에도 여행과 관련된 정보를 제공하는 '여행 도구'와 일정 수립을 위해 저장(하트)해둔 관광지나 맛집, 가이드 등을 확인할 수 있는 '저장' 탭을 별도로 제공한다.

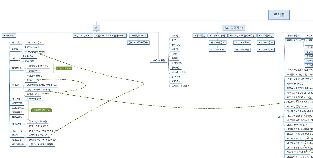
<트리플 서비스의 IA(Information Architecture)>, 크게 '홈' 탭과 '도시' 정보를 나누어 조사했다.
'도시' 정보란 국내/해외 여행 버튼을 눌러 도시를 선택하거나, 도시를 검색해 접속하는 화면이다. 검색한 도시 정보를 통틀어 보여주는 화면을 뜻한다. 더불어 위 IA에서 화살표는 해당 화면이 어떤 화면과 연결(어떤 정보를 끌어왔는지)되었는 지를 간략하게 표기했다.

더불어 '도시' 정보의 홈 탭에서 노출되는 정보는 주로 '도시' 정보의 가이드 정보에 포함되어 있는 화면과 연결되어 있다.


<TRIPLE>의 사용자 프로세스


<트리플>에 접속해보면 정말 방대한 정보를 제공해준다. 숙소 정보를 추천받거나 검색할 수 있으며 다른 사용자가 남긴 리뷰를 확인할 수도 있다. 인기 숙소나 동행자(혼자, 친구, 커플, 가족 등) 별 숙소를 추천해주기도 한다. 관광이나 일정, 맛집 등에 있어서도 유사한 서비스를 제공하고 있다. 또한 '내 스타일에 맞는 여행 추천받기', '가는 길에 들를 곳 추천받기' 기능 등을 통해 사용자가 고민을 덜 수 있도록 다양한 추천 정보를 제공한다.

여행자의 유형은 다양하다. 숙소가 중요한 사람, 음식이 중요한 사람, 힘들더라도 많은 곳을 들러보고 싶어 하는 사람 등 다양한 유형이 있다. <트리플>에서는 이처럼 다양한 여행자 종류를 고려해 다양한 카테고리의 큐레이션 정보를 제공하고 있다. 또한 '도시' 정보의 라운지 탭에서는 다른 여행자들이 남긴 리뷰를 확인할 수 있는 데, 이곳에서 리뷰를 남긴 여행자가 선택한 테마와(먹방, 액티비티, 힐링 등) 일정을 확인할 수 있다.


이처럼 일정 하나를 정하더라도 사용자는 정말 많은 정보를 확인할 수 있다. 이러한 사용자 프로세스를 간략하게 정리했다.


<트리플의 사용자 프로세스>
숙소 중심, 관광 중심, 맛집 중심 등 다양한 여행자 타입에 따라 일정을 정하는 프로세스가 모두 다르다. 그래서 프로세스를 정리하는 기준이 필요하다. 본 글에서 정리한 프로세스는 <트리플>에서 현재 제공하는 '내 스타일에 맞는 여행 추천받기' 서비스를 참고했다. 이 서비스에선 여행을 '일정 > 항공 > 숙소 > 투어/티켓 > 짐 싸기' 순서로 계획을 세운다(현재 Beta test 단계이다).


<TRIPLE>의 Pain point?


Pain point 1. <트리플>을 벗어날 수밖에 없는 순간

<트리플>에서는 기존에 예약한 항공편을 등록하거나, 없을 경우 항공편을 예약할 수 있다. 과거 해외여행을 위주로 서비스를 제공하던 당시에는 '항공'이 중요한 이슈였다. 일본이나 러시아 정도를 배를 타고 이동할 수 있으나, 많은 인구가 거주하는 서울에서 부산을 통해 일본에 들어간다고 하면 벌써 경로가 복잡해진다(이외 유럽, 미주 대륙은 대부분이 비행기다).


하지만 국내여행으로 눈을 돌리면서, '항공' 이외에도 다양한 이동 책이 생겨났다. 대표적으로 버스와 기차가 있다. 여행하고자 하는 도시가 공항과 멀거나, 자택이 공항에서 먼 경우 차선책인 기차를 이용할 수 있다. 하지만 현재 <트리플>에서는 기차 예약 서비스를 제공하고 있지 않기 때문에 어쩔 수 없이 KORAIL 혹은 네이버를 통해 기차를 예약하는 수밖에 없다.


그렇다면 왜 기차 예약이 <트리플>에서는 불가할까? 그 이유는 <코레일>과 업무 협약을 맺어야 하기 때문이다. 실제로 <코레일>과 업무 협약을 맺은 <네이버>, <카카오 T>, <와그트래블>과 같은 서비스에선 기차 예매 및 결제가 가능하다. 업무 협약은 두 기업 간 시너지를 낼 수 있는 부분이 있을 때 주로 이루어진다.

<코레일>은 간편 결제가 가능한 카카오페이, 네이버 페이 등 서비스를 제공받고, <네이버>나 <카카오>는 자신들의 기존 서비스와 연결해 시너지를 만들 수 있다. <네이버>의 경우 <네이버 지도>에 등록된 중소 상공인의 음식점 정보 등을 '스마트 어라운드' 서비스를 통해 제공하며, <카카오>의 경우 <카카오 T>를 통해 예매 시 기차역까지의 이동수단을 제공하고 있다. 또한 <와그트래블>의 경우, 투어나 액티비티와 함께 기차를 예매 시 할인해주는 '복합구매' 서비스를 코레일과 협약을 통해 제공하고 있다.


<다른 서비스에서 제공하는 기차 예매 서비스>, 좌측부터 <네이버 지도>, <카카오T>, <와그트래블>의 화면


기차 예매 및 결제 시스템 도입을 통한 앱 이탈 방지

앞서 다뤄진 앱 이탈의 순간을 방지하기 위해, <코레일>과 협약을 통한 기차 예매 및 결제 시스템을 도입할 필요가 있다. 하지만 최근 <트리플>은 항공 서비스에 많은 투자를 하고 있다. 그럼에도 불구하고 이러한 기차 예매 및 결제 시스템을 도입해야 하는 이유는 무엇일까?


첫째, 새로운 여행 상품 확보

현재 <코레일>은 KTX, 새마을/무궁화호, ITX를 활용한 기차 여행 상품을 72개 제공하고 있으며, 이외에도 지역별로 다양한 여행 상품을 보유하고 있다. 이러한 상품 대부분은 일정이 제공되고 있다. 이 여행 상품은 <트리플>이 사용자에게 새로운 여행 상품을 제안할 수 있을 뿐만 아니라, 일정에 대한 정보를 제공하는 데 도움이 될 것이다.


둘째, 포스트 코로나 시대를 위한 대비

<트리플>은 코로나가 오기 이전, 대만을 대상으로 한 글로벌 버전의 <트리플>을 기획했다(ZDnet Korea 2021. 2월 대표 인터뷰). 하지만 코로나로 인해 어쩔 수 없이 사업을 잠시 홀드하고 국내로 눈을 돌렸다. 국내 여행을 서비스하며 보유한 다양한 데이터와 인프라는 언젠가 다가올 포스트 코로나 시대에 글로벌 버전에 귀중한 자산이 될 수 있다.

2019 외래관광객 조사(한국문화관광연구원)에 의하면 외국인 여행객이 방한 전 가장 필요한 정보로 '이동거리 및 교통편'을 들었는데, 이러한 측면에서 항공뿐만 아니라 기차와 같은 다양한 교통편을 제공할 수 있다는 것은 큰 장점이 될 것이다.


그렇다면 <트리플>과 <코레일>, 두 서비스가 어떤 시너지를 낼 수 있을까? <트리플>은 <코레일>이 제공하는 기차 예약 및 결제 시스템을 사용할 수 있으며, 동시에 기차여행과 지역별 여행 상품을 제공받을 수 있다. 마찬가지로 이렇게 제공된 기차 예약 시스템을 통해 <코레일>은 기차 사용자 Pool을 제공받을 수 있으며 <트리플>을 활용한 여행 상품 홍보가 가능하다. 이에 대해 간략하게 아래 그림과 같이 정리했다.

<트리플과 코레일의 시너지>


Pain Point 2. 가이드도 Guide 받고 싶어요

더 이상 많은 정보를 제공한다고 해서 사용자가 만족하는 시대는 지났다. 사용자가 좋아할 만한 콘텐츠, 볼 법한 콘텐츠를 노출시켜 사용자의 만족을 이끌어내야 하는 큐레이션의 시대다.

컬럼비아 경영대학원에서 재밌는 실험을 진행했는 데, 식료품 부스에 잼 샘플 24종을 진열했을 때와 6종을 진열했을 때 사용자가 언제 구매를 더 많이 할지 살펴봤다. 연구결과 24종의 잼을 진열했을 때 방문객의 60%가 샘플을 맛봤지만 3%만 구매를 했고, 6종류를 진열했을 때에는 40%가 맛을 봤지만 30%가 구매 결정을 내렸다. 많은 선택지가 더 다양한 소비자 취향을 반영할 수 있을 것이라고 생각했지만, 반대로 너무 많은 선택지는 오히려 악영향을 준다는 결과였다.

<트리플>의 도시 정보 홈 탭을 여러 번 사용하며 아쉬웠던 점은 '가이드' 내용이 변화하지 않는다는 것이다. 관광 정보를 예약한 이후엔 숙소나 맛집과 관련된 가이드를 보여준다거나 하는 등 변화가 있을 것이라고 생각했다. 여러 시험을 해본 결과 가이드 내용은 크게 변화하지 않았다.


'도시' 정보 홈 탭의 변화 살펴보기

'제주' 도시 정보를 살펴봤다. 도시 정보 홈 탭은 크게 특정 기능을 연결하는 '기능 연결', '도시' 정보의 '가이드'에 있는 정보를 보여주는 '가이드 정보', 항공권 검색, 투어 티켓 검색 등 특정 화면으로 연결하는 '화면 연결', 랭킹 정보를 보여주는 '랭킹정보', 그리고 사용자에게 정보를 큐레이션하는 '큐레이션'으로 이루어져 있다(그림 위). 총 33가지의 작은 화면으로 구성된 홈 탭을 이러한 기준에 따라 나눠보면 아래와 같다(그림 아래)

<트리플의 '도시' 정보 홈 탭 구조>, 좌측부터 '기능연결', '큐레이션', '랭킹정보', '가이드 연결'이며 이외에도 항공권 검색 페이지로 연결되는 '항공권 찾기'가 있다.
<트리플의 '도시' 정보 홈 탭 구조를 기준에 따라 나눠본 그림>, 일부 화면에 대해서만 진행


어떻게 이러한 정보가 변화하는 지를 알아보기 위해 다양한 실험을 준비했다. 크게 여행 일정에 등록하는 경우와 여러 장소를 좋아요(저장) 한 경우로 나누었다.


가장 먼저 여행 일정을 두 개 만들어 여행 스타일을 다르게 했다(유명 관광지/SNS 핫플 <-> 여유로운 힐링/자연과 함께). 그 결과 노출되는 콘텐츠는 대부분 유사했다.

두 번째로, 여행 일정에 항공편, 숙소, 그리고 일정을 순차적으로 등록했다. 그 결과 항공편을 등록하면 기존에 노출되던 '특가 항공권(항공권 검색 화면 연결)'이 사라졌다. 이후 숙소를 등록했을 때는 별다른 변화가 없었으나, 일정까지 등록하자 '제주 투어/티켓 추천' 콘텐츠가 변화했다. 일정에 등록한 장소가 포함된 버스투어, 혹은 장소를 방문하기 위한 투어/티켓 등이 노출됐다.


다음으로 여행 일정에는 등록하지 않지만, 여러 장소를 좋아요 눌러둔 경우이다. 특정 액티비티 활동(서핑 등)을 주로 좋아요를 누른 경우 마찬가지로 '제주 투어/티켓 추천' 콘텐츠가 눌러둔 액티비티와 관련된 콘텐츠로 변화했다. 그다음 저장해뒀던 액티비티를 모두 좋아요 취소하고, 박물관이나 전시 위주로 좋아요를 누르자 기존에 변화했던 '제주 투어/티켓 추천'은 다시 액티비티를 누르기 전 상태로 변화했고 '내 취향에 맞는 추천 장소'에 체험, 박물관 등의 콘텐츠가 노출됐다. 마지막으로 숙소 중에서도 펜션 위주로 좋아요를 누른 결과, 기존에 박물관/전시 위주 콘텐츠가 나오던 '내 취향에 맞는 추천 장소'는 다시 이전 상태로 돌아갔으며, 펜션과 관련된 별다른 콘텐츠 변화는 없었다.


<트리플 '도시'정보 홈 탭의 변화를 알아보기 위한 다양한 실험 결과>

앞서 서비스를 살펴보고 실험을 해본 결과, 사용자에게 노출되는 화면은 좋아요 해둔 장소나 등록한 일정에 영향을 받는다. 주로 변화하는 '제주 투어/티켓 추천' 화면의 경우 좋아요, 일정에 추가한 장소와 관련된 티켓이 추천되며 '내 취향에 맞는 추천 장소' 또한 마찬가지이다. 별 다른 변화가 없는 화면은 '가이드' 탭에 있는 정보를 제공해주는 화면이거나 '랭킹 정보'를 노출하는 화면이다.


왜 이러한 가이드 화면은 변화하지 않을까?

<트리플> 김연정 대표 인터뷰에 의하면, <트리플>에서는 관광지나 맛집 등의 정보를 8:2의 법칙(*파레토 법칙)을 이용해 관리한다고 한다. 주로 사용자가 많이 찾는(80%) 장소(20%)를 관리하겠다는 것인데, 이러한 점이 가이드 화면 노출에도 적용되었다고 추측했다. 제주뿐만 아니라 여수, 강릉 등 다른 도시 홈 탭을 관찰해보면 대부분 저장수가 많은 가이드가 노출되고 있었다. 장소 정보와 마찬가지로 사용자(80%)가 많이 찾는 가이드(20%)를 노출한 것이다.

*파레토 법칙에 반대되는 롱테일 법칙도 있다.


가이드를 Guide 해주기

'제주' 도시만 하더라도 다양한 가이드가 있다. 그럼에도 불구하고 같은 가이드가 노출되고 있다. 사용자에게 필요한 가이드를 노출한다면 어떨까? 숙소를 고른 사용자에게는 관광지나 맛집을, 음식점을 고른 사용자에게는 카페를, 즉 사용자의 다음 Task를 위한 가이드를 제공하는 것이다.


ASIS 장소 정보, 가이드 정보

가장 먼저 사용자가 여행 일정에 등록한 장소에 따라 다른 가이드가 노출될 수 있도록 등록할 수 있는 장소 정보(구분점)를 정리했다. 그리고 사용자에게 제공되는 가이드 정보는 어떤 Depth로 이루어져 있는지 정리했다. 사용자가 여행 일정에 주로 등록하는 장소 정보는 크게 숙소, 맛집, 관광지가 있다. 가이드에 제공되는 정보는 여행 준비-정보-관광-맛집으로 구성되어 있다.

<트리플의 장소 정보와 가이드 정보의 구조>


ASIS '도시' 정보 홈 탭의 가이드 노출 방식(추정)

기존에 <트리플>에서는 어떠한 기준으로 가이드 정보가 노출될까? 크게 3가지 경우로 나눠 고민해봤다.
첫 번째, 가이드를 작성하고 등록, 관리하는 화면에서 노출할 가이드를 설정하는 경우이다. 다양한 가이드가 있음에도 노출되는 가이드는 정해져 있기 때문에 별도의 설정이 있을 것이라고 예상했다.
두 번째는 홈 탭 관리 화면에서 노출할 가이드 정보를 등록하는 경우이다. 홈 탭 관리 화면이 따로 있을 것이라고 예측하는 이유는 홈 탭에 있는 다양한 콘텐츠(기능 연결, 화면 연결, 랭킹 정보 등)를 어떻게, 어디에 노출시킬지 여부를 결정하는 화면이 필요하다고 생각했기 때문이다.

세 번째는 특정한 기준에 따라(저장수 등) 자동으로 가이드가 노출되도록 설정하는 경우이다. '제주' 이외에도 다양한 도시 정보의 홈 탭을 확인한 결과, 노출되는 대부분의 가이드가 다른 가이드 대비 저장수가 많은 가이드였다.

앞서 세 가지 중에서도 2번째 경우가 제일 적합한 추정이다. 그 이유는 가이드 정보 노출 방식이 다양하기 때문이다. 어떤 경우에는 A라는 가이드 하나만을 노출하는 반면, 어떠한 경우에는 A, B, C를 하나의 주제로 묶어 노출하는 경우도 있었다. 이러한 여러 경우를 모두 커버할 수 있는 방식은 2번째 경우이다.


TOBE '도시' 정보 홈 탭 가이드 노출 방식

관광, 숙소, 맛집 등 사용자가 정보를 찾고 계획을 세우는 각 과정을 Task라고 생각했다. 이러한 Task를 정하고, 완료 여부에 따라 변화하는 서비스가 무엇이 있을까? 가장 먼저 떠오른 것은 '할 일 관리 앱'이었다. 이곳에서는 Task를 어떻게 관리하는지 참고하고자 했다.

<할일 관리 앱에서 할일을 등록하고, 완료한 경우의 화면>, 좌측부터 Todoist, MS의 Todo, Google의 Keep

이러한 할 일 관리 앱에서는 사용자가 등록한 할 일을 중요도에 따라 상위에 노출되도록 할 수도 있고, 완료된 경우 별도로 저장되거나 완료된 Task가 별도로 노출되도록 하고 있다.


이러한 할 일 관리 방식을 사용자 화면(FO)이 아닌 관리자 화면(BO)에 적용하고자 했다. 현재 사용자의 Task에 맞춰 가이드를 노출하고자 했다. 이를 위해 홈 탭에 노출할 가이드를 등록하는 과정에서 사용자를 Task에 따라 나누고 노출시킬 가이드를 설정하도록 하고자 한다.

이미 <트리플>에서는 이와 유사한 형태로 화면이 노출되는 것을 확인할 수 있었다. 앞서 서비스 분석과정에서 본 '특가 항공권(항공권 검색 화면 연결)'이 항공편을 등록하면 사라지는 경우이다. 사용자가 여행 일정에 항공편을 등록하기 전에는 노출하고, 항공편을 등록하면 노출되지 않도록 설정된 케이스다.

이를 토대로 사용자의 특정 정보를 토대로 노출되는 화면이 있다면, 해당 정보를 등록하는 과정에서 노출 여부를 결정하는(예외처리) 방식이 이미 있을 것이다.


여행 일정에 등록된 정보에 따라 사용자 구분하기

여행 일정에 따라 사용자를 구분하기 위해, 장소 정보 구분을 동일하게 활용하고자 한다. 그 이유는 가이드에서 제공하는 관광, 맛집 정보 구분이 장소를 구분하는 정보와 유사하기 때문이다.

(관광명소, 테마체험, 음식점, 카페 <-> 추천 관광지, 테마여행, 대표 맛집, 테마 맛집, 카페)


<여행 일정에 등록된 정보에 따라 구분한 사용자 케이스> Case는 총 7가지로 숙소는 1가지로 산정하였다.
케이스는 총 7가지로 구성했다. 숙소 정보를 4가지로 구분하면 총 11가지가 될 수 있으나, 숙소는 1가지 케이스로 정했다. 그 이유는 사용자가 예약을 완료하고 일정에 숙소를 등록했을 경우, 해당 예약을 취소하고 숙소를 등록할지 여부에 대해 의문이 들었기 때문이다.


TOBE 가이드 정보 등록 화면 UI(BO)

앞서 살펴본 할 일 관리 앱과 유사한 방식을 적용해 현재 사용자가 등록하지 않은 일정 정보를 노출하는 방식으로 화면을 구성했다. 가이드를 등록하며 '음식점, 카페/디저트'를 체크했다면 해당 정보를 아직 일정에 등록하지 않은 유저에게 가이드가 노출되도록 구성했다. 이외 카테고리, 형태 등은 기존 홈 탭에 등록된 가이드 화면을 참고해 작성했다. 더불어 홈 탭 노출 여부를 가이드 목록 화면에서 확인할 수 있도록 '홈 탭 노출 여부'를 추가했다. 이 화면에서 가이드를 구분하는 카테고리와 소카 테 고리는 여러 가이드 정보를 확인한 후 공통되는 카테고리를 참고했다.


좌측 <TOBE 홈 탭 가이드 노출 설정 화면>, 우측 <TOBE 가이드 관리 화면>


본 개선안의 한계점 : 사용자 구분, 여행 일정 세분화 관리

본 서비스 개선안을 작성하며 한계점이라고 생각했던 부분이 있다.


1. 여러 숙소를 머물거나, 일정에 1개의 관광지만 등록했을 경우는 어떤 가이드를 추천할 것인가?

- 예를 들어 관광지를 등록한 사용자에게 음식점이나 카페/디저트 정보를 담은 가이드를 노출한다면 사용자가 관광지를 모두 등록했다는 기준은 어떻게 세워야 할까? 여행 일수 대비 관광지 등록 개수, Day별 관광지 등록 개수, 고정/변동 가이드 노출 개수 설정 등 다양한 방식을 고려할 수 있다. 이러한 기준을 나누기 위해 기존 사용자 Data를 토대로 여행 시작일, 중간, 여행 마지막일에 등록된 일정 개수 등을 확인해야 한다. 또한 '일정'이라는 정보를 DB에서 어떻게 저장하고 활용하고 있는지 고려해야 하는데, 만약 일정이 생성되고 Day(첫째 날, 둘째 날 등) 별, 일정별 Data가 관리되고 있지 않다면 꽤나 거대한 개선이 필요할지도 모른다.


2. 여행 일정을 모두 등록한 사용자에게는 어떠한 가이드를 노출할 것인가?

- 여행 일정을 모두 수립한 사용자에게는 어떠한 가이드를 노출하는 것이 좋을까? 만약 모든 여행 일정이 다 채워졌다면 어떤 가이드 정보를 노출할 지도 기준이 필요하다. 이 또한 기존 사용자들의 Data를 토대로 여행 중에 <트리플>을 접속해 주로 찾고자 하는 정보를 토대로 구성할 필요가 있다.


현재 트리플은 사용자 위치기반 서비스를 제공하고 있다. 사용자의 위치를 기반으로 주변 맛집, 관광지 등을 추천하고 있다. 가이드 정보는 이러한 추천 정보에도 활용될 수 있다.


마치며


즐거운 여행을 위한 '해야만 하는 일'을 덜어줄 수 있는 서비스


모든 하고 싶은 일에는 '해야만 하는 일' 이 따른다. 여행도 마찬가지이다. 원하는 여행을 떠나기 위해서는 항공, 숙소, 일정, 식당까지 여러 가지를 고민하고 결정해야 한다. <트리플>은 이러한 여행자의 피로를 덜어줄 수 있는 서비스다. 항공부터 숙소, 관광, 맛집까지 한 곳에서 알아볼 수 있을 뿐만 아니라, 여행자라면 궁금해할 법한 '가는 길에는 뭐 없나?'까지 해결해줄 수 있는 서비스다.

군에 다녀와 얼마 지나지 않아 떠났던 유럽여행은 내 인생에 잊지 못할 기억이다. 예산을 짜고, 비행기를 예약하고, 유럽 기차를 예약, 숙소를 알아보고, 어디를 갈지, 짐은 어떻게 꾸릴지 까지 정말 많은 것들이 있었다. 첫 여행이라 더욱더 조심하고, 때로는 피로하기도 했다. 하지만 혼자 떠났던 이 유럽여행은 내 인생에 잊을 수 없는 기억이다. <여행의 이유>를 쓴 김영하 작가는 "우리가 오래 살아온 공간에는 상처가 있다"는 말을 했다. 어쩌면 당시의 여행이 내게 뜻깊은 이유도 잠시나마 오래 살아온 공간의 상처를 잊을 수 있었기 때문일지도 모른다.


언젠가는 이 지긋지긋한 코로나가 사라지고 모두가 살아온 공간의 상처를 잠시나마 잊고 새로운 곳으로 떠날 수 있는 날이 오기를 빈다. 그런 우리의 Reset을 <트리플>이 보다 잘 응원해줄 수 있기를..




서비스를 역기획하며 가장 많이 하는 생각은 "아... 이거 아닌 거 같은데..?"입니다. 이러한 제 질문에 답을 찾고자 여러 뉴스 기사를 보기도 하고, 서비스를 보다 세부적으로 이용해 보기도 하죠. 그 과정에서 작게나마 무언가를 배워간다는 기분이 제게는 원동력입니다.


제대로 된 역기획이 맞는지, 누군가 알려주었으면 좋겠다는 생각을 합니다. 하지만 그런 고민을 떠나 일단 한 발 내디뎌 봅니다. 뉴턴은 이런 말을 했다고 합니다. "오늘 할 수 있는 일에 전력을 다하라. 그러면 내일에는 한 걸음 더 진보할 것이다." 제 스스로 내디딘 오늘의 한 발을 응원해주렵니다 :)


오늘도 어딘가에서 한 발 내딛기 위해 전력을 다하고 있을 누군가에게 함께 힘내보자는 응원을 보냅니다.

조금 긴 넋두리였네요, 오늘도 제 글을 읽어주셔서 감사합니다.

-하노마 드림.


<정보 출처>

12_트리플_출처.JPG


keyword
작가의 이전글갈 Z자로 걸어도 내 옷을 살 수 있는 <ZIGZAG>