brunch

스타트업은 어떻게 자금을 조달할까?

[Startup-Funding] 01. 스타트업의 자금조달 방법

by 세르파벤처스
001.png


안녕하세요 세르파벤처스입니다.


스타트업은 ‘새로운 기술과 혁신’을 바탕으로 사회가 겪고 있는 문제를 해결하고자 불확실성에 마주하는 기업입니다. 그래서 스타트업은 기존에 없던 새로운 제품과 서비스를 만들어내거나, 완전히 새로운 시장을 개척해야 하는 상황에 자주 놓입니다.


보통 제품이나 서비스가 개발되고, 시장의 지지를 얻어 안정적으로 자리 잡기까지는 오랜 시간이 걸리죠. 그렇다면, 이 성장의 시기를 스타트업들은 어떻게 견뎌내고 있을까요?


오늘은 스타트업의 다양한 자금 조달 방법에 대해서 알아보도록 하겠습니다.

002.png



003.png


먼저 스타트업은 중앙정부, 지자체 정부 기관에서 창업 지원금을 받을 수 있습니다. 중소벤처기업부, 정부 부처 진흥원, 지자체 진흥원 등 여러 기관이 창업기업에게 지원금을 지원하고 있습니다.


예비~초기 창업 기업을 위한 자금 지원이 다수이며, 멘토링이나 외부 투자 유치를 연계하는 경우도 많습니다. 보통 지원 규모는 1억 원 이내이며, 대표적인 사례로 예비창업패키지, 창업성공패키지, 초기창업패키지 등을 들 수 있습니다. 지자체의 정책과 운영 방식에 따라 특정 산업에 특화된 지원책을 나오기도 합니다.


ex) 로컬 크리에이터 창업 지원 사업 혁신분야창업 패키지 등


순수 지원금의 성격이 강해, 자금의 조달에 부담을 낮출 수 있다는 장점이 있지만, 선발과정을 거치는 것이 대부분이고 사용처가 정해져 있거나 지출 증빙을 위한 서류 작업이 다량 발생할 수 있다는 것이 단점입니다.


정부 지원 정책은 K스타트업과 각 지방의 창업 관련 지자체 홈페이지를 통해서 확인할 수 있습니다.

K스타트업 https://www.k-startup.go.kr/


004.png

정책 자금이란, 자금 조달이 어려운 개인/중소기업에게 정부의 재원으로, 은행을 거쳐 저금리로 자금을 지원하는 것을 의미합니다.


스타트업은 정부의 보증 기관(기술신용보증기금, 신용보증기금 등)으로부터 보증서를 발급받아 시중 은행에서 융자를 지원받을 수 있습니다. 기술신용보증기금(기보)와 신용보증기금(신보)는 사업에 대한 전반적인 심사를 통해, 보증서를 발급합니다. 기보는 기술에 초점을, 신보는 사업 전반에 대해 초점을 맞춰 심사를 진행합니다. 기보와 신보는 중복이 불가능해 하나의 기금만 받을 수 있다는 점도 주의해야 합니다.


<예시>

첨단 기술, 연구 기반 사업 → 기술 보증 기금

라이프, e-커머스 등 비 기술 베이스 → 신용 보증 기금


*기술신용보증기금: 기술 혁신형 기업에 기술 보증 및 평가를 중점 지원하는 중소벤처기업부 산하 기금관리형 준정부기관

**신용보증기금 : 담보능력이 약한 기업 채무는 보증해 자금 융통을 활발하게 하는 금융기관


또 다른 융자 지원 사업으로는 중소벤처기업진흥공단(중진공)의 정책 자금 융자가 있습니다. 중진공은 중소벤처기업의 성장과 경쟁력 강화를 위해 설립된 중소벤처기업부 소관의 정부기관으로, 중소/벤처 기업 육성을 위한 지원 사업을 운영하고 있습니다.


중진공_정책자금.png 중진공 지원규모_이미지 출처: 중소벤처기업진흥공단 홈페이지

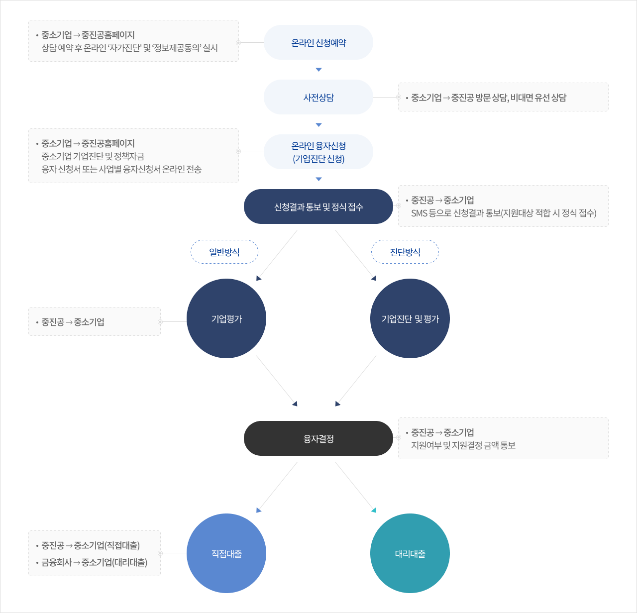
창업 초기 단계, 성장기, 재도약기 등 스타트업의 성장 단계에 따라 구분해 자금을 운용하고 있습니다. 중진공 정책 자금의 경우, 한도가 높고 대출 조건이 비교적 좋은 편이나 심사 과정이 까다롭고 예산 소진이 빠른 편입니다. 아래와 같은 절차를 통해 신청이 가능합니다.


중진공_정책자금(2).png 중진공 신청 절차_이미지 출처: 중소벤처기업진흥공단 홈페이지

005.png

한편 정부가 특정 목적 달성을 위해, 일정한 조건을 갖춘 기업에게 지원 자금을 제공하는 제도도 있습니다. 이를 정부 출연금이라고 하는데요. 대부분 개발이 시급한 기술이거나, 기업 자체적으로 개발이 어려운 기술 분야에 대해서 자금이 지원되는 경우가 많습니다.


중소벤처기업부, 기술정보진흥원, 각 지자체에서 시행하며, ‘연구 개발 지원’을 명목으로 한 자금 지원에 해당합니다. 기술 개발 성공 시 정부에 기술료 (약 10% 이상)를 납부하는 단서 조항이 붙는 경우가 있습니다.


대표적인 사례는 창업성장기술개발사업과 TIPS 사업이 있습니다. 창업성장기술개발 사업의 경우는 정부 단독으로, TIPS는 민간 운영사와 함께 진행되는 모델입니다.


TIPS 지원 정책에 대한 자세한 정보는 아래 글에서 확인하실 수 있습니다.

https://brunch.co.kr/@sherpa/32


006.png


정부나 지자체 외에 민간에서 자금을 조달하는 방법은 크게 투자유치와 대출로 나뉩니다.


대출의 경우, 창업자의 보유 자산 등을 심사하고 담보 대출로 진행되며, 정부 지원 자금이나 정부 지원 대출에 비해 고이자라는 부담이 있습니다.


투자 유치의 경우, 스타트업의 성장 단계에 따라 투자의 주체가 달라집니다. 제품/서비스를 개발 중인 초기 스타트업의 경우 개인인 엔젤투자자나 초기 스타트업 투자를 주로 진행하는 액셀러레이터, 초기 VC가 주요 대상입니다.


투자 유치는 기업의 성장 가능성 평가해, 지분을 대가로 채권을 발행하는 형태로 이루어집니다. 투자자들은 지분 획득을 통해, 스타트업 성장 후 이익 실현을 위해 투자를 하게 되며, 스타트업은 자금 확보를 통해 사업을 더욱 가속화시킬 수 있습니다.


다만 뜻과 관점이 맞는 투자자를 찾고, 만나고, 설득시키는 데에도 상당한 노력이 들며, 지분을 대가로 투자를 유치하기에, 경영권 확보를 위한 지분율 계산이 필요하는 등 세부적으로 신경 써야 할 요소가 많습니다.




기술, IT 기반의 스타트업의 경우, 초기 제품 개발에 많은 비용이 들고 시장 안착까지 오랜 시간 자금 조달에 어려움을 겪기 때문에 외부에서의 자금 조달을 고려하게 됩니다.


하지만 스타트업에게 투자유치나 정부 지원 사업 참여가 필수는 아닙니다. 외부 자금 확보는 창업자가 그리는 기업의 성장 방향과 사업 아이템/ 산업의 특징 등에 따라서 필요 유무가 결정됩니다. 창업자와 동업자들이 개별적으로 창업 자금을 확보할 수 있다면, 혹은 초기부터 매출을 확보해 성장을 이어갈 수 있다면 굳이 외부 자금을 융통하지 않고도 사업을 영위할 수 있습니다.


다음 편에서는 ‘투자 유치의 의미와 필요성, 장단점’에 대해서도 함께 알아보도록 하겠습니다.

로고jpg.png


세르파벤처스는 스타트업의 성장을 지원하고, 유망 스타트업을 발굴해 투자하는 액셀러레이터입니다. \초기 스타트업을 대상으로 '비즈니스 고도화와 IR 피칭 교육'에 중점을 둔 스타트업 육성 프로그램 하이크밸리를 연 2회 운영하고 있습니다.


✔️세르파벤처스가 더 궁금하다면?

https://link.inpock.co.kr/sherpa

keyword
작가의 이전글이제는 기업에게 이런 책임이 필요합니다