brunch

2025 프론트엔드 로드맵 : 입문부터 심화까지

by 스파르타코딩클럽

내가 무엇을 해야 하는지, 무엇을 빼먹고 있는지, 무엇을 열심히 해야 하는지 알 수 있다면 그 어떤 것에 대해서든 압도적인 성장을 만들 수 있을 것입니다. 하지만 그것들은 모두 좀처럼 알기 어려운데요.

성장하기 위한 열쇠를 알고 싶은 분들을 위한 좋은 개발자, 역량 있는 개발자가 되기 위해 걸어야 하는 길을 알려주는 지도가 있습니다. 오늘은 프론트엔드 개발자 로드맵을, 이어 다양한 개발자 로드맵을 소개합니다.

백엔드 개발자 로드맵이 궁금하시다면 아래를 참고해 보세요.
▶︎ 백엔드 개발자 로드맵 보러 가기


목차

1. 개발자 로드맵이란?
2. 프론트엔드 입문 로드맵
3. 프론트엔드 로드맵






개발자 로드맵이란?

roadmap-frontend-map.jpg

개발자 로드맵이란, 로드맵(roadmap)의 뜻과 같이 개발자가 되기 위해 걸어야 하는 길을 지도처럼 정리해 둔 것을 말합니다. 어떤 공부를 해야 하는지, 이 때 또 어떤 공부를 함께 하면 좋을지 등을 표기해 준 이정표와 같은 존재죠.

위에서 보실 수 있듯 내가 지금 어떤 상황인지, 혹시 내가 이것을 모른다는 사실 자체를 모르고 있지는 않은지 등을 점검하는 용도로도 사용할 수 있습니다. 오늘 보여드리는 프론트엔드 로드맵을 통해 어떤 것이 중요한지 함께 알아봐요.



프론트엔드 입문 로드맵

frontend-beginner-roadmap.png 출처 : Developer Roadmaps - Frontend Beginner

이제 막 프론트엔드 개발에 입문하는 중이거나, 공부를 시작한 지 얼마 되지 않은 개발자를 위한 대표적인 개발자 로드맵 제작자, Kamran Ahmed의 프론트엔드 입문 로드맵입니다.

프론트엔드의 상징이나 마찬가지인 HTML, CSS, JavaScript(자바스크립트)를 시작으로 기초를 만들 수 있는 몇 개념이 소개되어 있는데요. 이 중에서도 특히 중요한, 현직 프론트엔드 개발자가 생각하는 입문 기초 로드맵의 메인 포인트는 바로 이것입니다.

팀스파르타의 프론트엔드 개발자, 종우 님의 입문 로드맵 짚어보기!

프론트엔드를 처음 시작할 때는 프론트엔드의 기본이라 일컫는 HTML, CSS와 JavaScript(자바스크립트)에 특히 더 집중하시는 것을 추천합니다.

HTML 개념이 명확하지 않은 채로 리액트 등의 라이브러리로 넘어가게 된다면, 실무에서 문제를 해결하는 명확한 방법을 떠올리기가 어렵습니다. 어떤 문제든 라이브러리 내에서만 바라보게 되기 때문에 해결법의 시야를 넓히기 어려운 것인데요. MDN 등 양질의 문서, 공식 문서를 많이 읽어보며 개념을 잘 다질 필요성이 있습니다.

CSS(Cascading Style Sheets)는 의도한 대로 작동하지 않아 개발 입문기에 허들이 되는 경우가 많습니다. CSS를 공부하다 코드를 보고 상상한 것처럼 웹사이트에 적용이 되지 않는 것에 스트레스를 느끼고 분들을 심심치 않게 찾아볼 수 있습니다.

다른 건 해도 CSS는 너무 까다롭다고 말씀하시는 분들도 있죠. 그만큼 브라우저의 마음을 이해한다고 생각하시어 충분한 시간을 들여 익숙해지는 것이 좋습니다.

JavaScript(자바스크립트)는 프론트엔드의 근본이고 기초입니다.
프론트엔드는 ‘오류’라고 칭할 만한 현상이 일어나는 빈도가 적은 편이며, 그렇기 때문에 어디서 무엇이 잘못되어가고 있는지 알아채기가 어려운 경우가 많습니다.

개발 자체도 자체지만, 여러 현상에 기민하게 반응할 수 있는 개발자가 되기 위해서도 JavaScript는 기초부터 단단히 다져 보세요.



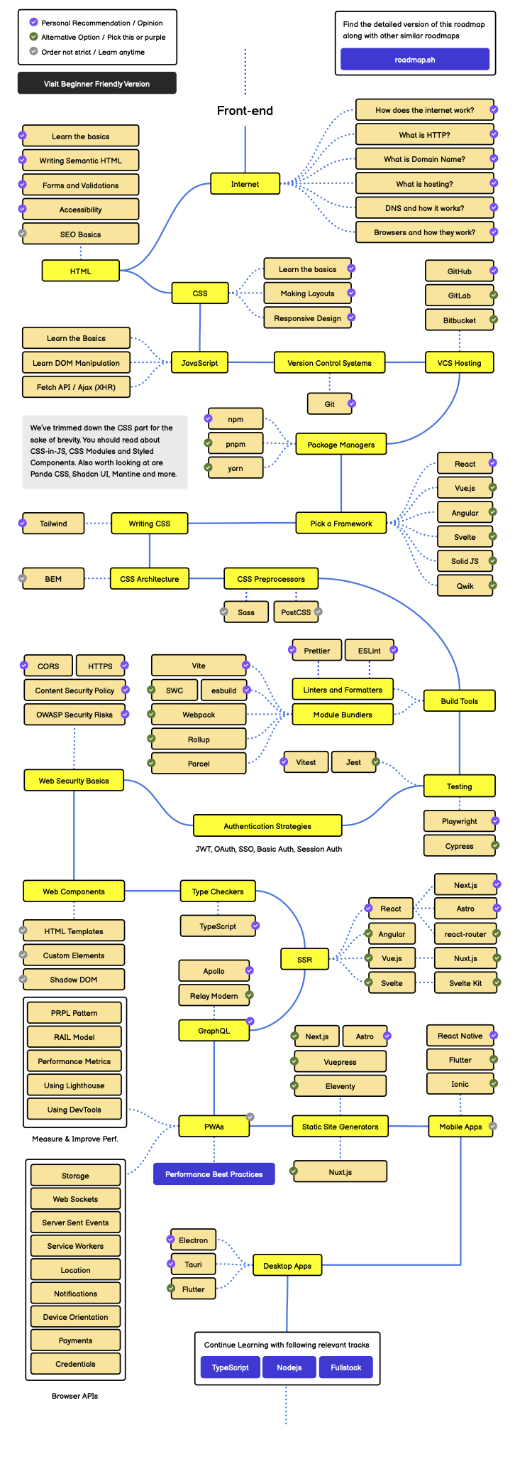
프론트엔드 로드맵

frontend-roadmap.png 출처 : Developer Roadmaps - Frontend Roadmap

프론트엔드 로드맵입니다. 위에서 먼저 보여드렸던 입문 로드맵과 이어지기도 하는데요.
중요한 프론트엔드 개념들을 매개체로 나무의 뿌리처럼 엮었습니다. 개념만이 아니라 해당 개념에 사용되는 언어나 프레임워크의 종류, CS 지식들도 간간이 포함되어 있어 메인 개념만이 아니라 같이 엮여 있는 곁가지들도 살펴 보시면 좋습니다.

그렇다면 이 로드맵에서, 프론트엔드 개발자로서 가장 중요한 개념은 어떤 것일까요?

팀스파르타의 프론트엔드 개발자, 종우 님의 로드맵 짚어보기!

프론트엔드 개발자에게 중요한 SSR 개념과 리액트를 확실히 공부하기를 추천합니다.
리액트는 현재 프론트엔드를 대표하는 라이브러리인 동시에 압도적인 사용 점유율을 기록하고 있습니다. SEO 측면에서의 중요성과 함께 미리 학습해 두며 꾸준히 살펴보는 것이 중요합니다.

SSR(Server Side Rendering)은 사용자의 프로덕트(서비스)사용 속도와 직간접적으로 연결되어 있는 기술이기 때문에 중요도가 높습니다.
SSR을 통해 더 빠르게 사이트의 내용을 띄워 줄 수 있는데요. 이는 사용자 경험만이 아니라 SEO적으로도 중요한 가치이기 때문에, 프론트엔드 개발자로서 반드시 제대로 알고 있어야 하는 개념입니다.


생각하신 것보다 로드맵이 길고 내용이 많았다면 시작도 하기 전 의지가 푹 꺾이실 수도 있습니다. 하지만 그럴 때면, 함께 이 길을 헤쳐나갈 파트너에게 도움을 받으면 됩니다.



내일배움캠프의 프론트엔드 로드맵

스파르타 내일배움캠프는 이 길고 긴 여정을 4개월로 압축해 한 토씨도 놓치지 않고 성장할 수 있는 프론트엔드 로드맵을 구성했습니다. 로드맵의 과정도 과정이지만, 무엇보다 그 길을 걷는 하루하루가 헛되이 사라지지 않도록 하루를 구성하는 것도 중요했는데요.

nbc-frontend-timetable.png

그렇기에 내일배움캠프의 하루는 위와 같이 구성됩니다. 오전 9시부터 오후 9시까지, 길다면 길고 짧다면 짧은 시간 동안 집중력이 흐트러지지 않게 전담 매니저님의 관리가 들어오는 것은 기본이죠.

또한 언제든지 문제를 해결하고 질문을 할 수 있도록 튜터님께서 24시간 상주하고 계십니다. 이렇게 치열하게 달리는 하루하루, 약 5개월간 어떻게 흘러가게 될까요?
스파르타가 공유하는 프론트엔드 내일배움캠프 로드맵은 이렇습니다.

nbc-frontend-curriculum.png

1주차 : 웹 개발 미니 프로젝트

웹 개발의 기본 구조와 전반의 흐름을 이해하기 위한 미니 프로젝트로 포문을 엽니다. 단순 이론 공부부터 시작해 암기하듯 시작하기보다는, 바로 연습 경기에 출전하는 느낌이죠.

팀 소개 페이지를 직접 만들어보며 웹 페이지 동작 원리를 이해하고, 개발자의 기본 소통 도구라고도 볼 수 있는 Git과 Github를 실습합니다. 더불어 개발 역량의 커리어패스와 개발자라는 직업에 대해 개발자 선배님과의 대화 세션 시간을 가집니다.


2-3주차 : 프로그래밍 기초

본격적인 프론트엔드 입문을 앞두고 언어의 기본기를 배웁니다. 자바 스크립트의 기초-심화 문법과 파이어베이스에 대해 학습하는데요. 알고리즘 세션과 더불어 이 때부터 ‘1일 1알고리즘 문제풀이’ 루틴을 소화하게 됩니다.


4-7주차 : 프론트엔드 기초

React 학습을 위해 변수, 객체, 배열, 모듈, 비동기 등 다양한 개념에 대해 배웁니다. 컴포턴트를 포함해 카운터 앱 실습으로 기초를 마치는데요. 그에 이어 css in JS, 전역상태관리, 리팩토링을 포함해 BaaS 숙련 단계까지 리액트 역량을 열심히 기르는 시간입니다.

그와 더불어 이 때에는 CRUD 기반 사용자 관리 중점 뉴스피드를 직접 전부 만들어 보는 프로젝트가 진행되는데요. 그 과정에서 현직 개발자의 섬세한 코드 리뷰와 개선점에 대한 피드백을 받아볼 수 있습니다.


8-9주차 : 프론트엔드 심화

리액트 심화 과정으로서, 비동기 프로그래밍부터 클라이언트 상태 관리, 인증/인가, 반응형 웹, 컴포넌트 스타일 도구 등에 대해 배우는 시간입니다.

이 때에는 아웃 소싱 프로젝트가 예정되어 있는데요. 실무에서도 많이 쓰이는 API를 활용하며 경험을 쌓을 수 있습니다. 물론 이 프로젝트에도 현직 개발자의 코드 리뷰와 개선점 피드백을 받아볼 수 있습니다.

더불어 네이버 출신 개발자와의 세션이 있습니다. 대기업 개발자의 특징과 가져야 하는 역량, 그리고 대기업이 개발자에게 원하는 것이 무엇인지 등 취업에 대한 솔직한 이야기를 나누어 볼 수 있습니다.


10-12주차 : 프론트엔드 플러스

단순히 프론트엔드 개발을 할 수 있는 사람이 아닌, 끊임없이 변화하는 개발 기술을 즉각 나의 일에 적용시킬 줄 아는 능동적인 개발자로서의 시선을 기르는 때입니다.

타입스크립트(Typescript)와 Next.js로 높은 코드 품질과 성능 향상을 목표로 하는 개발을 익힙니다. route handler를 이용해 풀스택(full stack) 개발까지 경험하여 다양한 경험을 할 수 있습니다.

또한 이 때에는 최종 프로젝트 이전 마지막 프로젝트인 심화 프로젝트가 예정되어 있습니다. 타입스크립트(Typescript), Next.js를 활용해 고성능의 웹 어플리케이션을 개발해 보는 건데요. 이를 통해 심화적인 내용을 완벽히 내 것으로 만들고 넘어갈 수 있습니다.


13-18주차 : 최종 프로젝트

최종 프로젝트는 내일배움캠프의 꽃이라고 불립니다. 지금까지 배운 것 그리고 그 이상을 이용해 최상의 결과물을 만들어내려 모든 수강생이 전력을 다합니다. 그러다 보니 자연스럽게 이 때 다시 한 번 폭발적인 역량 성장을 하는 분들도 많죠.

그래서인지 내일배움캠프의 수강생들은 이 최종 프로젝트의 결과물을 포트폴리오로 취업에 성공하는 경우가 많은데요. 어떤 지점이 멋진 결과를 만들어내는 것일까요?


MVP 구현과 배포, 트러블 슈팅까지 완벽한 경험

트러블 슈팅 경험이 바로 이력서에서 이 프로젝트가 강점을 가지게 해 주는 중요한 역할을 하는 매개입니다. 내가 만든 프로덕트, 내가 쓴 코드에서 ‘무엇이 잘못되어 그를 고치려고 어떻게 생각하여 무슨 방법을 시도했으며, 그래서 결국 어떻게 개선했는가’에 대한 내용은 나의 역량을 증명합니다.

특히 실무에서는 아무것도 없는 바닥부터 새 코드를 짜는 업무보다는 에러를 개선하고 새로운 기능의 유지보수의 기틀을 만드는 등 말 그대로 문제를 해결할(trouble shooting) 역량이 중요하기 때문에, 이 부분은 취업에서 매우 긍정적으로 작용합니다.


UI/UX 디자이너와의 협업

nbc-frontend-project.png

개발자들끼리의 협업이 아닌, 디자이너와 함께하는 정말 본격적인 협업 경험을 만들 수 있습니다. 프론트엔드 개발자와 디자이너는 실무에서는 결코 뗄래야 뗄 수 없는 관계인데요. 프로젝트에서부터 디자이너와의 협업을 해 보며 실무에 가까운 경험을 만들 수 있습니다.

nbc-frontend-portfolio.png

그와 함께 높은 퀄리티의 결과물도 함께 따라오죠. 디자이너의 손길이 닿아 훨씬 정교하고 멋진 디자인으로 MVP를 만들 수 있습니다.

개발자 취업 준비생, 혹은 이직 중 등 개발자로 일하고 있지 않은 상황에서 디자이너와 협업을 할 수 있는 기회는 흔치 않습니다. 실무에 가까운 프로젝트 경험으로 일할 준비가 된 개발자임을 보여줄 수 있습니다.

이렇게 취업에 성공한 분들의 이야기가 궁금하다면, 지금 바로 만나보세요.

▶︎ 프론트엔드 개발자 취업 후기 보러 가기








어떤 길이든, 길을 떠날 마음을 먹었을 때와 길을 떠난 지 얼마 되지 않았을 때가 가장 어려워보인다고 합니다. 그 뒤, 또 한 번 중턱에 다다랐을 때쯤 고비가 온다고들 하죠.

그러니, 힘든 것은 당연합니다. 너무 할 일이, 할 공부가 많아 보이는 것도요. 그러니 그와 함께 걸을 파트너를 만나 보세요. 내일배움캠프에서는 누구나 큰일 낼 수 있습니다.

▶︎ 내일배움캠프 프론트엔드 트랙 조금 더 구경하기

keyword