brunch

2025 게임 개발자 로드맵 : 서버와 클라이언트

by 스파르타코딩클럽

현대인의 취미를 나열할 때 꼭 빠지지 않는 것이 게임이죠. 예전에는 게임이 매우 불건전한 취미처럼 여겨졌지만, 게임 산업의 고도화와 더불어 스포츠화되고 다양해져 게임을 즐기는 사람들은 나날이 늘어나고 있습니다. 이제는 어린이들의 장래희망 목록에도 프로게이머가 등장할 정도일 만큼요.

그렇다면 게임을 만드는 사람은 어떤 사람일까요?
오늘은 게임을 만드는 게임 개발자가 되기 위한 로드맵을 공유해 드립니다.

다른 개발자들은 어떤 길을 걸을까요? 다양한 개발 로드맵도 둘러보세요.
▶︎ 프론트엔드 로드맵
▶︎ 백엔드 로드맵
▶︎ AI 개발 로드맵
▶︎ 플러터 개발 로드맵
▶︎ iOS 앱 개발 로드맵



목차

개발자 로드맵

게임 개발 산업의 성장세

게임 개발의 분류
1) 게임 서버 개발
2) 게임 클라이언트 개발

게임 개발 로드맵








개발자 로드맵

roadmap-game-map.jpg

개발자 로드맵이란, 개발자가 되기 위한 성장의 과정에 필요한 공부의 순서와 과정을 한 장으로 정리한 것을 말합니다. ‘로드맵(roadmap)’ 이라는 단어 말 그대로, 그 길을 걷는 과정의 지도와 마찬가지인데요.

게임 개발자가 되기 위한 과정을 설명하고 있는 게임 개발 로드맵을 공유하기 전, 게임 개발 산업은 지금 어떤 상황에 있는지를 먼저 한 번 돌아볼까요?



게임 개발 산업의 성장세

우리나라의 게임 산업은 이제 글로벌 빅 컴퍼니에도 이름을 몇 개씩 올릴 만큼 성장해 있습니다. 한국인들은 무조건 게임을 잘한다는 우스갯소리가 있을 정도인 만큼, 게임 산업에 대한 대중적 관심도도 높은 편이죠.

roadmap-game-higher.png

그를 증명하듯 국내 게임 산업은 날이 갈수록 급격한 성장세를 보이고 있습니다. 특히나 시장 규모 자체가 꾸준하게 성장하며 점차 게임의 장르적 넓이도 커져가고 있는데요. 최근에는 방치형 RPG, 수집형 RPG를 비롯하여 모바일 게임 시장도 폭발적으로 성장하고 있습니다.

roadmap-game-employee.png 출처 : 한국콘텐츠진흥원 - 2023 대한민국 게임백서

최근 문화체육관광부에서 K-게임 산업의 성장을 위한 ‘2024-2028 게임산업 진흥 종합계획’을 발표하며 이 기세는 더욱 앞으로 거세질 것으로 보이는데요. ‘P의 거짓’ 등 인기를 모는 콘솔 게임들이 오랜만에 등장한 이 때, 새로운 콘솔 게임계의 부흥기도 놓치지 않겠다는 겁니다. 이처럼 국내 게임 산업의 전망은 매우 밝습니다. 그를 방증하듯 게임 산업계의 종사자 수는 나날이 성장하고 있기도 합니다.

roadmap-game-benefit.png 출처 : 한국콘텐츠진흥원 - 2023 대한민국 게임백서

그에 따라 총 매출액도 꾸준한 성장세를 그리고 있습니다. 이러한 상황이니만큼 게임 업계로의 진입을 꿈꾸는 분들도 점점 늘어나고 있는데요. 그 중에서도 게임을 직접 만든다는 매력 가득한 게임 개발자에 대해 조금 더 자세히 알아보시죠.



게임 클라이언트 개발자와 게임 서버 개발자

게임 개발은 크게 클라이언트 개발과 서버 개발로 나누어 볼 수 있습니다. 두 개발 영역은 서로 맞닿아 있으면서도 약간은 다른데요. 어떻게 다른지, 둘은 무슨 차이가 있는지 알아보겠습니다.


게임 클라이언트 개발자

클라이언트 개발자는 게임 프로그램 자체를 개발해 플레이어의 움직임에 따라 게임 내에서 실제로 액션이 구동되게 만드는 일을 합니다. 또한 캐릭터, 배경, 그래픽, 이펙트(effect, 효과)등이 게임에서 구현되도록 만드는 일도 하죠.

그래픽을 포함한 플레이어들이 직접 활동하는 UI나 콘텐츠 개발에도 힘을 씁니다. 유저들과 맞닿아 있다는 면에서는 어쩐지 프론트엔드 개발자와도 조금 닮아 있지 않나요?

프론트엔드 개발자는 어떤 일을 하는지 궁금하시다면 아래 아티클을 참고해 보시기를 추천합니다.
▶︎ 2024 프론트엔드 개발자 : 프론트엔드 프레임워크, 개념, 종류, 하는 일, 취업 현황까지 살펴보기


게임 서버 개발자

서버 개발자는 게임의 서버를 다루며 플레이어들이 게임을 할 수 있는 터를 닦는 일을 합니다. 게임의 장르가 다양해지고, 점점 볼륨이 큰 게임이 늘어나고, 결정적으로 RPG의 시대가 열리면서 게임 서버는 그 중요도가 높아졌는데요.

오랜 시간 동시 접속하는 유저가 늘어나고, 그 유저들간의 소통이 중요해지면서 기본 구현 서버와 함께 네트워크 서버도 같이 증강될 필요성이 커진 것이죠.

플레이어의 움직임에 따라 게임 내에서 어떠한 활동이 일어나고, 캐릭터가 움직이고 활동하는 모든 것을 가능하게 하는 배경이 되는 것이 서버입니다. 서버가 없으면 온라인 게임은 구동이 불가능합니다.

그래서인지 게임 업계의 백엔드 개발자라고도 불리는데요. 게임 자체가 기능하도록 만드는 가장 근간의 개발을 하는 사람입니다. 백엔드 개발자가 어떤 일을 하는지 궁금하시다면, 아래 아티클을 한 번 읽어 보시는 것을 추천합니다.
▶︎ 백엔드 개발자가 하는 일과 전망, 공부까지 0 to 1

클라이언트 개발자가 A키를 누르면 칼을 휘두를 수 있도록 만든다면, 서버 개발자는 캐릭터가 서 있을 수 있고 플레이어가 로그인을 할 수 있는 곳을 만드는 것입니다.



게임 개발 로드맵

이렇게 점점 성장하고 있는 게임 산업 속에서, 직접 게임을 만드는 개발자가 되기 위해서는 어떤 공부를 어떻게 해야 할까요? 답을 담고 있는 게임 개발자 로드맵을 공유합니다.


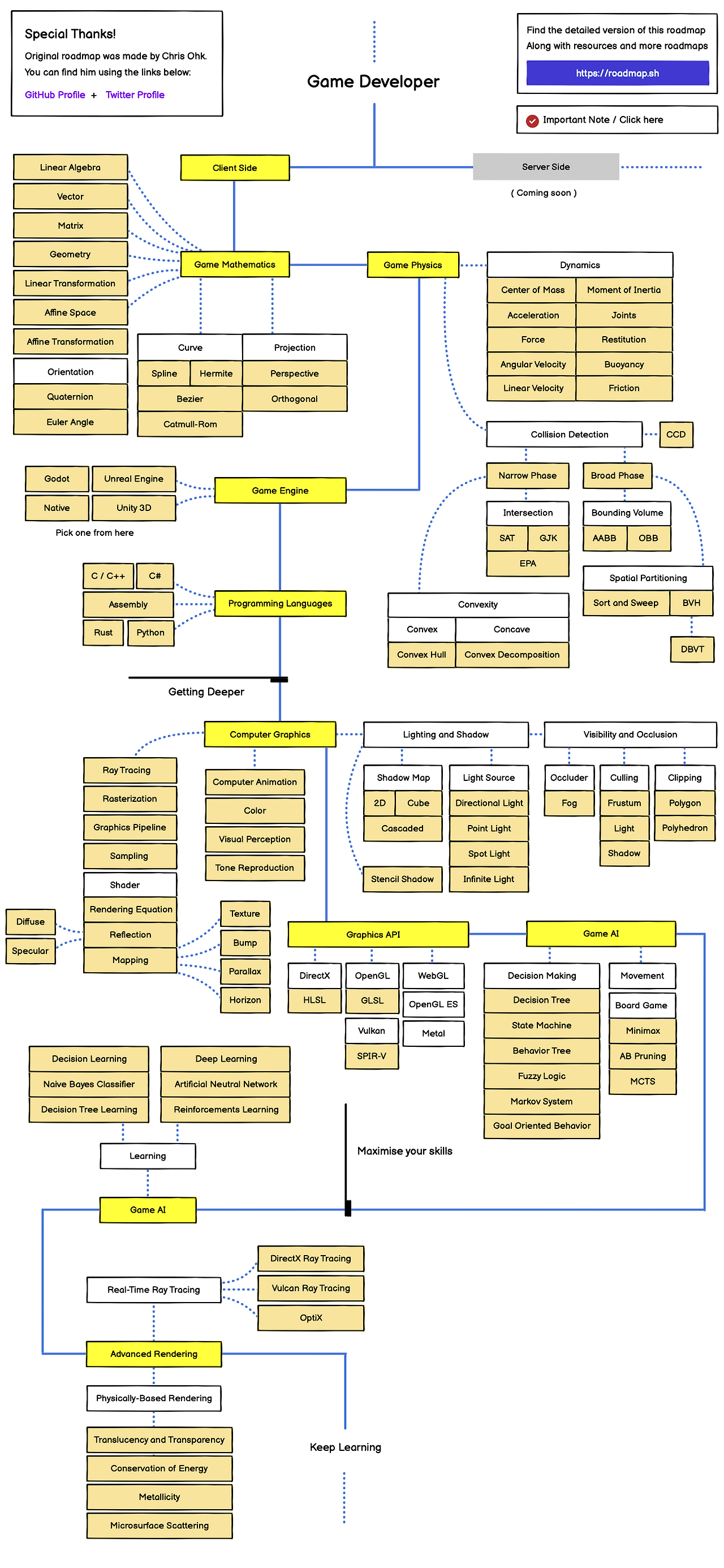
게임 개발 로드맵 : 클라이언트 개발자 로드맵

game-developer.png 출처 : roadmap.sh - Game Developer Roadmap

게임 개발 로드맵이자, 클라이언트 개발자 로드맵입니다. 어떤 공부를 언제, 어떤 것과 함께하면 좋을지에 대한 정보를 담고 있는데요. 이 중 어떤 것에 더욱 집중해 보면 좋을까요?

� 스파르타의 게임 개발자 효성 님과 함께 게임 개발 로드맵 짚어보기

클라이언트 개발 로드맵에서 제일 중요히 짚어볼 부분은 엔진 선택입니다.
엔진 선택에 따라서 게임 개발자 커리어가 달라지기 때문에 매우 중요한데요. 또한 꼭 커리어뿐만이 아니라 내가 어떤 언어를 공부하게 될지도 달라지기 때문에, 여러 모로 비교해 보는 것이 좋습니다.

더불어 게임 AI도 잘 알아보면 좋습니다.
게임 속 흔히 말하는 ‘판정’, 게임 스토리의 흐름이나 이펙트에 따른 결과 등 여러 방면에서 AI가 쓰이고 있습니다. 어떤 때에 어떻게 쓰이는지, 그리고 왜 쓰이는지, 어떤 원리로 쓰이고 있는지를 명확히 알아보세요.



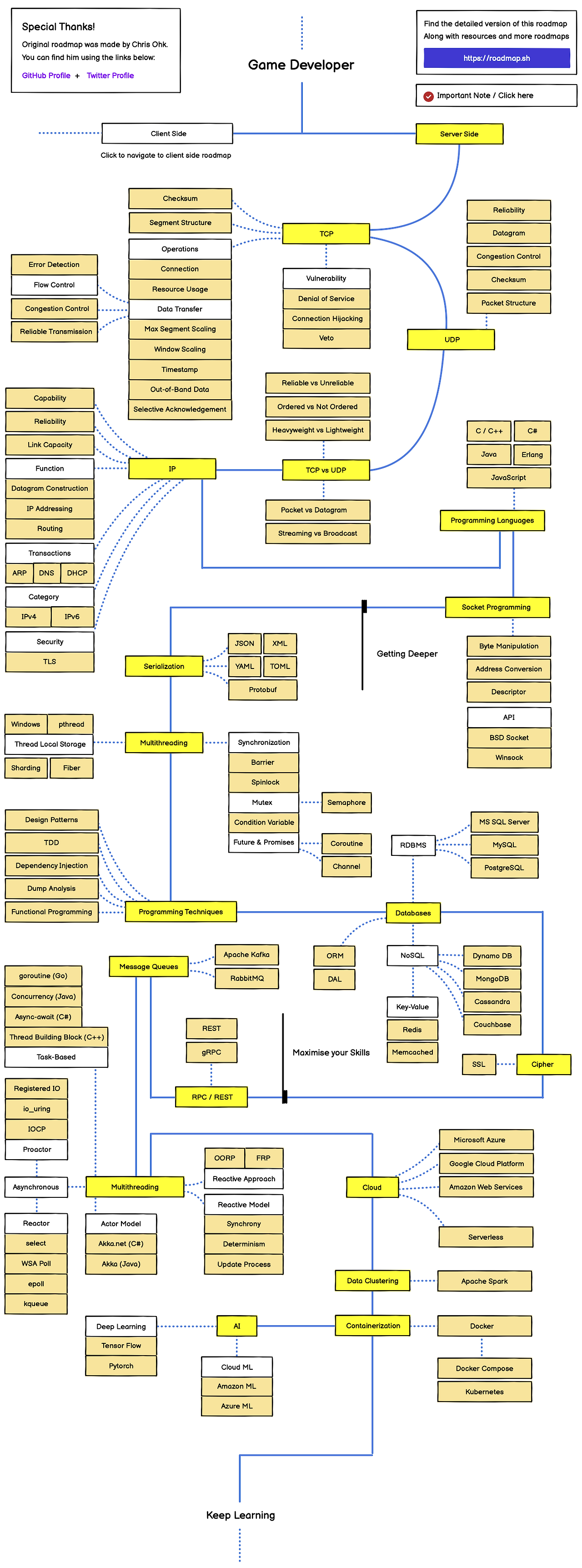
게임 서버 개발 로드맵

server-side-game-developer.png 출처 : roadmap.sh - Server Side Game Developer Roadmap

게임 서버 개발 로드맵입니다. 서버 개발자가 되기 위한 좀 더 세부적인 정보를 담고 있습니다. 이 중에서 서버 개발자로서 가장 중요하게 보아야 할 것은 어떤 것일까요?

� 스파르타 내일배움캠프의 게임 개발 트랙 PM 어진 님과 함께 게임 서버 개발 로드맵 짚어보기

서버 개발 로드맵에서 제일 중요히 짚어볼 부분은 TCP(Transmission Control Protocol)입니다. 이 부분은 게임 개발의 근간이 되기 때문에 매우 중요한데요.

Multithreading(멀티스레딩) 역시 중요하다고 말씀드리고 싶습니다.
정보 교환이 실시간으로 이루어지는 것이 중요한 게임 특성상 이는 반드시 필요한 부분인데요. 최근의 게임 서버 개발자 공고를 살펴볼 때 거의 100%의 확률로 등장하는 자격 요건 혹은 우대 사항일 정도이니 꼭 이에 대한 이해도를 높이시길 바랍니다.




게임 개발자 부트캠프 : 내일배움캠프 게임 개발 트랙

이 모든 과정을 함께 걸어줄 파트너가 있다면 어떨까요? 어렵고 힘든 길이지만, 지름길을 알려주고 지탱해 주는 것이 있다면 훨씬 더 가벼운 걸음으로 걸어갈 수 있을 것입니다. 내일배움캠프는 게임 개발 트랙 수강생 분들께 그러한 존재가 되기 위해 가장 효율적이고, 제일 학습친화적인 게임 개발 로드맵을 구성했습니다.

nbc-game-unity-curriculum.png

풀스택 미니 프로젝트 : 팀원 TMI 카드 게임

게임 개발 기초를 다지기 위해, 실습의 형태로 기본기를 다집니다. 함께하게 될 팀원들의 TMI를 카드로 만들어 이를 카드 게임으로 만드는 건데요. 협업의 경험과 더불어 게임 개발의 본격적인 시작을 해 봅니다.

Git에 대한 이해를 시작으로 튜터님들의 게임 개발 라이브 강의 해설이 함께하는데요. 이를 통해 게임 개발의 근간이 되는 인사이트로 눈이 뜨이는 경험을 할 수 있습니다.

프로그래밍 기초

게임 개발 언어의 기초와 자료 구조를 학습합니다. C# 언어 기초와 심화 문법에 대해 배우고, C#의 핵심 문법에 대한 라이브 특강이 예정되어 있습니다.

이 주차부터 개인 과제가 부여되며, 과제를 통해 자연스러운 응용과 복습을 할 수 있습니다. 게임 개발 부트캠프의 최종 목적은 모든 것을 스스로 생각하는 힘이 있는 진짜 개발자가 되는 것이기 때문에, 과제를 통해 충분한 난이도와 과정을 학습할 수 있게 돕습니다.

프로그래밍 심화 : 텍스트 RPG (C# -Console App) 게임 제작 프로젝트

본격적인 첫 프로젝트를 시작합니다. 텍스트 RPG 게임을 구현하며 C# 콘솔 앱으로 도잔하는데요. 전투를 포함한 텍스트 RPG 게임 구현을 통해 여러 가지를 경험합니다.

C# 언어 응용과 클래스와 객체 이해를 학습합니다. 이 때 데이터 변경 유지 등 데이터 관리에 대한 부분도 자연스럽게 함께 익히는데요. 실제 실무 협업에서 많이 쓰이는 Git과 Github를 통한 협업을 실습할 수 있고, 형상 관리에 대한 이해도도 높아집니다.

프로젝트를 하며 담당 튜터의 코드 리뷰와 개선점에 대한 피드백이 계속해서 이어집니다. 내일배움캠프에서는 24시간 튜터가 상주하고 있기 때문에, 즉각적인 소통을 통한 빠른 발전이 가능합니다.

주특기 기초 : 2D 게임 (고전 게임) 제작 프로젝트

2D 고전 게임 프로젝트를 통해 유니티(Unity) 기초를 학습합니다. 게임의 필수 요소를 모두 적용한 2D 게임을 만들어 보며 충돌과 그 처리에 대한 이해, 요구 사항을 기반으로 하는 게임 기획과 개발을 경험하는데요.

유니티(Unity) 환경과 게임 오브젝트, 스트립팅(scripting)에 대한 이해를 높입니다. 플레이어와 오브젝트 이동, 애니메이션 등 본격적인 게임 구동의 기본기를 학습합니다. 이 때 게임 로직과 상태 관리를 함께할 수 있고, 아케이드 게임과 2D 액션 어드벤처 게임으로 실습을 해 보는 건데요.

이 주차부터 본격적인 게임 개발에 들어서는 동시에 진행도가 내 눈에 직접 보이기도 하기 때문에 만족도가 높은 때이기도 합니다.


주특기 숙련 : 3D 게임 (슈팅 게임, 아케이드 게임) 제작 프로젝트

현업 즉시 투입될 수 있는 개발자를 목표로 가열차게 달리는 단계입니다. 3D 게임을 구현하며, 슈팅 게임과 아케이드 게임을 제작하는 프로젝트를 통해 더욱 실무 역량을 높입니다.

유니티(Unity) 숙련을 위해 3D 작업을 학습하는데요. 어드벤처 게임을 기반으로 3D 게임을 개발하여 3D 게임의 환경과 물리 엔진 및 그 충돌 처리를 배웁니다. 그 과정에서 작게 3D 퍼즐 게임과 서바이벌 액션 게임을 구현하는 실습도 예정되어 있어요.

그렇게 다진 역량을 보다 더 튼튼하게 만들도록 슈팅 게임과 아케이드 게임 프로젝트를 진행합니다. 게임 로직과 상태 관리를 적용한 3D 게임을 개발하죠. 3D 모델링과 애니메이션, 이벤트 처리도 적용해 보는 기회로 이 때에 전반적인 실력과 경험도가 높게 상승합니다.

주특기 심화 : 3D 멀티플레이 게임, RPG 게임 제작 프로젝트

실전, 실무와 같은 환경에서 직접 게임을 개발합니다. 유니티(Unity) 심화 단계를 깊게 파고들며 캐릭터 컨트롤러, 카메라 시스템, AI 적용 게임 구현을 학습합니다. 이 때 포톤을 이용해 멀티플레이에 대한 이해도를 높이는 과정도 함께합니다.

3D 멀티플레이 게임과 RPG 게임을 개발하는 프로젝트를 진행하는데요. 기획부터 제작까지 모두가 이를 직접 경험하며, 코드를 쓰고 에셋을 적용하는 것뿐만이 아니라 게임을 만드는 사람으로서의 일하는 의식도 잡을 수 있습니다.

팀 단위로 직접 실무와 같은 환경으로 프로그래밍하여 게임을 구현합니다. 단순히 코드만 쓰는 것이 아닌 어떤 기능이 왜 필요하고, 그것이 회사에 어떤 의미이며 이것을 개발할 때는 어떻게 생각하며 개발해야 하는지를 알 수 있습니다.

최종 프로젝트 : 실제 유저 테스트까지 해 볼 수 있는 진짜 게임 만들기

내일배움캠프의 핵심 과정, 최종 프로젝트는 수강생들의 높은 취업률의 비밀이기도 합니다. 실제 플레이어가 플레이할 수 있는 완성현형 게임의 MVP를 직접 배포하는 것까지 모두 경험합니다.

구현을 넘어서 기획, 개발, 보수, 개선, 배포까지 전 과정을 거치는데요. 조별로 담당 튜터가 따로 배정되며, 이를 통해 지속적으로 모르는 부분이나 도움이 필요한 부분에 대해 꾸준히 학습할 수 있습니다.

중간 발표를 통해 객관적인 진행 상황 점검과 공개 피드백을 받는 자리가 있어, 실무에서 게임 개발자로 일할 때 개발자로서 일하게 되는 방식도 경험할 수 있죠. 더불어 튜터의 피드백을 통해 적합성, 안정성, 보안성에 대한 작업을 직접 해 보기도 합니다.

수강생 분들이 가장 신기해하는 부분 중 하나인 실제 유저 테스트와 마케팅 집행을 해 볼 수도 있는데요. 우리가, 내가 만든 게임이 실제로 유의미하게 시장에서 소구될 수 있는 게임인지와 더불어 미래의 내가 만나게 될 고객들을 미리 엿보는 경험입니다.

이러한 과정을 통해서 수많은 수강생들이 좋은 결과를 냈고, 실무와 비슷한 경험을 통해 압도적 역량 성장을 할 수 있었습니다. 이 중에서도 어떤 지점이 그러한 결과를 만들 수 있었을까요?


게임 개발 포트폴리오

nbc-game-portfolio.png

최종 프로젝트가 내일배움캠프의 핵심 과정이라고 말했었죠. 수강생들의 역량 발전에 큰 축을 담당하고 있어서이기도 하지만, 무엇보다 취업에 큰 영향을 주는 포트폴리오의 기둥이 되기 때문입니다.

게임 개발자로 취업하기 위해 가장 중요한 역량 중 하나인 실제 개발 경험과 게임 구성 경험을 해 본 포트폴리오를 만들 수 있습니다.

위 이미지는 구글 플레이스토어에 실제 배포까지 했던 수강생들의 게임으로, 모든 수강생이 배포 전 실제 유저 테스트를 거치고, 게임 마케팅 집행까지 할 수 있었는데요.
많은 수강생들은 오로지 코드나 엔진만 보는 게 아니라 실제 게임 비즈니스가 어떻게 굴러가는지를 경험할 수 있는 이 과정에 만족도가 상당히 높습니다. 이는 회사에게도 마찬가지죠.

해당 프로젝트는 기획과 구성부터 모두 직접 하도록 되어 있고, 완성과 배포 후 버그 수정과 유저 보이스에 따른 개선까지가 프로젝트에 들어가 있기 때문에 개인 프로젝트보다 훨씬 더 실무 역량에 맞닿아 있습니다.

게임 개발 트랙으로 공군 부사관에서 쿡앱스 개발자가 된 동균 님의 한 마디

수료부터 취업까지 5개월이 걸렸어요. 자소서, 포트폴리오를 계속해서 다듬고 프로젝트를 진행하고 코딩테스트를 준비하면서 보냈어요. 공백기 없이 학습한 게 감을 잃지 않도록 도와줬죠.

특히 포트폴리오에는 신경써서 작업한 것은 뭔지, 어떤 의도로 제작했는지, 장단점은 무엇인지 등을 녹여냈는데요. 포트폴리오에서 큰 점수를 받아서 좋은 기업에 갈 수 있었다고 생각합니다.

▶︎ 동균 님의 취업 인터뷰 전문 보러가기



게임 개발자 협업 경험

개발자에게 협업이 왜 중요할까요?
최근 많은 기업들이 업계를 불문하고 개발자들에게 협업 경험과 역량을 요구하고 있습니다. 코딩만 잘 하는 개발자보다는 이제 팀원들과 유기적으로 함께 일하며 한 곳을 바라볼 줄 아는 개발자, 그리고 개발의 과정에서 협력을 통해 효율적인 작업을 할 줄 아는 개발자를 찾게 된 건데요.

내일배움캠프에서는 이러한 트렌드에 맞는 개발자로 성장할 수 있도록 6회 이상의 다회 프로젝트로 개발자로서의 협업 역량을 성장시킬 수 있습니다. 개발 업무만으로 협업이 아닌 구성부터 게임 기획까지, 다방면으로 실무에서 겪게 될 협업 경험을 하는 것이죠. 이러한 과정을 통해 기업들이 원하는 진짜 게임 개발자로 거듭날 수 있습니다.

9년차 현직 게임 개발자와의 인터뷰

신입 개발자는 기초를 단단히 해야 합니다. 따라서 프로젝트를 마무리 해본 경험이 중요해요. 게임의 성패와 상관없이, 끈기있게 출시까지 해보셨으면 좋겠습니다.

더불어 C# 언어 및 알고리즘적인 부분을 잘 알고 있다면 굉장히 매력적인 지원자일 것 같습니다. 어떤 게임을 만들던 응용이 가능하다는 장점이 있기 때문이죠.
▶︎ 9년차 게임 개발자의 이야기 보러가기









게임 개발자로 세상에 새로운 재미를 던져보고 싶다면, 지금 바로 내일배움캠프에서 시작하세요.
내일배움캠프에서는 누구나 큰일 낼 수 있습니다.

▶︎ 내일배움캠프 게임 개발자 트랙 엿보기

keyword
매거진의 이전글2025 플러터 로드맵 : 플러터 개발자 공부 로드맵