brunch

2025 iOS 앱 개발 로드맵

by 스파르타코딩클럽

애플은 이제 단순 핸드폰 제조사를 넘어, 어떠한 심미적 브랜드로까지 자리매김했는데요. 그렇기에 그 모든 것을 이루는 iOS 개발에 관심을 가지는 분들이 많습니다.
iOS 개발자가 되기 위해서는 어떤 공부를 어떤 순서로 해야 할지, iOS 개발자 로드맵을 공유합니다.


목차

개발자 로드맵

iOS 개발 언어, Swift(스위프트)

iOS 개발 로드맵







개발자 로드맵

roadmap-ios-road.jpg

개발자 로드맵이란 개발자가 되기 위해 필요한 공부와 그 과정을 지도(map)와 같이 설명해 놓은 자료를 말합니다. 어떻게 시작해서 어떤 공부를 하고, 그와 함께 무엇을 하면 좋을지에 대해서 알 수 있기 때문에 개발자라면 누구나 한 번은 찾아보는 자료이기도 한데요.

오늘은 그 중에서도 iOS 개발자가 되기 위한 과정을 담은 iOS 개발 로드맵을 공유합니다. 또 다른 로드맵이 궁금하다면 아래를 참고해 보세요.
▶︎ 프론트엔드 로드맵
▶︎ 백엔드 로드맵
▶︎ 플러터(flutter) 로드맵
▶︎ AI 개발자 로드맵
▶︎ 게임 개발 로드맵



iOS 개발 언어, Swift(스위프트)

nbc-ios-swift.png

Swift(스위프트)는 애플이 개발한 공식 iOS 개발 언어입니다. iOS의 모든 측면에 최적화되어 있고, 그에 따라 당연하게도 안정성 역시 최고입니다. 속도는 물론이고, 메모리가 한정적인 모바일 환경에서의 개발을 최대한으로 지원합니다.

공급사나 마찬가지인 애플에서 직접 공유하는 공식 문서나 개발자 커뮤니티도 크게 구성되어 있어 입문자도 정보를 얻기에 용이합니다. 오픈소스 프로젝트라는 특징 덕분에 다양한 의견과 사용법이 오가는 것을 보는 재미도 있죠.

애플 기기들에서 우리가 만날 수 있는 여러 특징적인 기능이나 UI도 Swift(스위프트)로부터 온 것인데요. 그렇게 생각하니 조금 더 친숙한 느낌도 들지 않나요?



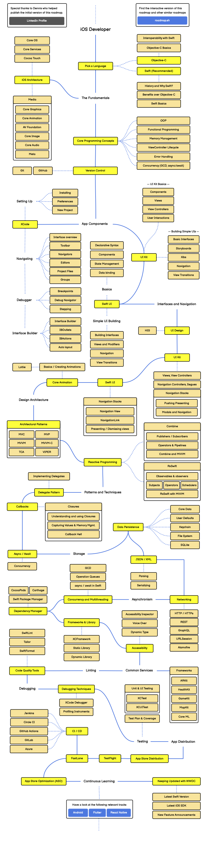
iOS 개발 로드맵

ios.png 출처 : roadmap.sh - iOS Developer

글로벌 개발자 로드맵 모음 커뮤니티 roadmap.sh의 Kamran Ahmed가 만든 iOS 개발 로드맵입니다. iOS 개발자가 되기 위해 필요한 공부와 그 순서, 무엇과 함께 하면 좋은지에 대해 그려 두었는데요.

이 중 정말 중요한 것이 있다면 어떤 것이 있을까요?

� 스파르타의 iOS 트랙 매니저님의 로드맵 짚어보기

이 중 단연 중요한 부분은 Swift 언어 및 Core 프로그래밍 개념이라고 말할 수 있습니다.
Swift에 대한 이해가 깊을수록 코드를 작성하는 것 자체 외에도 iOS의 기타 프레임워크나 SDK를 효율적으로 사용할 수 있기 때문인데요. iOS 입문자라면, 꼭 Swift에 대한 이해도를 높이시기를 바랍니다.

더불어 UI Kit 및 SwiftUI도 자세히 알고 넘어가는 것을 추천합니다. ViewController의 생명주기와 화면 간의 전환도 중요한데요. 사용자 경험이 중요한 iOS 개발에서는 아주 중요한 부분입니다.

비동기 프로그래밍 및 네트워킹(Concurrency) 역시 중요한 영역입니다.
이를 통해 네트워킹을 구현하고 앱 성능을 최적화할 수 있습니다. 이러한 부분들에서 다른 고급 기능과 최적화가 시작되는 것이기 때문에, 기본기를 탄탄하게 다지는 것이 중요하다는 것을 잊지 마세요.




내일배움캠프 iOS 개발 로드맵

스파르타의 iOS 개발자 부트캠프는 훌륭한 커리큘럼으로 많은 개발자 분들의 인정을 받고 있는데요. 어떤 과정을 통해 공부하고 있을까요?

nbc-ios-curriculum.png

기본기 프로젝트 : 기초 앱 구현 프로젝트

문법 깃북(Git) 학습과 앱 개발 종합반 수강으로 기초를 다집니다. 그리고 가장 빠른 학습은 실습이라는 말 아래, 제일 먼저 기초 앱을 한 번 구현해 보는데요. 앞으로 해나갈 공부의 맛보기이자 미리보기이죠.

이 때 과정 속에서 계속 이어질 팀 프로젝트 진행을 위해 Git 특강과 실습이 함께합니다. 현업 때에도 사용하게 될뿐만 아니라 버전 관리에 대해서도 배울 수 있습니다. 앱 개발 UI 구현을 학습합니다.

프로그래밍 기초 - 심화

본격적인 iOS 앱 개발 학습을 앞두고 언어 기본기를 학습합니다. 언어 기초, 객체 지향 프로그래밍 및 자료구조를 배우는데요.

Swift(스위프트) 기본 개념과 문법을 학습하고, 실시간 알고리즘 세션도 이어집니다. 이 때부터 1일 1알고리즘 문제풀이를 통해 기초 지식을 탄탄하게 다져 갑니다.

Swift, UIKit 입문 : To-do list 애플리케이션 만들기 프로젝트

Swift(스위프트)에 본격적으로 입문합니다. Xcode 개발 환경을 세팅하고, UIKit 기본기인 UI와 로직 연결하기부터 시작하는데요. LLDB 개념 이해를 통한 디버깅을 적용시키는 과정과 카운터 앱 구현을 통한 실습으로 완벽히 배워 봅니다.

UIKit의 학습을 위해, 화면 이동이 없는 한 페이지에서의 화면 구현을 해 보는 미니 프로젝트가 진행됩니다. UI 컴포넌트 등 UI 구성 배치 및 Xcode 디버깅과 효율적 코드 수정을 하는 방법을 배웁니다. 시뮬레이터로 앱을 실행하는 과정까지 모두 돌아보며, 현업 개발자의 코드 리뷰와 피드백이 꾸준히 이어집니다.

이렇게 배운 것을 배경으로 투두리스트 애플리케이션을 실제로 만들어 보는 프로젝트를 경험합니다. 본격적인 프로젝트들이 실현되는 때로, 이때부터 실무와 가까운 경험을 해 볼 수 있습니다.

Swift, UIKit 숙련 : 메모 앱 구현 프로젝트

앱의 생명 주기와 데이터 모델 설계에 대해 학습합니다. 본격적인 심화 역량을 키우는 단계입니다. 메모 앱을 구현해 보는 프로젝트가 예정되어 있습니다.

Swift 숙련을 위해 앱 생명 주기와 데이터 관리 프레임워크(CoreData)에 대해 학습합니다. 이와 더불어 앱 개발 메모리 관리를 위한 스위프트 메모리 구조와 ARC 개념에 대해 배워요. 이어 URL 구성 요소에 대한 이해와 REST API 개념, URLSession을 통한 REST API를 실습합니다.

개발이 핵심 중 하나인 데이터 CRUD를 숙달합니다. 앱 생명 주기와 데이터 모델 설계를 바탕으로 오픈 API를 활용해 데이터 CRUD를 구현하는 앱을 직접 구현해 보는데요. 24시간 상주하는 담당 튜터의 피드백과 함께 에러 핸들링과 완성도 높은 코드를 작성하는 것에 익숙해집니다.

Swift, UIKit 심화 : 데이터 연동 프로젝트

디자인 패턴과 동기-비동기 통신 방식에 대해 배우며 앱 개발 역량을 높이 끌어올립니다. 데이터 연동 프로젝트를 통해 더욱 역량을 성장시킬 수 있습니다.

Xcode Instruments를 통한 메모리 누수를 해결하고, 동영상 재생 앱 구현을 통한 학습 내용을 실습합니다. 이 때 외부 라이브러리 적용과 데이터 모델에 대한 실무적 방법을 실습도 예정되어 있는데요. 아키텍처와 디자인 패턴에 대해 학습하며 비동기 프로그래밍에 대해 이해하는 과정이 있습니다.

이해도를 높이고 실전 역량 높은 개발자로 성장하기 위해, 오픈 API와 지도, 알람 기능 등을 통한 프로젝트를 구현합니다. 데이터 CRUD 구현은 물론 리팩토링을 적용해 보는 과정에서 담당 튜터의 밀착 피드백으로 문제 해결력과 성능 최적화 경험을 쌓습니다.

최종 프로젝트 : 실전 애플리케이션 개발 프로젝트

내일배움캠프의 핵심이자 꽃, 최종 프로젝트 단계입니다. 대부분의 수강생이 이 때에 역량의 최고치를 발현하며, 포트폴리오의 든든한 한 축이 되어줄 결과물을 냅니다.

앱 배포의 조건과 과정을 이해하고 오로지 코드만 쓰는 것이 아닌 IT 비즈니스 전반을 경험할 수 있도록 기획, 운영, 개선까지 이어지는 과정을 모두 해내는데요. 현업과 매우 유사한 경험으로 취업 전선에서 아주 강한 무기가 될 수 있습니다.

MVP 구현과 배포의 과정에는 시니어 개발자에게 피드백과 코드 리뷰를 받아볼 수 있는 중간 발표회와 튜터진의 공식적 코드 리뷰를 통해 적합성, 안정성, 보안성이라는 중요한 덕목 아래 돌아볼 수 있습니다. 또한 견고한 코드를 위해 성능 최적화를 직접 진행해 보며, 배포 후에는 사용자 피드백과 그에 따른 개선까지 한 사이클을 완벽하게 돌아봅니다.

지원 : 사이드 프로젝트, 이력서 피드백, 모의면접, 취업 스터디

내일배움캠프는 수료 이후에도 취업 지원이 이어집니다. 진짜 취업 준비는 수료 이후부터 시작이니까요. 취업만 되면 끝이 아니라, 수강생이 만족하는 곳에 ‘진짜 취업’을 할 때까지 이어집니다.

UI/UX 디자이너와의 협업 팀 빌딩 프로젝트 매칭 프로그램을 운영합니다. 취준생 또는 이준생일 때는 좀처럼 디자이너와의 협업을 해 볼 수 있는 일이 많지 않지만, 그러한 경험 실무와 정말 많이 맞닿아 있기에 꼭 필요한 경험 중 하나죠.

더불어 이력서와 포트폴리오 피드백이 계속해서 이어집니다. 갑자기 서류전형 일자가 다가왔을 때에도 전담 매니저와 즉시 대비가 가능합니다. 취업 특강과 모의 면접 역시 수강생들을 위해 항상 열려있는데요. 함께 꾸준하게 준비할 수 있도록 단점 보완 또는 지속적 몰입을 위한 현업 개발자 멘토의 취업 스터디가 진행됩니다.

내일배움캠프가 가지고 있는 전용 취업 플랫폼을 통한 특별 지원 기회도 함께합니다. 내일배움캠프와의 협력사들을 통해 누구보다 빠르게 취업할 수 있도록 돕습니다.

내일배움캠프는 이러한 로드맵을 통해 iOS 개발자로서 성장할 수 있도록 돕습니다. 이 중에서도 어떤 부분이 특히 수강생 취업률 1위라는 결과까지 낼 수 있도록 도와주는 걸까요?


iOS 개발자 포트폴리오 프로젝트

nbc-ios-portfolio.png

왜 최종 프로젝트가 내일배움캠프의 핵심이자 꽃인지를 설명하는 프로젝트의 결과물입니다. 모든 결과물은 앱스토어에 배포까지 되었으며, 결과물 중 상위 순위에 오르는 프로젝트도 꼭 등장하는데요.

이처럼 특정 기능만 구현하거나, 켜지기만 하는 껍데기 프로덕트가 아닌 본격적인 앱 구현을 한다는 점이 큰 부분입니다. 개인 역량 성장에도 도움이 되고, 포트폴리오에 포함했을 때 나를 증명하는 효과적인 수단이 되기도 합니다. 이는 내일배움캠프의 iOS 트랙을 수료한 분들이 입을 모아 말하는 부분이기도 하죠.

� iOS 트랙 수료생 용찬 님의 한마디

다시 돌아간다면 최종 프로젝트는 물론이고 심화 팀 프로젝트도 꼭 할 것 같아요. 프로젝트를 한 번 할 때마다 배우는 점이 정말 많더라고요. 부족한 부분이 있어서 망설여지더라도 무조건 해보시라고 말하고 싶어요.

▶︎ 캠프 최우수상으로 수료한 용찬 님의 수강 후기 보러가기


UIUX 디자이너 협업 프로젝트

nbc-ios-uiux.png

실제로 개발자로 일하면 어떻게 일하게 될까요? 오로지 코드와의 시간에 푹 빠져, 개발팀 동료들과만 일할까요?
모두가 알고 있듯, 그렇지 않습니다. 점차 개발자에게도 협업 역량을 요구할 뿐더러 자연스럽게 UI 또는 디자인 동료와 협업할 일이 가득한데요.

내일배움캠프에서는 UIUX 디자이너와의 협업이 가능합니다. 협업 역량을 키울 수 있을 뿐만이 아니라, 나의 포트폴리오가 될 프로젝트 결과물의 완성도가 매우 높아집니다. 디자이너의 전문적인 손길이 닿은 퀄리티 좋은 에셋과 함께라면 더욱 좋은 프로덕트가 구현될 것은 당연하니까요.









iOS는 전세계적으로 큰 관심과 사랑을 받고 있는 일종의 브랜드로까지 보이기도 하는데요. 그만큼 개발에 재미를 느끼고 푹 빠져 즐거운 마음으로 개발을 하는 분들이 많습니다.

iOS를 구현하는 스페셜함과 트렌디함을 무기 삼은 개발자가 되고 싶다면, 지금 바로 내일배움캠프 iOS 트랙으로 합류하세요. 누구나 큰일 낼 수 있습니다.

▶︎ 내일배움캠프 iOS 앱 개발 트랙 더 알아보기

keyword
매거진의 이전글2025 게임 개발자 로드맵 : 서버와 클라이언트