글쓰기 패턴 분석 02

인지–감정–행동 구조

by 쏴재

글은 생각만으로 쓰이지 않는다. "나는 논리적으로 쓴다"에서 "나는 감정, 행동까지 포함해서 생각한다"로 전환해 보자




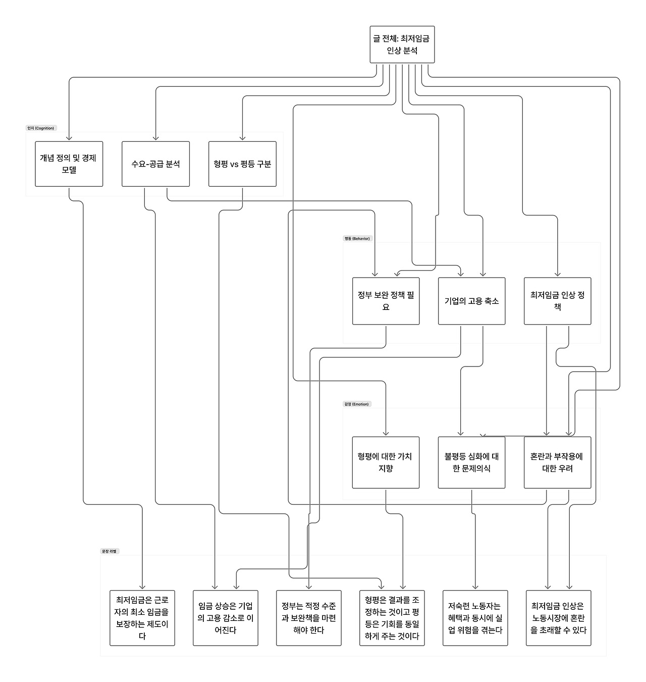
자 같은 글(아래 링크, 일반분석)을 이번엔 다르게 분석(패턴분석 02)해보자

https://brunch.co.kr/@sshoajae/401



실행

너만의 방법으로 <패턴 02>를 다시 작성하거나 업데이트하라














핵심 프레임: 인지–감정–행동 (Cognition–Emotion–Behavior)

이 장의 중심 축이다. 인지행동이론(CBT)의 핵심 개념은 생각 → 감정 → 행동, 또는 행동 → 생각 → 감정의 흐름이다. 핵심 통찰은 인간은 감정대로만 행동하지 않는다는 것이다. 생각도, 감정도, 행동도 서로 영향을 준다. 인지, 감정, 행동은 분리된 것이 아니라 하나의 시스템이다.


감정이 사고를 만든다: Affect-as-Information 이론

감정은 단순한 느낌이 아니라 정보다. 감정은 판단, 기억, 사고방식을 바꾼다.

감정 중심형 글쓰기와 감정 → 사고 → 행동 흐름과 연결된다.


신체 → 감정 → 사고: 제임스-랑게 이론

"우리는 슬퍼서 우는 것이 아니라 울기 때문에 슬퍼진다." 이 이론의 핵심은 행동(신체) → 감정 → 사고의 흐름이다. 감정은 결과일 수도 있다. 행동 중심형 글쓰기와 행동 → 감정 → 사고 구조와 연결된다.


행동 → 믿음 → 감정: 자기 지각 이론

대표 학자는 대릴 벰이다. 사람은 자신의 행동을 보고 자신의 생각을 추론한다. 즉 행동 → 믿음 → 감정의 순서다. 행동 중심형 인간과 글쓰기에서 "행동적 서술 → 의미 생성"과 연결된다.


인지–감정 통합 모델

감정은 단독으로 존재하지 않는다. 인지와 결합되어야 의미가 된다. 감정만으로는 의미가 없고 사고와 결합될 때 해석이 된다. 사고 + 감정 혼합형과 연결된다.


감정 = 행동을 위한 신호: 강화학습 기반 감정 이론

감정은 행동을 조정하기 위한 피드백 시스템이다. 보상은 반복을 만들고 손실은 회피를 만든다. 행동 중심 글쓰기와 "행동을 유도하는 글"과 연결된다.


의도–감정–행동 모델

인간 행동은 의도 + 감정 + 상황의 결과다. 글쓰기는 내적 상태의 표현이며 사고 + 감정 + 행동의 통합으로 이루어진다.


인지 왜곡 (Cognitive Distortion)

사람은 현실이 아니라 해석된 현실에 반응한다. 대표적인 특징으로는 흑백논리, 과잉 일반화, 감정적 추론이 있다. 감정 중심 글의 왜곡 구조와 사고 → 감정 → 행동 왜곡 루프와 연결된다.


동기 이론 (Motivation)

행동은 욕구에서 나온다. 주요 욕구는 이해(인지), 연결(감정), 통제(행동)다. 이 구조와 완벽히 연결된다.


감정–행동 연결 (실생활 패턴)

스트레스 → 소비, 불안 → 회피가 대표적인 예다. 감정 → 행동은 매우 빠르게 연결된다. 이것은 현대 행동경제학에서도 강조되는 내용이다.


3가지 중심 구조

사고 중심형은 분석, 논리, 설명을 기반으로 하며 인지 심리학과 논리적 사고가 이론적 근거다.

감정 중심형은 공감, 표현, 느낌을 기반으로 하며 감정 이론과 affect theory가 근거다.

행동 중심형은 실행, 문제 해결, 변화를 기반으로 하며 행동주의와 강화학습이 근거다.


혼합 구조

실제 인간은 사고만 하지 않고, 감정만 느끼지 않으며, 행동만 하지 않는다. 우리는 항상 세 가지를 동시에 사용한다. 대표적인 조합으로 사고 + 감정은 의미를, 사고 + 행동은 해결을, 감정 + 행동은 충동을 만든다.


흐름 구조

이 장의 핵심 프레임은 세 가지 흐름이다. 첫째는 사고 → 감정 → 행동으로 가장 전통적인 구조이며 논리적 인간의 흐름이다. 둘째는 감정 → 사고 → 행동으로 감정이 해석을 만드는 흐름이다. 셋째는 행동 → 사고 → 감정으로 행동이 의미를 만드는 흐름이다.


글쓰기와 연결

글은 정보 전달이 아니다. 글은 사고 구조, 감정 상태, 행동 의도가 결합된 결과다. 글은 "무엇을 말하는가"보다 어떤 욕구에서 나왔는가가 더 중요하다.


참고 도서

인지–감정–행동: Thinking, Fast and Slow

감정: How Emotions Are Made

행동: The Power of Habit

설득/행동: Influence



매거진의 이전글글쓰기 패턴 분석01