brunch

처음 배우는 3D 블렌더 툴 : 초기 세팅하기

노트폴리오 3D 블렌더 수업 1일차

1개월인가 전에 3D 수업을 보고 결제한 다음에 드디어 첫 수업날이 되었다. 그 전에 내 노트북이 문제가 많아가지고 오빠한테 세팅해달라고 도움 요청을 했는데 뭘 샀다고 그랬나.. 노트북이 오래 돼서 자꾸 꺼지고 전원도 안 들어오고 그러다 보니까 안에 부품도 새로 사고 프로그램도 깔아주고 그랬다. 그렇게 세팅하고 드디어 첫 수업 가는 날..!


비가 엄청 오고 노트폴리오 건물을 찾았는데 수업을 같이 듣는 사람들인지 앞에서 여러 명 만났다. 그 중에 쌤도 있었다. 하하 가르쳐주시는 강사쌤인지 몰랐지. 암튼 처음 들은 수업에서는 블렌더 툴이 뭐고, 앞으로 어떤 수업을 할 거고, 최종으로 만들어 갈 작업물이 뭔지 알려주셨다. 그리고 블렌더 작업을 위해서 처음 초기 세팅을 어떻게 하면 되는지를 먼저 배웠다.


인터넷 강의와 다르게 이 수업이 정말 좋았는데 그 포인트가, 툴의 모~든 인터페이스를 다 알 필요가 없었다. 필요한 거만 알려줬고 작업할 때 사용하는 것만 딱 알려줘서 너무 좋았다. 수업 때 노트북으로 연습한 걸 집에 와서는 집 컴퓨터에 다시 적용하면서 연습을 해본 것 같다.


처음 배운 건 블렌더 세팅하기

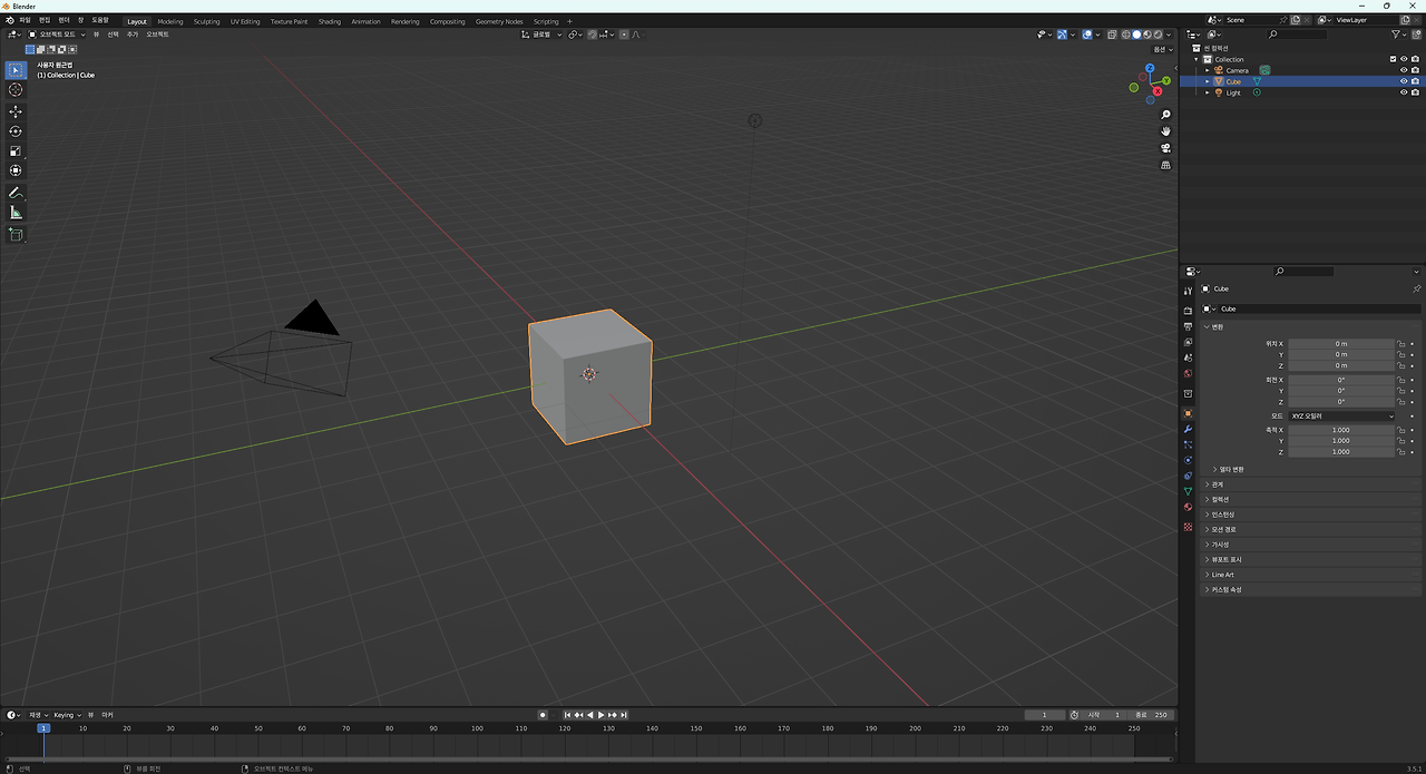
1.png

처음에 작업할 때 딱 이렇게 나오는데 여기에서 뭘 어떻게 초기에 세팅하고 바꾸면 되는지로 시작한 것 같다. 그래서 하나씩 알려줄 때마다 오~ 아~ 이런 리액션이 자동으로 튀어나왔다. ㅋㅋㅋㅋㅋ 처음 다운 받고 나서는 이게 뭔지, 뭐가 어디에 있는지 하나도 모르다 보니까.. 너무 어려운 툴 같아 보였기 때문..


2.png

호호 거의 작업 하기 좋게 세팅해둔 상태인데, 위에 초기 세팅이랑 좀 다른 게 보이려나?


① 우선은 두 창으로 보이게 세팅해뒀다.

3.png

빨간색으로 표시한 것처럼 창의 가장자리에 마우스를 갖다 대면 + 처럼 보이는데 고 상태로 끌고 왼쪽으로 오면 창이 두개, 세개, 네개 계속 만들어 진다. 내가 작업한 게 다 자동으로 보이도록 원하는 창 개수를 놓으면 된다.


② 두가지 창 각각 뷰포트 셰이딩 설정을 해뒀다.

왼쪽의 창은 랜더리드로, 오른쪽 창은 솔리드 모드로 설정했다. 랜더리드는 내가 나중에 랜더링하게 되면 나오는 모습으로 두었고 솔리드는 내가 지금 작업하는 모습을 볼 수 있는 모드이다.

4.png
5.png


③ 뷰포트 오버레이

랜더리드에서 격자를 없앨수도, X, Y, Z선을 없애거나 바탕을 검게 해서 카메라가 비추는 걸 더 잘 보이게 하는 등 세부 설정도 가능하다!

7.png


④ 뷰포트 셰이딩 - 솔리드 모드

아까 처음 작업을 하기 위해서 솔리드 모드로 두고 작업을 한다고 했는데, 그냥 두면 시멘트 색깔(?)처럼 나온다.

4.png


몬가 다른 3D 작업하는 분들을 보면 그런 색깔로 작업하는 걸 많이 봤는데, 일단 초보인 나는 쌤이 알려준 헷갈리지 않는 방법을 선택했다. 각 오브젝트마다 컬러를 넣어서 구분하는 건데 색깔이 랜덤으로 나오게 설정해준다.

8.png

우선 각 창마다 설정은 끝!


⑤ 하나 더 세팅해 둔 건 단축키를 몇 개 변경해뒀다.

각 창마다 정면, 옆면, 위, 카메라가 비추는 면 등을 하나씩 보면서 작업을 해야 하는데, 2D가 아니라 3D다 보니까 여러 면에서 어떻게 보이는지 계속 체크해야 했다. 그래서 각각 면들을 바로 볼 수 있게 단축키로 설정해두면 편했다. (아직 작업이라기 보다는 그냥 과제로 준 걸 하다보니까 그게 편하다는 걸 몸소 느꼈다.)


단축키 세팅은 편집 - 환경설정에 들어가면

9.png


여러가지 블렌더 세팅 값을 바꿀 수 있는데 여기에서도 필요한 거만 딱딱 알려주셨다. 더 많은 기능들은 나중에 필요하면 그 때 알려주거나 아예 안 쓸 수도 있다고 해서 정말 맘에 쏙 들었다.

10.png


이렇게 많은 설정 중에서 키맵에 들어가서 단축키를 세팅해두면 된다. 내가 설정한 단축키를 먼저 보면, 키맵에서 아래로 쭉 내려가서 3D뷰 - 3D뷰 를 한 번 더 눌러서 거기에 있는 세팅 값을 변경했다.

11.png
12.png


체크한 부분을 클릭하면 Press a key 가 나오는데 그 때 원하는 단축키를 누르면 된다.

가장 쉽게 난 F1~F5까지 입력해뒀다.

15.png


F1 : 정면

F2 : 오른쪽면 (옆면)

F3 : 위

F4 : 각 면들의 반대편

F5 : 카메라로 보이는 면

13.png
14.png


그러고 나서 아까 설정한 창들 중에 '랜더리드' 창은 F5 카메라로 보이는 면을 계속 보이게 해뒀다. 나중에 랜더링을 하면 카메라가 비추는 데로만 나오게 되니까!


이제 기초 세팅은 끝 과제로 받은 거 만들러 가야지~

출력이나 랜더링은 원하는 세팅대로 하면 되는 거라.. 고거슨 빼고 위에 인터페이스 세팅 정도만 우선 올려봤당 나중에 과제하고 랜더링 할 때 한 번 더 올리거나 정리해봐야지. 휴우

지금은 세팅만 하고 간단한 거 배우는 단계라 버벅거리고 어려운데 빨리 익숙해지면 좋겠다 ㅠ-ㅠ


휴우~

keyword
작가의 이전글다시 또 하고 싶은 것이 생겼다