brunch

더 빠르고 스마트하게 일하는 린 UX 실행전략

린 스타트업 실전 UX

by Grace

많은 분들이 UX, 린 스타트업, 린 UX 방법론에 대해 관심이 있을 것이다. 나 역시 MVP를 통해 빠르고 반복적으로 실행하고 개선하는 린 프로세스에 대해 궁금증이 있어서 이 책을 꺼내게 되었고, 명확하게는 아니더라도 어느 정도의 실전 적용 팁들을 얻을 수 있었던 것 같다.


물론 스타트업에 계신 분들에게 가장 유용하겠지만, 그렇지 않더라도 고객에 대한 이해를 기반으로 하는 검증과 개발이 필요한 모든 사람이 한 번쯤은 꼭 읽어볼 만한 책이다. 필요할 때마다 그때그때 꺼내볼 수 있는 좋은 실무 참고 서적이 되어 줄 것으로 생각한다.


책을 읽으면서 중요하게 생각되었던 부분에 대해 정리를 해 보았다.



Chapter. 00


실제 사용자 환경으로 나가 그들의 반응을 직접 확인해보는 게 사람들이 갖고 싶어 하는 제품을 만드는 아주 좋은 방법이다. 다만 안타까운 것, 그 중요성이 머리로 이해되는 만큼 실전에 적용하기가 쉽지 않다는 점이다.

우리는 제품 출시 시점이나 서비스 초기부터 작업물을 자주 검증해야 한다.


린 UX는 가설 검증이다. 린 스타트업의 많은 부분처럼 린 UX는 가설 검증에 중점을 둔다. 이는 디자이너나 프로덕트 오너의 ‘비전' 충족이 목표였던 전통적인 디자인에서 상당히 벗어나는 것이다. 린 UX는 제품을 기능 조합으로 보지 않고 검증해야 할 가설 조합으로 바라본다. 다시 말해 사용자들이 원하는 것을 알고 있다고 가정하지 않는다. ‘고객이 원할 수도 있는 것'에 대한 가설을 개발하기 위해 그들을 조사하고 인터뷰한다.


린 UX는 어떤 지표가 비즈니스를 이끄는지 알아내고, 이러한 지표를 개선하기 위해 해결해야 할 고객의 문제가 무엇인지 이해하고, 고객의 어려움을 개선하는 데 필요한 아이디어를 도출한 다음, 그게 적합한 아이디어인지 검증하는 것이다.


린 UX는 애자일이다. 다문화 융합팀을 포방하고, 방대한 문서작업과 기능 정의를 제거한다. 항상 제품 요구사항 정의서(PRD)를 작성하고 모든 화면을 픽셀 단위까지 완벽하게 구현할 목업으로 만드는 데 집중한다. 짧은 주기로 신속하게 일하는 것을 중시한다.


린 UX는 데이터에 기반한다. 모든 것을 테스트해본다. 새로운 기능을 선보일 때 그 기능이 중요한 사용자 행태에 의미 있는 영향을 미치는지 확인하기 위해 테스트한다. 디자인한 기능을 매 이터레이션마다 테스트해서 실무자들이 진짜 사용자 행태에 대해 더 많이 학습할 수 있도록 한다.



PART 01. 검증

Chapter 01. 초기 검증


훌륭한 제품 아이디어를 떠올리려 하기 전에 생각을 조금 바꿔 보았으면 한다. 모든 제품을 누군가의 문제를 해결하는 솔루션으로 생각하자. 특정 집단의 사람들이 구체적인 불만을 이야기하기 시작할 때 검증하고 있는 제품의 문제도 알게 될 것이다.


하지만 단순히 문제가 있다고 상당수의 사람이 그 솔루션에 기꺼이 돈을 지불하는 것은 아니다. 이게 바로 시장 검증이 필요한 이유이다. 구체적인 문제를 겪는 특정 유형의 사람이 있고 솔루션 구매까지 고려할 정도로 그게 상당히 심각하다는 걸 치밀하게 예측할 수 있을 때 시장을 성공적으로 검증할 수 있다. 타깃 시장의 상당수가 문제 해결을 위해 비용을 지불하게 될 때까지 제품을 검증해야 한다.


잠재 사용자의 문제를 제대로 이해하기 위한 가장 효과적인 방법은 일단 나가서 몇 명이라도 관할해보는 것이다. 먼저 우리의 타깃 시장이 누구인지 알아야 한다. 그리고 되도록 구체적이어야 한다. 타깃 시장을 일정 부분 매우 유사한 행동 패턴을 보이는 충분히 구체적인 정의이다.


우리는 진짜 문제를 해결해야 하고, 그 문제를 발견하기 위해선 진짜 사람들의 이야기를 들어봐야 한다는 중요한 사실을 잊지 말아야 한다. 말처럼 쉽지 않을뿐더러 가까운 장소도 없겠지만 문제를 개선하는 유일한 방법은 직접 부딪혀 보는 것이다. 계속해서 반복하고 반복해야 한다.


우리는 질문을 통해 어떻게 사람들이 문제를 처리하는지 그리고 현재 있는 솔루션(혹은 솔루션 부재)으로 어려움을 겪는 지점이 어딘지 찾아낼 수 있다.



Chapter 02. 시기별 적합한 리서치


사용자 리치를 할 시간이 없다면 일단 결함이 있더라도 제품을 만들어 놓고 수정하는 데 시간을 들이는 편이 차라리 낫다. 만들고 나면 어떤 문제든 생기는 게 당연하기 때문이다.


무엇이든 만들고 나서 다음 질문을 던지자

사용자들이 이 제품을 무엇이라 생각할까? (어디에 쓰는 제품 같나요?)

이 제품은 어떤 사용자를 위한 것일까? (누구를 위한 제품 같나요?)

제품을 어떻게 사용할 수 있는지 알 수 있을까? (지인 추천이나 광고로 이 페이지를 방문하게 된다면 여기서 뭘 하실 것 같나요?)


제품이 완전히 성숙할 때까지 기다려야 사용자들을 관찰할 수 있다는 건 뭔가 잘못된 것이다.


사용성 평가를 할 때 유의할 점은 도와주면 안 된다는 것이다. 데모 같은 것도 주지 말고 우리 제품이 무엇인지 짧게 설명하는 것도 안 된다. 그저 테스크를 해내기 위해 노력하도록 놔두고 어디에서 막히는지 관찰한다. 고객 인터뷰를 보다가 발견되는 가장 흔한 문제는 경험이 부족한 모더레이터가 제품에 대해 너무 많은 정보를 먼저 제공하는 것이다. 사용자들이 스스로 제품을 탐색하면서 시작하게 해야 한다. 모더레이터는 입을 다물고 반드시 유저의 말을 경청하도록 해야 한다.



Chapter 03. 신속한 사용자 조사


유저를 직접 만나서 처음 몇 번 테스트를 하고 나면 사용성 조사의 패턴이 나타나기 시작한다. 5명 정도 이후에는 정말 계속 똑같은 이야기를 듣고 또 듣게 된다. 이렇게 사용성 조사의 패턴이 나타난다면 이를 검증하기 위해 설문을 하는 것도 방법이다. 설문은 대규모의 사람들에게 아주 빨리 도달할 수 있는 좋은 방법으로 초기 정성 조사에서 발견된 아이디어나 패턴을 후속해서 확인하기에 아주 좋다. 하지만 질문과 답이라는 구조 때문에 설문은 패턴을 발견할 수 있게 하거나 사용자들이 어떻게 느끼고, 사용하고 싶은 새 기능이 뭔지와 같은 중요한 주제에 대한 가설을 형성하는데 형편없는 경우가 많다.



Chpater 04. 정성조사가 언제나 답은 아니다.


중요한 것은 언제 정성조사 방법을 쓰고 언제 정량조사 방법을 쓰는지 구분하는 일이다. 정량조사가 ‘무엇이 문제인지' 알려준다면 정성조사는 ‘왜 그런 문제가 생겼는지' 알려준다.


버튼 디자인 변경같이 변수가 하나뿐인 단변수 변경에는 정량조사가 적합하다. 하지만 완전히 새로운 기능을 추가하는 전형적인 디자인 변경은 여러 변수에 영향을 미치므로 다변수 또는 플로우 변경에는 정성조사가 적합하다. 다음 구현 범위를 결정하는 일에는 정성 데이터와 정량 데이터를 모두 활용해야 한다. 사용자를 관찰하는 것과 현재 있는 고객들이 가장 많이 사용하고 있는 기능을 동시에 살펴봐야 한다.


Part 02. 디자인

Chapter 05. 검증을 위한 디자인


린 UX에서는 가설을 검증할 수 있는 만큼만 디자인해야 한다. 그 이상은 필요 없다.

검증을 하려면 일단 제대로 문제 파악해야 한다. 대부분의 사람들은 문제가 아니라 해결책을 말한다. 그들은 “제품에 의견달기 기능을 추가하고 싶다"라고 하지, “사용자들이 서로 소통할 법이 없다”라고 말하지 않는다. 사용자 관점에서 문제를 재정의 해야 한다.


가장 극복하기 어려운 문제이자 공통적인 문제는 내재된 문제를 파악하지 않고 사용자가 얘기하는 솔루션을 수용하려는 경향이다.


테스트를 어떻게 할지 계획을 새울 때 제품을 사용하면서 문제를 겪는 사람을 지원한 다음 문제를 해결한 사용자가 몇인지 세는 것은 좋은 지표라고 할 수 없다. 문제를 개선한 사용자의 수는 굉장히 쉽게 속일 수 있다. 지표 선정을 잘하는 요령은 반드시 측정 가능하면서 비즈니스의 목표와 직접적으로 관련된 지표를 찾는 것이다.



Chapter 06. 적당한 수준의 디자인


어떻게 디자인할지 아는 것도 중요하지만, 디자인하지 말아야 할 때를 아는 것 역시 중요하다. 적당한 디자인의 목표는 쉽고 분명하고 유용하게 만드는 것이다. 이를 위해 가설의 검증이나 핵심 지표에 영향을 주는 모든 요소는 제거해야 한다. 하지만 제품 기능을 정하는 과정에서 어느 기능이 자동차의 브레이크 역할을 하는지, 아니면 자동차 안에 들어가는 컵받침인지 구분하기가 진짜 쉽지 않을 수 있다.

이를 구분하려면 두 가지 간단한 질문에 꼭 대답해보면 된다.

이 기능이 어떤 문제를 해결하는가?

해결해야 할 다른 문제와 비교했을 때 이 문제의 중요도는 어느 정도인가?


별로 중요하지 않은 컵받침 프로젝트는 종종 다음과 같다.

1. 비주얼 디자인

2. 사용자 유지를 위한 기능

정말 많은 사람이 실제 사용자를 확보하기 훨씬 전부터 뛰어난 사용자 유지 기능을 염려하기 시작한다. 100% 사용자 유지는 대단한 일이지만, 점유율과 활동성 지표가 매우 낮다면 사업이 망할 때까지 아주 만족한 한 명의 사용자를 유지하고 있다는 걸 알게 될 것이다. 아주 만족한 한 명의 사용자를 유지하는 것보다 먼저 자동차부터 팔아야 한다.

3. 애니메이션



Chapter 07. 손쉬운 디자인


1. 디자인 패턴 활용하기

혹시 자신이 최초로 뭔가를 생각해냈다 여겨지면 검색 사이트에서 'UI 디자인 패턴'이라고 꼭 검색해서 확인해보자. 하지만 다른 사람의 디자인을 노골적으로 베껴서는 안 된다. 공동의 패턴을 찾고 영감을 얻는 것이 핵심이다. 한 가지 당부하고 싶은 건 해결할 문제를 제대로 이해하기도 전에 관심 가는 디자인 패턴을 미리 결정하면 안 된다는 것이다.


2. 경쟁사 리서치

실제로 쓰이는 전형적인 디자인 패턴이 궁금하다면 경쟁사가 어떻게 하는지부터 확인해보자. 디자인 패턴을 찾는 요령은 구현해야 할 기능을 컴포넌트 단위로 작게 쪼개 보는 것이다. 우리가 할 일은 어떤 기능의 모든 형태를 찾아 그중 어떤 조합이 우리 제품에 가장 잘 맞는지 알아내는 것이다.


3. 경쟁제품 사용성 평가

다른 사람들의 실수에서도 배울 것이 있다. 먼저 만들려는 것과 비슷하게 구현된 사이트 몇 군데를 찾아보고, 간단한 사용성 테스트를 해본다. 이는 다른 곳에서 공통적으로 저지르는 실수를 막아준다.


4. 일관성

일관성은 제품의 전문성과 사용성을 높이는데 엄청난 영향을 미친다는 걸 간과해선 안된다.


5. 프레임워크

부트스트랩이나 파운데이션같이 제품을 빨리 디자인하고 구현하는데 도움을 주는 도구를 활용하면 좋다.


6. 플러그인 활용

모든 종류의 기능을 쉽게 추가하여 제품을 만들 수 있게 하는 플러그인이 엄청 많다. 내가 만들려는 걸 이미 누군가가 만들어 놨다면 그걸 그냥 쓰면 될 일이다. 맨바닥부터 모든 걸 다 직접 만든다고 특별히 점수를 따는 것도 아니다.


이 모든 것이 최소한의 디자인과 코드만으로 가설을 검증하기 위해서란 걸 잊어서는 안 된다.


디자인 패턴에 의존한다거나 애플/아마존/페이스북 등이 하는 걸 단지 따라 하는 건 문제가 될 수 있다. 특히 스타트업에겐 더욱 그렇다. 깊이 고민하지 않고 다른 회사의 해결책을 단순히 적용하면 안 되는 이유가 무엇일까?

1. 서로 원하는 바가 똑같지 않다.

회사들은 자신들만 알고 있는 안건이 있다. 그 안건이 언제나 우리 안건과 같을 수는 없다.ㅡ그들에게 최적화된 디자인이 우리에게도 최적화된 디자인이 되지는 않는다.

2. 똑같은 일을 하지 않는다.

어떤 사이트도 우리와 똑같은 걸 하지 않다는 게 핵심이다. 남들과 똑같은 거 만들 거면 스타트업 왜 하냐


남의 디자인을 제대로 훔쳐 쓰는 법

최소한의 표준이 있는지부터 확인하고 어떻게 적용할지 고려해본다. 표준을 적용하기로 마음먹었다면 테스트를 통해 이 방향이 맞는지, 신속하게 정성조사를 해본다.



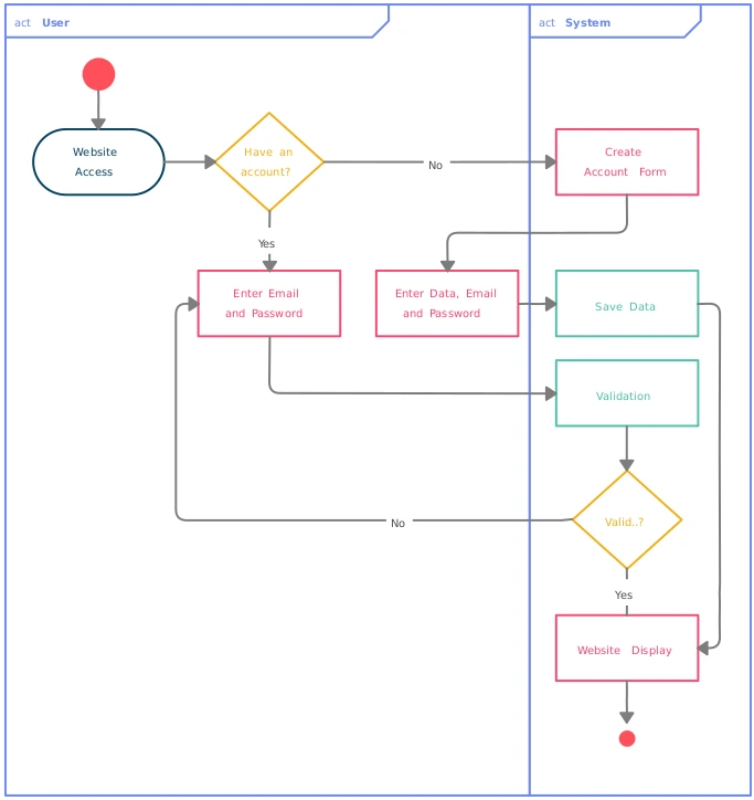
Chapter 08. 다이어그램, 스케치, 와이어프레임, 프로토타입


1. 다이어그램

여러 가지 경우의 수가 존재하거나 에러 발생 가능성이 있더나 아니면 단계가 많은 인터랙션에서는 단순한 플로우 다이어그램이 분명 도움이 된다. 구조를 시작화 하면 정의가 필요한 화면 상태를 파악하는데도 도움이 된다. 플로우 다이어그램이나 사이트맵을 이용해 사용자가 어디에서 어디로 이동하고 공통 태스크를 어떻게 완료하는지 확인해보자. 이렇게 하면 개발에 걸리는 시간을 예측하거나 개발자에게 디자인을 설명할 때 정말 많은 도움이 된다.

hcjhgsl91 출처: https://creately.com/diagram/example/hcjhgsl91/activity-diagram-for-user-login


2. 와이어프레임

와이어프레임은 가벼운 스케치와 인터랙티브 프로토타입 사이 어디쯤이다. 주로 화면상에서 기능을 상세히 고려하기 시작할 때쯤 와이어프레임을 만든다. 유용한 와이어프레임은 실제 제품이 들어가는 모든 문구와 버튼, 실행 버튼, 내비게이션 요소 모두를 포함해야 한다. 비주얼 디자인 요소는 하나도 없고 나중일이다. 전체 기능이나 서비스 측면에서도 짜임이 있어야 한다.


와이어프레임은 기능을 표현하기 위해 필요한 콘텐츠의 양이 어느 정도인지, 맥락상 화면 어디에 위치해야 하는지 결정하는 데 필요하다.


디자인을 좀 더 세밀하게 파악할 때 와이어프레임을 활용한다. 와이어프레임을 그리다 보면 수많은 유저 스토리를 고려하게 되고 사람들이 어떻게 생각할지 혹은 화면을 조작하며 무엇을 느낄지에 대해 공감하게 된다.


하나의 와이어프레임은 백 개 넘는 이슈 리스트와 아무도 읽기 않는 수십 장의 디자인 명세 문서만큼의 가치가 있다. 결코 과장이 아니다. 만약 디자인 방법 중 단 한 가지 방법만 배워야 한다면 아주 상세한 와이어프레임 제작방법을 배우길 권한다.


12-wireframe-examples-from-some-of-our-favorite-UX-designers-feature-810x810.jpg 출처: https://www.invisionapp.com/inside-design/wireframe-examples/


3. 인터렉티브 프로토타입

인터랙티브 프로토타입은 실제 제품 구현에 많은 시간과 비용을 쏟아 붓기 전에, 디자인이 가진 문제를 모두 알아낼 목적으로 만들어야 한다. 알다시피 실제 제품을 사용하는 것보다 더 나은 사용성 테스트 방법은 실제 제품의 복제품 같은 걸 사용하는 것이다.


장점: 개발에 시간이 너무 오래 걸리거나 나중에 고치기 힘든 기능을 다양한 유형으로 만들어 실제 사용자를 대상으로 제품을 테스트할 때 아주 좋다.


디자인이 보기 좋을 필요는 없다.

예쁘게 만드느라 시간을 낭비하게 될 뿐만 아니라 보기에 정말 멋진 프로토타입을 제작함으로써 사용자 테스트에서 사용성과 관련된 중요 피드백을 얻기 힘들 수도 있다. 비주얼 디자인 요소가 너무 강하면 사용자의 주의를 끌게 되고 참가자들은 비주얼적인 면에 더 집중하게 된다.



Chapter 09. MVP는 M&V이다

검증하려는 가설을 생각해보고 그 가설을 검증하거나 폐기할 수 있게 만들 MVP를 생각해보자.

최소 존속 제품의 가장 중요한 개념 중 하나는 제품을 만들고 그 제품으로부터 학습해 나가는 접근 방식이다. 한번 제품을 만들어 보고 곧바로 거대한 제품을 만들어도 된다는 뜻이 아니다. 제품이 아주 오랫동안 최소한의 상태로 유지될 수는 없지만 각 기능을 새로운 MVP처럼 접근해볼 수 있다. MVP의 가장 핵심은 다음과 같다.

작게 시작하기

학습하기

반복하기




http://www.yes24.com/Product/Goods/14636385


keyword
매거진의 이전글린과 애자일 그리고 진화하는 사용자 경험