1
2
CS 기본부터 알아야 한다.
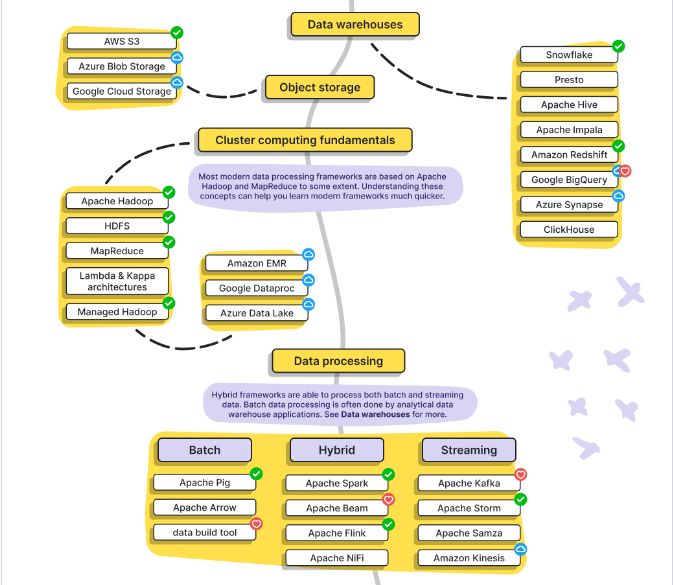
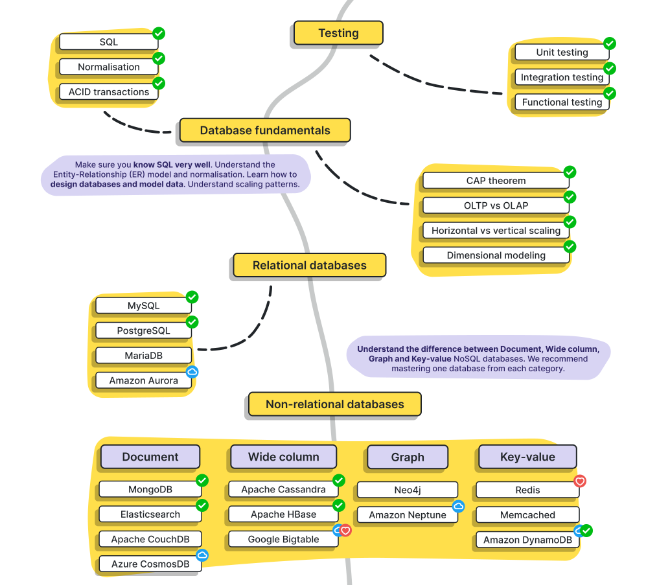
이미지 출처
https://github.com/datastacktv/data-engineer-roadmap
Roadmap to becoming a data engineer in 2021. Contribute to datastacktv/data-engineer-roadmap development by creating an account on GitHub.
3
파이썬 공부로 좋은 책
https://brunch.co.kr/@topasvga/1461
<1> 점프투 파이썬 - 2024 <2> 파이썬으로 배우는 게임 개발 실전 <3> 파이썬으로 할 수 있는 것들 <1> 점프투 파이썬 - 2024 추천서 초급 + 중급 책이다. 파이썬에 대해 중학생도 잘 알 수 있게 해 준
4
(책) 백엔드 개발자가 공부해야 하는것 https://brunch.co.kr/@topasvga/3415
<1> (책) 스프링 교과서-2024-07 <2> (책) 이미지 처리 바이블-2024-07 <3> (책) 그림으로 이해하는 알고리즘-2024-07 <4> (책) 그림으로 이해하는 서버구조와 기술-2024-07 <5> (책) 컴퓨터 구조와 운영체제 핵심
https://brunch.co.kr/@topasvga/3415
감사합니다.
전) 네이버 엔지니어 7년, 네이버 클라우드 공인강사,마스터, PRO , AWS아키프로, Google프로아키, Azure어드민, CCNP, 맛집,여행 전문가, 좋은 기운을 주는사람