brunch

[사이언스] 코로나와 MIS-C 다기관염증증후군

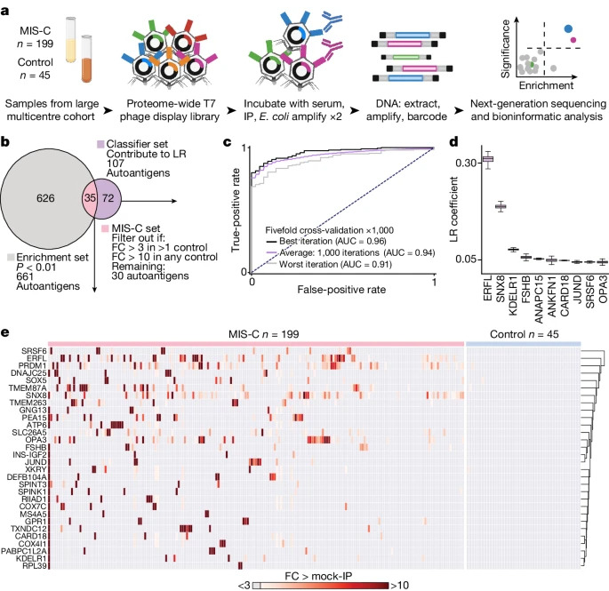
청소년과 어린이들 가운데 Covid-19 코로나에 걸리고 드물지만 생명이 위험할 정도로 아주 심하게 자가면역 질환을 경험한 것을 가리켜 MIS-C (multisystem inflammatory syndrome) 소아‧청소년 다기관염증증후군이라고 부른다. 감염 이후 발열, 발진, 다발성 장기 기능 손상 등이 나타나는 가와사키병과 유사한 양상을 보이는 소아 전신성 염증 사례다. 이 병을 심하게 겪는 환자들의 경우 인체 장기 여러 곳에 분포하는 SNX8 이라는 단백질이 있는데, 이 단백질의 모양이 코로나바이러스의 형태적 특징과 아주 비슷하기 때문에 우리 몸 면역체계가 바이러스인 줄 착각하고 공격하기 때문이라는 학술논문이 이번 주 NATURE 학술지에 실렸다.

https://www.nature.com/articles/s41586-024-07722-4


Coronavirus MIS=C.jpg


keyword
작가의 이전글[G2 글로벌투자] 장단기 수익률커브 정상화 자산배분