핀테크가 궁금하다면, 돈의 원리부터 알아보자

상평통보부터 비트코인까지

by 워녁s토리


카카오페이, 네이버페이, 비트코인, 페이스북의 ‘리브라 프로젝트’, 그리고 중앙은행 디지털 화폐(CBDC) 등, 새로운 형태의 화폐와 지급결제 수단이 나타나고 있다. 실용적인 화폐부터 다소 급진적인 아이디어들까지, 금융과 기술이 만나면서 변화의 싹을 틔우고 있다.


image-3.png?w=580&h=115 다양한 종류의 디지털 머니


여태껏 경험해보지 못한 형태의 ‘돈’이 지난 10년간 우후죽순 생겨났다. 대체로 ‘디지털 머니’라는 공통점을 가지고 있다. 카카오페이에 충전되어 있는 돈은 언뜻 우리의 은행 계좌에 들어있는 돈과 비슷해 보일 수도 있겠지만, 엄연히 다른 돈이다. 비트코인과 그 이외의 것들은 말할 것도 없다. 과거에는 경험해보지 못했던 것들이며 기존의 ‘돈’과는 완전히 다른 양식이다.


Back to the basic, 화폐의 기본부터 알아보자


앞서 언급한 돈과 기존의 돈이 어떻게 다른지 궁금하겠지만, 이 질문에 답하기 앞서 기본부터 살펴보고자 한다. 달러와 원화. 우리가 익숙하게 사용하고 있는 화폐들도 사실 과거로부터 돌아보면 혁신적인 발명이나 다름없다. 원활한 교환 매개 수단이 되었으며, 가치 척도의 기능도 한다. 무엇보다도 안정적인 가치를 유지하며 공급된다.

화폐의 기능 3가지

-교환의 매개 수단 : 물건과 물건을 거래할 때 화폐를 이용하는 것을 뜻한다. 화폐가 없던 시절에는 물물교환이 있었다.
-가치의 척도 : 상품의 값어치를 표시하는 것을 뜻한다. 예를 들어 “아메리카노 = 4,100원”이 있다. 화폐가 없다면 “아메리카노 = 콜라 3병”, “아메리카노 = 휘발유 3L”처럼, 가치를 표시하기 어려웠을 것이다.
-가치 저장 수단 : 현재의 구매력을 보관하여 미래에도 사용할 수 있는 것을 뜻한다. 쌀이나 귀금속 같은 상품화폐는 썩거나 부식될 우려가 있어 보관이 어렵다.


화폐 또한 수요와 공급이 존재하는 상품이다. 화폐 자체의 수요가 많으면 값어치가 오르고, 공급이 많으면 값어치가 떨어진다. 그리고 사람들의 경제활동에 따라 수요와 공급이 시시각각으로 변한다.

이 상황 속에서 1) 안정적인 액면 가치를 유지하면서 2) 화폐를 공급할 수 있는 원리는 무엇일까? 돈이 돈으로써의 기능을 하는 원리가 궁금해질 것이다. 위 두 가지 물음에 대한 답변을 화폐의 발전상과 역사적 사건을 중심으로 살펴보고자 한다.


1 : 조선시대 전황(錢荒)과 당백전

조선시대의 화폐는 여러분들이 쉽게 유추해볼 수 있듯, 주로 쌀과 면포 같은 물품화폐였다. 하지만 이런 물품화폐는 이동과 보관이 어렵고 일관되게 가치를 측정하기가 어려웠다. 17세기에 말에 이르러서야 화폐의 모습을 갖춘 상평통보가 전국적으로 사용되기 시작했다.


그러나 이 동전은 말썽을 일으켰다. 물품화폐의 단점을 극복하고 경제난을 타개할 수 있을 것이란 기대와는 다르게, 화폐의 공급이 시장에서의 수요를 따라가지 못했기 때문이다. 일반적으로 생각해보자. 경제규모가 커지고 거래가 활발해질수록 통화 공급량이 많아져야 한다. 돈의 쓰임새가 많아지고 더 많은 사람들이 보유하려 하기 때문이다. 이때 통화가 충분히 시장에 공급되지 않는다면 화폐 그 자체의 가치가 높아지게 된다.


전황(錢荒) : 시장에 화폐 유통이 없는 현상

상평통보도 마찬가지였다. 그것의 쓰임새에 비해 공급량이 부족했고, 화폐의 가치가 높아지자 동전을 가진 자들은 계속 비축하려 했다. 가지고 있기만 해도 재산이 늘어났기 때문이다. 설상가상으로 상평통보의 원료인 구리 수급이 어려워서 화폐 공급이 원활하지도 못했다. 시장에는 돈이 말랐고 고리대금업만 성행하게 되었다. 전황의 모습이다. 앞서 이야기한 화폐의 기능 중 ‘가치의 저장 수단’만이 수행된 결과다. 사실상 화폐의 역할을 수행하지 못한 것이며 초기 화폐시스템의 문제점을 그대로 보여주는 지점이다.


image.png?w=1200 상평통보와 당백전 (사진 = 네이버 지식백과)


반대로 19세기에 이르러서는 너무 많은 화폐가 공급되어 문제가 되었다. 정부는 재정난을 해결하기 위해 상평통보 100배 가치의 당백전을 발행했다. 실질가치보다 명목가치가 높은 동전을 만들어 엄청난 주조차익(화폐 발행으로 얻는 이익 : 표시된 돈의 가치 – 돈 제작 비용)을 얻을 수 있었지만 시장은 망가졌다. 당백전으로 거래하기 꺼리는 상인들이 많아 화폐에 대한 신뢰는 떨어졌으며 물가는 요동쳤다.

두 사례를 통해 초기 화폐 시스템의 양상을 살펴볼 수 있었다. 통화를 공급하는 뚜렷한 방법이 없었고, 시장에 풀린 유동성을 거둬들이는 방법이 부재했다. 통화의 수요 공급을 조절하기가 힘들었고, 결과적으로 화폐의 가치는 불안정해졌다.

2 : 금본위제와 트리핀 딜레마(Triffin’s Dilemma)

앞선 조선시대의 사례는 내수 경제에서의 화폐 시스템을 이야기한 것이었다면, 트리핀 딜레마는 60년 전에 발생한 국제통화체제의 유동성 문제였다. 국가 간 거래할 때 사용되는 화폐는 누가 공급하며, 그 화폐에 대한 신뢰는 어떻게 보장할 지에 대한 문제다. 트레핀 딜레마를 이해하기 앞서, 금본위제와 브레튼우즈체제를 알아보자.


국제무역이 본격적으로 시작되던 18~19세기에는 무엇을 ‘돈’으로 취급했을까? 지구 반대편, 서로 다른 역사를 가진 나라들끼리 거래하기는 쉽지 않았을 것이다. 다행히, 인류 역사 오래도록 그 가치를 인정받던 귀금속인 금과 은이 있었다. 이를 대금으로 치르고 각자 원하는 것을 사고팔 수 있었다. 일례로, 19세기 초 영국과 청나라의 거래가 있겠다. 당시 영국에서는 청나라의 차가 선풍적인 인기를 끌었다. 영국은 이를 수입하기 위해 막대한 양의 은을 지불했다. 한편 청나라에서 팔리는 영국 물품은 없었다. 차 수입을 멈출 수 없었던 영국의 무역불균형이 지속되었고, 이를 해결하기 위해 청나라에 아편을 팔기 시작했다. 우리가 익히 알고 있는 아편전쟁의 배경이기도 하다. 이 사례는 은이라는 귀금속으로 지구 반대편의 두 국가가 거래를 할 수 있었던 것을 보여준다.

화폐발행의 근거가 되었던 금


국가에서 발행한 지폐를 매개로 거래하게 된 것은 그리 오래되지 않았다. 내재가치가 없는 ‘종이쪼가리’에 대한 신뢰관계가 형성되지 않았기 때문이다. 내가 가지고 있는 이 ‘종이’의 가치를 다른 사람도 인정해준다는 보장이 없다. 누군가가 이 종이를 명목가치가 있는 금붙이와 바꿔준다는 보장해줄 때 지폐는 생명력을 갖는다. 19~20세기 금본위제 국가들은 금의 가치에 고정하여 자국 화폐를 발행했다. 영국은 1트로이 온스(troy ounce)당 4.25파운드, 미국은 20.67달러를 발행했다. 금의 값어치에 빗대어 화폐를 공급했으며, 국가 간 환율은 고정되어 거래되었다. 이를 금지금본위제(Gold Buillion Standard)라 한다.

Britain and Gold Standard
Gold Standard
[금융사전] 금을 화폐와 교환하다 ‘금본위제도’

20세기 중반에 이르러서는 대공황, 세계대전을 거치면서 무너진 세계 통화질서를 재건하고자, 1944년 브레튼우즈체제가 출범했다. 이 체제 아래, 금 1온즈를 35달러로 고정시키고 다른 나라들의 환율은 달러에 고정시켰다. 달러가 기축통화의 역할을 하기 시작한 것이다. 즉 국제통화 공급은 미국이 책임지며 다른 나라들은 달러를 보유하는 것으로 금 보유를 대체할 수 있게 되었다. 이를 금환본위제(Gold exchange standard)라고 한다.


금본위제 아래서는 발행할 수 있는 화폐의 한계가 정해져 있다.

1950년대의 세계경제는 브레튼우즈체제의 혜택을 보아 빠르게 회복했다. 그러나 1960년대에 이르러 트리핀 교수가 이 구조의 문제점을 지적했다. 브레튼우즈체제에서는 미국이 무역적자를 보면서 세계에 유동성을 공급하고 있는데, 이것이 지속되면 달러의 가치가 하락한다. 그렇다고 해서 미국이 무역흑자를 보면 달러가 미국으로 흘러가며, 유동성이 부족해진 세계 경기는 침체된다는 것이다. 한 마디로 이도 저도 못하는 상황을 말했다. 트리핀이 지적한 모순점이라 하여 트리핀 딜레마라고 한다.


1960년대 말에 이르러서는 그 조짐이 본격적으로 보이기 시작했다. 오랫동안의 무역적자, 베트남 전쟁으로 인한 재정지출 그리고 막대한 국채 발행량은 미국의 금태환 능력에 의심을 품게 만들었다. 각국은 보유한 달러를 금으로 바꿔달라고 미국에 요구했다. 결국 1971년, 금 유출을 견디지 못한 미국의 닉슨 대통령은 달러와 금의 교환을 정지시켰고, 이를 닉슨 쇼크(Nixon shock)라 한다. 사실상의 브레튼우즈체제의 종말이다.


트리핀 딜레마
브레튼우즈체제와 킹스턴체제


달러가 금태환 능력을 상실하면서 사람들은 안전자산으로 몰려들기 시작했다. 달러를 소유하고 있는 것은 아무것도 보장하지 않았기 때문이다. 그래서 사람들은 달러를 팔고 금을 사들이기 시작했다. 금 가격은 치솟았고, 1971년에 1온스당 35달러 하던 것이 3년 만에 154달러까지 올랐다. 이는 같은 값의 달러로 더 적은 양의 금을 사게 된다는 것을 의미하고, 달러 가치가 하락했음을 보여준다. 달러 가치의 하락과 함께 물가는 폭등했고, 그 이후로도 멈출 줄 몰랐다. 1980년까지 6년 만에 금 가격은 4배 더 올랐다.


wNVx6ppvOc84huPO92HzSEuRp4E7dis_V-6biK_Mv1w4NSK7AL6RXddxc7HAKGfv6k5FvR6p2Cqo6ujOEtUD4A9yzmkuv-2QPZ355DO83bSnh-y39hXJ0Z_pu0ToV6v63f4RUvE9 금 가격 추이 (macrotrends.net)차트 : macrotrends.net


3. 중앙은행의 역할

앞서 지폐에 생명력을 불어넣는 것은 ‘종이쪼가리’를 금붙이로 바꿔주는 교환능력이라 했다. 각국이 금을 보유하고 화폐를 발행하는 금지금본위부터 미국만 달러에 금 가격을 고정시켜 화폐를 발행하는 금환본위제까지, 화폐를 발행하는 메커니즘을 살펴보았다. 그런데 1971년 닉슨쇼크와 함께 화폐를 발행할 수 있는 조건이 사라져 버렸다. 이제 화폐는 그 자체로 아무런 가치를 가지지 않지만 이미 사람들은 익숙해졌고, 발행국의 힘에 기대어 통용되고 있다.

1200px-Seal_of_the_United_States_Federal_Reserve_System.svg.png 미국의 중앙은행 Federal Reserve System


아이러니하게도 금과 화폐 발행의 공식이 끊어지면서 중앙은행의 역할이 부각되기 시작했다. 앞서 던진 질문 1) 안정적인 액면 가치 유지, 2) 충분한 화폐 공급이 가능해진 것이다. 금 보유량에 따른 화폐 발행의 제한이 없어졌기 때문이다. 다시 말해, 화폐의 수요가 많을 때는 공급을 늘릴 수 있게 되었으며, 공급이 많을 때는 줄일 수 있게 되었다. 대표적인 방법으로는 중앙은행의 기준금리 조절이 있다. 물가가 너무 오를 때는 금리를 올려서 통화 공급을 줄이고, 경기 침체의 경우에는 금리를 내려 시중에 많은 통화를 공급하는 것이다. 일례로, 1971년부터 1980년까지 달러의 가치가 하락하면서 물가가 폭등하고 있을 때, 연방준비제도 이사장 폴 볼커는 기준금리를 20%까지 끌어올리며 물가를 안정시켰다.


금리 조절 외에도 중앙은행은 화폐의 수요 공급을 조절할 수 있는 다양한 정책들을 가지고 있다. 중앙은행이 일반 시중은행에 대출해 줄 때 적용되는 ‘재할인율’, 시중 은행이 뱅크런에 대비하여 의무적으로 보유하고 있어야 하는 ‘지급준비율’그리고 외환의 매수와 매도 등 다양한 방법이 있다. 초기 화폐의 시스템과 비교하였을 때 굉장히 발전된 방식이다. 앞서 조선시대의 두 가지 사례와 금본위제의 방법과 비교해 보면 훨씬 유연하다.


4. ‘쉬운 돈’에 대한 우려

하지만 일각에서는 이런 ‘쉬운 돈’에 대한 우려를 나타내고 있다. 말 그대로 돈을 찍는 것이 쉽기 때문에 쉬운 돈이라고 한다. 금을 가지고 있어야만 돈을 발행할 수 있는 것과 비교해보면 알 수 있다. 2009년 금융위기 때부터 이 문제가 가시화되기 시작했다. 은행과 보험회사가 무너지면서 기업들이 줄도산의 위기에 처했고, 연준은 양적완화(QE)라 하여 돈을 찍어내기 시작했다. 이 돈이 곤두박질치는 자산가격에 스며들었고 무너져가는 은행, 보험회사를 살려낼 수 있었다. 미국은 그 이후로 지금까지도 낮은 금리를 유지하며 경기부양책을 써왔다. 덕분에 미국 다우존스지수는 2009년 이후로 3배가 넘게 상승했다. 경기회복을 넘어서 곱절로 성장한 것이다.


그런데 사람들은 다시금 공식이 깨질 것을 두려워한다. 일반적으로 불황일 때는 금리를 낮추어 돈을 풀고, 호황일 때는 반대로 한다. 하지만 더 이상 낮출 수 있는 금리가 없을 때 불황이 오면 어떻게 되는가? 양적완화를 시행한 정부들은 과도한 국채발행으로 인해 많은 빚을 지게 되었는데, 상환능력에 의심이 생기면 어떻게 되는가?


Debt to GDP Ratio by Country 2019
Why we should fear easy money
Easy money won’t save the global economy from the next recession


McFZLM6RlD1p5vsRLmpE1kHoUD5ToW_1xnMkEYapw7SMqonAu7XGxaG2DkEv2kAbJDZ2LTibq58ZgwrbvEDosS0_LLhndbIdQA2OfrSpKOmw4epmf83EEAiZHbpYHp9uQWqmmYyn


섣불리 판단을 내리고 행동으로 옮기자는 것이 아니다. (위 언급이 투자의 바탕이 되자는 말이 아니다) 여태껏 화폐가 어떤 형태로 발전되어 왔는지 살펴본 것이다. 더 나아가 돈이 안정적인 가치를 유지하는 원리와 충분한 양을 공급하는 방법을 알아보았고, 현재는 어떤 문제점이 있는지도 가볍게 알아보았다. 마지막으로는 다시 처음으로 돌아가, 핀테크와 함께 부상하고 있는 디지털 머니의 양상을 살펴보고 마무리하고자 한다.


5. 디지털 머니의 부상

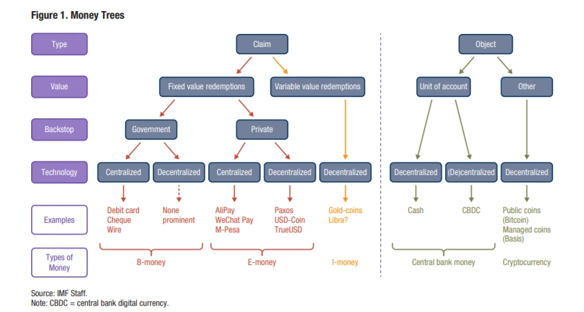
핀테크의 발전으로 다양한 양상의 돈이 보이고 있다. 돈을 발행하는 주체, 가치를 보증하는 방법에 따라 차이를 보인다. 아래 보이는 그림은 IMF의 핀테크 보고서 The rise of digital money의 일부를 발췌한 것인데 그 분류방법을 자세히 나타내고 있다.

Td1NFANd68ceVdQnKfI6LDeK0ofgV5CvBYUE6Q5hehASeAjfeezmw4js95ei-KFYdeqq6heEguqDPl1aAa95ILw5G0rfgc28wADl-y2ZZ5Rf0fooYv8PiHJ3Bo7xDCQgQXx2Smlp IMF, The rise of digital money 中


각기 다른 방식으로 발행되고 운용되는 돈들이다. 10년 전, 비트코인이라는 특이한 화폐가 나타났다. 특정 주체가 아니라 누구나 발행하고 보유할 수 있는 화폐를 기술적으로 풀어내어 주목받았다. 가장 최근에는 페이스북이 리브라 프로젝트를 발표하면서 잠잠한 수면에 돌을 던졌다. 100개의 기업연합이 화폐를 발행하고, 그 가치는 기존의 통화로 보증한다는 이 아이디어는 많은 논란을 일으켰다.


현재 사용되고 있는 디지털 화폐가 일으키고 있는 변화로는 페이 서비스를 예로 들 수 있겠다. 중국 정부는 알리페이의 지급준비율을 100%로 갖추기를 강력하게 요구했다. 예치된 금액보다 더 많은 페이머니를 만들지 못하게 한 것이다. 한국에서도 비슷한 사건이 있었다. 토스, 네이버페이, 카카오페이 등 충전금을 예치시켜두면 캐시백을 주는 이벤트가 유사수신 행위로 논란을 일으켰다. 두 사건 모두 은행이 아닌 사기업이 화폐 발행의 효과를 내지 못하도록 제재를 가한다는 공통점이 있다.


“알리페이에 지준율 100% 요구” 2경원 모바일결제시장 고삐 조이는 중국
“현금 맡기면 이자가 연 5%”…유사수신 논란 뒤 불붙은 ‘캐시백’ 대전


화폐에 대한 주도권을 두고 변화의 움직임이 보인다. 앞으로 디지털 머니가 어떻게 변모하며, 사회에서는 어떻게 받아들여질지 궁금하다. 브레튼우즈나 스미소니언 박물관에 모여서 통화질서를 새롭게 수립한 것처럼, 또 다른 장소에 모여 통화질서에 대해 새롭게 논의하는 날이 오지 않을까.







이 글은 Cracker.live에서 먼저 발행되었습니다.

Cracker.live 페이스북 바로가기


매거진의 이전글퀴즈를 풀고 보험료를 할인받는다? HealthIQ