중국 전통 쌀국수: 역사, 분류 및 가공 방법


중국 전통 쌀국수: 역사, 분류 및 가공 방법


Traditional Chinese Rice Noodles: History, Classification, and Processing Methods



Y. Li, J.-F. Liang, M.-Y. Yang, J.-Y. Chen, and B.-Z. Han1


베이징 식품 품질 및 안전 연구소, 중국 농업 대학교 베이징 식품 과학 및 영양 공학 대학, 베이징, 중국



쌀은 소화가 잘되고 맛이 순하며 알레르기를 유발하지 않는 등 여러 가지 독특한 특성을 지닌 아시아식 식단의 주요 주식입니다.


(9). 중국은 세계에서 가장 큰 쌀 생산국이자 소비국으로, 1인당 평균 102kg의 쌀 기반 식품을 소비합니다(11). 쌀국수에 사용되는 주요 쌀 품종은 수확량이 많고 현지 기상 조건에 적응력이 뛰어나 중국 남부에서 널리 재배되는 인디카 품종입니다. 인디카는 아밀로스를 더 많이 함유하고 있기 때문에 자포니카보다 쌀국수 용도에 더 적합합니다(14).


미펀, 믹시안, 허펀, 미미안이라고도 불리는 쌀국수는 중국에서 인기 있는 전통 음식입니다. 중국 전통 쌀국수를 만드는 데 사용되는 가공 절차에는 불리기, 분쇄, 가열(찌거나 삶기), 성형(압출 또는 절단), 냉각 및 건조가 포함됩니다(13).



쌀국수는 진나라 시대(기원전 259-210년)에 시작되어 중국에서 2,000년 이상 소비되어 온 음식입니다. 역사 기록에 따르면 중국 북방 사람들이 남방으로 침입했을 때 쌀밥에 익숙하지 않아 밀가루로 만든 국수를 선호했다고 합니다.


이에 적응하기 위해 북부의 요리사들은 쌀로 '국수'를 만들려고 노력했고, 그 결과 쌀국수가 발명되었습니다. 시간이 지남에 따라 쌀국수와 쌀국수 가공법은 전 세계에 소개되었으며 특히 동남아시아에서 인기를 얻었습니다(13).


쌀국수는 조리의 간편함과 다양한 맛으로 인해 수년 동안 중국 남부의 가정식과 레스토랑에서 인기를 끌었습니다. 쌀국수 생산 및 유통 산업의 발전 덕분에 이제 전 세계 사람들이 쌀국수를 즐길 수 있게 되었습니다(4).



오늘날 쌀국수는 주식과 반찬으로 모두 제공됩니다. 고기와 야채를 섞어 볶거나 국물에 삶아 국수로 제공하기도 합니다(6). 중국 전통 음식을 생산하는 데 사용되는 방법은 체계적으로 보고되지 않았으므로 이 기사에서는 쌀국수의 분류와 가공을 검토하여 이 중국 전통 음식을 더 잘 이해합니다.



중국 쌀국수의 분류



시중에는 다양한 종류의 쌀국수가 있습니다. 가장 잘 알려진 제품은 장시성, 광동성, 광시성, 윈난성, 후난성 등 중국 남부 지방에서 생산되는 제품입니다. 생산 지역의 영향을 받아


생산되는 지역, 특별한 제조 공정, 문화, 역사적 배경의 영향을 받아 다양한 종류의 쌀국수가 지리적 기원에 따른 특징을 갖게 되었습니다. 장시미펀, 광저우 샤허펀, 구이린미펀, 윈난 궈차오미셴, 창더미펀은 생산 지역과 제조 공정에 따라 분류되는 대표적인 지역 특산품의 예입니다. 중국 쌀국수는 성형 방법에 따라 영향을 받는 모양과 수분 함량에 따라 다시 분류됩니다. 성형 방법에 따른 분류. 가장 중요한 분류 기준은 쌀국수를 성형하는 방법입니다. 크게 세 가지 성형 방법이 있습니다:



1) 면 자르기(중국어로 치펀이라고 함). 찐 쌀국수 면을 두께 1mm, 너비 4~6mm, 길이 200mm의 직사각형으로 자릅니다. 대표적인 제품으로는 비안펀, 치펀, 샤허펀 등이 있습니다.


압출면(중국어로 자펀이라고 함). 찐 쌀 페이스트를 다른 틀을 사용하여 스트립으로 압출합니다. 스트립의 길이는 ≈200-400mm이고 직경은 1 ~ 3mm입니다. 대표적인 제품으로는 궈차오미셴, 구이린미펀, 창더미펀, 펜리 등이 있습니다. 펜리는 길이가 짧고 지름이 큰 특수한 유형의 압출 쌀국수입니다.


2) 펼쳐서 굴리는 면(중국어로 창펀이라고 함). 다양한 속을 넣은 쌀국수 포장지를 말아서 만듭니다. 창펀이 대표적인 제품입니다.


성형 방식에 따른 쌀국수의 세 가지 주요 분류는 표 I에 설명되어 있습니다. 주요 쌀국수 제품은 그림 1에 나와 있습니다.


수분 함량에 따른 분류. 수분 함량은 제품의 유통기한과 쌀국수 소비 방식에 영향을 미칩니다. 중국 쌀국수는 수분 함량에 따라 탈수된 것과 신선한 것의 두 가지 그룹으로 분류됩니다(표 I). 탈수 제품의 수분 함량은 ≈15~25%인 반면, 신선 제품의 수분 함량은 40-65%입니다(3,10). 수분 함량은 쌀국수의 맛과 품질에 영향을 미치는 주요 요소이기도 합니다.


연속 건조 캐비닛 또는 건조실이라는 두 가지 유형의 건조 장비가 널리 사용됩니다. 면은 유통기한을 연장하기 위해 탈수되며, 최대 2년까지 연장할 수 있습니다. 탈수되지 않은 신선한 면은 더 부드럽고 섬세한 풍미를 가지고 있으며 일반적으로 소비자에게 더 편리하다고 생각됩니다.



중국 쌀국수 가공


현재 대부분의 쌀국수는 전통적인 수제 쌀국수를 만드는 데 사용되는 것과 유사한 기계로 생산됩니다. 특정 유형의 쌀국수에 사용되는 생산 공정은 지역적 요구에 따라 지역마다 다를 수 있지만, 기본 원칙은 일반적으로 동일합니다.


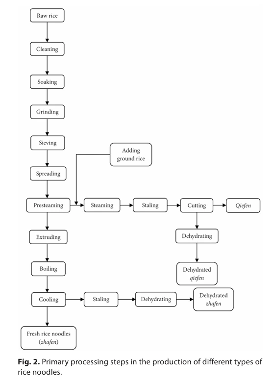
생쌀을 쌀국수로 가공하는 데는 몇 가지 주요 단계가 있습니다. 쌀국수 가공 절차는 생쌀을 선택한 다음 세척, 불리기, 분쇄, 가열(찌거나 삶기), 성형(압출 또는 절단), 냉각(및 건조) 순으로 이루어집니다. 다양한 종류의 쌀국수 제조를 위한 주요 공정 단계는 그림 2에 나와 있습니다.


생쌀 선택. 쌀국수는 제분된 쌀알로 만들어지며 전분, 단백질, 지질, 저분자당, 회분 등 거의 모든 성분이 면의 농도에 영향을 미칩니다. 연구에 따르면 아밀로오스와 단백질 함량이 높은 생쌀이 고품질 쌀국수를 생산한다고 합니다(5). 전통적으로 쌀국수 제조에는 인디카 품종이 사용됩니다. 인디카 쌀은 재배 기간 중 쌀을 수확하는 시기에 따라 조생종 또는 만생종으로 분류할 수 있습니다. 조생종 품종에 비해 만생종 쌀은 생산량이 적고 가격이 저렴하며 찰기가 떨어집니다(12). 쌀국수 제조에 주로 사용되는 쌀은 조생종 쌀이지만, 만생종 쌀을 사용하는 것이 더 경제적입니다. 가격과 품질을 고려하여 조생종과 만생종 인디카 쌀을 혼합하여 국수를 제조하는 경우가 많습니다. 예를 들어 1:0.25~1:0.67(20), 7:3(2), 1:1.5(7) 등 다양한 조생종과 만생종 쌀 비율이 사용되었습니다.





image.png?type=w773




생쌀 세척하기.


생쌀 세척 절차는 먼지 및 기타 이물질을 제거하기 위해 필수적입니다.


불리기.


쌀을 불리는 시간은 몇 시간(단시간)에서 며칠(장시간)까지 다양하며 최종 제품이 미발효 쌀국수인지 발효 쌀국수인지에 따라 달라집니다. 자연 발효는 쌀을 장시간 불린 후에 일어납니다.


단시간 불림의 목적은 쌀알에 수분이 침투하여 발효를 시작하지 않고도 수분 함량이 높고 덜 딱딱한 구조를 만드는 것입니다. 상온에서 수분 함량이 26~30%에 도달하는 데는 여름에는 2~3시간, 겨울에는 4~5시간이 걸립니다(1).


자연 발효 쌀국수를 만들기 위해서는 쌀을 장시간 불리는 것이 필수적입니다. 이 과정에서 쌀은 수분을 흡수할 뿐만 아니라 자연 발효가 일어나도록 불려집니다. 일반적으로 이 과정은 여름에는 2~3일, 겨울에는 4~5일 정도 걸립니다. 발효는 다양한 미생물, 특히 유산균(LAB)과 효모(12)에 의해 촉진됩니다. 발효된 인디카 쌀로 만든 생면은 짧은 시간만 불린 쌀로 만든 생면(8,15,17,21)과 비교하여 독특한 식감과 일관성을 가지고 있습니다.



발효 중 LAB 및 기타 박테리아의 효과는 pH의 감소입니다. 쌀과 불린 물의 초기 pH는 7(중성)이며, 발효가 완료되면 pH가 4로 감소합니다. Lu 등(16)의 연구에서 상청액의 pH는 24시간 후 4.2로 감소하고 4.1의 pH로 일정하게 유지되었습니다. 상청액의 주요 유기산은 젖산과 아세트산이었습니다. 젖산이 우세했는데, 이는 관련된 LAB 중 일부가 이종 발효임을 나타냅니다(16). 또한 발효는 쌀국수의 영양 성분, 풍미 및 식감을 개선하는 데 중요한 역할을 하는 것으로 보고되었습니다(18).



분쇄 및 체질


불린 쌀이 적절한 수분 함량에 도달하면 분쇄한 다음 체에 걸러냅니다(건식 분쇄 후에만). 건식 분쇄와 습식 분쇄의 두 가지 분쇄 방법이 사용됩니다.


건식 분쇄.


해머 밀은 불린 쌀을 건식 분쇄하는 데 널리 사용됩니다. 적절한 크기로 분쇄하면 쌀 입자는 60 또는 80 메쉬 체를 통과할 수 있습니다. 일반적으로 단시간 불린 쌀은 건식 분쇄에 적합하지만, 수분 함량이 높은 쌀(>26~28%)을 건식 분쇄하면 쌀이 뭉치거나 메쉬 체가 막힐 수 있습니다(19).


습식 분쇄.


쌀을 습식 분쇄하는 데는 바퀴 달린 분쇄기가 널리 사용되며, 이 과정에서 물을 첨가합니다. 수분 함량이 ≈45%인 장시간 불린 쌀은 습식 분쇄에 적합합니다. 습식 분쇄는 부드러운 일관성을 가진 쌀 슬러리를 생성합니다.


성형.


성형 또는 쌀가루를 성형하는 과정은 압출과 절단의 두 가지 방법으로 분류됩니다.


쌀국수 압출(자펀).


압출은 둥근 모양의 쌀국수를 생산하는 중요한 성형 방법입니다. 먼저 쌀 슬러리를 밴드 캐리어로 ≈5mm 두께의 시트로 운반합니다. 그런 다음 시트를 90°C에서 4~5분간 미리 쪄냅니다. 마지막으로, 찐 시트는 쌀국수 형태로 압출되어 완전히 젤라틴화되도록 삶습니다. 압출기는 작동이 비교적 간단하고 가열과 성형을 동시에 수행할 수 있습니다. 재료가 기계에 지속적으로 공급되고 적절한 온도로 가열된 후 면으로 압출됩니다. 압출된 쌀국수의 크기와 모양은 최종 제품의 사양에 맞게 조정할 수 있습니다.


쌀국수(치펀) 자르기.


쌀국수는 적절한 모양으로 자를 수도 있습니다. 자르기 전에 쌀가루는 두 가지 가열 절차를 거쳐야 합니다. 먼저 쌀가루의 일부(≈20~30%)를 미리 찐 다음 나머지 쌀가루를 추가하여 1-3mm 두께의 시트로 형성되는 두꺼운 쌀 슬러리를 만듭니다. 그런 다음 시트를 완전히 찌고 밴드 캐리어가 찐 쌀 시트를 직사각형 국수로 자를 수 있도록 운반합니다.


가열(찌기 또는 끓이기).


가열의 목적은 쌀의 전분을 완전히 젤라틴화하여 A 상태로 만드는 것입니다. 가열은 성형 전에 수행하는 찌기 단계와 끓이기 단계의 두 단계로 진행됩니다.


찜은 쌀국수를 전분화하며 일반 압력 또는 고압(>0.05-0.06 MPa)의 두 가지 유형의 가압 캐비닛에서 수행됩니다(19). 일반 기압에서 일반 압력 찜은 고압 찜보다 시간이 더 걸립니다. 더 높은 압력과 온도(>100°C)에서의 고압 찜도 저압 찜보다 더 빠릅니다(20). 고압 찜에서는 면을 터널 안에서 3분 동안 연속적으로 쪄냅니다. 그런 다음 면을 98°C에서 1~2분간 끓이면 쌀국수가 완전히 젤라틴화됩니다. 과도한 젤라틴화를 방지하기 위해 가열 온도와 시간을 엄격하게 제어해야 합니다.



식히기.


냉각은 찌거나 삶은 쌀국수를 찬물(0~10°C)에 넣어 온도를 24~26°C로 빠르게 낮추고 더 강한 젤을 형성하는 것입니다. 냉각 과정은 면의 분리를 용이하게 하고 부드럽고 미끄러운 면의 식감을 만듭니다. 이 단계는 ≈1.5-2.5분이 소요됩니다.



숙성.


찌고 난 후 면은 숙성 과정을 거칩니다. 쪄서 젤라틴화된 쌀국수를 특수한 공간에서 12~24시간 동안 건조시켜 전분을 B 상태로 전환합니다. 이렇게 하면 끈적임이 없고 안정적인 구조와 유연성이 향상된 면이 만들어집니다. 이 단계에서 면은 겹치지 않도록 카딩 처리됩니다.


탈수.


유통기한을 늘리기 위해 쌀국수는 수분 함량을 낮추기 위해 탈수할 수 있습니다. 건조하면 쌀국수의 수분 함량이 40-65%에서 15-25%로 감소합니다. 면을 탈수하기 위해 연속 건조 캐비닛과 건조실이라는 두 가지 유형의 장비가 널리 사용됩니다.


연속 건조 캐비닛에서는 간접 스팀을 사용하여 가열된 스팀과 캐비닛 내부의 공기가 열 교환을 합니다. 만족스러운 품질을 얻으려면 건조하는 동안 쌀국수를 한두 번 수동으로 뒤집어야 합니다.





image.png?type=w773







건조실은 쌀국수를 탈수하는 데 널리 사용되는 또 다른 시스템입니다. 건조 과정 내내 온도와 수분 구배를 사용하여 쌀국수를 처리합니다. 저온(<50°C)에서 건조하면 시간이 오래 걸리지만(≈8시간), 이러한 방식으로 쌀국수를 건조하면 흰색, 좋은 투명도, 높은 균일성 등 우수한 품질의 국수를 생산할 수 있습니다(20).



결론


기술 발전을 촉진하고 품질 관리를 개선하며 제품의 균일성을 높이려면 중국 쌀국수 생산에 관한 지식이 필요합니다. 전통 기술을 업그레이드하기 위한 목적으로 이러한 제품을 연구하는 데 상당한 작업이 이루어졌지만 각 가공 단계에 대한 과학적 이해를 얻기 위해서는 추가 연구가 필요합니다. 다양한 종류의 중국 쌀국수에 대한 다양한 생산 방법에 대한 지식을 습득하면 표준화 및 최적화를 촉진하여 이 중국 전통 음식이 국제 시장에서 점점 더 인정받고 인정받을 수 있을 것입니다. 감사의 말 윤 리는 다음과 같이 표현합니다.



CFW-60-3-0515.pdf




keyword
매거진의 이전글흑백요리사 - 변화의 시작