NFT 현재와 미래

웹3.0시대, 디지털 콘텐츠 유통의 시작

by E nudge 이넛지

NFT 열풍, 우리나라도 이제 시작

가상자산 측면에서 작년 여름에는 DeFi시장이 뜨겁더니 올해는 NFT(Non Fungible Token)가 핫하다. NFT의 뜻은 '대체 불가능한 토큰'으로, 예술작품, 수집품, 게임 내 아이템 또는 부동산과 같이 물리적이든 디지털이든 본질적으로 독특하고 희소한 무언가의 소유권을 나타내는 가상 토큰이다. NFT는 디지털 자산으로 인식되며, 가상자산 코인과 함께 거래된다.


우리나라도 현재 카카오 계열사 그라운드X가 7월28일부터 9월19일까지 국내 주요 아티스트 24명과 함께 Klip Drops에서 디지털 아트를 선보이면서 NFT시장에 대해 더 관심을 갖게 된 것 같다. Klip Drops에서는 우국원, 하정우와 같은 인기작가의 작품을 선보이며 이미 흥행에 성공한 것으로 보인다. 다만 현재는 Klay로만 구매 가능하기 때문에 클레이 코인의 생태계확장 측면에서 스마트하게 사업을 확장하고 있다는 느낌이 든다.


NFT 시스템

NFT 정의만으로는 이해가 선뜻 되지 않아서 NFT가 작동하는 시스템에 대해 찾아보았다.

(참고: Non-Fungible Token (NFT): Overview, Evaluation, Opportunities and Challenges)

NFT system 모델

NFT는 디지털화 된 후 저장-서명-발행-컨펌의 프로세스를 거쳐 블록체인 상의 기록으로 남는다.

- NFT 디지털화: NFT 소유자는 파일, 제목, 설명을 확인하고 디지털화

- NFT 저장: 원본 데이터를 외부 데이터베이스에 저장

- NFT 서명: NFT 소유자는 NFT의 해시를 포함하여 트랜잭션에 서명하고, 스마트 계약에 트랜잭션 전송

- NFT 발행*(minting): 스마트 계약이 NFT 데이터를 수신한후, 발행 및 트랜잭션 프로세스가 시작됨

- NFT 컨펌: 트랜잭션이 컨펌되면 발행이 완료되고, NFT는 블록체인 주소에 영원히 링크됨

*신기하게도 NFT를 발행할때는 화폐를 주조한다는 표현을 할 때의 mint라는 용어를 쓴다.


사실 이런 복잡한거 몰라도 된다. 그냥 NFT발행 플랫폼에 계정 만들고 작품을 등록하면 메타데이터가 추출되고 추출된 메타데이터가 타임스탬프와 합쳐지면서 고유한 문자열로 만들어진다. 이렇게 만들어진 값은 가상자산인 토큰 형태로 발행할 수 있다. 타임스탬프는 어떤 데이터가 해당 시점에 실제로 존재하고 있음을 나타내주는 것이며, 위조와 변조를 한다 해도 토큰값을 통해 진품 여부를 알 수 있다고한다.


그라운드 X가 'KlipDrops'에서는 NFT를 판매하지만, 'KrafterSpace'를 통해 NFT발행 플랫폼을 운영하고 있어서 누구든지 NFT를 발행할 수 있다.


실물 원본 vs. 디지털화된 NFT

어쨌든 NFT로 발행하기 위해서는 디지털화를 거칠 수밖에 없는데, 붓을 이용해 그리는 작가의 경우 어떻게 디지털화할 수 있을까. 처음부터 컴퓨터로 작업하는 일러스트레이션 같은 경우 문제될 게 없다. 그러나 잭슨 폴록처럼 캔버스 위에 페인트를 붓거나 떨어뜨리는 드리핑 기법을 쓰거나, 질감으로 느낌을 표현하는 작품의 경우에는 어떻게 할까?


Burnt Banksy

올해 3월 유명작가 뱅크시의 작품 'Morons'가 5만명의 사람들이 보는 가운데 불타는 모습이 생중계되었다. 작가와는 관계없이 블록체인회사 인젝티브 프로토콜이라는 회사가 실제 뱅크시의 작품을 9만5천달러에 구매하여 사진작가에게 사진을 찍게 한 다음 NFT로 발행하였고, 이후 실물 원본은 태워버렸다. NFT로 재탄생한 작품(?)은 228.69ETH(약 38만 달러)에 판매되었다. (관련 기사 및 동영상)


"가상과 실물이 공존할 경우 작품의 가치가 실물에 종속되지만 실물을 없애면 NFT그림이 대체불가의 진품이 된다" - Burnt Banksy 유튜브 생중계에서-


과연 이러한 NFT의 소유권에 의미가 있는지 한참 생각했다. 뱅크시가 직접 그린 그림은 불타 없어졌지만, 그 작품을 사진으로 남겨서 디지털화한 후 발행한 NFT가 과연 그 이전 작품보다 더 높은 가격을 받는 것이 합리적인지. (가격과 가치를 동일선상에 본다는 전제하에 그 NFT가 더 높은 가치를 갖는다는 것인지.) 작가에게 동의를 받지 않은채 작품을 불태운 일련의 퍼포먼스, 그렇게 만들어진 NFT, 그 NFT에 가격을 지불하는 사람들, 뱅크시는 이런 모습을 보고 어떻게 생각할까.


훈민정음 해례본 NFT

재정난을 겪어온 간송미술관이 국보 제70호인 훈민정음 해례본을 100개 한정판 NFT로 만들어 개당 1억원에 판매한다는 소식에 실물 원본이 있음에도 시장에서는 NFT에 이러한 가치를 인정할지 궁금해졌다. 물론 미술관 운영을 위한 기금 마련의 취지라고 하니 선한 영향력일 수 있겠지만, 또 한편으로는 자본주의 사회에서 이러한 시세 형성이 합리적인 것인지 생각해보게 된다. 수집가적 마인드, NFT 가격 상승에 대한 기대감으로 투자하는 투자자의 마인드, 아니면 문화를 새롭게 향유하는 마인드, 그 어떤 심리가 이러한 시세를 형성하고 시장이 나아갈지 지금으로서는 지켜보는 수밖에.


NFT를 구매하면 고유한 토큰에 대한 권한을 얻게되지만 블록체인에서만 가능하고, 디지털 속성의 특징인 다운로드와 같은 배포를 막을 수 없는 한계가 존재한다. 물론 소유권에 대한 진위여부를 가릴 수는 있지만, NFT를 구매하는 것이 결국 콘텐츠 구매가 아니라, 블록체인에 기록된 제작자의 예술과 이름을 연결하는 토큰을 구매하는 것은 아닌지. 소유가 아닌 공유의 시대라는데, 콘텐츠는 모두가 즐길 수 있도록 공유하고 그 소유권에 대해 인증받는 것이 새롭게 즐기는 방식인지.


NFT시장의 달아오른 열기

로이터에 따르면 올해 NFT시장이 2분기에 매출 최고치를 경신했다고 한다. 주요 NFT마켓플레이스인 OpenSea의 월간 판매량은 올해 6월 사상 최고치를 기록했으며, 여러 블록체인에서 판매를 추적하는 DappRadar는 2021년 상반기 거래량이 약 25억 달러에 약간 못 미쳤다고 밝혔다.



미술 외에도 수집품, 게임 분야에서도 NFT 세일즈는 활발했다. 다만 미술은 Beeple의 작품이 크리스티 경매에서 6930만 달러에 판매되면서, 제프 쿤스와 데이비드 호크니에 이어 살아있는 작가 중 3번째로 높은 경매가격을 가지게 된 작가로 큰 화제가 되면서 널리 알려졌다.


NFT의 현실: 미디어에 나타난 극소수 사례

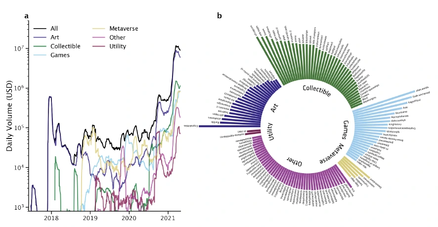
NFT시장동향, 거래 네트워크와 관련된 페이퍼(Mapping the NFT Revolution: market trends, trade networks and visual features)를 보면, 예술 분야는 CryptoKitties를 통해 2017년부터 약 2년간 유일하게 인기가 있었고, 2020년 말부터 예술을 제외한 다른 분야도 활발히 거래되기 시작했다. 예술의 경우 거래 건수는 적지만, 거래금액이 크기 때문에 볼륨으로 보면 큰 것으로 나타날 뿐이다.

(페이퍼에서 분석한 데이터는 2017/6/23 ~ 2021/4/27의 기간이므로, 개인적으로 NFT를 판단하기에 충분한 기간이라고 판단했다.)

NFT 시장


NFT market 구성


또한 NFT 평균 판매가격은 자산의 75%가 10달러 미만이고, 자산의 약 1%만이 1,594달러 이상이라고 하니, 우리가 미디어에서 접한 놀랄만한 가격은 정말 극히 일부다. 더욱 재미있는 사실은 처음 NFT를 거래하는 프라이머리 세일(1차 판매)이 대부분이고, 이후 세컨더리 세일(2차 판매)은 20프로 미만이라는 사실이다.


우리가 미디어에서 접하는 어마무시한 가격은 극히 소수일뿐이다. 시장동향으로만 보면 NFT시장은 여전히 태동하는 시작 단계이며, 트렌드에 민감한 우리나라도 이러한 시장에 막 동참한 것으로 보인다.


NFT의 미래: 크리에이터 이코노미 활성화

골드만삭스 리포트 'Digital Assets: Beaty Is Not in the Eye of the Beholder'를 보면, 웹 3.0 시대에 아티스트는 NFT를 통해 저작권을 보호받고 수익창출이 가능할 것으로 보고 있다. 음악 스트리밍 플랫폼에서 NFT 플랫폼을 통한 D2C의 형태로, 기술의 변화가 이끄는 서비스의 전환도 생각보다 빠르게 오는 것 같다.


골드만삭스 리포트 'Digital Assets: Beauty Is Not in the Eye of the Beholder'


캐시우드가 이끄는 유명 투자회사 ARK Invest도 뉴스레터에서 'The Creator Economy’s New Best Friend Is Non-Fungible Tokens'이라고 언급한 것을 보면 NFT가 콘텐츠 제작자에게 더 많은 가치를 제공해줄 것으로 보는 것과 동시에, 이더리움의 상승세 전환을 야기하는 돌파구로 보고 있다. (대부분의 NFT가 이더리움 기반이기 때문)


디지털 콘텐츠 유통의 시작

투자자의 입장에서는 NFT 열풍을 투자로 해석할지 투기로 봐야할지 모르겠지만, 시장에서는 이미 가격이 형성되고 받아들이는 분위기다. 창작자의 입장에서는 NFT를 통해 분배의 투명성과 공정성의 유통구조를 만들어 나갈 수 있겠다는 긍정적인 면 때문에 NFT가 새롭게 받아들이고 활용해야할 수단이다. 또한 NFT거래는 이더리움과 같은 가상자산으로 되기 때문에 가상자산거래소는 NFT 마켓플레이스를 넘보고 있다. 심지어 금융회사 입장에서는 부동산과 같은 물건 뿐만 아니라 디지털 콘텐츠까지도 자산 유동화의 대상이 될 수 있다는 점에서 가만히 있을 수 없는 노릇이다.


결국 서로 다른 입장을 가진 투자자, 창작자, 마켓 플레이스, 가상자산거래소, 금융회사까지 모두 NFT 시장을 지켜보고 있으니, 이 시장이 안될 이유는 없는 것 같다.


별것 아닌 것 같은 JPEG에 몇백만 달러를 지불하는 현실세계가 너무 낯설지만, 이것이 투기인지 투자인지 판가름은 시간이 흐른 후에 판단할 문제다. 오히려 이런 시기에 마이클 샌델의 '돈으로 살 수 없는 것들'을 다시 한번 읽고 무엇이 가치를 결정하는지 생각해봐야겠다.



keyword