AI 시대, 기획자의 지식 트리

기획자(PO/PM) 지식 트리, “전 세계 공통 표준”이 있을까?

by hako

AI 시대, 기획자에게 왜 ‘지식 트리’가 더 중요해졌을까?

기획 일을 오래 하다 보면 이런 생각이 든다.

“내가 쌓는 지식과 산출물들을, 어떤 기준으로 정리해야 오래 쓰일까?”

도서관에는 DDC(도서관 분류체계) 같은 분류 표준이 있다.
그럼 기획자(PO/PM)에게도 ‘기획자 지식 트리’의 단일 글로벌 표준이 있을까?

결론부터 말하면, 그런 하나의 표준은 사실상 없다.


단일 표준이 없는 이유

기획은 한 단어지만, 실제 업무는 여러 영역이 함께 얽혀 있다.

문제를 정의하고(Discovery)

요구사항을 정리하고(PRD/정책)

디자인/개발과 협업하고(Delivery)

운영을 안정화하고(Operations)

일정·리스크·커뮤니케이션도 관리한다(Project)

범위가 넓다 보니, 한 가지 기준으로 전부를 덮기 어렵다.
대신 실무에서는 분야별로 이미 ‘표준급 참고서’가 병렬로 존재한다.

이를 BOK(Body of Knowledge, 지식체계), 국제표준(ISO/IEC/IEEE), 베스트 프랙티스 프레임워크(ITIL 등)라고 부른다.
즉, “기획자 전체”를 포괄하는 단일 표준은 없고, 각 분야의 표준을 조합해 내 기준축(참조 프레임)을 만드는 방식이 현실적이다.


기준축으로 쓰기 좋은 대표 표준들

아래는 실무에서 자주 참조되는 것들이다.
외울 필요는 없고, “검증 가능한 기준선이 이런 형태로 존재한다” 정도면 충분하다.

PMBOK / ISO 21500: 프로젝트 관리(일정, 범위, 리스크, 이해관계자 등)

BABOK: 비즈니스 분석(문제정의, 요구사항 도출·검증)

ISO/IEC/IEEE 29148: 좋은 요구사항의 기준(요구사항 품질 특성, 문서 구조)

ISO/IEC/IEEE 12207 / SWEBOK: 소프트웨어 생명주기/공학 관점(개발 프로세스와 지식체계)

ISO 9241-210: 사용자중심설계(HCD) 원칙과 활동

ITIL: 운영/서비스관리 베스트 프랙티스

핵심은 이거다.
기획자의 문서와 결정은 근거가 보이는 구조로 쌓일 때 비로소 자산이 된다. 그리고 위와 같은 표준은 그 “근거의 기준선”이 되어준다.


실무에서 “BOK 기반 Knowledge Tree”를 만드는 가장 쉬운 방법

복잡하게 시작할 필요 없다. 아래 순서만 지키면 된다.


Step 1. 상위 축(대분류)부터 고정한다

예를 들어 아래 6개 축이면 대부분의 기획 업무를 커버할 수 있다.

Strategy (Why)

Discovery (Problem)

Definition/PRD (What)

Design/UX (How-UX)

Delivery (How-Dev)

Operations (Run)

Step 2. 각 축에 “대표 표준 1~2개”만 연결한다

예를 들면,

Discovery/요구사항: BABOK + ISO/IEC/IEEE 29148

Delivery: ISO/IEC/IEEE 12207 + SWEBOK

Operations: ITIL

표준을 “암기”하는 게 아니라, 각 축에 기준으로 연결만 해두는 것이다.

Step 3. 하위는 “산출물(Artifacts)” 중심으로 만든다

기획자의 지식은 결국 문서와 결과물로 남는다. 그래서 하위 노드는 산출물 중심이 가장 빠르고 재사용에도 강하다.

PRD / 정책 / 유저스토리 / AC(인수 조건, Acceptance Criteria)

IA(정보구조) / 플로우 / 콘텐츠 가이드

테스트 전략 / 릴리즈 노트

운영 플레이북(Playbook) / 장애 기록 / FAQ

이 방식이 제일 빠르고, 시간이 지나도 “필요할 때 다시 찾기”가 쉽다.

Step 4. 거버넌스(관리 규칙)로 완성한다

여기서부터 트리는 단순 정리를 넘어 “표준 준거성”을 갖는다.

이 노트는 어떤 표준/BOK를 근거로 했는지

버전은 무엇인지(v1/v2)

참고 링크는 어디인지

결정이 바뀌었다면 왜 바뀌었는지(예: ADR, 결정 기록)

이런 정보는 옵시디언 노트 상단 메타데이터(YAML)나 태그로 남기면 된다.


AI 시대에 왜 “지식 트리”가 더 중요해졌을까

AI 시대에 기획자의 업무는 더 빨라졌다. 문서는 몇 초 만에 생기고, 화면은 여러 버전으로 쏟아지고, 논리도 그럴듯하게 정리된다. 속도만 보면 “기획”은 점점 자동화되는 것처럼 보인다.

그런데 역설적으로, 이 속도 때문에 기획자는 더 자주 흔들린다.
무엇을 믿고 결정해야 하는지, 왜 이 선택을 했는지, 다음 주의 내가 오늘의 나를 설득할 수 있는지. AI는 결과물을 만들지만 판단의 책임은 여전히 사람에게 남는다.

그래서 나는 요즘 “널리지 트리(knowledge tree)”가 기획자에게 점점 더 중요해진다고 느낀다. 널리지 트리는 지식을 예쁘게 분류하는 장식이 아니다. 기획자가 AI의 생산성을 판단의 품질로 연결시키기 위한 최소한의 구조다. 빠르게 생성된 문서와 아이디어를, 내 조직과 서비스의 맥락에 맞게 걸러내고, 연결하고, 재사용하기 위한 뼈대다.

특히 AI 시대에는 “그럴듯함”이 흔해진다. 그럴듯한 PRD, 그럴듯한 전략, 그럴듯한 KPI가 너무 쉽게 만들어진다. 하지만 그럴듯함은 품질이 아니다. 품질은 근거, 검증, 일관성에서 나온다. 지식 트리는 그럴듯함을 품질로 바꾸는 필터다. 같은 질문을 반복해도 기준이 흔들리지 않도록 만들고, 결정이 바뀌면 왜 바뀌었는지 기록하게 한다.

결국 지식 트리는, AI가 만들어준 수많은 가지들이 흩어지지 않고 한 방향으로 자라게 만드는 구조다. AI가 생산하는 속도를 “성과”로 바꾸는 마지막 구간은, 기획자가 남기는 근거와 판단의 체계다.


결론: “표준을 연결한 내 트리”를 만들자

기획자 전체를 덮는 단일 글로벌 표준은 없다.

대신 분야별 표준이 있고, 그것을 내 지식 트리의 기준축으로 삼을 수 있다.

실무적으로는 상위축 고정 → 표준 매핑 → 산출물 중심 구성 → 근거/버전 관리가 가장 현실적인 방법이다.


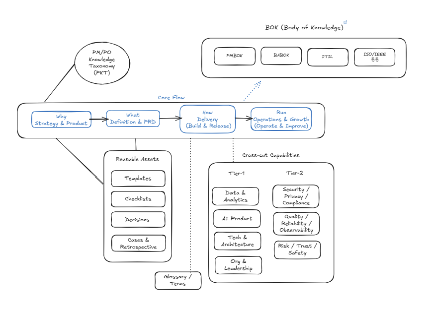
아래 그림은 제가 만든 기획자 지식 분류 맵 1.0입니다.

‘왜-무엇-어떻게-운영’의 흐름에 교차 역량을 붙여, 실제로 지식을 정리하기 쉽게 만든 구조입니다.

(각 영역에 연결되는 지식 관리 트리 목차는 추가로 정리해 업로드할 예정입니다.)


지식분류MAP1.png 기획자 지식 분류 맵 1.0


작가의 이전글당근라페