왜 한국 교사들은 교육에만 전념할 수 없는가

호주에서 바라본 한국 교육... 과도한 행정 업무에 고통받고 있는 교사들

by 루아나

교사 개개인만 열심히 노력하면 좋은 교육이 일어난다고 믿는 순수한 시절이 있었다.


그래서 한국에서의 내 교직 생활은 무던히 애를 쓰는 날들이었다. 하루의 일과가 종료된 후나 방학을 이용해서 온라인 강의나 현장 연수를 받고, 다양한 교수법을 연마하고, 학생 상담이나 학급 운영을 위해 책도 읽으며 자기계발에 힘썼다. 선진국의 사례를 담은 다양한 책과 교육 철학서들도 열심히 읽었다.



IE002639828_STD.jpg




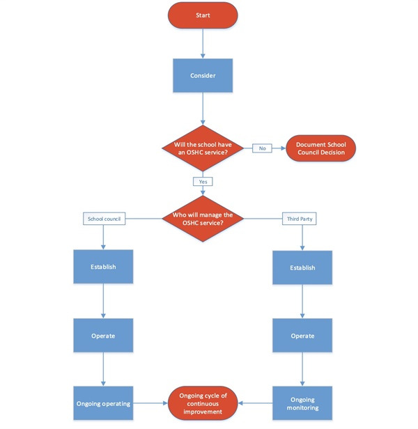
▲ 빅토리아 주(멜버른이 속한 주)의 돌봄교실 흐름도 사진 출처 www.education.vic.gov.au

ⓒ 이혜정



나뿐만이 아니라 많은 동료들의 일상도 크게 다르지 않았다. 시간이 지나면서 깨달은 점은 한국의 교육현장은 교사들의 노력과 자질과 열정과 별 상관없이 돌아간다는 사실이었다. 어쩌면 배우면 배울수록, 깨달으면 깨달을 수록 괴로운 일이기도 했다. 배우고 깨우친 앎과 현실과의 간극에 자괴감에 시달릴 가능성만 높아진다.



서울시 교육감의 '일 안해도 월급 받는 그룹' 발언을 선두로, '국민은 생존 위협 받는데 교사는 돈 잔치', '급식 없는 긴급 돌봄…학부모도 교사도 분통', '코로나 19에 교육계 내분… 일반직 vs 교사'와 같은 제목을 단 기사들이 쏟아지고 있다.



코로나 19 팬데믹이 야기한 온라인 수업 후에 한국의 교육계는 하루가 멀다 하고 몸살을 앓고 있다. 기사에 달린 수많은 댓글들은 교사들의 하소연과 억울함과 회의가 뒤죽박죽 섞여 있다. 답답한 지점은, 'K 형 선진 방역', '한국의 코로나 대응이 세계의 기준' 이란 기사가 하루에도 수없이 쏟아져 나오는 나라에서 다음 세대를 길러내는 교육 환경과 시스템의 성적표는 어쩜 이렇게 초라 한가, 이다.



한때는 한국의 교사로, 이제는 호주의 학부모로 사는 입장에서 뉴스의 면면을 들여다 보면, 대한민국 교사들은 억울하다. 교육 시스템 자체가 교사들을 억울하게 만든다. 능동적이고 자율적인 교육 주체로서의 입지는 바짝 쪼그라져 있고, 복지, 행정, 학부모 대리인 그리고 교육까지 얹혀진 의무와 책임은 풍선 껌처럼 부풀고 고무줄처럼 길게 늘어진다.



호주 학교에서 보면, 코로나 정국을 떠나 대한민국의 교사들이 일상적으로 해치우 듯 처리하는 돌봄, 방과후 수업, 급식, 각종 행정업무는 교사의 몫이 아니다.


IE002639824_STD.jpg




▲ 빅토리아 주(멜버른)의 방과 후 프로그램에 관한 기관별 역할 표 방과 후 프로그램의 책임과 역할에서 학교는 장소를 제공하고 학교의 정책과 조언을 주는 역할을 담당한다. 사진 출처 www.education.vic.gov.au

ⓒ 이혜정



예로, 대한 민국 교사들이 가장 기피하는 업무가 되어 버린 돌봄과 방과 후 수업은 교사들을 정신적으로 힘들게 하는 근원지다. 방과후 수업을 위한 학생모집, 강사 모집, 계약, 신원조회, 교육비 미납자 독려, 학생들 관리 등과 돌봄 교실을 위한 인테리어 공사 및 품의 올리고 진행하고 확인하기, 컴퓨터 및 프린터 구입, 책걸상 구입 등… 모두 열거할 수도 떠올릴 수도 없는 일들이 교사의 업무로 떠넘겨 진다. '학교 안에서 일어나는 일', '학생과 관련된 일'이라는 근거로 범람한 행정의 홍수 속에서 대한민국의 교사들은 겨우 숨을 붙이고 허우적 댄다.



반면에 아이가 다니는 멜버른 공립 초등학교의 독립적인 기관(Third party)이 운영하는 돌봄 교실(OSHC, Outside School Hours Care)은 학기 중엔 오전 7:30-8:50, 오후 3:30-6:30, 방학 중엔 오전 7:30부터 오후 6:30까지 열려있다. 돌봄 교실과 관련한 이용료, 간식, 각종 프로그램, 강사 채용, 학생 모집 등의 업무는 교사들과 철저하게 분리되어 있는 반면 학교의 운영위원회와 돌봄교실의 스태프들은 유기적으로 소통을 한다.



이런 방식의 운영이 초래하는 다양한 장점도 있다. 굳이 재학생이 아니어도 근처에 사는 초등학생이면 프로그램을 이용할 수 있고, 씨리얼이나 토스트 같은 간단한 아침과 과일이나 비스킷 같은 오후 간식도 제공한다. 심지어 해외에서 온 외국인에게도 개방되어 지인들이 아이를 데리고 오면 이곳을 이용한다. 호주 현지 아이들과 함께 생생한 문화체험을 하고 간다.



호주 학부모들의 관점에서 보면, 한국의 학부모들이 부럽기만 하다.



학교에 가면 영양을 맞춘 따뜻한 무상 급식이 제공되고, 교사들이 알아서 급식 지도도 해주고 우유도 챙겨준다. 심지어 비상사태인 코로나 정국에서도 긴급 돌봄을 보내면 학교에서 알아서 해결해 준다. 제공된 밥이 부실 하다며 학교나 교사를 탓하는 자격도 주어진다. 밤새 온라인 수업 자료를 만드느라 지친 교사가 아침에 모닝콜로 깨워주고, 학습 꾸러미도 꼬박꼬박 포장하고, 교과서 배분도 교사의 몫이다.



호주에서 아이를 키우려면 언감생심 상상도 못할 지나친 친절들이다. 일년 내내 학기 중에는 도시락을 싸던지, 학교가 정해준 도시락업체에 부모가 직접 메뉴를 선택하고 값을 지불하면 행정실로 배달해 주던지, 큰 학교에 간혹 존재하는 매점에서 간단한 음식을 파는 수준이다.



온라인 원격 수업 준비 단계에서도 가정에서 필요한 필기구를 책상 위에 올려 놓는 일로 교사의 행정업무는 끝이다. 그 이후의 일은 관리자와 행정실과 학부모의 몫이다. 교사는 학생이나 학부모와 행정적인 일로 소통할 일이 거의 전무하고, 이곳의 부모들은 자식을 키우려면 이 정도의 역할은 당연한 일로 받아들인다. 한국의 교사들이 온갖 돌봄과 행정 일로 분주할 때 호주의 교사들은 온라인 수업을 위해 수업 모형을 상의하고 자료를 준비하고 구글 클래스룸을 공부하고 동영상을 준비한다.


IE002639827_STD.jpg




▲ 영화를 보고 읽기 활동과 연계시키는 교육 활동 아이 담임이 구글 클래스룸에 올려준 화상수업을 위한 다양한 활동 중 하나. 학급 전체가 짧은 영화를 보고 읽기 활동과 연계시키는 등의 다양한 수업 구성에 열중인 호주의 교사들. ⓒ 이혜정



코로나 사태 전엔 대부분의 학급에 인터넷도 보급되지 않던 나라, 수업과 연계된 인터넷 검색을 하고 싶어도 할 수 없는 환경, 전교생이 천 명 정도 되는 학교에 사양 딸리고 고장 난 컴퓨터로 가득 찬 컴퓨터실이 전부인 학교들. 열악한 환경 속에서 처음 접하는 온라인 수업과 긴급 돌봄과 여전히 넘치는 행정 일로 고군분투하는 대한민국 교사들의 혼란과 스트레스와 그들의 점심 여부는 안중에도 없다.



교육은 서비스 직종이 아니다. 학교 안에서 수많은 교육적 만남이 하루 종일 일어나고 그 과정에서 교육이 일어난다. 한 아이를 키우는데 온 마을이 필요한 것처럼 한 국가의 다음 세대를 온전히 키워내려면 사회 구성원들의 노력이 필요하다. 교사들에게 가장 중요한 학생들과 대면하고, 가르치고, 상담하는 활동을 방해하는 무리한 일들을 던져놓고 '강 건너 불 구경하듯' 하지는 않는지 성찰해야 할 적기이다.


사회가 교사들에게 수준 높은 교육과 자질을 요구해야 마땅하다. 교사는 아이들 개개인의 특성을 이해하고, 아이들의 다양성을 존중하는 교수 방법을 연구하고, 학생들의 역량과 잠재력을 발현시킬 책임이 있다. 하지만 우선 교사들이 마음껏 교육활동에 전념할 수 있도록 판을 깔아줘야 한다. 본질적인 교육활동이 가장 후순위로 밀리는 조건을 주고, 질 높은 요구를 하는 것은 온당치 못할 뿐더러 실현 불가능하다.



"이번 온라인 수업의 가장 큰 수확은 한국 교육계의 처참함이 여실히 드러난 것"이라는 한국 교사들의 한탄이 기회로 바뀌길 기대한다. 코로나 정국에서 부상한 문제들을 반면교사 삼아 대한민국 교육계의 시스템을 재정비하는 밑거름으로 쓰이길 바란다. 그 첫 삽에는 복지는 복지기관으로, 행정은 행정기관으로, 교육은 교사에게로 보내지는 시스템이 담기면 좋겠다. 좋던 싫던 동의를 하던 안하던 분명한 점은, 한 국가의 교육 개혁은 현장의 교사들을 통하지 않고는 일어날 수 없기 때문이다.

keyword
이전 14화도대체 이 교사들 정체가 뭐야?