백화점 상품의 유형과 서비스 영향도

by inun

백화점 상품

백화점의 상품은 계약형태에 따라 직매입. 특정매입, 위수탁 3개 유형으로 나뉜다.

각 유형의 특징과 내가 겪은 상품의 유형이 서비스에 영향을 미치는 부분을 간단하게 정리해보고자 한다.


상품의 유형

1. 직매입

백화점 MD가 상품 제작or공급사로부터 직접 상품을 구매하는 계약방식을 말한다. 구매한 금액을 원가라고 하면 이 원가에 여러 가지 비용을 더한 금액을 판매가로 책정한 뒤 백화점에서 판매한다.

재고를 부담해야 하기 때문에 과거에는 직매입 방식을 선호하지 않았지만 최근 여러 버티컬 서비스에서 직매입 위주로 자율적인 활동을 하기 때문에 백화점도 직매입 비중이 늘어나는 추세이다.

직매입의 장점은 소유권을 온전히 갖기 때문에 할인, 홍보, 세트 구성 등의 마케팅 활동을 자유롭게 할 수 있다. 단점은 재고를 부담하는 것 때문에 손실로 이어질 수 있으며 모든 활동을 직접 해야 하기 때문에 인력도 많이 필요하다.


2. 특정매입

반품을 조건으로 상품을 매입하는 방식으로 다른 말로 외상거래라고 많이 부른다. 백화점이 상품의 판매수수료만 가져가는 계약방식이다. 백화점은 판매 공간에 대한 관리를 책임지고 재고 등 다른 부분을 책임지지 않는다. 상품을 제공하는 협력사가 재고를 부담하고 백화점과 협의를 통해 판촉활동을 한다. 우월적 지위에 있는 백화점들이 반품 책임과 재고 부담 외에도 판촉, 인테리어 비용 등 각종 비용들을 납품업체에 전가한다는 비판이 있어왔던 계약 방식이다.

과거 온라인 서비스가 주를 이루기 전까지 백화점의 상품은 이 특정매입계약방식이 대부분이었다. 재고를 부담하지 않기 때문에 비용적인 면에서 안정적이었고 상품과 관련된 일을 하지 않아도 되기 때문에 인력비 절감의 장점도 있다.

최근에 백화점도 특정매입에서 직매입으로 변경되고 있는 추세이다. 이유는 상품의 소유권을 갖고 다양한 방식의 판매행위를 하기 위한 이유도 있지만 상품의 디테일한 정보를 관리하기 위함이 더 크다. 특정매입은 위에서도 언급했듯이 상품관리를 업체가 하기 때문에 백화점의 상품관리시스템에 상품정보를 업체가 등록한다. 물론 백화점 MD가 최종 승인을 해줘야하는데 일을 하다 보면 상품정보를 대충 올리고 승인해주게 현실이다. 때문에 시스템에 등록된 상품정보는 우리가 일반적인 이커머스에서 보던 디테일한 수준의 정보로 등록되어있지 못하다. 예를 들면 잘 만들어진 이커머스의 경우 옷의 재질, 사이즈, 총장, 팔 길이, 제조국, 유의사항 등등 많은 정보들이 등록되어있지만 특정매입으로 계약된 상품의 상세정보는 빈약한 경우가 대부분이었다. 바지(L)이정도? 이 때문에 판매활동 후 영업 분석 단계에서 고객이 어떤 상품을 구매했고 이 상품을 왜 샀는지, 장점은 무엇인지 등의 디테일한 분석이 어려워진다.

개인화 마케팅은 이미 흔한 마케팅 전략이 되어버린 상황에 디테일한 상품정보를 관리하지 못한다면 다른 온라인 서비스에 비해 백화점이 상대적으로 낮은 경쟁력을 갖게 된다.


3. 위수탁

특정매입과 유사한데 큰 차이점은 판매대금의 귀속이 백화점이 아니라 업체인 점이 다르다. 판매된 매출액 중 계약된 수수료만큼 백화점이 가져가므로 총매출액에서 특정매입과 차이가 난다.


4. 임대갑/임대을

임대갑/을은 매장의 임대료를 내는 부동산 계약이라고 보면 이해가 쉽다. 둘의 차이는 임대료를 고정된 금액을 내는 정액계약인지 매출의 비율로 내는 정률계약인지의 차이다.


서비스 영향도

서비스를 운영할 때 계약유형에 따라 많은 부분에 영향을 주지만 민감하게 영향을 주는 부분을 몇 개만 꼽자면 상품 가격, 재고 그리고 정산을 꼽겠다.

할인 가격을 포함한 상품 가격은 계약기간에 따라 할인율과 매가가 변경된다. 특정매입의 경우 특히 업체와 월별로 판촉행사를 진행하는 경우가 많기 때문에 할인율, 판매가가 월초에 변경되는 경우가 빈번하다.

서비스를 운영할 때 변경된 계약내용으로 상품 가격이 전시가 되어야 하고 정상적으로 판매가 되어야 한다. 예를 들어 할인율 없이 판매하던 상품을 1일부터 한 달간 10% 할인을 진행한다고 했을 때 시스템은 1일 00시에 즉시 상품 가격이 변경되어 전시되어야 하고 정상 결제가 되어야 한다.

스크린샷 2022-12-08 오전 10.10.40.png 상품의 할인율과 판매가 표시 예시


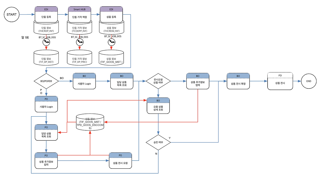
상품 관리 플로우 예시



상품이 정상 노출되어 고객이 서비스를 이용하는데 불편함이 없도록 하기 위해 시스템 설계는 매우 복잡해질 수밖에 없고 정교하게 관리되어야 한다.





이런 정교한 시스템이 자칫 잘못 개발되어 금전적인 오류가 난다면 담당자는 죽고 싶은 심정이 뭔지 알 수 있다. 그래도 시간이 지나면 익숙해지기 때문에 두려워할 필요는 없다.


정산은 위의 상품매가의 영향을 그대로 이어받으며 추가로 수수료 등도 함께 변경되기 때문에 시스템적 민감도가 더 높다. 만일 매가도 틀렸고 변경된 수수료도 반영되지 않았다면 주문된 모든 정산비용은 전부 어긋나게 된다. 아무리 테스트를 많이 하더라도 서비스 초반에는 이런 정산 사고가 종종 발생되는데 모든 정산금액이 틀어지는 게 아니라 보통 한두 개의 상품에서 이런 사고가 발생된다. 이런 틀어진 정산내역을 찾기 위한 목적으로 정산 대사 시스템이 필요하게 되는데 정산 대사 시스템이 없을 경우 담당자는 의심되는 날짜의 주문내역과 정산내역을 엑셀 파일로 출력하여 눈으로 비교하는 수밖에 없다. 자랑할만한 일은 아니지만 정산 오류를 찾기 위해 서비스 오픈 초기 800건 정도의 주문을 눈으로 비교한 경험이 있다.


상품의 유형과 서비스 영향도를 짧게 정리해보았다. 쓰다보니 이커머스 상품을 구성하는 요소를 하나씩 꼽아보면서 정리해보는것도 괜찮지 않을까 싶다.


keyword