brunch
매거진 리서치

누구를 위한 리서치_07

유의미한 리서치 결과를 내기 위한 교육업계 신입사원의 3개월 리서치

by 아리언니


[같은 그림을 그리며 프로젝트를 진행한다는 것]


프로젝트가 산으로 가는 것 같으면서도 플로우에 맞게 진행되고 있다. 엄청난 내공을 가진 실무자들의 리딩 덕분에 힘든 회의 속에서 일을 진행할 수 있었다. 이번 한 주를 보내면서 프로젝트 진행 시 정말 중요하다고 느낀 것은 구성원들이 같은 그림과 같은 목표를 가지고 이를 잊지 않으며 일하는 것이다. 다양한 협업 툴킷이 성행하고 방법론이 계속해서 개발되는 이유에 대해 깨닫게 된 의미 있는 한 주였다. 사업팀에서 전달된 매체 전환 시나리오를 바탕으로 설루션에 대한 다양한 접근법을 고려하고 필수 정보 설계와 같은 정제된 자료를 제작하면서 구성원 간의 오해를 줄이고 합의를 이끄는 문서를 제작하고자 했다.


이번 과정은 시나리오를 먼저 작성해 타깃 사용자의 서비스 플로우를 문서로 정리하고 그 자료를 바탕으로 메뉴 구조 설계와 구체적인 정보설계, 플로우 차트를 작성한다. 어찌 보면 보통 프로덕 개발하는 순서와는 다를 수 있지만 업무 프로세스 특성상 이와 같이 진행하게 되었다.

(시나리오 > 메뉴 트리 > 정보구조 > 구체적인 플로우 차트)







유저 시나리오


사용자가 경험하게 될 이야기를 미리 그려봄으로써 서비스 전체의 윤곽을 표현하는 것이다. 퍼소나를 활용해 왜 웹사이트에 방문하고 싶어 하는지, 웹 사이트에서 어떤 행동을 하고 싶어 하는지를 분석하고 예측하기 위해 작성한다. 모든 단계마다 일어나는 사용자와 서비스의 상호작용을 상세히 기술함으로써 서비스 이용에서 발생할 수 있는 모든 과정을 체계적으로 정리할 수 있다. 사용자가 서비스에 대해 느끼는 불만과 긍정적 요인을 예측할 수 있다는 장점이 있다.
http://kyoko-uchida.com/portfolio-2/interface-design

사업부에서 전달해준 따끈따끈한 유저 시나리오를 간략히 그림으로 설명하겠다.

새로 제작할 콘텐츠에서 '특정한 교재를 배본받은' 아이가 '해당 일차에' 학습하는 시나리오이다.

(사업 특성상 자세한 이미지를 제공할 수는 없는 점 양해 부탁드립니다.)



1/ 은 메인화면 2/ 는 내비게이션이 켜진 상태의 본책학습, 그 옆은 내비게이션이 닫혔을 때 , 3/은 테스트

플로우를 기반으로 한 특정 학생의 학습 시나리오를 간단한 div형식으로 표현해 보았다. 현재 여러 매체에서 진행하던 학습들을 이와 같이 일련의 과정으로 기획하는 것이 사업부의 명확한 니즈였고 위 이미지의 본 콘텐츠인 시나리오를 꼼꼼히 읽으며 메뉴 트리를 작성해보았다.








메뉴 트리(Menu Tree)

UI를 구성하기 전에 필요한 것은 기능 정의이다. 기능을 정리할 때는 다양한 기능을 모두 펼친 다음에 이를 그룹핑해서 Naming을 한다. 물론 중요한 개념이나 아이디어가 있다면 이 기능이 1번 기능이 되어야 한다.
http://sundayapp.tistory.com/10
현재 문서 기반의 서비스를 출시하려면 꽤 깊은 depth를 가진 서비스가 될 것 같다.


물론! 이 기능들을 다 넣을 순 없을 것이다. 분명히. 1년 이상의 장기 프로젝트라면 몰라도. 대리님의 도움으로 혼재되어있는 정보를 정리하는 시간을 가지며 일을 진행할 수 있었다.







정보구조(Information Architecture)

인포메이션 아키텍처의 궁극적인 목적은 이용자가 원하는 정보를 편안하고 불편함 없이 가기 위함입니다. 이런 집중적이고 세 부화된 고민이 결국은 이용자의 충성도와 지속성을 강화시킨다고 생각하고 있습니다.
1. 인포메이션 체계 내의 내비게이션 체계, 레이블링, 조직화를 의미한다
2. 콘텐츠에 직관적으로 접근하고, 업무 처리가 용이하게 정보 공간을 설계하는 것이다.
3. 사용자가 정보를 쉽게 찾고 관리할 수 있게, 웹사이트나 인트라넷을 분류하고 구조화하는 학문
4. 디지털 세계를 구조화하고 설계하는 원칙을 세우는데 중점을 두고, 새롭게 등장한 전문 분야와 이와 관련한 커뮤니티를 말한다. 이걸 다시 말하면 인포메이션(인포메이션 아키텍처, 데이터/지식관리) + 구조화,
조직화, 레이블링, 검색과 관리, 학문적 분야 이렇게 세부적인 내용으로 접근이 가능합니다.


시나리오가 전달되기 전 간단히 논의된 콘텐츠로 정보구조 설계를 진행해봤다.

XD로 처음에 제작한 정보구조 설계는 플로우 차트와 혼동되어 제작되었다. 즉, 내가 각 사항에 대해 정확히 숙지하지 않고 성급하게 진행했었다. 그 반성의 시간으로 목요일은 정보구조 설계, 플로우 차트, 시나리오에 대해 공부하는 시간을 가졌고 공부한 사이트들을 공유한다.


쉬운 언어와 비유로 알기 쉽게 써져있는 정보 https://brunch.co.kr/@megigames/5
전문적인 콘텐츠로 UX백과사전으로 사용될 듯한 사이트 https://sites.google.com/site/studyux/ia/ia



4DEPTH


시도하기 전엔 메뉴 트리랑 정보구조랑 크게 다를까? 싶었지만 막상 정리해놓고 보니 가로축, 세로축의 차이만으로 다른 정보 값이 산출되는 것을 느꼈다. 메뉴 트리는 하나의 메뉴에서 파생되는 정보의 양과 전체적인 메뉴를 플랫 하게 인식할 수 있었다면 정보구조 같은 경우는 실제 사용자가 해당 서비스를 사용할 때 depth에 대한 정보를 파악하기에 용이했기에 두 작업 다 왜 사용되고 어떻게 사용하는지 알게 되는 시간을 가졌다.






플로우 차트(flow chart)

플로차트는 쉽게 정리하면 고객의 행동 흐름의 뼈대를 잡는 것입니다. 플로차트를 구현하는 도구로는 UML제작도구, 파워포인트 등이 있습니다. 플로차트는 각 서비스 프로세스별 YES/NO의 가부를 결정하게 되며, 그 요소에 따라 이전 프로세스로 되돌아가거나 다음 프로세스로 진행됨을 알려줍니다.
플로차트를 좀 더 살펴보면 기본 요소인 진입 시점 '시작'을 기준으로 맨 마지막 Goal인 '종료'까지 이용자 및 시스템 프로세스를 파워포인트로 정리합니다. 또 고객의 동선 및 예측 가능한 다양한 변수를 눈으로 시각화하여, 작업자 간 업무를 정리하는데 효율적인 가이드로 삼을 수 있어 기존에 설계된 IA의 구성 요소를 스토화한다는 것에 의미를 두고 있습니다. 기존의 정의된 업무는 키워드 및 문서에 의존하는 방법인 반면 플로차트 단계부터는 시각화에 의존된 설계 방식이라고 할 수 있습니다. 실제 사람의 뇌는 키워드 및 단어에 대한 시각화를 습관적으로 하기 때문입니다. 이처럼 사람에게 주어진 프로세스 중에 시각화는 주어진 프로젝트를 수행하는데 가장 근접하게 고객의 머릿속의 내용을 연상화시킨다는 것에서 빠져서는 안 되는 중요한 요소라 할 수 있겠습니다. 서비스를 이용하는 고객의 행동 흐름을 파악하지 못한 채 사이트를 기획하면 고객은 사이트를 이용하는 도중 길을 잃고 서비스 이용을 포기할 수도 있습니다.=
'처음부터 다시 배우는 웹 기획' 중 발췌
플로차트에 대한 웹 문서 http://codingisgame.tistory.com/10

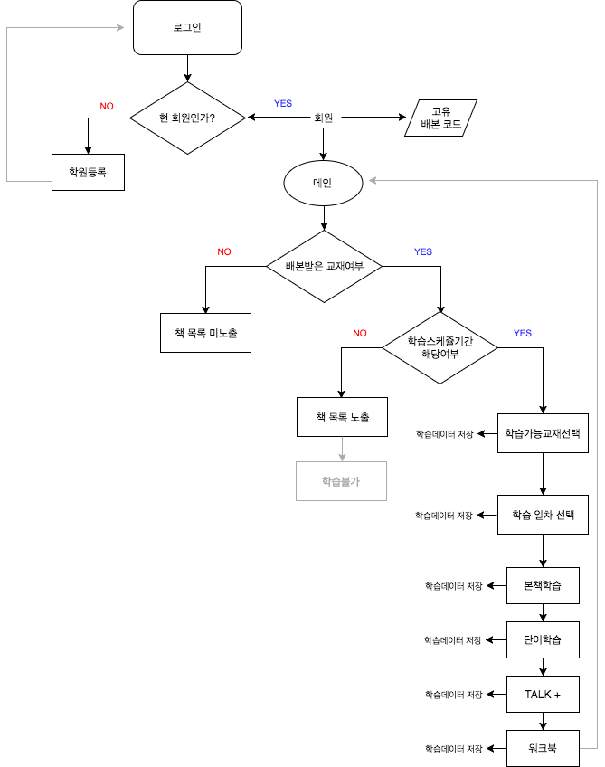
플로우 차트를 통해 사업부에서 제공한 시나리오의 흐름과 옵션에 따른 결괏값 출력에 대한 전체적인 그림을 그려보았다. https://www.draw.io/ 를 통해 문서를 작성했고 상당히 편리한 인터페이스로 구성되어있어 금방 적응하여 문서를 작성할 수 있었다.



Untitled Diagram.png


이와 같이 학원을 등록한 학생의 플로우 차트를 작성했다. 현 콘텐츠는 순차적인 학습 흐름을 갖고 있기에 흐름을 끊지 않는 화면 기획이 중요하다는 것을 깨달았다. 흐름이 끊기지 않는 화면 기획을 위해선 우선 기술적인 가능성에 대해 검토해봐야 하고 어떤 화면 설계가 학습 효율과 집중력을 높이는지에 대한 데스크 리서치 및 벤치마킹이 필요하다고 생각을 했다.






저번 주 ~ 이번 주 내내 내 컴퓨터 우측 상단에 붙여진 포스트잇엔 이런 내용이 적혀있다.


모르는 용어는 정확히 찾아보고 스터디하고 습득하자

프로젝트를 몇 번 해봤다고 책을 몇 권 읽었다고 스터디를 몇 번 했다고 어림짐작으로 용어를 내 식으로 소화하는 것이 아닌 업계 공통의 용어에 대한 확실한 이해를 바탕으로 리서치를 하고 콘텐츠를 제작해야 한다는 것을 깨달았고 이를 상기시키기 위해 오랜 시간 포스트잇이 붙어있었다.


이제 사업부와 더 세부적인 미팅을 진행하고 콘텐츠 양산에 관한 업체 미팅을 하며 해당 내용을 담을 수 있는 화면 기획을 해야겠다. 많은 문서를 보고 레퍼런스를 보고 당위성을 갖춘 상태로 화면 기획에 임해야겠다.


오늘도 리서치는 계속된다.




keyword
매거진의 이전글누구를 위한 리서치_06