brunch

천연 소염진통제, 바로 천심련추출물입니다.

by 여에스더


이런 분들은 꼭 읽어보세요!

1. 관절염을 앓고 있는데 기저질환으로 소염진통제 처방이 어려운 사람
2. 소염진통제의 효과가 짧아, 먹지 않으면 통증이 심화되어 고민인 사람

3. 소염진통제로 인한 부작용으로 약 복용이 힘든 사람


천심련추출물(ParActin®) 효능

1. 골관절염 통증 · 증상 개선
2. 류마티스 관절염 개선
3. 해열 · 진통 활성


안녕하세요. 약사 Jinny입니다.


“두통, 치통, 생리통엔 OO린”이라는 광고 카피, 모두 기억하시죠? 신종 코로나 바이러스 감염증의 유행이 한창일 때 품귀현상을 일으켰던 ‘OO레놀’ 역시 우리에게 아주 친숙한 제품입니다. 이렇듯 우리가 일상 속에서 가장 자주 또 쉽게 복용하는 의약품, 단연 소염진통제입니다.


감기몸살부터 관절염, 허리통증, 근육통, 두통 등 여러 증상에 쓰이기 때문에 유년 어린이 환자부터 노년층 어르신 환자분까지 흔히 복용하시는 약이기도 하죠. 특히 일상적으로 복용하는 관절염약의 주요성분이 소염진통제이기 때문에, 관절 문제로 처방약을 복용하시는 많은 어르신들의 경우, 2종 이상의 소염진통제를 장기복용하고 계시기도 합니다.


이처럼 흔히, 장기적으로 복용되는 만큼, 소염진통제는 부작용 증례가 많은 의약품군이기도 합니다. ‘OO레놀’의 주요성분인 아세트아미노펜은 간독성의 부작용이 있고, 아스피린 · 이부프로펜 · 나프록센 등의 비스테로이드성 소염진통제(NSAIDs)는 위염, 위궤양, 위출혈이나 신장 부작용을 가지며 심혈관계 질환 위험성이 증가될 수 있습니다.


하지만 또 많은 분들이 소염진통제의 부작용을 겪고 계시면서도, 만성적인 통증 때문에 복용을 중단하지 못하시는데요. 오늘은 이런 분들께 도움이 될 수 있는 성분을 소개해드리고자 합니다. 식품의약품안전처에서 인정한 관절건강 기능성 성분이자, 전통적으로 감염 치료에 사용된 천연 소염진제, 바로 천심련추출물(ParActin®)입니다.




1. 골관절염 환자의 통증 · 증상 개선


앞서 말씀드렸지만, 소염진통제를 다량 · 장기 복용하게 되는 가장 대표적인 요인이 바로 관절염입니다. 특히 퇴행성 관절염이라고도 불리는 골관절염은 65세 이상에서는 60 % 이상의 빈도로 발병하는데요[1]. 관절 연골을 손상시키는 염증성 관절 질환으로, 초기에는 염증이 발생한 관절의 국소 통증이 나타나다가 병의 진행에 따라 움직임과 관계없이 나타나는 지속적인 통증이 나타나는 것으로 알려져 있죠.


현재 골관절염을 예방하거나 치료할 수 있는 확실한 약물이 부재하는 실정이기 때문에, 골관절염에 대한 가장 일반적인 처치는 비스테로이드성 소염진통제(NSAID)를 통해서 이루어집니다. 하지만 비스테로이드성 소염진통제는 약리학적 부작용 위험이 있을 뿐만 아니라, 그 기전상 피부조직과 연골을 구성하는 글리코사미노글리칸의 합성을 방해하기 때문에 골관절염에 의해 퇴화된 연골을 복구하거나 치료하는 데에는 오히려 악영향을 미칠 수도 있습니다[2].


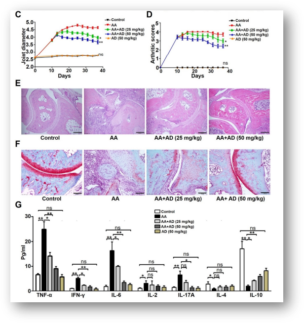
이 때문에 학계에서도 효과적인 대안을 찾는 연구가 지속적으로 이루어지고 있는데요, 최근 유의미한 결과를 낸 성분이 바로 천심련추출물(ParActin®)입니다. 2019년, Hancke, J. L.과 연구자들은 103명의 골관절염 환자를 대상으로 한 인체적용시험에서 천심련추출물(ParActin®)의 섭취에 따른 상당한 통증 감소가 확인되었음을 보고한 바 있습니다.

[1] 질병관리청 국가건강정보포털, 건강정보 <골관절염>

[2] Yu, G., Xiang, W., Zhang, T., Zeng, L., Yang, K., & Li, J. (2020). Effectiveness of Boswellia and Boswellia extract for osteoarthritis patients: a systematic review and meta-analysis. BMC Complementary Medicine and Therapies, 20(1), 1-16.


"천심련추출물(ParActin®) 섭취 28일부터 위약섭취군에 비해 현저한 통증 개선이 나타났으며, 관절 뻣뻣함, 신체 기능, 피로도 역시 상당한 개선을 보였다. ... 종합적으로 천심련추출물(ParActin®) 300mg/day와 600 mg/day 모두 경증에서 중증도의 골관절염을 앓고 있는 개인의 통증을 줄이는 데 효과적이고 안전하다는 결론을 내릴 수 있다."

출처 : Hancke, J. L., Srivastav, S., Cáceres, D. D., & Burgos, R. A. (2019). A double‐blind, randomized, placebo‐controlled study to assess the efficacy of Andrographis paniculata standardized extract (ParActin®) on pain reduction in subjects with knee osteoarthritis. Phytotherapy Research, 33(5), 1469-1479.




2. 류마티스 관절염 개선


만성 관절염 중 골관절염에 이어 두 번째로 많은 질병이자 염증성 관절염 중에서는 가장 흔한 원인질환인 류마티스 관절염 역시 상당한 통증으로 소염진통제의 다량 · 장기 복용을 야기하는 주요한 질병입니다. 류마티스 관절염은 관절 활막의 지속적인 염증 반응을 특징으로 하는 만성 염증 질환으로, 발병 환자의 50%에서 질병 진행에 따른 일상생활의 장애가 나타나는 것으로 알려져 있습니다[3].


통증, 피로감, 우울 증상으로 인해 환자의 삶의 질이 저하되고 사회적ᆞ경제적 손실을 야기할 수 있는 심각한 질병임에도 불구하고, 현재까지는 모든 류마티스 관절염 환자에 적용할 수 있는 단일 치료법이 없고, 예방법이나 완치 방법도 없어 대체로 통증경감 및 신체기능 유지를 목표로 치료가 이루어지고 있습니다[4].


천심련추출물(ParActin®)의 경우, 골관절염에 대한 이점보다 류마티스 관절염에 대한 이점이 먼저 보고된 성분인데요. 2009년에 이미 Burgos, R. A와 연구자들은 60명의 류마티스 관절염 환자를 대상으로 한 인체적용시험에서 천심련추출물(ParActin®)의 섭취에 따른 유의미한 증상 개선을 보고한 바 있으며[5], Li, X., Yuan과 연구자들(2019)은 천심련추출물(ParActin®)의 류마티스 관절염 개선 기전을 밝히기도 했습니다.

[3,4] 질병관리청 국가건강정보포털, 건강정보 <류마티스관절염>

[5] Burgos, R. A., Hancke, J. L., Bertoglio, J. C., Aguirre, V., Arriagada, S., Calvo, M., & Cáceres, D. D. (2009). Efficacy of an Andrographis paniculata composition for the relief of rheumatoid arthritis symptoms: a prospective randomized placebo-controlled trial. Clinical rheumatology, 28(8), 931-946.


"본 연구는 류마티스 관절염 유도 모델에서 천심련추출물의 항관절염 기전을 조사했으며, 우리의 결과는 천심련추출물이 호중구 세포사멸을 촉진해 관절염을 완화하고 호중구의 자가포식 의존성 네토시스(NETosis)를 억제함을 보여준다. 이러한 발견은 천심련추출물이 류마티스 관절염 치료를 위한 상당한 약제학적 잠재력을 가지고 있음을 시사한다."

참고 논문 : Li, X., Yuan, K., Zhu, Q., Lu, Q., Jiang, H., Zhu, M., ... & Xu, A. (2019). Andrographolide ameliorates rheumatoid arthritis by regulating the apoptosis–NETosis balance of neutrophils. International journal of molecular sciences, 20(20), 5035.




3. 해열 · 진통 활성


위에서 설명해드린 대로, 천심련추출물(ParActin®)은 골관절염과 류마티스 관절염 모두에 대해 상당한 이점을 제공할 수 있는 성분입니다. 이 때문에 우리 식품의약품안전처에서는 이 성분을 관절건강 기능성 성분으로 인정하고 있기도 하죠. 하지만 제가 이 성분을 ‘천연 소염진제’로 설명하는 까닭은, 천심련추출물(ParActin®)이 염증성 질환에서의 진통 · 소염 이점과 함께 발열에도 효과를 가지기 때문입니다.


천심련추출물(ParActin®)의 잠재적 이점 중 가장 먼저 연구되기 시작한 것이 바로 해열 · 진통 효과로, 1991년에 이미 Thamlikitkul, V.와 연구자들은 152명의 인두편도염 환자를 대상으로 한 인체적용시험을 시행한 바 있으며[6] Madav, S.와 연구자들(1995)는 천심련추출물의 섭취에 3시간 후의 상당한 해열 효과 및 진통 활성을 확인했습니다.

[6] Thamlikitkul, V., Dechatiwongse, T., Theerapong, S., Chantrakul, C., Boonroj, P., Punkrut, W., ... & Petcharoen, S. (1991). Efficacy of Andrographis paniculata, Nees for pharyngotonsillitis in adults. Journal of the Medical Association of Thailand= Chotmaihet thangphaet, 74(10), 437-442.


논읽약3.png

"천심련추출물의 섭취는 유의한(P<0.05) 진통 활성을 나타냈으며, 발열 유발 모델에서 투여 3시간 후 상당한(P<0.05) 해열 효과를 나타냈다. 또, 아스피린은 쥐에서 궤양을 유발한 반면, 천심련추출물은 유의한<P<0.05) 항궤양 활성을 나타냈다."

참고 논문 : Madav, S., Tripathi, H. C., & Mishra, S. K. (1995). Analgesic, antipyretic and antiulcerogenic effects of andrographolide. Indian Journal of Pharmaceutical Sciences, 57(3), 121.




오늘은 ‘천연 소염진통제’라는 이름이 아깝지 않은 천심련추출물(ParActin®)에 대해서 살펴봤습니다. 의약품으로 소비되는 비스테로이드성 소염진통제(NSAIDs)와 유사하게 염증은 물론 발열과 통증에도 효과를 보이는 것으로 보이는데요. 관절염은 물론 부비동염과 감기를 포함한 호흡기 감염 개선에 대한 임상연구도 보유하고 있어[7] 그 쓰임새 역시 일반적인 소염진통제와 궤를 같이한다고 할 수 있겠습니다.


나아가 종류에 따라 간 · 위장관계 · 신장 · 심혈관계 부작용을 일으킬 수 있는 소염진통제와 달리, 항궤양 · 혈행개선 · 심혈관계 기능 개선의 이점[8] 역시 보고되고 있어 비교적 안전하게 장기적으로 섭취할 수 있다는 점 역시 장점이라고 생각됩니다.


단, 천심련추출물(ParActin®)의 경우, 피임 효과가 존재한다는 동물임상 보고[9]에 따라 식품의약품안전처에서는 18세 이하 청소년과 임산부 및 수유부, 임신을 계획하고 있는 경우에는 섭취를 피할 것을 권고하고 있으니 섭취시에는 이 점을 고려하시는 것이 바람직하겠습니다.


몸도 마음도 건강한 하루 되시기 바랍니다. 이상 Jinny였습니다.

[7-9] Jayakumar, T., Hsieh, C. Y., Lee, J. J., & Sheu, J. R. (2013). Experimental and clinical pharmacology of Andrographis paniculata and its major bioactive phytoconstituent andrographolide. Evidence-Based Complementary and Alternative Medicine, 2013.

keyword
매거진의 이전글건강한 뇌세포, '이 성분'이 책임집니다