brunch
매거진 정치일기

정치와 민주화

민주화 이후 민주주의_정당, 민주주의, 모델

by 낭만민네이션

20180619_사회혁신해봄협동조합

해봄스터디 시즌 2_정치사, 정체제도

데비이비드헬드_민주주의의 모델들

최장집_민주화이후 민주주의


해보미언들과 해봄스터디


1.데이비드 헬드_민주주의 모델들



들어가기


민주주의라는 단어는 16세기 프랑스어 democratie로부터 영어로 유입되어서 democracy가 된 것이다. 원래 출처는 그리스어 dmockatia에서 유래했고 인민들인 demos에 의해서 지배인 kratos를 말한다. 군주제나 귀족제가 아니라 인민이 지배하고 통치하는 형태를 의미하는 것이었다.


그러나 인민이라는 단어를 고민해보아야 한다. 인민에 의한 지배란 정의하는 것에 따라서 다르게 해석될 수 있는 소지가 있었다. 시대마다 국가마다 각각 다른 방식의 민주주의를 발전시켰는데, 역사적으로 알아보는 가운데 공통점을 찾을 수 있지 않을까?


아테네의 민주주의.


고전적모델, 그리스 아테네


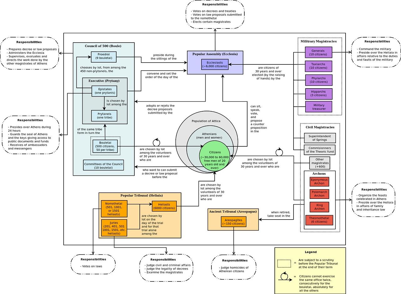
고전적 모델인 그리스 아테네에서 시민이란 판결을 내리고 공적을 맡는데 참여하는 자유민 남성을 의미했다. 20세 이상의 남성이 거주지에 따라서 10개의 부족으로 구분되었다. 10개 부족은 지방행정 단위인 데마로 총 140개 지역으로 구분되었다. 민회는 핵심적인 주권기구로서 최소 1년에 40회의 모임을 가졌다. 전체회의의 경우 정족수는 6000명이 되었다.


그 중에 민회의 집행위원회 겸 운영위원회는 500인 평의회로 구성되었고, 30세 이상 남성으로 구성되었다. 10인의 장군이 있었으며, 행정관은 규정상 10인 위원이 담당하였다. 법정은 30세 이상의 시민으로 20명 혹은 50명까지 구성되는 대규모 일반 배심원단을 가지고 있었다. 50인위원회는 500인 평의회를 지도하고 제안을 하는 역할을 하였다. 위원장은 신기하게도 임기가 1일이었다.


이테네모델


모델을 정당화하는 원리는 자유롭게 시민들이 번갈아가면서 지배하고, 지배받기 위해서 정치적 평등을 누구나 누려야 한다고 생각했다는 것이다. 고전적 모델인 아테네 모델은 엘리트주의와 배제성을 가진 측면에서 비판받았다. ‘과두정-금권정-민주정-전제정’ 중에서 가장 불안정성을 가지는 제도는 민주정이다.


헬드의 저작에 나오는 민주주의


공화주의, 이탈리아 도시국가


공화주의에서는 자유, 자치, 적극적 시민이 핵심적인 키워드이다.11세기 말 이후 이탈리아 도시국가에서 서서히 등장하였다. 이것은 고대 아테네 이후에 로마제국정치에서 민주주의가 사라졌다가 11세기에 부활하였다.


이탈리아 시에나 시청의 ‘9인 정부의 회의실에 있는 로렌체티의 좋은 정부의 알레고리’는 각각 사람들의 정의, 조화, 평화, 힘, 신중, 과용, 중용, 정의 등을 상징했다. 공화주의는 흔히 군주 독재에 반하는 인민주권에 의한 공동의 정치형태로 이해된다. 정치나 사회 면에서 사적 이익보다 평등을 목표로 한 공적 이익을 중요하시는 도덕적 철학이다.공화주의에는 고전적 공화주의, 보호공화주의(마키아벨리공화주의), 계발공화주의, 루소 공화주의를 포함하고 있다.



보호공화주의, 마키아벨리


정치참여는 시민들의 목적과 목표를 달성하기 위해, 즉 개인적 자유를 보호하기 위한 수단으로 중요하다. 로마공화정의 역사와 그 역사가들에서 연원한다. 시민적 덕성의 심각한 취약성을 강조하고, 인민이든 귀족이든 어느 한 주요집단의 정치 참여에만 의존할 경우 시민적 덕성은 부패하기 쉽다. 시민들의 개인적 자유가 보호되기 위해서는 모든 시민이 집단적 의사결정 과정에 관여하여 결정하는 것이 중요하다.


군주론을 쓰고있는 마키아벨리


계발공화주의, 정치참여


정치참여는 시민이 인간적 존재로서 발전하는 데 있어 본질적으로 중요하다. 고전적 민주주의, 폴리스 사상가들이 정치참여가 자기실현의 수단으로서 정치참여는 본질적임을 장조한다. 공화주의는 인간이 인간으로 발전하는 방식중에 하나라는 것이다.


자유민주주의, 르네상스 이후


자유민주주의에서 말하는 자유란 개인의 사회적 자유를 의미한다. 즉 국가에 대한 개인의 자유에 대한 내용을 핵심으로 한다. 이런 개인의 사회적 자유를 가장 중요한 사회적 가치로 보는 사회사상을 자유주의라고 할 수 있다. 자유주의는 르네상스, 종교개혁 및 시민혁명이라는 서양 근대 역사의 구체적 전개 속에서 형서오디었다.


14세기 초 이탈리에어서 시작되어 17세기 초반까지 전 유럽에 퍼진 르네상스에서 인본주의, 현세주의, 개인주의, 인간이 가진 이성의 자각, 이성을 이용한 과학의 발견과 합리적 사고방식이라는 자유주의의 요소들이 생성되었다. 서양은 대략 15세기에서 18세기까지 근대국가 건설 단계였다. 유럽국가들의 부국강병책 내지 경제적 민족주의의 경제 정책을 중상주의라고 불렀다.


이러면서 지역영주들의 장원을 장악하고 재산권을 행사하는 과정에서 신분제는 봉건제로 귀착되었다가 르네상스 이후에 신흥상인들의 조직이 늘어나면서 부르주아가 만들어진다. 그리고 부르주의들이 요구하고 나선 경제적 자유주의에서 시작한 자유주의의 확산은 고전적 자유주의로 발전하게 된다. 그래서 현재까지도 자유주의는 경제적 자유주의를 대변한다는 한계를 잘 넘지 못한다. 자유방임의 시장경제와 그로부터 발생하는 빈부격차를 당연히 하는 부르주아적 세계관에서 홉스, 로크, 루소가 나누어 진다고 할 수 있다.



홉스, 사회계약


홉스의 법사상은 사회계약이론과 절대국가이론으로 요약된다. 인간은 자연상태에서 자기 보존만을 추구하고, 인간의 본성에는 사회성이 결여되어 있기 때문에 자연은 질서 없는 전쟁상태이다. 그러한 전쟁상태에서는 인간은 자기보존이익을 효과적으로 추구할 수 없고, 따라서 평화롭게 경쟁하는 것을 보장하는 인공적 질서로서 리바이어던이 요구된다는 것이다. 국가를 개인들간의 계약의 산물로 보면서도 자유의 완전한 양도, 절대군주제 옹호로 귀결된다.


홉스의 리바이어던


로크, 사회계약


로크는 홉스와는 달리 인간을 선하고 자유롭고 평등한 독립적인 존재로 본다. 인간들은 스스로 개인의 자연권을 보장하기 위해 개개인의 자유의지로서 계약을 통하여 국가를 형성한다고 주장한다.


국가의 형성과정에서 입법권과 행정권은 국가에게 양도되나, 주권은 국민에게 있다고 바았다. 따라서 계약에 위배되는 통치행위를 했을 때, 이에 대한 혁명권, 저항권을 인정한다. 이러한 로크의 사회계약론은 영국의 시민혁명과 청교도 혁명, 미국의 독립혁명에 영향을 미쳤다.


로크의 통치론, 인민의 자유와 의회의 중요성을 강조.


루소, 사회계약


로크와 같은 대의적 통치권을 부정하고, 일반의지에 의한 직접민주정치를 주장한다. 로크와 같이 선하고 합리적인 존재로 보았으며, 행복한 생활을 영위할 수 있는 존재이다.


인간의 자발적인 측면을 보장하여 자유상태에서 시민사회로 전환하기 위해 국가를 이뤄야 하고 이 과정에 있어 국민 개개인간의 자유로운 계약을 통해 국가가 성립된다. 주권은 국민전체의 권리, 양도 할 수 없는 권리, 개인의 권리를 강조하고, 권위주의적 지배를 반대하며, 정치적 정통성과 국가에 대한 복종의 근거를 밝힌다.


루소의 사회계약론.


현대민주주의, 분화


산업혁명 이후에 세계대전을 겪고 나서 유럽의 주요 3개국은 각각 다른 발전경로를 갖는다. 영국은 보통선거권 확대, 종교에 다른 정치적 차별 반대, 자유주의 사상의 기반을 다진다. 프랑스는 1789년 프랑스 혁명 이후 1848년 구체제복고 투쟁, 1884년 헌법개정을 거쳐서 자유주의자, 공화주의자, 사회주의자 간의 투쟁과 합의과정을 가치면서 공화국을 유지해가고 있다.


독일은 부르주아 계급형성이 부족하였고 독일통일(국민국가와 민주주의), 사민당(1875년 창당된 중도좌파), 바이마르 공화국, 나치, 세계대전, 기민련(기독교민주연합으로 중도우파에 속하며 헬무트콜, 메르켈이 속해 있다), 사회민주주의 등의 키워드를 가지고 민주주의를 발전시키고 있다. 정치사를 볼 때 인간과 이성에 대한 신뢰를 바탕으로 한 인민에 의한 지배와 확장의 역사가 아닌가?






민네이션, 민주주의


데이비드헬드의 책은 모든 정치학 교과서에서 바이블로 다루는 책인 만큼 정독해야할 필요가 있다. 기원론에서부터 변화와 현재까지 이르는 민주주의 핵심들을 담았다. 이렇게 역사적으로 살펴보면 한가지 더 ‘정신적인 부분’과 ‘실체적인 부분’을 나누어서 생각해볼 수 있을 것이다. 문제는 정신적인 부분이 이동할 때, 혹은 실체적인 부분이 이동할 때 다른 방식으로 연결이 생기면서 민주주의가 바뀐다는 것이다.


그래서 정신과 실체가 연결되는 방식을 초기 독일식 낭만주의가 취했던 생기론적 관념론을 가지고 풀어볼 수 있을 것이다. 다시 말하면 플랫폼의 관점에서 다시 볼 수 있을 것이다.


민네이션, 호모사케르


아감벰이 이야기하는 호모사케르의 입장에서 볼 때 그리스아테네 정치는 과연 민주적인가?를 볼 수 있다.

폴리스와 노모스의 관계를 다시 구분해보자. 폴리시는 형체로 남게되는 실체적인 구조이다. 그러나 노모스는 법과 문화와 같은 정신적인 부분이다. 여기서 다시 호모사케르는 어디서부터 쫓겨났는가? 정신적으로 존재자체를 인정하지 않으니깐 실체적으로 쫓겨나게 되거나 없는 사람취급하는 종이 된다.





2.민주화 이후 민주주의_최장집



들어가기


최장집교수가 생각하는 정치라는 것은 무엇인가? 민주정치란 정당을 중심적 메커니즘으로 한다. 사회적 갈등과 균열을 폭넓게 표출하고 대표하는 방법을 통해 다수의 힘을 동원하는 것이다. 선거에서 승리함으로써 권력을 획득하고, 이 과정에서 형성된 정책적 대안을 실현하는 것이다. 그 실현을 위해 필요한 사회적 지지를 동원하는 일련의 과정으로 이루어지는 집단적 행위라고 할 수 있다.


최장집, 문제의식


서민계층이 민주정치에 참여하지 못하는 현상에 대해서 큰 문제점을 가지고 있다. 정치계급의 쟁투장이 된 민주주의를 되살릴 방법은 무엇인가? 큰 사회적 불만이 모든 영역에서 가득하지만, 현재 민주정치의 제도와 형태로 해결될 것이라는 기대가 한국사람들에게는 없다. 그렇기에 시민들은 정치에 대한 불신과 불만으로 정치를 바라본다.


강렬한 변화를 가져다 줄 메시아적 정치인을 바라는 심리도 있는 것을 느낀다. 이렇게 한국 민주주의가 나쁜 민주주의가 된 이유는 민주주의가 기존의 냉전 반공주의의 헤게모니와 보수편향의 정치 구조에 그저 얹혀 있는 외피에 불과한 것이 되었기 때문이다. 보수만을 대표하는 정치구조는 유권자들의 참여의 위기와 대의민주주의의 대표성의 위기를 만들었고, 심회시키고 있다.



최장집, 문제분석


역사적으로 볼 때 냉전반공주의의 헤게모니와 권위주의 국가와 사회가 가장 큰 문제이다. 국가형성기에는 문제를 권력의 동심원적인 중앙 집권체제를 정치권력, 관료체제, 도시간 세력구조에서 찾았다. 이때 보수양당체제가 출현하고 포용이 아닌 배제의 메커니즘으로써 민주주의가 작동하게 된다. 또한 대중정당의 부재를 가지고 왔다.


권위주의적 산업화에서는 정치의 권위주의화와 고도성장이 수레바퀴처럼 맞물림과 노동통제, 권력과 언론의 자본 일체가 이루어졌다. 그래서 결국은 재벌이라는 유산과 민주주의의 충돌을 가지고 왔다. 운동에 의한 민주화에서는 민주화라는 정치적 이슈를 학생들이 만들었고 정치적 기회가 열리면서 노동문제가 뒤따르게 되었다. 이에 따라서 민족문제가 제기되고 운동과 제도권 정치가 분리되었다.


협약에 의한 민주주의에서는 집권세력 내의 개량파와 민주화 진영의 온건파 간의 협약이 일어났고 결국 학생, 노동 등 운동세력을 배제하고 제도적 엘리트 간의 제도 협상으로서의 민주화가 이루어졌다.


아테네 학당


최장집, 결론


민주주의를 강화하고 발전시키는데 있어서 정치를 활성화하고 바로 세우는 것이 무엇보다 중요하다. 그리고 이를 위한 중심적 매커니즘이 정당한 정당 체제라는 것이다.


바꾸어 말하면 민주주의를 발전시키는 힘은 정치의 내부로부터 창출되는 것이지 정치 바깥의 어떤 제3의 제도 혹은 힘, 이념, 원리에 의한 것일 수 없다. 마찬가지로 민주주의는 민주주의 밖의 자유주의나 공화주의와 같은 어떤 외부의 이념에서 이를 보강할 자원을 찾기보다 그 내부로부터 이념적, 제도적, 실천적 자원으로 발전시키고 풍부하게 하고 강화시키는 일이 훨씬 더 중요하다. 여전히 한국사회는 민주화의 과제를 안고 있다.


고민, 질문


최장집이 이야기하는 정당엘리트의가 현재에서 유효한가?

민주주의 정치내부의 역동성과 민주주의 외의 역동성과의 관계에서 민주정치 내부의 요인을 중요하게 생각했다. 그런데 그 내부의 역동성이 고연 정당에 있는가?



정당모델, 피터메이어


정당모델에 대해서는 피터마이어가 제시한 모델은 다음과 같다. ‘간부정당-대중정당-포괄정당-카르텔정당’으로 변화한다. 간부정당은 19세기 후반, 선거권이 제한되어 있을 때 분화되지 않은 국가와 시민사회에 모두 발을 걸친 사람들의 모임이다. 한 지역 안의 자본가, 소자본가들을 조직해 의회 내에서 이익을 추구했으므로 특별한 조직적 편제 없이 개인적 연결망을 통해 소통했다.



두번째 단계는 대중정당이다. 선거권이 확대되면서 거대해진 시민사회와 국가 간의 분화가 생겨난다. 대중정당은 이렇게 분리된 국가와 시민사회의 가교가 된다. 또한 노동자와 같이 참정권이 없는 시민사회의 구성원들이 발언권을 얻기 위한 투쟁의 과정에서 조직적 당원제도와 정형화된 구조와 모임을 가지고 등장해서 결국 국가 지배구조를 점령했다. 대정정당은 지지자와 당원의 수에 의존하고, 또 개인이 거액의 정치자금을 부담하는 것이 아니라 다수 당원에게서 소액의 당비를 받는다. 이런식으로 시민사회가 대중화되면서 대중정당이 주를 이룬다.



20세기 이후에는 포괄정당이 등장한다. 시민사회의 요구가 어느정도 이루어지고, 정당들이 대표성을 잃어버리면서는 선거를 중심으로 존재목적이 살아남는 정치인들의 모임으로 발전하게 되었다. 이러면서 정당은 국가와 시민사회 사이에서 퍼실리테이션을 하면서 조정하는 역할을 하게 된다.



포괄정당 이후에는 카르텔 정당이 등장한다. 민주주의란 대중의 개입이 아니라 대중의 기호를 엘리트들이 조율해 가는 것이 되고, 정당은 전문가 연합이 된다는 것이다. 민주주의는 사회변화보다는 사회 안정성을 추구하는 도구가 되며, 시민사회가 국가를 제한하고 통제하는 과정이 아니라 국가가 시민사회를 위해 제공하는 서비스로 변화한다.




민네이션, 정당


피터메이어의 정당모델은 시민사회와 엘리트와의 관계를 말한다고 할 수 있다. 시민사회가 독립변수에서 종속변수로 변화되는 과정이기도 하다. 국가는 종속변수에서 매개변수로 변화된다. 결국 독립변수는 엘리트정당이 되는 것이다. 여기서 중요한 것은 정치인 개인이 스스로를 어떻게 인식하는가?이다.


최장집교수는 정당은 대중정당이 가지고 있던 의사소통기능과 대중을 대표하는 대표성을 잃어 버렸다고 생각하고, 대중민주주의의 측면에서 다시 회복되어야 한다고 생각하는 것 같다.


더군다나 파니비앙코(환경의 도전-지배연합구성의 변화-조직상의 변화)의 정당모델 변화와 데샤우어의 정당변화모델(환경의 변화-변화의 압력에 대한 인식-정당의 변화)에서 보는 것처럼 사회의 변화와 시민사회의 요구는 독립변수가 명확하다. 그러나 정당이 타락하기시작하면서 매겨변수였던 정당이 독립변수화 되는 과정이 일어나고 결국은 카르텔정당화 되는 현실이 도래하고 있다.


민네이션, 국가


그렇다면 국가는? 과연 종속변수인가? 시민사회가 변화면 국가가 변하는가? 정당이 변하면 국가가 변하는가? 그렇지는 않다고 본다. 그 사이에 매게되어 있는 정당구조와 권력구조와 선거제도의 매개함수에 따라서 관계는 달라진다.


더군다나 행정, 사법의 변수도 도사리고 있어서 하나의 함수로 쉽게 풀수 있는 것은 아니라고 생각한다. 그럼에도 불구하고 국가가 어떤 시스템으로 돌아가는지와 어떤 변화를 수용하는지를 제도론과 행위자론, 정치문화론의 입장에서는 깊게 고민해봐야 하는 것이다.



민네이션, 시민사회


그렇다면 시민사회는 잘 하고 있는가? 생활세계과 국가시스템으로 나누었던 하버마스의 논의가 생각난다. 강력한 권력이 집중화되어야 문제를 해결해야 한다는 논의도 있지만 들뢰즈와 가타리의 논의처럼 다른 방식으로 해결하는 경우도 있다. 모델들의 변화가 사회변화에 있다면 사회변화를 어떻게 만들 수 있을지를 고민해야 한다.


혁신을 통해서 혁명을 이루어야 한다. 이념의 혁신과 함께 기술의 혁신이 필요하다. 비즈니스 모델, 운동, 정책적인 측면에서 사회혁신을 이야기 할 수 있다. 이것은 결국 시민사회를 바꾸기 위한 방법을 논의하고, 시민사회를 독립변수로 만드는 것이 앞으로 우리의 과제일 것이다.




참고, 피터마이어(출처 : 사회진보연대)



* 참고로 Peter Mair, ‘Ruling the Void?’의 주요 내용을 요약하면 이렇습니다.

<서구민주주의에서 인민주권 전통의 제거>

- 1990년대 이후로는 민주주의에서 ‘인민주권’이란 요소를 제거하려는 이론이나 현실 변화가 점점 더 강력해지고 있다. 보통 서구 민주주의 이론은 정치제도들 사이의의 억제와 균형을 강조하는 흐름(입헌민주주의 전통)과 시민, 대중의 참여를 강조하는 흐름(인민민주주의 전통)이 결합되어 있었으나 오늘날에는 후자를 점차 기각하고 있다는 것이다.

- 예를 들어 “인민이 권력에 더 가까워지게 하는 결정적 요소는 핵심적 의사결정을 탈정치화하는 것”이라는 주장이 있다. 정치가들이 선거 주기에 따라 당선을 위해 단기적 이해관계에 집착하기 때문에 비당파적 전문가들에 의한 의사결정이 훨씬 더 적절한 결과를 산출한다는 것이다. 이는 중앙은행 독립문제를 둘러싼 논의에서 부상했지만, 이제 엘리트에 의한 정책결정이 통화정책뿐만 아니라 보건, 복지 등 사회전반의 문제로 확대되어야 한다는 주장으로 발전되고 있다.

- 최근 등장하는 민주주의 최신 이론도 마찬가지다. 연합 민주주의(associative democracy)나 참여 거버넌스(participatory governance) 이론은 선거를 매개로 한 대의과정보다는 이해관계자들의 개입을 강조한다. 심의 민주주의(deliberative democracy)나 성찰 민주주의(reflective democracy)는 일종의 배제적 토론을 강조한다.

- 결국 이러한 흐름은 서구 민주주의에서 인민주권의 요소를 제거하고 기술관료적 합리성과 법원의 사법적 엄격성을 강조한다. ‘굿 거버넌스’(good governace)는 ‘NGO 더하기 법원’을 의미하게 된다. 이는 인민주권 전통과 아무런 관계도 없다.

<정당의 위기와 변모>

- 정당의 위기는 누구라도 인정하는 세계적 추세다. 투표율의 하락, 투표 휘발성(유동성)의 증대, 정당에 대한 애착심의 감소 등이 그 지표로 종종 언급된다. 특히 이러한 현상은 1990년대 이후 본격적으로 강화되었다.

- 이러한 위기를 반영하여 정당도 변모하고 있다. 첫째, 기존 대중정당은 당원, 기부자, 제휴조직이 제공하는 자원에 의존했지만, 이제 정당은 공적 기금 특히 국가보조금에 의존한다. 둘째, 정당의 내부 조직기능을 제한하는 새로운 법률적 규제가 나타난다. 특히 국가보조금을 분배하는 과정은 정당 시스템을 규격화하는 경향을 동반한다. 정당의 자격이나 활동에 대한 규제가 강화되고 조직적 자율성이 쇠퇴한다. 셋째, 정당은 (사회적 갈등을 대의하는) 대의기구로서의 성격이 쇠퇴하고 통치기구로서의 성격이 강화된다. 정당은 ‘반대자’로서의 기능을 상실하고 통치하거나 통치할 때까지 기다리는 활동을 주로 수행한다. 이러한 변화 속에서 이제 정당 지도부는 제휴한 집단이 차지하는 비중을 줄이고 그들의 특권적 접근권을 줄인다. 정당은 점점 더 자신이 자기 충족적이며 전문화된 조직이라고 간주한다.

- [피터 마이어의 카르텔 정당 이론을 따르면] 정당이 사회적 기반과의 연계가 약화되자 그 대응책으로 국가에 대한 의존을 강화하고(정치자금, 선거운동, 정책결정방식 등에서), 매스미디어의 이용과 권한을 독과점적으로 보유하면서 정당과 시민과의 유리는 심화되고 국가에 대한 종속은 강화된다.




참고 2. 촛불정치와 진보정당(출처 : http://www.minplus.or.kr/news/articleView.html?idxno=2204)


촛불항쟁은 새로운 정치혁명을 추동하고 있다. 진보정치는 광장의 직접정치가 제기하는 새로운 정치혁명을 어떻게 완수해 낼 것인가. 다양한 모색이 필요하다. 이에 촛불혁명이 진보정치에 던진 화두를 중심으로 연재를 시작한다. 연재 중간에 누군가 들어와 채워도 무방하다. 반박, 이견, 보완, 시리즈물 등 어떤 내용과 형식도 이 연재에서는 열려있다. 필자의 연재는 꾸준히 이어지겠지만, 함께 만드는 진보정치칼럼을 제안한다.


정권교체와 대안진보정당


조기대선을 앞두고 정권교체에 대한 열망과 환상이 공존한다.

조기대선은 기정사실이나 적폐청산은 생각보다 더디다. 촛불민심이 박근혜정권을 끌어내리는데 집중하는 동안, 비박세력, 재벌, 검찰, 언론, 특권관료, 정치군인들은 분주하게 말갈아타기에 열중하고 있다. 박근혜 정권의 붕괴는 친미보수체제를 뿌리째 흔들고 있지만, 이재용 구속영장 기각에서 보듯이 기득권동맹 세력은 여전히 건재하다.


결국 대선에서 정권교체를 통해 돌파해야 한다. 조기대선은 적폐청산과 체제개혁으로 전진하려는 촛불민심과 이를 방어하려는 기득권동맹세력간의 한 판 대결의 장이 될 것이다. 국민의 정권교체 열망은 ‘한손에는 촛불을! 다른 한손에는 투표용지를!’ 들고 완강한 투쟁 속에서 대선에 임하는 것으로 나타날 것이다.

한편 정권교체에 대한 환상도 여전하다.


역사가 증명했듯이 항쟁에 성공한 민중이 보수야당으로 정권교체를 이룬 다음 개혁의 열매를 맛 본 경우는 많지 않다. 4.19혁명으로 세워진 장면내각은 한미행정협정과 데모금지법을 추진하다가 5.16 쿠데타로 무너졌고, 6월항쟁의 연장선상에서 세워진 김대중, 노무현 정권은 신자유주의를 수용했다. 노무현 정권이 추진했던 사학법, 국가보안법, 언론법, 과거진상규명법 등 4대 개혁은 바로 박근혜가 대표를 맡았던 한나라당의 저항에 부딪쳐 좌절되었다.


최근 등장한 정권교체 우선론은 적폐청산과 체제개혁에 대한 열망과 절박감을 반영한 점에서 일리가 있다. 다른 한편 보수야당으로의 정권교체가 가지는 한계를 보지 못하는 환상도 적지 않다. 정권교체가 성공하더라도 강력한 진보정당을 건설하고, 아래로부터 대중정치운동을 확대발전시켜야만 적폐청산과 체제개혁을 완수할 수 있다는 것이 역사의 교훈이다.


정권교체 그 자체를 위해서도 강력한 진보정당이 필요하다. 최근 문재인 후보가 사드배치는 뒤집기가 어렵다고 발언한 것은 촛불민심과 상반된다. 보수야당이 대변할 수 없는 촛불민심의 근본요구는 결국 진보정당, 민중후보의 몫이다. 정권교체 자체를 위해서도, 근본적 적폐청산, 체제개혁을 완수하기 위해서도 정권교체를 넘어 새로운 대안 진보정당을 건설하는 것이 필수적이다.


87-97년 정치체제와 정당정치


87년 정치체제는 민주정부수립에는 성공하지 못하였으나, 국회에서 여소야대국면을 열었다. 1988년 13대 국회는 여당인 민정당이 299석 중 125석을 얻어 제1당이 됐지만 과반 의석 확보에 실패했다. 평민당이 70석, 민주당이 59석, 공화당이 35석, 무소속이 9석, 한겨레민주당이 1석을 차지했다. 13대 국회는 적폐청산과 민주개혁의 거점이었다. 국정감사법, 지방자치법, 노동개혁법 등이 통과되었고, 5공청산을 위한 청문회가 진행되었다. 그러나 대다수의 개혁법안은 노태우 대통령이 거부권을 행사함으로서 미완에 그쳤고, 1990년 민자당 3당합당을 통한 1차 친미보수대연합으로 좌초되었다.


87년 정치체제는 진보정당의 생존과 원내진입을 허용했다는 점에서 중대한 발전이었다.

6월항쟁의 완성문제가 민주정부수립 실패, 대통령 거부권을 통한 국회개혁입법의 좌절, 민자당 3당합당을 통한 보수대연합의 반격으로 간난신고를 겪고 있을 때 대안으로 등장한 세력이 진보정당이었다. 노동자민중들은 96-97년 민주주의와 생존권을 위한 총파업을 벌였고, 이 힘으로 민주노동당을 창당하고, 2004년 17대 국회에서 10명의 의원을 배출하며 진보정당 원내진출시대를 열었다.


그러나 97년 체제가 등장하면서 상황이 바뀌기 시작하였다.


6월항쟁 이후 지속적으로 문제가 되었던 정치자금법, 국회법, 정당법, 선거법 등의 개정을 위한 정치개혁요구는 IMF 이후 변질되기 시작했다. 정경유착과 부정부패집단으로 내몰린 보수진영은 경제영역에서 뿐만 아니라 정치영역에서 신자유주의 정치개혁모델을 도입하는 것으로 맞대응했다. 2002년~2004년에 진행된 제도권의 정당개혁론은 ‘원내정당화’를 핵으로 ‘포괄정당’, ‘선거전문가정당’을 지향하는 방향으로 전개되었다. 결국 2004년 고비용 정치를 청산한다는 명분으로 지구당을 폐지하였다. 신자유주의적 정치개혁의 결과 이제 막 성장기에 접어든 대중정당정치는 오히려 약화되고 거리의 정치로 내몰렸다. 제도권 정치는 거리의 정치를 수렴한다면서 정치를 국회로 가두고, 국회를 선진화한다면서 정교한 룰과 장치를 통해 자기들만의 국회리그를 형성했다. 정책정당을 추구한다면서 선거전문가들을 고용하여 선거공학으로 정치를 대체하였다. 오픈프라이머리가 시행되고, 비당원인 노사모가 선거에서 결정적 역할을 하고, 나꼼수의 열광도 있었지만, 친미보수세력은 이 공간을 이용하여 이미지 정치를 양산하고, 대국민 공약사기극을 연출하는가 하면, 전자민주주의 시대에 국정원 댓글을 달고 부정선거를 자행했다.


진보정당 역시 정치개혁을 선도하기에는 한계가 뚜렷했다. 진보정당의 경우 87-97 정치체제 하에서 제한적 원내진출은 가능했으나, 집권정당으로의 성장은 근본적으로 불가능했다. 정치자금법은 국가보조금 제도 하에서 원내 거대정당들의 카르텔정당화를 촉진하였다. 진보정당은 세액공제제도를 통해 정치자금을 충당하였지만 공무원, 전교조 등은 정치자금법을 악용한 탄압의 대상이 되었다. 국회는 배타적인 원내교섭단체제도를 고수해왔고, 정당비례제는 시작도 못하고 있었다. 선거제도는 노동자민중의 정치기본권을 이중삼중의 장애로 제약해왔고 소선구제에 기반한 다수득표자 독점질서 하에 있었다. 이제 막 원내에 진출한 진보정당은 이러한 정치체제를 변혁하기 보다는 기존 정치질서 하에서 의석을 늘이는 전략에 집중했다. 그마저도 원내교섭단체 진출 가능성이 보이자 친미보수세력은 결국 진보정당을 강제해산하는 만행을 저질렀다.

진보정당모델에 대한 논의방식


미국정치 학자 키(Key, 1964)는 정당 기능을 ‘조직으로서의 정당(Party as Organization), 유권자속의 정당(Party in the Electorate), 정부 내 정당(Party in Government)’으로 세 수준에서 분류한 바 있다.
'조직으로서의 정당'이란, 당원과 지지자들을 조직하고 그들의 가치와 이해관계를 집약·표출하며, 의원 등 정당지도자를 발굴·훈련하는 정당활동으로서 당 활동가, 당원들의 관계가 중요하다. '유권자속의 정당'이란, 선거에서 지지와 참여를 활성화하는 측면으로서 선거운동원, 지지자, 유권자들과의 관계가 중요하다. '정부 내 정당'이란, 의회에서 입법 활동과 직접 정부를 구성하는 역할로서 의원, 의원실, 공직자들과의 관계가 중요하다. 정당의 세 수준을 정당모델과 연결시킨 도식이 아래 그림이다.


그러나 진보정당은 이런 틀에서만 정당모델을 검토하기 힘들다. 진보정당은 노동조합 등 사회단체들과의 관계가 매우 중요한 축을 이루고 있기 때문이다. 진보정당모델을 논의할 때는 왼쪽 그림처럼 키(key) 모델을 따를 것이 아니라 오른쪽 그림처럼 정당의 여러 기능에서 사회단체들과의 관계를 추가해서 논의해야 한다.


진보적 대중정당모델 실험


민주노동당 이후 진보정당운동은 △ 이념성·계급성 견지(계급계층의 이익집약 및 표출) △ 조직중심의 당(진성당원제)을 특징으로 하는 대중정당모델을 견지해 왔다. 또한, 사회운동정당의 성격을 견지하려는 노력하였다.

그러나 결과적으로 대중정당모델이 지닌 강점을 발휘하기 보다는 약점이 더 크게 노출되었다.
노동자민중의 대중정당모델은 브르조아 간부정당모델에 대한 반대에서 시작되었으며, 노동자민중의 이익을 조직적으로 대변하기 위한 동기에서 출발하였다. 때문에 대중정당은 간부정당이나, 유권자의 표를 획득하는데 주력하는 포괄정당모델과 달리 정당의 이념성과 계급성을 유지하는 당이며, 당원에 의한 정당으로 당의 통일성, 전투성이 높은 것이 강점이다.

그러나 민주노동당식 대중정당모델은 대중정당으로서 본연의 강점을 잘 살리지 못하고 다양한 약점이 노출되는 결과를 낳았다.
우선 이념과 정파에 기반한 활동가들에 의한 과두지배에 쉽게 노출되었다.
그 원인은 △ 당의 절반 이상을 차지했던 현장 노동자 당원역량을 강화하는 전략이 취약했기 때문이며, △ 당원을 중심에 놓고 당을 운영하고, 정파별 연대연합을 올바르게 구사하여 당내 민주주의를 실현하는데 실패했기 때문이다.

또한 조직노동이 취약한 조건에서 당의 활동이 선거주의 편향에 경도되었다.
△ 조직 노동의 역량을 십분 발동하지 못한 문제 △ 미조직노동에 대한 대표성 획득 및 조직전략의 취약성 등의 요인이 겹치면서 민주노동당, 통합진보당에 이르기까지 선거주의 유혹에 빠져들었다.

진보정당은 대중단체와 동반성장 관계에 있고, 당이 성장할수록 대중조직도 함께 성장하는 전략적 관계가 필수이다. 특별히 이 문제는 대중조직역량이 취약한 한국사회에서는 진보정당의 존재이유이기도 했다.
그런데 지난 시기에는 진보정당이 발전할수록 대중조직은 약화되고, 분열하는 관계가 발생하였다. 당은 대중단체의 주요 자원을 동원하고 흡수하는 기능은 하였지만, 당이 대중조직을 강화하기위한 정책, 교육, 조직, 투쟁 전반을 지원하는 기능은 매우 취약했다. 이런 조건에서 진보정당과 관계를 맺은 대중단체 조합원들과 회원들은 투표기계로 전락하기 마련이다.
민주노동당 시절부터 진보정당이 이런 문제를 외면했거나 소홀히 했다고 볼 수는 없다. 민주노동당의 ‘거대한 소수’전략도 사실은 이러한 민중진영 대중단체의 조직, 투쟁력과 전략적 관계를 형성해서 한국정치를 바꿔보자는 의미가 담겨있는 것이었다.

그러나 민주노동당식 진보정당모델은 당조직의 구조와 설계자체가 진보정당의 절대다수를 차지했던 노동자, 농민들의 정치투쟁과 정치활동력의 형성 그리고 이를 가능하게 하는 정치시스템으로 되어있지 않았다. 당원들은 선거지역구를 중심으로 지역분회로 편재되어 있었고, 당활동은 지역당에서 선거활동을 열심히 하는 것으로 되어 있었다. 현장에 당조직이 없으니 현장에서 정치활동을 진행할 주체가 존재하지 않았다. 진보정당이 있음에도 불구하고 현장에서 정치활동은 여전히 노동조합 정치위원회가 대행하고 있었다. 지역 당조직에서는 선거중심으로 진행되니 지역정치활동은 지역유권자들의 생활과 복지서비스에 복무하는 방식에 매몰되었다. 현장정치활동은 실종되고, 지역정치활동에서는 왜곡이 발생되었다.

민주노동당 이후 한국진보정치세력은 대중정당모델을 지향했으나 당내 의원과 간부는 있어도 당원대중은 없었다. 선거는 있어도 대중적 정치운동은 없었다. 지역은 있어도 현장은 없었다. 결국 대중정당모델의 핵심인 당과 사회단체와의 관계를 중심으로 당조직과 운영체계를 바로 세우는 대중정당모델을 구축하지 못한 것이다.
민주노동당식 진보정당 모델은 당과 대중단체의 전략적 관계를 일상적으로 가능하게 하는 조직구조와 정치시스템을 갖추지 못함으로써, 조직된 진성당원, 배타적 지지단체들의 정치적 역할을 전략적으로 높이는데 실패하였다.

대중정당모델에 대한 새로운 도전

대중정당은 사회운동적 성격을 지향하면서도 조직된 대중을 바탕으로 잘 정비된 관료체계와 조직질서를 통해 대의민주주의를 구현하고자하는 대표적 정당모델이다. 그러나 최근 들어 조직활동과는 관계없는 개인대중들의 역할이 높아지고, 직접정치에 대한 지향이 광범위하게 확산되면서 대중정당모델은 새로운 도전을 받고 있다.

대중정당모델이 신자유주의 확산, 미디어 발달 및 정보화에 따른 대중정치환경에 능동적으로 반응하는데서 한계가 있다는 지적은 종종 있어왔다.


신자유주의는 각급 층위의 공동체를 파괴하고 사회구성원을 원자화된 인간으로 전락시켰다. 나아가 조직으로부터 분리시켜낸 보호받지 못하는 약자를 광범하게 발생시키는 문제를 낳았고, 1:99의 양극화 모순 속에서 개별화된 약자들의 저항을 야기하고 있다.


한편 미디어의 발달 및 정보화는 기층 대중이 중앙권력을 직접 대면하고 소통할 수 있는 기술적 조건을 마련함과 동시에, 소통욕구, 결정참여, 행동참여 동기와 계기를 확산하고 있다. 대표적 현상은, 한국의 촛불시위, 중동의 쟈스민 혁명, 유럽의 시리자, 포데모스 등으로 대중의 직접행동, 자기결정권의 요구가 확대되고 있다.

한국의 정당들은 이런 변화를 담아내는 정치적 그릇, 조직화 전략은 만들지 못하고, 선거공학, 미디어 전략, 이벤트에 몰두하고 있는 형편이다.


진보정당 역시 활동방식의 혁신은 많이 추구하나 전통적인 조직화 전략와 개별적인 직접정치대중이 공존가능한 정당모델은 모색단계에 머물러 있다. 통합진보당의 실패에는 조직된 대오와 개별적 직접정치활동가 사이의 문화적 충돌도 상당히 영향을 끼쳤다고 볼 수 있다.


직접정치행동과 진보정당모델


분단과 신자유주의 모순이 중첩된 한국사회 대중정치환경의 특성에 능동적으로 대처해할 수 있는 방식으로 정당의 유형에 대한 논의가 필요하다. 그러나 이런 방식의 논의가 여러 가지 이유로 부재함에 따라 서구정당정치운동의 발달사에 한국정치변동을 비추어 보는 수준에 머물러 있었다.


한국 대중정치환경의 특수한 성격은 △ 진보정당이 남북관계와 북미관계 변화에 따라 물리적 이데올로기적 탄압의 대상이 된다는 점 △ 낮은 노조조직률과 비정규직의 양적확대가 서구식 대중정당모델의 충족하기에는 출발부터 장벽이 되어 왔다는 점 △ 국가의 무능과 폭력기구에 의존한 통치의 지속 및 대중운동의 역사적 전통의 영향으로, 정치불신과 대중의 직접행동이 높은 수준으로 지속된다는 점 등이다. 여기서 가장 중요한 특징은 대중의 직접행동의 완강성, 폭발성, 역동성이다. 앞의 두 가지는 진보정당의 발달을 저해하거나 혹은 진보정당 건설을 통해 해결해야하는 문제이며, 세 번째 특성은 진보정당의 무궁무진한 자원이다. 한국진보정당모델 논의는 여기에 착목해야 한다.


새로운 정당모델은 낡은 구질서를 파괴하고 새정치, 새정당, 새정치체제를 창조하기 위한 민중의 투쟁, 대중적 정치운동 속에서 탄생한다. 진보정치 세력이 지난 시기 정당운동의 한계를 극복하고, 한국적 현실에 맞는 정당모델을 창조하려면 무엇보다 ‘민중총궐기운동, 촛불혁명의 정치학’이 반영된 정당모델이 필요하다.


민중총궐기, 촛불혁명이 창조하고 요구하는 새로운 정치는 운동정치, 연합정치, 직접정치로 요약할 수 있다.
선거는 운동정치의 결과이다. 조기대선이 먼저 있는 것이 아니라 촛불혁명이라는 민중의 촛불항쟁이 조기대선을 만든 것이다. 최고의 정치는 결국 항쟁이었다. 진보정당운동은 선거중심의 진보정치를 극복하고 운동정치를 진보정당운동의 생명선으로 삼아야 한다. 여기로부터 운동정당모델을 유추할 수 있다.


진보정당운동의 실패는 분열과 관련되어 있다. 사회적 균열구조가 분단예속체제, 지역분할통치, 신자유주의 양극화 구조위에서는 민중진영 어느 계급도 단독으로 이 질서를 극복할 수 없다. 또한 당과 대중조직간의 전략적 동반성장은 진보정당 성장의 필수적 조건이다. 때문에 연합정치가 필수적이다. 그러나 지난 시기 연합정치는 패권주의와 분열주의가 충돌하는 제로섬 게임, 마이너스 연합정치였다. 진보정치세력은 새로운 연합정치, 플러스 연합정치모델을 창조해야 한다. 여기로부터 새형의 연합정당모델이 나올 수 있다.


촛불혁명은 직접정치시대를 열었다. 대중정당모델은 가장 발전된 대의민주주의 정당모델이다. 기존의 단순 대중정당모델로는 새로운 직접정치시대를 따라갈 수 없다. SNS의 발달, 집단지성, 전자민주주의, 광장의 직접정치가 어우러지는 새로운 직접정치와 항쟁의 모델을 위대한 한국민중이 직접 창조해내었다. 진보정치세력도 여기에 부응하여 새로운 직접정치정당모델을 창조해야 한다. 이후에는 운동정당, 연합정당, 직접정치정당 모델을 중심으로 새로운 진보정당모델에 대한 모색을 제기하고자 한다.


김장호 편집기획위원장 jangkim2121@gmail.com

keyword