책임판매업 실무, 품질 관리 매뉴얼 및 QC

Procedure for Management

by Custom K

화장품 책임판매업(브랜드) 실무에서 품질관리(기록), 화장품 품질검사 및 QC는 필수 업무 중 하나입니다.


이 또한, 시스템을 알고 있으면 어려운 일이 아니지만, 경험한 적이 없는 분들이 브랜드사에 취업하게 되면, 당황하기 쉬운 업무이기도 합니다. 먼저 법적인 정의에서 화장품 책임판매업자가 챙겨야 할 업무를 알아보겠습니다.



법적으로 정의된 화장품 책임판매업자 준수 사항


- 품질관리기준 준수

- 책임판매 후 안전관리기준 준수

- 제조업자로부터 받은 제품표준서 및 품질관리기록서 보관

- 수입 화장품의 경우 수입관리기록서를 작성·보관

- 제조번호별로 품질검사를 철저히 한 후 유통


위의 5가지 내용이 법적으로 정의된 책임판매업자의 준수 사항입니다.



image.png


이 문구들은 위의 5가지 내용을 부가적으로 설명한 내용이라고 보시면 됩니다.



화장품 책임판매업자 준수 사항을 풀어서 말하면?


1. 품질관리기준 준수는 품질관리기준 매뉴얼이 식약처 홈페이지에 있습니다. 이 기준에 따라, 관리하시면 되는 내용입니다.


2. 책임판매 후 안전관리 기준 준수 역시 식약처에 매뉴얼이 있습니다. 매뉴얼대로, 안전관리(화장품 유해성 발견)에 문제가 생겼을 경우, 그 절차대로 진행하시면 됩니다.


3. 제품표준서와 품질관리기록서는 제조사에 요청하시면, 보내주는 서류입니다. OEM 또는 ODM시 요청하시면 됩니다.


4. 제조번호별 품질검사는 pH, 내용량, 중금속(납, 비소 등), 메탄올, 포름알데하이드 및 미생물(호기성 생균, 특정 세균) 검사를 구글링시 "화장품 품질검사"로 검색하시면 나오는 시험기관에 견적서 받고 의뢰하시면 됩니다.


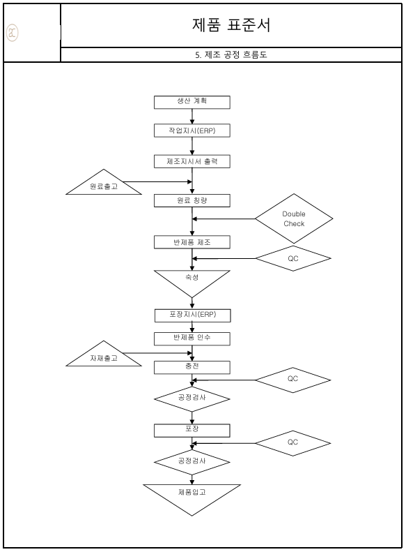
화장품을 수입하는 경우, 수입관리기록서를 작성 후 보관하시면 됩니다. 이 중, 제품표준서 예시를 보여드리겠습니다.



제품표준서 예시


image.png
image.png
image.png
image.png
image.png


제품표준서는 의약품, 화장품, 건강기능식품 등을 제조할 때 품목별로 품질과 안전성을 일관되게 유지하기 위해 작성한 규격, 원자재 정보, 제조 공정 및 시험 방법 등이 담긴 기술 문서이며, 제조업자가 기재하는 서류로, 완제품을 받은 후, 제조업체에 요청하시면 됩니다.



화장품 품질관리 매뉴얼


품질관리기준 매뉴얼에 따라, 화장품 책임판매업자는 품질관리를 하시면 되는데요.


품질관리와 안전관리 중, 품질관리는 위탁 제조한 화장품 자체의 품질을 말하는 것이고, 안전관리는 소비자에게 배포된 화장품에서 발생하는 유해성, 위해성에 대한 것을 말합니다.


법적으로 정의된 품질관리 업무의 범위는 하단과 같습니다.


image.png


품질관리 업무를 총괄한다는 내용, 품질관리 업무 시 필요에 따라, 제조업자 등에게 문서로 연락하거나 지시할 것이라고 되어 있는데, 이 내용은 매뉴얼에 따라, 실행하시면 돼요.


화장품책임판매업자는 위탁제조한 화장품에 대해, 제조업자가 제조 및 품질관리를 적정하고 원활하게 실시한 것을 확인하고 그 결과를 절차서에 기록ㆍ작성하라고 되어 있습니다.


해당 매뉴얼은 대한화장품협회에서 다운로드할 수 있으며, 품질관리기준 매뉴얼 업로드합니다. 보통 이 매뉴얼을 다운로드한 후, 회사명으로 변경해서 사용하는 경우가 많으며, 업체의 규모에 따라, 만들어 사용하는 경우도 있습니다.





제품에 문제가 생겼어요. 품질관리 매뉴얼 중 가장 많이 사용되는 사례


그 매뉴얼의 내용 중, 가장 빈번하게 사용될 사례는 위탁제조한 화장품 자체의 문제가 발견되는 경우입니다.


실제로 무꿍(위베이비)의 경우, 멀티밤의 제형문제, 샘플링 시 클렌저의 피부 자극문제, 에센스의 색상 변화 및 제형 변화 문제가 있었습니다.


제조사에서 잘 만들어주겠지라는 생각으로 접근하시면 절대 안 되며, 처음에는 문제가 없다가 보관상 문제가 생기는 경우도 있습니다.


이 중 에센스 색상 변화 및 제형 변화는 보관 시 겨울이었는데, 투명했던 에센스가 분홍색으로 바뀌었고, 제형이 물처럼 묽어진 케이스였으며, 원인을 알고 보니, cosmos 인증원료지만, 낮은 온도 안정성이 떨어지는 점증제가 문제였습니다.



image.png


image.png


image.png


화장품 제형 등 품질에 문제가 생겼을 경우, 매뉴얼 중 품질정보 조사, 개선지시서를 작성해 제조사에 보내고, 처리 결과 보고서를 작성 후 보관하시면 되는데, 제조일로부터 3년 혹은 사용기한이 경과한 날로부터 1년 중 더 긴 기간을 선택해 보관하시면 됩니다.


또한, 화장품에 이런 문제가 생겼을 경우, 제조사에서는 화장품 회수에 들어갑니다.


image.png


이때, 회수방법에 제조사의 주소를 기재하고, 반품을 요청하여 처리하시면 됩니다.



화장품 QC란?


QC는 Quality Control의 약자로, 브랜드사(책임판매업자)에서도 QC(품질 관리)가 필요합니다.


image.png 제조사 생산 중 QC 과정 BY MUKKUNG


QC는 일반적으로 제조사에서 제조공정상 하게 됩니다만, 직접 제조를 하지 않더라도 제품이 원래 제조사와 계약한 퀄리티를 유지하는지 관리하는 것입니다.


브랜드사 QC는 제조사를 핸들링하는 능력으로 보시면 되는데, 화장품 개발 순서에 따라 정리하면,


1. 원료의 품질성적서, MSDS 등 검토하기


원료를 제조사에서 컨트롤할 경우, 이 단계를 빠뜨리게 되지만, 무꿍은 전성분 검토를 개발 시 먼저 하고, 지속가능성, 비건 그 이상에 부합하는 원료로 교체 및 변경을 요청하는 단계를 거칩니다.


2. 화장품 용기(1차 포장) 검수


화장품 제조에 들어가기 전, 사용할 용기를 제조사에 보내면, 용기의 안정성 테스트를 실시하게 됩니다. 이 과정에서 문제가 발생될 경우가 의외로 많습니다.


3. 화장품 2차 포장 검수


라벨이나 단상자 등의 문제가 생기는 경우도 많습니다. 무꿍 스킨토너 600ML 용량 출시할 때, 이 과정에서 문제가 생겨, 겨우겨우 출시했었던 기억이 납니다. 무조건 용기와 2차 포장재를 제조사에 보내서 생산이 가능한지 확인하셔야 합니다.


4. 보관품 관리 (Retention Sample)


각 제조번호(Lot) 별로 일정 수량(보통 3~5개 이상)을 본사에 보관합니다. 클레임 발생 시 대조군으로 사용하며, 유통기한 종료 후 1년까지 보관하는 것이 원칙인데, 제조사에서 책임판매업자에게 출고할 때, 보통 보관품을 표시해서 보내주는 경우가 많습니다.


만일, 따로 보관품으로 표시하지 않고 납품받았을 경우, 박스의 맨 위가 아니라, 중간이나 아래쪽에서 섞어서 뽑는 것이 좋고, 별도의 스티커나 네임펜으로 보관품(비매품) / 채취일자 / 담당자를 표기해 두시면 됩니다.




다음에는 화장품 안전관리기준 매뉴얼을 통해, 어떤 사례가 발생할 수 있는지, 어떻게 처리하면 되는지 살펴보겠습니다.


매거진의 이전글화장품 책임판매업 실무, 전성분 및 패키지 문안 점검