brunch

#4. 짬뽕도 아무거나 막 넣는다고 되는 게 아니다.

12프로젝트 2번째. 토익 공부와 악기 연습

by 원구

1. 변명과 변명과 변명


2월이 되자마자 해야할 일이 한가득 늘었다. 1월에 시작했지만 아직 미숙한 블렌더 연습도 더 해야했고, 토익 공부도 시작해야했고, 드럼 학원도 다녀야했다. 하지만 올초 계획했던 것보다 알바로 인한 수입이 대폭 줄어 학원에 등록하기는 부담스러워졌다. 또한 말못할 사정이 있다. 어쨌든 할 일은 너무 많고 정신이 상그러워서 뭐 하나 시작하기가 쉽지 않았다.


그러다보니 자연스럽게 할 일을 전부 내일로 계속 미루고 있었다. 2월은 안그래도 짧은데 이러다 첫번째 프로젝트에서 끝나버리면 어떡하나 하는 좌절감이 생겼다. 지금까지 그래왔듯 앞으로도 대충 살 것인가? (물론 애초에 뭐 엄청나게 열심히 살 생각은 아니었음..) 그래선 안 된다!!!!! 뭐라도 하자 빨리!!!!!!! 싶어서 일단 악기에 손을 댔다.



2. 악기연습!

우리집엔 전자피아노와 통기타, 일렉기타가 있다. 나는 최근에 일본 밴드에 관심을 갖게 되었다. 물론 애니메이션을 좋아하던 중학생 시절부터 알고 있던 밴드였지만 최근에 들어서야 여러 노래를 찾아듣기 시작했다. 바로 'SPYAIR'라는 밴드다. (+ONE OK ROCK도 좋아한다.)


스파이에어는 애니메이션 하이큐!를 통해 처음 접했다. 1,2,3기 오프닝을 아마 함께 했던 걸로 기억한다. 지금은 기존 보컬의 건강 악화로 다른 보컬이 대신하고 있지만 기존 보컬의 색이 워낙 뚜렷해서 계속 예전 보컬의 노래만 듣고 있다.


그 중에서도! 가장 좋아하는 곡은 역시 SOME LIKE HOT! 이다. 사실 제목을 어떻게 불러야하는지 약간 헷갈린다. 부제가 '사무라이 하트'인데 비슷한 발음으로 라임...을 맞춘 듯 하다. 이 곡은 애니메이션 '은혼'의 오프닝 곡으로 전형적인 애니 오프닝의 음악 그대로다. 하지만 그런 곡을 누구보다 좋아하는 사람이 바로 여기 있다.


그래서 기타로 Some like hot의 솔로를 연주하는 걸 목표로 잡았다.


https://www.youtube.com/watch?v=GC5mMLR_bVE

딱 보기에도 상당히 어려워 보인다. 이게 과연 가능한 걸까...? 일단 이 곡부터 시도하는 건 말도 안 되는 욕심이란 걸 알고 있기 때문에 비교적 쉬워 보이는 곡으로 선택했다.


예전부터 꼭 해보고 싶었던 곡이 있었다. 바로 하현상의 '등대'라는 곡이다. 뭔가 보기에는 그렇게 막 어려워 보이지 않아서 금방 할 수 있을 것 같았다.


https://www.youtube.com/watch?v=lhUbVEESDc0

이건 생각보다 할만한 것 같다. 연습 5일차에 접어들었는데 한 30퍼센트 정도는 만들어지지 않았나... 싶다. 근데 궁금한 게 도대체 어떻게 다른 줄은 안 건드리고 딱 쳐야하는 줄만 건드리는 건지 모르겠다. 다들 손가락이 어떻게 되어있는지 보고싶다.


어쨌든 기타로서의 목표는 사무라이 하트! 등대를 끝내면 다른 쉬운 솔로를 하나 더 해보고 싶은데 뭐가 좋을지 모르겠다.



3. 블렌더


저번 심슨이네 집 거실을 마무리지은 이후로 자신감이 생겨서 이젠 내가 튜토리얼 없이 스스로 무언가 창조해낼 수 있지 않을까? 하는 자신감으로 새로운 것을 만들었다. 아니 정확히 말하자면 만드려고 노력을 해봤다. 결과는 대실패! 완전히 망해부렀다.


뭘 만들어볼까 하다 개인적으로 좋아하는 뮤지컬 작품인 'Bare The Musical'의 무대를 만들어보기로 마음먹었다. 저번에 심슨이네 집을 만들면서 조명의 변화가 두드러지는 '무대'를 만들어보면 재밌을 것 같단 생각이 들었기 때문이다. 복잡하게 생기지도 않았는데 막상 만들어보려고 하니 너무 어려웠다.


출처:THEATREplus

실제 무대는 이렇게 생겼다. 이 사진 말고도 이것저것 많이 참고해서 만들어보려했다. 이 정도면 어렵지 않게 만들 수 있을 줄 알았다.


이 정도면 나쁘지 않은 시작이었다. 의자도 꽤 잘 만들었고 대충 무대의 포인트 정도는 알아볼 수 있을 정도로 만든 것 같았다.


창문이 들어갈 자리도 만들어주었다. 이쯤되니 나 꽤나 하는데? 싶었다. 너무나 순조롭게 진행되고 있었다.


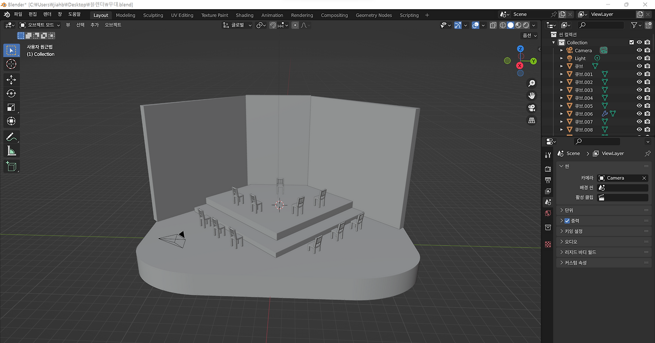
아무래도 문제는 여기서부터 시작이었던 것 같다. 수치를 정확하게 재지 않고 야매로 만들다보니 창문의 크기가 제각각이었다. 그리고 2층이 복도로 만들어져야되는데 다 단절되어있다. 절대 지나갈 수 없는 복도거 되었다. 이거야 뚫으면 되지만 문제는 2층까지 올라가는 나선형의 계단이 필요했다. 이때부터는 망했군 싶었다.


게다가 뒷면은 이 난리가 났다. 엉망진창으로 만들고 있단 뜻이다. 내가 만들고 싶은 모양대로 자르려다보니 제대로 잘리지는 않고 이상하게 선만 남아버려서 그냥 안 보이는 쪽으로 치워버렸다. 하핫.


위에서 봐도 요상한 비율이다. 이건 무조건 실패다 싶어서 그냥 버렸다.


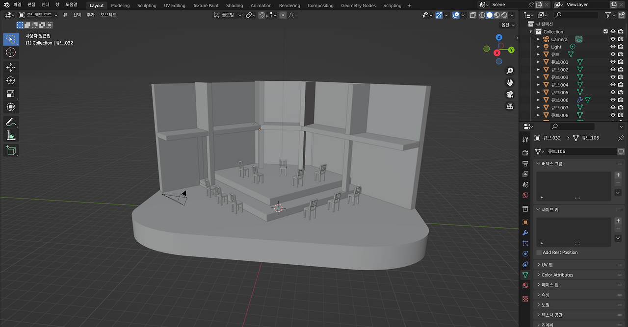
그리고 두 번째로 지금 만들고 있는 무대의 모습이다. 이번에는 중간에 구멍도 잘 뚫렸고 비율도 나쁘지 않다. 근데 문제는 무대가 정확히 어떤 모양인지 도저히 감이 안 와서 그냥 만들다보니 계단이 들어갈 자리라던가 위쪽으로 돌출된 무대와 벽 사이의 빈 공간?이 안 맞는다. 아무래도 무대를 만들기에는 아직 저 공간에 대한 이해가 없어 무리인 것 같다.


그래서 무대 만들기는 뒤로 잠깐 미루고 다른 것 먼저 해야할 것 같다.



4. 토익 스타뜨!

Hello ,Guys... This is WonGu.

영어로 써보려고 했는데 첫인사를 쓰니 쓸 수 있는 말이 없어졌다.


토익은 이번 12프로젝트 중 가장 긴 기간을 차지한다. 무려 6개월! 목표는... 뭐였더라? 아마 800점 넘기기가 아니었을까 싶다. 사실 내 취업에 토익이 큰 도움이 될까... 싶지만 남들 다 있는 게 없으면 서류에서 가장 먼저 걸러지지 않을까 싶어서 도전해보기로 했다.

토익 기초로 이 책을 가장 많이 추천하길래 나도 이걸로 구매했다. 남들이 많이 쓰는 덴 이유가 있는 법이다.


나는 영어를 정말 못한다. 특히나 문법은 끔찍한 수준이다. 12년의 정규교육 과정에서 모든 문법을 감으로 풀었기 때문에 아직도 이해를 못했다. 1형식 2형식? 그게 뭐죠...


RC가 나의 고비가 될 것이다.


지금은 진단 테스트만 해봤는데 둘 다 4주완성으로 잡아서 하면 될 것 같다. 근데 또 이런 게 4주 완성으로 잡혀있으면 월요일부터 시작하고 싶어진다. 게다가 마침 이번주는 설날이 껴있다. 이건 그냥 월요일부터 시작하라는 신의 계시가 분명하다.


다음주 월요일부터 정말... 열심히 4주동안 한 번 해보도록 하겠다.

keyword
작가의 이전글#3. 블렌더 왕초보 탈출?