요리인의 동반자, 칼 - 강재 #1

by 오타쿠마

일반적인 칼의 강재를 분류하자면


스테인레스강(Stainless), 탄소(Carbon), 분말 고속도 구강 = 하이스강(Powdered high speed tool)

이 있다. 일반적으로는 스텐과 탄소만 알아도 충분하다 생각한다.

강재의 분류를 일일이 설명하면 길어지고 복잡해져서 쉽게 설명해 보려 한다.


소분류의 경우 강재에 가해지는 원소의 비율, 생산 국가, 기업에 따라 명칭이 달라진다. 예를 들자면


스테인리스 강 중 국내에서는 몰리브데넘 바나듐 강이라 부르는 일본 Aichi사의 AUS-8의 경우 미국에서 약간의 원소의 차이가 있지만 AISI사의 440B로 불린다.


기업의 경우 자사의 특수 블랜드 강 (글로벌의 Cromova 18, 슌의 VG-MAX와 같은)이라며 정확한 구성 성분 표기가 되어 있지 않는 경우가 있다. 해외 개인 야장들은 이런 특수 블랜드 강이 기존의 강에 이름만 바꾸어 마케팅적 기믹으로 사용된다고 비판하기도 한다. 성분을 전혀 알 길이 없는 이런 강은 제외하려 한다.


스테인리스

번역하면"얼룩 없는", 우리가 흔히 스테인리스이라 부르는 강재. 우리에겐 흔하지만 과거엔 획기적인 발명이던 강재. 크롬이 일정 이상 (10~15% 사이) 함유된 강재를 스테인리스로 지칭하는데 카본 (이후 글에서는 탄소로 쓰겠다) 강 칼을 쓰는 나같이 게으른 사람은 스테인리스 칼의 관리 용이성에 감탄하게 되며 왜 탄소강으로 샀을까 하는 후회를 매번 하게 해 준다. 대중적으로 판매하는 종류만 적어 보려 한다.


한국, 일본에서 판매하는 대부분의 스테인리스제 칼은 이 두 가지가 대부분이다.


몰리브데넘 바나듐 강 (Molybdenum Vanadium Stainless Steel)

입문용 스테인리스 칼이 이 강을 사용 중이다. 2~5만 원 대의 피카소, 각마, 평화 등 입문자가 부담 없이 구매 가능한 칼들이다. 글로벌 칼도 이쪽에 속하지 않을까 추정된다.

AUS-8로 표기하기도 하며 탄소 0.7~0.8 크롬 13~14.5 몰리브데넘 0.1~0.3 바나듐 0.1~0.26의

성분을 가지고 있다.


VG-10

상위 라인업의 스테인리스 칼들이 VG-10강을 사용 중이다, 토지로, 슌, 요시히로, 마사모토, 카스미 등 10만 원 대의 스테인리스 강 칼들은 이 강재를 사용한다.

탄소 0.95~1.05 크롬 14.5~15.5 몰리브데넘 0.9~1.2 바나듐 0.1~0.3 코발트 1.3~1.5의

성분을 가진다.


유럽식 브랜드 칼, 우리가 흔히 알고 있는 우스토프 드라이작이나 헹켈과 같은 유럽식 칼들은 상위 라인업에 X50 CrMoV15강, 하위 라인업에 X 45 CrMoV15강을 쓴다. X50, X45는 함유된 탄소의 퍼센티지를 말하며, 각 0.5, 0.45가 포함되어 있고 X50 CrMoV15 강의 성분의 경우 탄소 0.5 크롬 15 몰리브데넘 0.15 바나듐 0.5가 포함돼있다.


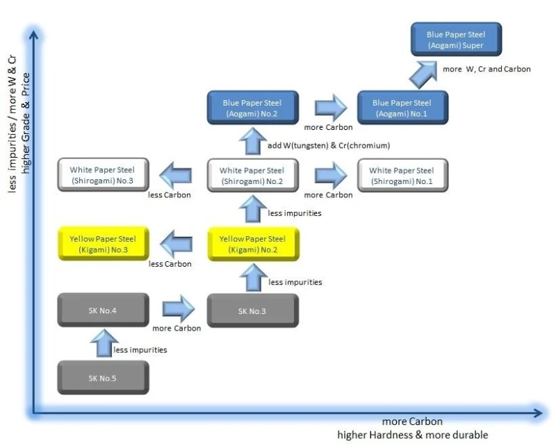
탄소강 분류 차트

탄소강


탄소강은 그나마 나은 편이다. 일본이 탄소강 칼로 유명해서인지 명칭도 통일되어 있다.

키 가미 <시로 가미 <아오 가미 <아오 가미 슈퍼 순으로 되어있고 한국도 번역해서 황지, 백지, 청지로 부른다

외국의 경우엔 색만 따서 White steel, Blue steel 이렇게 표시한다. 위의 표를 참고하면 이해가 쉽다.

시로 가미, 아오가 미 2번과 아오가 미 슈퍼만 설명하겠다.


시로 가미#2

시로 가미#2는 탄소 1.05~1.15가 함유되어 있고 #1의 경우 탄소 1.25~1.35가 함유되어 있다. 순수한 탄소강이다. 일본식 칼의 재료로 널리 쓰이며, 날을 다시 세우기 쉽다.


아오 가미#2

오 가미#2는 탄소 1.05~1.15 크롬 0.2~0.5 텅스텐 1~1.05이 들어있다. 날 유지력이 좋으며

내구성이 더 증가되었다.


아오 가미 슈퍼

아오 가미 슈퍼는 탄소 1.4~1.5 크롬 0.3~0.5 텅스텐 2~2.5 몰리브데넘 0.3~0.5 바나듐 0.5가

들어있다. 탄소 강재 중 최상위 라인업이며 절삭력 날 유지력 내구도가 뛰어나다.

가공이 힘들어 기술과 숙련을 필요로 한다.



국내 판매 업자들 경우에는 이 분류를 상당히 헷갈리게 명시하는 경우가 있다. 제대로 된 성분 함유량이 없는 곳도 상당하고 잘못된 정보를 전달하는 곳도 많다. 예를 들자면,

우스토프 칼을 설명하면서 카본 스틸이라 명시한 것을 보았다. 과학적 입장에서 보면 맞지만, 칼을 구매하는 입장에서는 스테인리스 스틸이기에 잘못된 정보라 할 수 있다.

우리가 알고 있는 철은, 100% 철이 아닌 담금질을 위해 0.1에서 1퍼센트의 카본이 들어 가 있는 명확히 말하면 "합금강"이다. 우리가 생각하는 백지 청지와 같은 탄소강 칼의 경우 최소 1퍼센트 이상의 카본이 함유되어있다. 0. 몇 퍼센트가 들어가는 원소가 뭐가 그렇게 큰 작용을 하느냐 라고 할 수 있는데 칼 한 자루 분량의 금속이라면 크게 작용하지 않겠지만 합성 강을 생산하는 과정에서 톤 단위의 금속이 명시된 비율로 합성되기에 적은 퍼센트로도 큰 영향을 미친다.


강재도 알았으니 칼 사면되냐, 같은 강재면 같은 칼 아니냐 라고 한다면 '아니요'다.

게임처럼 모든 강철검이 같은 능력치를 가지고 있는 게 아니다. 같은 강재의 경우에도 제작 과정에서 차이가 나게 되어 있다.


열처리나 담금질 과정에서 강이 100% 본연의 능력을 발휘하느냐 못하느냐가 달려 있기 때문에 신뢰할 만한 회사나 공방을 찾아야 되고 이것이 중요한 점은 신뢰할 만한 회사나 공방은 베이스가 되는 철도 양질의 금속을 쓰게 되어 있으며 기술의 기초가 견고하기에 신뢰할 만한 칼을 만들어 낸다.


최근 들어 중국 온라인 쇼핑몰에서 다마스쿠스 물결무늬 잔뜩 넣어 일제 칼 디자인을 카피해서 파는 저가형 칼들이 많은데, 사용하다 반동강 나는 경우도 허다하다.


조금 복잡하지만 자신의 인생을 함께 할 칼을 구매하는데 도움이 되었으면 한다.

keyword
작가의 이전글요리인의 동반자, 칼 - 입문