요리인의 동반자, 칼 - 강재 #2

by 오타쿠마
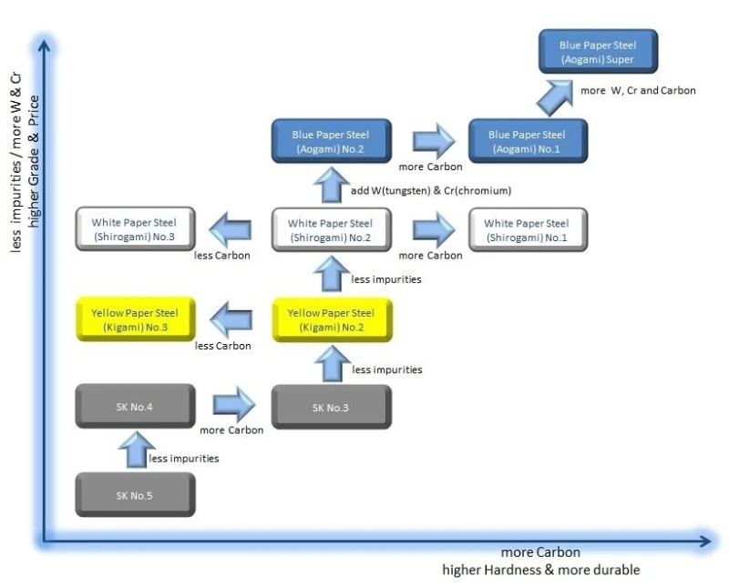
카본 스틸의 등급 표. 출처 : http://www.hocho-knife.com/about-steel-qualities/

칼 구매를 위해 공부할 때 우선시 돼야 하는 것은 강재라고 생각한다.


칼의 타입과 숫돌의 방수만이 요리인이 칼에 대해 알아야 하는 모든 것일지도 모르지만, 조금만 시간을 투자하면 자신이 원하는 칼을 선택할 수 있고, 그에 맞는 숫돌도 구입할 수 있다.


알고 구매하는 것과 알지 못하고 구매하는 것에는 큰 차이가 있다.


공부가 필요하지만, 입문용 칼을 넘어서 평생 쓸 칼(관리만 잘하면 반영구적으로 쓸 수 있기에 인생의 칼이 될 수 있다)을 구입한다 생각했을 때 나쁘지 않은 투자이다.


전문 용어가 나오고, 이해가 부족하여 가르침의 깊이도 떨어지지만 최대한 본인이 이해 한 대로 설명해 보려 한다.


강재를 알기 전에 알아야 할 것은 금속의 원소이다.

제철의 과정에서 철에 추가적으로 원소들을 섞음으로 금속의 특성(경도, 연성, 내 부식성 등)을 증가시킨다. 칼에 영향을 미치는 원소에는


코발트, 크로뮴=크롬=발할라!, 몰리브데넘, 니켈, 텅스텐, 바나듐, 카본=탄소가 있다.


세부적으로 더 있지만, 이게 메인으로 들어간다 생각하면 된다. 각 원소의 특성은 더 공부하고 싶으면

구글링 하여 전문인의 홈페이지를 찾아보자.


우리에게 필요한 건 각 원소가 철에 합성될 때 미치는 영향이다.


카본- 경도와 강도 증가, 날 유지력을 높여준다. 가장 중요한 경도 증가 원소이다.


코발트 - 강도와 경도 증가, 높은 온도에서 급랭을 가능하게 해 준다. 복합강 제작 시 개별 원소들의 특성을 강화시켜준다.


크롬- 경도와 강도, 인성을 증가시켜준다. 내 마모성, 경화성과 내 부식성을 증가시키기 위해 추가된다. 최소 11.5에서 13%의 크로뮴이 포함돼야 "스테인리스 스틸"로 고려된다.


몰리브데넘- 강도, 경도, 경화성, 인성을 증가시킨다. 절삭 성과 내 마모성을 증가시킨다.


니켈- 인성을 증가시킨다.


텅스텐- 강도, 인성, 경화성을 증가시킨다.


바나듐- 강도, 내 마모성, 인성을 증가시킨다. 내 마모 성과 경화성에 기여한다.


게임 용어로 풀어 보자면


경화성 = 강화 한계치,

강도 = 크리티컬 방어력

경도 = 방어력

인성 = 내구력


이 정도로 생각하면 좋겠다. 정확하지는 않다. 강도와 인성의 경우 복합적으로 적용되어 금속의 내구력이 결정되는데 그걸 설명하자면 과학 시간이 되어 버리고 학습을 필요로 하게 되어 버린다. 내 취지와 어긋나기에 정확한 건 아니지만 알기 쉽게 비유해 놓았을 뿐이다.


원소들을 통해 강이 가지게 되는 특징,

요리인들에게 가장 와닿는 3가지 중요한 포인트인 날 유지력, 내 마모성, 내 부식성이다. 따로 설명할 필요가 없으리라 생각한다. 단어 그대로의 뜻이다.


강재의 차이는 모두 이 원소들의 함유량에 따라 달라지게 되어 있다.


상위 등급 스테인리스 스틸인 VG-10 경우

탄소 0.95~1.05 크롬 14.5~15.5 몰리브데넘 0.9~1.2 바나듐 0.1~0.3 코발트 1.30~1.50 퍼센트가 함유되어 있다.


크롬이 14~15이니 스테인리스 강이라는 걸 알 수 있으며, 상위 등급의 강인만큼 여러 원소들이 섞여 있다. 등급이 올라 단가가 올라갈수록 원소가 추가되거나 함량이 올라간다.


다 때려 박으면 궁극의 칼이 나오지 않을까?라는 생각이 들었으나 함유된 원소들 간의 연계, 원소 자체의 가격, 그리고 시장성을 생각하자면, 개인 취미 레벨이나 저명한 칼 제작자와 기업 간의 연계로 프리미엄 라인, 한정판 정도에서나 가능한 일이 아닐까 생각한다.


칼 한 자루 사려는데 사설이 길다 할지 모르겠다. 알고 있는 거도 나쁘지 않다 생각한다.

누가 칼 재질이 뭐냐 물어볼 때 대답까지 할 수 있으면 좋지 아니한가.

keyword
작가의 이전글요리인의 동반자, 칼 - 강재 #1