brunch

고객 경험 여정을 이어주는 AI 어시스턴트

by Rumierumie

지난 여름, 스위스 인터라켄 역에서 융프라우요흐 가는 방향의 플랫폼에 멍하니 서 있었다.

때 마침 제 영국 통신사가 먹통이 되는 바람에, 와이파이도 없어서 구글 지도도 쓸 수 없는 상황이었다. ‘유럽의 정상’이라는 멋진 타이틀을 가진 산에 올라가고 싶은데, 어떻게 가야 할지, 당장 다음에 어디로 가야 할지 몰라 막막한 상황이었다.


주위를 둘러보다가 기차역 직원에게 도움을 청했는데, 그녀는 담담하게 단계별로 하나하나 자세히 설명해 주었다. 어떤 기차를 타야 하고, 어디서 표를 사야 하며, 기차에서 케이블카가 어떻게 연결되는지까지. 모든 것을 차근차근 설명해 줬다. 문득, 그녀가 설명하는 방식이 낯설게 느껴지지 않았다. 단순히 A에서 B로 이동하는 것만이 아니라, 각 단계에서 무엇을 해야 하고, 그 과정에서 어떤 시스템들이 연결되는지 이해하는 것이 서비스 블루프린트를 읽는 방법과 닮았다.


나는 고객 여정 맵, 서비스 블루프린트 등의 결과물을 시각적으로 만드는 작업을 좋아한다. 서비스의 보이지 않는 부분들을 명확히 해주고, 그 뒤에 숨겨진 많은 것들을 시각화하는 데 큰 도움을 주기 때문이다. 서비스 디자이너로 일하면서, 다양한 규모의 여정 맵과 서비스 블루프린트를 여러 용도로 만들어 보았다. 그 과정을 통해 깨달은 것은, 서비스 블루프린트를 비롯한 맵핑 작업이 꽤나 비용이 많이 들고 복잡한 작업이라는 것이다. 서비스를 구현하려면 여러 팀의 협업이 요구되는데, 서비스 블루프린트를 제작하다 보면 팀 간의 콜라보레이션을 끌어내는 마법 같은 순간을 만들어낸다. 반면에, 여러 사람의 관심, 인내심, 그리고 에너지가 많이 요구된다는 단점이 있다.


문득 궁금해졌다.

까다로운 서비스 블루프린트 작업을 도와줄 AI 어시스턴트가 있을까?


가장 쉬운 방법 = GPT?

우선, 기존의 GPT 도구들 중에서 맵핑이나 다이어그램 작업에 유용한 것들을 찾아보았다. 그런데 이미지 생성기나 글쓰기 보조 도구들에 비해 서비스 블루프린트 작업에 적합한 GPT는 생각보다 많지 않았다. 그중에서 Whimsical이라는 다이어그램 툴이 눈에 띄었다. 직관적이고 친근해 보였고, 이전에 간단한 여정 맵을 만들 때 몇 번 사용한 적이 있는 툴이기 때문이다.


왼쪽: 식료품 주문 웹사이트 구조도 / 오른쪽: 식료품 배달 서비스 블루프린트 by Whimsical


미리 설정된 프롬프트 질문들을 따라서 정보를 던져보았다. 간단한 사이트 맵이나, 전자상거래 흐름을 보여주는 다이어그램 결과물을 보여줬다. 결과는 단순하고 거친(?) 느낌이었다. 서비스의 흐름을 보여줄 때, 화살표의 방향이나, 각 도형의 칼라코딩 등의 구분이 전혀 없어서 정보를 직관적으로 이해하기가 힘들었다. 결과물을 수정하고 싶었지만, 내 프롬프트를 어떻게 조정해야 할지 막막해서, 그냥 다음 단계로 건너뛰었다. 이번에는 GPT에게 서비스 블루프린트 예시를 보여달라고 요청했는데, 결과는 만족스럽지 않았다. 결국, AI에게 정확히 제가 원하는 요청을 이해시키는 게 쉽지 않다는 걸 느꼈다.


전문 여정 관리 도구: 전문가들의 선택

올해 서비스 디자인 글로벌 컨퍼런스에서 소개된 Miro, TheyDo, Smaply 같은 전문 여정 관리 도구들도 시도해 봤다. 확실히 이 도구들은 서비스의 끝에서 끝까지의 여정을 관리하려는 디자이너들의 고충과 필요를 잘 이해하고 있었다. 실제 서비스 및 고객 데이터를 통해서 여정의 개선해야 할 부분을 찾아내고, 어떤 해결 방안이 있을지 제안까지 해주는 AI기능들이 매력적이었다.


다만, 이 도구들을 실제 업무에 활용하려면 회사의 공식 승인이 필요할 뿐만 아니라, 부서 간 협력이 필수적이라는 점이 아쉬웠다. 서드파티 툴과 연결해서 더 많은 데이터와 분석이 가능하다는 장점이 있지만, 다른 부서와 데이터를 연결하고 소스를 통합하려면 꽤 복잡한 절차가 요구된다. 툴의 모든 장점을 누리려면 기술적인 협력뿐만 아니라, 팀과 조직의 구조적인 동의도 필요할 것 같다.


AI에게 도움을 받는 다른 방법

고객 여정을 설계하고, 관리하는데 도움을 줄 수 있는 결과물을 뚝딱! 만들어줄 수 있는 AI 어시스턴트를 찾을 수 없었다. 그래서, 어떤 도움을 요청해야 할지 시각을 바꿔 보기로 했습니다. 지금 당장 서비스의 여정을 설계하는 일을 할 때, 어떤 도움을 받을 수 있다면 좋을까?


그때 머리에 반짝 떠오른 것이, 각 단계별로 상황을 설명하는 1줄 문장 쓰기였다. 프런트와 백스테이지의 행동을 상세한 수준으로 나누어 설명하고, 기술적인 표현이나 전문적인 용어도 직관적으로 이해할 수 있게 서비스 블루프린트에 작성하는 방법을 고민했다. 그리고, 각 단계별로 어떻게 하면 일관성 있게 비슷한 수준의 정보를 나눠서 작성할 수 있을지 매번 어려움을 겪었다. 문장을 요약하거나, 설명을 풀어주는 역할을 기가 막히게 해내는 ChatGPT가 작업에 도움을 줄 수 있을 것 같았다.


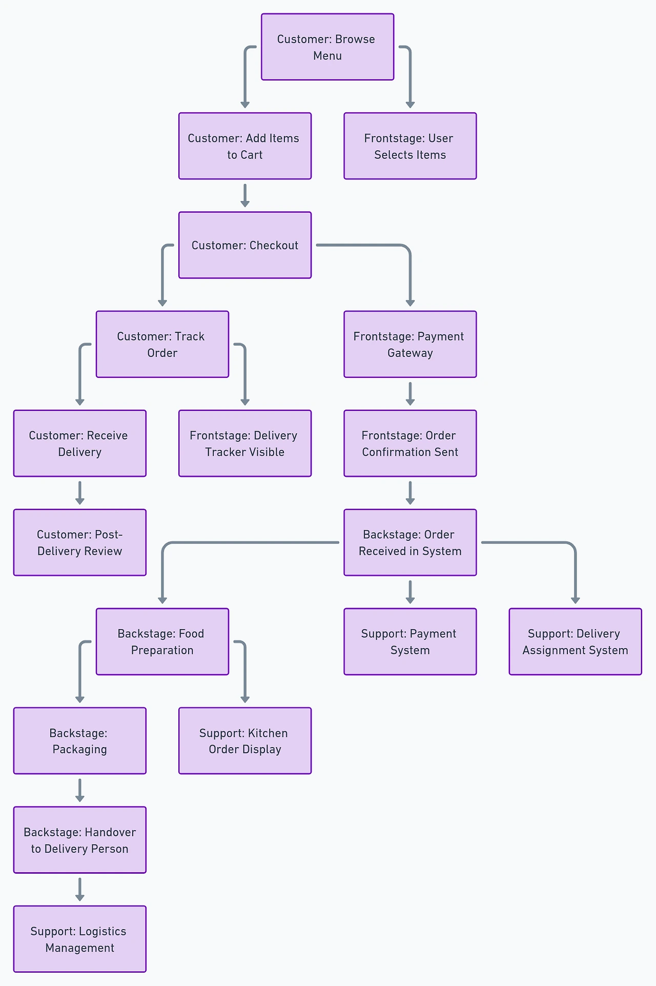
바로 ChatGPT로 돌아가서 테스트를 해봤다. 식료품을 슈퍼마켓에서 구매하는 쇼핑 경험을 15단계로 나눠 설명해 달라고 요청했다. ChatGPT는 몇 초 만에 블루프린트에 바로 넣어도 될 만큼 적당한 수준의 정보를 담은 15줄의 설명 글을 결과물로 보여줬다. 서비스 블루프린트 작업의 골칫거리가 해결되는 순간이었다.


AI 어시스턴트에게…AI 어시스턴트가

15줄로 단정하게 정돈된 단계별 설명글을 보다가, 새로운 아이디어가 떠올랐다. FigJam AI 베타 기능 중에, 다이어그램을 생성해 주는 기능을 사용해 보기 딱 좋을 것 같았다. ChatGPT의 결과를 복사해 붙였다.


FigJam AI Beta 기능 - Generate diagram

오! 오늘 실험의 결과물 중에서 가장 만족스러운 결과가 나왔다. FigJam으로 15개의 여정이 일정한 다이어그램으로 나타났다. 다이어그램의 후반부에 요청한 적 없는 decision-point가 갑자기 추가되긴 했지만, 서비스 블루프린트에 기초적인 단계들을 나누는 시각화 작업까지 몇 번의 ctrl C+V 활동으로 완성한 셈이다.


AI 어시스턴트 두 명이 서로의 강점을 합해서 결과물의 퀄리티를 보완해 주다니, 소소하게 보이겠지만 서비스 블루프린트 작업에 꽤 큰 도움이 되었다.

하나의 AI 어시스턴트가 모든 것을 다 해결해 주지 않은 때는… 여러 어시스턴트의 힘을 빌려 보는 건 어떨까?



keyword
이전 06화예술 감독처럼 AI 어시스턴트와 대화하기